


四川省成都市2023_2024学年高一生物上学期周考试卷无答案
展开
这是一份四川省成都市2023_2024学年高一生物上学期周考试卷无答案,共12页。试卷主要包含了选择题,非选择题等内容,欢迎下载使用。
1. 细胞学说的建立推动了生物学的发展,下列关于细胞学说的说法正确的是( )
A. 细胞学说揭示了一切生物都由细胞和细胞产物组成
B. 细胞学说揭示了原核细胞和真核细胞的统一性
C. 细胞学说打破植物学和动物学之间的壁垒,使生物学的研究进入分子水平
D. 魏尔肖提出“细胞通过分裂产生新细胞”,丰富和完善了细胞学说
2. 成都市某校多名学生参加了“掌心森林微景观”DIY活动。“掌心森林”的制作过程大致是将黑土放入玻璃瓶,种上清新的植物,铺上绿绿的苔藓,再盖上彩砂和铺面石,最后搭配可爱的玩偶摆件。“掌心森林”属于生命系统结构层次中的( )
A. 生态系统B. 生物圈 C. 种群D. 群落
3. 下列事实或证据不能支持细胞是生命活动基本单位的是( )
A. 草履虫能进行运动和分裂B. 人的生长发育离不开细胞的分裂和分化
C. 离体的叶绿体在一定条件下能释放氧气D. 缩手反射需一系列不同的细胞共同完成
4. “涉江采芙蓉,兰泽多芳草,采之欲遗谁,所思在远道……”,从生命系统的结构层次分析,此江中所有的芙蓉组成了_____,芙蓉与所思之人相比,无_____层次( )
A. 种群 系统B. 种群 器官C. 群落 器官D. 群落 组织
5. 下列是关于生物结构和功能的说法,正确的是( )
A. 蓝细菌和黑藻遗传和代谢的控制中心均位于细胞核,都能进行光合作用
B. 哺乳动物成熟的红细胞和肝细胞都是真核细胞,都包括细胞膜、细胞质和细胞核等
C. 人体细胞与艾滋病病毒在结构上最主要的区别是有无以核膜为界限的细胞核
D. 硝化细菌与变形虫细胞中都有DNA和RNA,含氮碱基都有A、G、C、T、U
6. 下图是用普通光学显微镜观察细胞的生物学实验,下列叙述错误的是( )
A. 图①,若将显微镜镜头由a转换成b,则视野中观察到的细胞将变大
B. 图②,若想观察c细胞的特点,则需向左移动装片
C. 图③,若发现细胞质的流动是顺时针,则实际上细胞质的流动方向也是顺时针
D. 图④,放大倍数变成400倍后,视野中的64个组织细胞将变为16个
7. C、H、N这3种化学元素在组成人体的化学成分中,质量分数共占73%左右(占细胞干重百分比),而这3种元素在岩石圈中,质量分数还不到1%。这说明( )
A. 生物界与非生物界具有差异性B. 组成细胞的元素多以化合物的形式存在
C. 生物体没有与外界环境进行物质交换D. 无机环境中的元素都能在细胞中找到
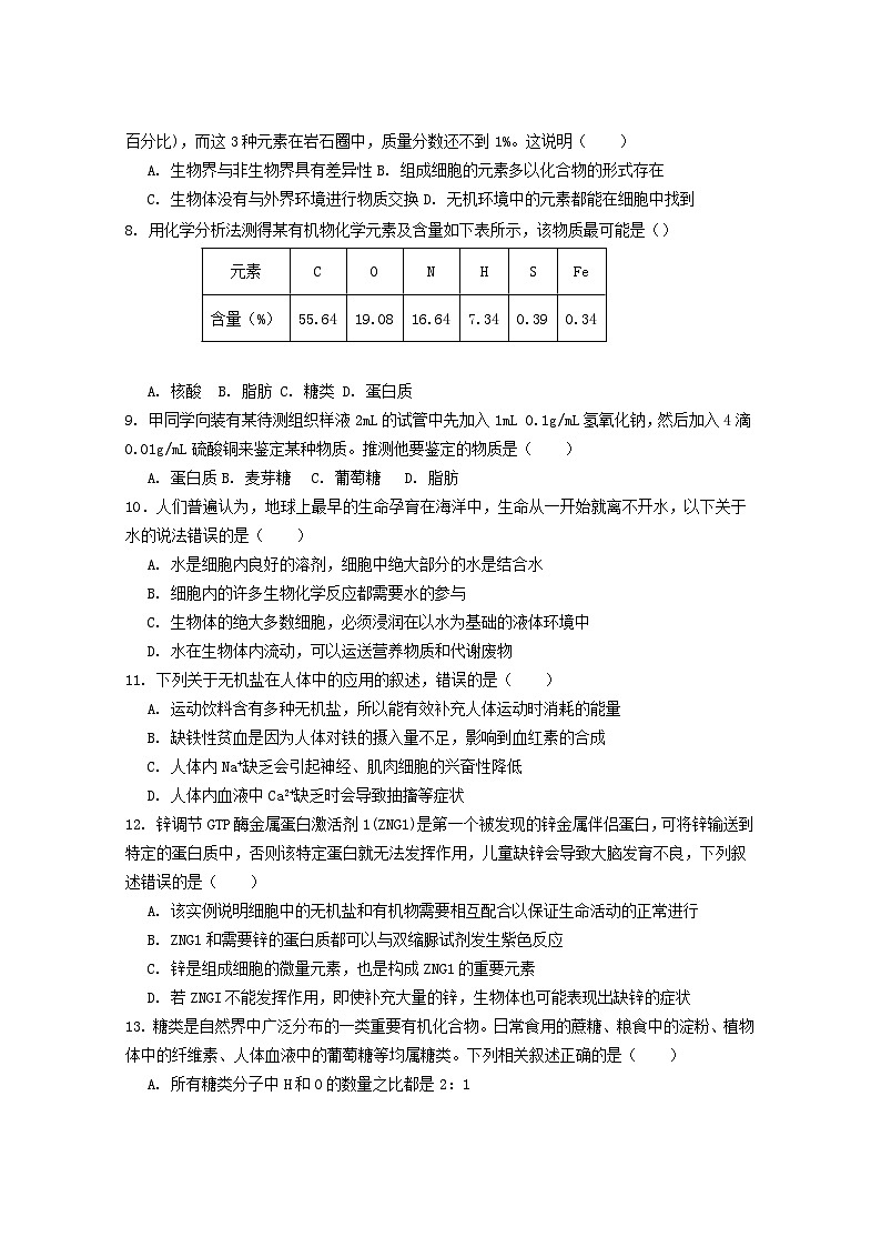
8. 用化学分析法测得某有机物化学元素及含量如下表所示,该物质最可能是()
A. 核酸B. 脂肪C. 糖类D. 蛋白质
9. 甲同学向装有某待测组织样液2mL的试管中先加入1mL 0.1g/mL氢氧化钠,然后加入4滴0.01g/mL硫酸铜来鉴定某种物质。推测他要鉴定的物质是( )
A. 蛋白质B. 麦芽糖C. 葡萄糖D. 脂肪
10.人们普遍认为,地球上最早的生命孕育在海洋中,生命从一开始就离不开水,以下关于水的说法错误的是( )
A. 水是细胞内良好的溶剂,细胞中绝大部分的水是结合水
B. 细胞内的许多生物化学反应都需要水的参与
C. 生物体的绝大多数细胞,必须浸润在以水为基础的液体环境中
D. 水在生物体内流动,可以运送营养物质和代谢废物
11. 下列关于无机盐在人体中的应用的叙述,错误的是( )
A. 运动饮料含有多种无机盐,所以能有效补充人体运动时消耗的能量
B. 缺铁性贫血是因为人体对铁的摄入量不足,影响到血红素的合成
C. 人体内Na+缺乏会引起神经、肌肉细胞的兴奋性降低
D. 人体内血液中Ca2+缺乏时会导致抽搐等症状
12. 锌调节GTP酶金属蛋白激活剂1(ZNG1)是第一个被发现的锌金属伴侣蛋白,可将锌输送到特定的蛋白质中,否则该特定蛋白就无法发挥作用,儿童缺锌会导致大脑发育不良,下列叙述错误的是( )
A. 该实例说明细胞中的无机盐和有机物需要相互配合以保证生命活动的正常进行
B. ZNG1和需要锌的蛋白质都可以与双缩脲试剂发生紫色反应
C. 锌是组成细胞的微量元素,也是构成ZNG1的重要元素
D. 若ZNGI不能发挥作用,即使补充大量的锌,生物体也可能表现出缺锌的症状
13. 糖类是自然界中广泛分布的一类重要有机化合物。日常食用的蔗糖、粮食中的淀粉、植物体中的纤维素、人体血液中的葡萄糖等均属糖类。下列相关叙述正确的是( )
A. 所有糖类分子中H和O的数量之比都是2:1
B. 人体细胞可以合成乳糖,但不能合成糖原
C. 麦芽糖的相对分子质量比淀粉小得多,所以麦芽糖是单糖
D. 糖原、淀粉、纤维素都是由葡萄糖脱水缩合而成的多糖
14. 北京烤鸭源于名贵品种的北京鸭,虽然北京鸭饲料的主要成分是玉米、谷类和菜叶,但其体型硕大丰满,皮间脂肪丰富,皮脂率可达到33.40%~42.80%。下列相关叙述正确的是( )
A. 北京鸭饲料中脂肪的含量显著高于糖类含量
B. 脂肪在北京鸭体内唯一的作用就是应对北方寒冷的天气
C. 脂肪是北京鸭进行生命活动的主要能源物质
D. 北京鸭体内的脂肪可以通过糖类转化而来
15. 通常情况下,分子式C63H103O45N17S2的多肽化合物中最多含有多少肽键()
A.16 B.17 C.63 D.62
16. 下列关于蛋白质变性的叙述,正确的是( )
A. 75%酒精作为消毒液,是因为酒精可以使细菌和病毒的蛋白质变性
B. 蛋白质变性的实质是蛋白质分解成氨基酸
C. 在煮熟的鸡蛋中,蛋白质已经发生了水解,所以更容易被人体消化
D. 变性的蛋白质将不容易被蛋白酶水解
17. 科学家通过蛋白质工程制备某种蛋白质,已知该蛋白质是由4条肽链和1个环肽构成。使用蛋白酶将其彻底水解后可产生900个氨基酸,其中氨基总数为920个,羧基总数为915个,则该蛋白质中的氮原子数和氧原子数分别至少有( )
A. 900个,920个B. 916个, 930个C. 920个,930个D. 920个,934个
18.下列关于氨基酸和蛋白质的叙述,不正确的是( )
A.酪氨酸和精氨酸的差异是由R基的不同引起的
B.n个氨基酸共有m个氨基(m>n),则这些氨基酸缩合成的一条肽链中的氨基数为m-n
C.甲硫氨酸的R基是—CH2—CH2—S—CH3,则它的分子式是C5H11O2NS
D.甜味肽的分子式为C13H16O5N2,则甜味肽一定是一种二肽
19. 核苷酸是核酸的基本组成单位,在DNA的结构中不会含有的核苷酸是( )
A. B.
C. D.
20. DNA分子可以为案件侦破提供证据的原理是( )
A. 不同人体内的DNA的核苷酸序列不同B. 不同人体内的DNA含有的磷酸不同
C. 不同人体内的DNA含有的五碳糖不同D. 不同人体内的DNA含有的碱基不同
21. 下列有关核酸的组成和分布的叙述,正确的是( )
A. HIV属于RNA病毒,含有4种核糖核苷酸、4种碱基
B. 核酸是遗传信息的携带者,仅存在于细胞核中
C. 叶肉细胞含DNA和RNA,共有8种核苷酸、8种碱基
D. DNA和RNA都是细胞内的遗传物质
22. 2021年,南非出现一种新型冠状病毒突变株-奥密克戎(RNA病毒),与其他新冠病毒相比,其蛋白质外具有更多新棘突蛋白,具有更强传染性,下列有关叙述正确的是( )
A. 奥密克戎的两种主要成分的基本组成单位分别为氨基酸、脱氧核苷酸
B. 科研人员培养奥密克戎病毒时,只有用活细胞才能培养成功
C. 奥密克戎遗传物质彻底水解的产物有:磷酸、脱氧核糖、含氮碱基(A、T,C,G)
D. 奥密克戎蛋白质外壳上新出现的棘突蛋白由自身的核糖体合成
23. 下列关于探究细胞膜结构和功能的实验的叙述,正确的是( )
A. 欧文顿发现溶于脂质的物质易穿过细胞膜,证明了细胞膜由脂质组成
B. 罗伯特森获得细胞膜“暗—亮—暗”的电镜照片,认为蛋白质分布于膜两侧
C. 科学家根据细胞膜的张力研究,推测出细胞膜除了脂质分子外可能还有糖类
D. 桑格和尼克尔森提出细胞膜的流动镶嵌模型,认为蛋白质的分布是对称的
24. 近来发现胰腺癌患者血液中有一种含量较多的特殊物质—HSATII(不编码蛋白质的RNA),这一特殊RNA可以作为胰腺癌的生物标记,用于胰腺癌早期诊断。下列叙述正确的是( )
A. HSATII、多糖、脂质都是生物大分子
B. HSATII和患者的遗传物质都主要存在于细胞核中
C. HSATII或患者的遗传物质彻底水解均可得到6种小分子物质
D. HSATII和患者的遗传物质的基本组成单位都是4种脱氧核苷酸
25. 科学探究要选择合适的科学方法,下列有关实验与科学方法对应错误的是( )
A. 研究分泌蛋白的合成及分泌过程——放射性同位素标记法
B. 细胞膜结构模型的探索过程——提出假说法
C. 分离细胞中的细胞器——差速离心法
D. 细胞学说的提出——完全归纳法
26. 下图表示细胞膜的亚显微结构模式图,下列叙述错误的是( )
A. 构成细胞膜基本支架的结构是C磷脂双分子层
B. 可以用清水涨破处理哺乳动物成熟红细胞制备纯净的细胞膜
C. 与细胞膜的识别功能有关的结构是A糖被,细胞膜的外侧是M 侧
D. 人-鼠细胞融合的实验结果较好地解释了细胞膜具有流动性的特点
27. 下列关于“高倍显微镜观察叶绿体和细胞质基质的流动”实验的叙述,正确的是( )
A. 黑藻和蓝细菌均可作为实验材料
B.需要先经过染色再观察叶绿体
C. 观察细胞质流动可用叶绿体的运动作为标志
D. 高倍显微镜下能观察到叶绿体的双层膜结构
28. 下列有关细胞器结构与功能的叙述,正确的是( )
A. 液泡:含有大量的色素,参与植物光合作用的过程
B. 中心体:游离在细胞质基质中,是“生产蛋白质的机器”
C. 高尔基体:由单层膜构成,高尔基体膜上附着有核糖体
D. 溶酶体:主要分布在动物细胞中,是细胞的“消化车间”
29.易位子是一种位于内质网膜上的蛋白质复合体,其中心有一个直径大约2纳米的通道,能与信号肽结合并引导新合成多肽链进入内质网,若多肽链在内质网中未正确折叠,则会通过易位子运回细胞质基质。下列说法错误的是( )
A.若多肽链在内质网中正确折叠,则会通过易位子运往高尔基体
B.易位子具有识别能力,体现了内质网膜的选择性
C.用3H标记亮氨酸,可以追踪分泌蛋白的合成和运输过程
D.易位子蛋白功能异常可能会影响真核细胞内分泌蛋白的加工和运输
30. 某化学药物进入细胞后能抑制磷脂的合成,据此推测该药物进入细胞后,下列细胞器的形成不会直接受到影响的是( )
A. 溶酶体B. 内质网C. 线粒体D. 核糖体
31. 下列关于线粒体和叶绿体的叙述,错误的是( )
A. 二者都有双层膜结构 B. 二者都与细胞的能量代谢密切有关
C. 二者所具有的酶非常相似D. 二者都含有少量的DNA和RNA
32. 微管由微管蛋白构成,是构成细胞骨架、中心体的重要结构。某些细胞中微管以中心体为核心组装延伸形成细胞骨架和纺锤体等结构。细胞内许多膜性细胞器和囊泡通过与微管结合从而分布在特定的空间或沿特定方向运动。下列说法正确的是( )
A. 中心体存在于动物细胞中,是一种单层膜的细胞器
B. 若微管蛋白功能异常,细胞的分泌、运动、分化会出现紊乱
C. 微管蛋白的形成需要内质网和高尔基体的参与
D. 中心体由两个中心粒构成,是合成微管蛋白的细胞器
33. 生物膜系统对细胞的生命活动具有重要的作用,下列相关说法错误的是( )
A. 囊泡可以联系中心体、内质网和高尔基体,更新这些结构的膜成分
B. 细胞膜在细胞的物质运输、能量转化和信息传递过程中起重要作用
C. 生物膜的组成成分和结构很相似,主要由磷脂分子和蛋白质组成
D. 原核细胞不存在细胞核和多种具膜的细胞器,但具有生物膜
34. 李斯特氏菌是一种致死食源性细菌,当它侵入人体后,该菌的一种名为InIC的蛋白可通过阻碍人类细胞中的Tuba膜蛋白的活性,使细胞膜更易变形而有利于细菌在人类细胞之间快速转移,使人患脑膜炎。下列叙述正确的是( )
A. 李斯特氏菌的线粒体和核糖体中含有核酸
B. 该细菌寄生在人体细胞内通过宿主细胞的核糖体合成InIC蛋白
C. 该菌能在人类细胞之间快速转移依赖于细胞膜的流动性
D. InIC蛋白需内质网和高尔基体的加工才具有生物活性
35. 核孔是一组蛋白质以特定的方式排布形成的结构,被称为核孔复合物,它是细胞质与细胞核内物质输送活动的看护者。下列叙述错误的是( )
A. 核膜由4层磷脂分子组成,核孔复合物与核膜内外的信息交流有关
B. 蛋白质、RNA、DNA等大分子可以通过核孔进出细胞核
C. 一般来说,代谢活跃的细胞其核孔复合物数量较多
D. 核孔复合体是一类具有选择性的核质之间物质进出的通道
36. 模型是人们为了某种特定的目的而对认识对象所作的一种简化的概括性的描述,这种描述可以是定性的,也可以是定量的。下列有关模型的叙述,错误的是( )
A. 设计制作模型时科学性比美观性更重要B. 画概念图是建构概念模型的一种方法
C. 细胞的三维结构模型是物理模型 D. 细胞膜的电镜照片属于物理模型
37. 关于观察植物细胞质壁分离及复原实验,下列说法不正确的是( )
A. 用紫色洋葱鳞片叶外表皮不同部位观察到的质壁分离程度可能不同
B. 能发生质壁分离的原因之一是细胞壁的伸缩性小于原生质层
C. 若不能观察到某植物细胞的质壁分离现象,则可判断其细胞一定为死细胞
D. 一定范围内,随着细胞失水,细胞液的吸水能力会逐渐增大
38. 将新鲜的菠菜叶片放入加有少量红墨水、质量浓度为0.3g/mL的蔗糖溶液中,在显微镜下观察,看到细胞的最终状态如图所示。下列有关叙述错误的是( )
A. 原生质层的伸缩性大于细胞壁B. 蔗糖能自由通过该细胞的细胞壁
C. ①和②处的颜色分别为红色和绿色D. 图中②处溶液浓度比实验开始时小
39. 如图为物质跨膜运输方式示意图,a~e代表跨膜运输方式,下列说法正确的是( )
A. c、d、e代表的运输方式所需细胞膜上的A的种类相同
B.细胞膜的选择透过性主要取决于物质A的种类
C.在a~e五种方式中,代表被动运输的只有b、c
D.图中编号a代表葡萄糖进入所有细胞的方式
40.某实验小组用一定浓度的KNO3溶液处理白色洋葱鳞片叶内表皮细胞,下图表示实验过程中原生质体的相对体积与细胞吸水能力之间的关系。若原生质体初始状态时的体积为1.0,下列相关叙述错误的是( )
A.乙→甲段对应的细胞,细胞液渗透压大于外界溶液渗透压
B.若在KNO3溶液中加入适量红墨水,则质壁分离及复原的现象会更明显
C.原生质体的相对体积的变化趋势是1.0→0.5→1.0→1.5
D.丙点时细胞液浓度可能仍然大于外界溶液浓度
41.协助物质进出细胞的转运蛋白包括载体蛋白和通道蛋白。载体蛋白协助物质进出细胞时可能消耗能量,也可能不消耗能量;通道蛋白协助物质进出细胞时不消耗能量。下列有关物质进出细胞方式的叙述,错误的是( )
A.参与主动运输的转运蛋白可能有水解ATP的功能
B.通过通道蛋白进出细胞的方式都属于协助扩散
C.无转运蛋白参与的物质进出细胞的方式一定是自由扩散
D.肾小管上皮细胞依靠水通道蛋白重吸收水分的方式属于被动运输
42. 铁元素对机体氧的运输、储存具有重要作用。血液中的铁离子和转铁蛋白形成复合物进行运输,当复合物与细胞膜上的转铁蛋白受体结合后,促进胞吞小泡的形成。胞吞小泡主动从细胞质中吸收H+,便于铁离子在小泡内与转铁蛋白分离。下列说法错误的是( )
A. 细胞内铁离子可参与蛋白质的合成
B. 形成胞吞小泡时需消耗细胞的能量
C. 胞吞小泡膜上具有H+的载体蛋白
D. 转铁蛋白受体是运输铁的通道蛋白
43. 植物根系细胞从土壤溶液中吸收Mg2+和K+时都会伴随着ATP的水解,向某植物根系土壤中加入某种药物后,根系细胞对Mg2+的吸收速率基本保持不变,对K+的吸收速率显著下降。下列关于该种植物根系细胞吸收离子的叙述,正确的是( )
A.根系细胞吸收K+和Mg2+的方式相同
B.根系细胞细胞膜上运输Mg2+和K+的是同种转运蛋白
C. K+的吸收速率下降是由于药物抑制能量供应
D.根系细胞吸收Mg2+的速率主要取决于细胞内外Mg2+的浓度差
44. 如图为葡萄糖和Na+进出小肠上皮细胞的示意图。下列选项正确的是( )
A. 图中葡萄糖和Na+进入小肠上皮细胞所用的转运蛋白不同
B. 小肠上皮细胞运出Na+与运出葡萄糖的方式相同
C. Na+进入小肠上皮细胞是被动运输
D. 图中葡萄糖进入小肠上皮细胞的方式与其进入红细胞的方式相同
45.下列对胞吞和胞吐的有关叙述,正确的是( )
A. 胞吞和胞吐的物质一般是大分子物质B.蛋白质进入细胞核是以胞吞的方式进行的
C.胞吞不需要膜上蛋白质参与D.胞吞和胞吐不需要消耗能量
46. 关于酶的叙述中正确的是( )
A. 组成酶的单体都是氨基酸 B. 酶是由活细胞产生的
C. 酶都是在核糖体上合成的 D. 酶只有在生物体内才能发挥作用
47. 下图中a曲线反映的是某种酶的催化反应速率与反应物浓度的关系。在适宜的温度和pH条件下,M点以前和M点以后反应速率的主要限制因素分别是( )
A. 酶的量和反应物浓度 B.酶的量和酶的量
C. 反应物浓度和反应物浓度 D. 反应物浓度和酶的量
48. 细胞代谢过程中酶发挥了无法替代的作用。下列关于酶的叙述错误的是( )
A.唾液淀粉酶可作为胃蛋白酶的底物B.生命活动有条不紊地进行与酶的专一性有关
C. 胃蛋白酶的最适pH是7.5 D.酶的高效性使细胞内化学反应得以快速进行
49. 如图曲线是温度和酶活性的关系,此曲线不能说明的是 ( )
A.C点温度下,酶的活性很低,适合用于酶制剂的保存
B. A点时,酶的活性很低
C. 当温度达到B'时,酶的活性最高
D. 在B'之前,随温度升高,酶活性增强
50. 图1中Ⅰ、Ⅱ分别为在无催化剂和酶条件下某化学反应的能量变化,图2表示影响酶促反应的相关因素与酶促反应速率的关系。请结合图示分析,下列说法正确的是( )
A. 图2中,将处于D点条件下的该酶溶液调整到E点条件下,酶活性显著升高
B. 图1中,若适当提高温度,会减小ac值,使反应更容易进行
C.据图1分析,若将酶改为无机催化剂,b点在纵轴上应下移
D. 图2的BC段适当增加底物浓度,反应速率一定将增大
二、非选择题(本题包括4个小题,共50分)
51.为探究玉米籽粒发芽过程中有机物含量的变化,研究小组利用下列材料用具进行了实验。材料用具:玉米籽粒,斐林试剂,双缩脲试剂,碘液,缓冲液,淀粉,淀粉酶,研钵,水浴锅,天平,试管,滴管,量筒,容量瓶,显微镜,玻片,酒精灯等。请回答下列问题:
(1)为了检测玉米籽粒发芽过程中蛋白质含量变化,在不同发芽阶段玉米提取液中,分别加入试剂,比较颜色变化。该实验需要选用的器具有(填序号)。
①试管 ②滴管 ③量筒 ④酒精灯 ⑤显微镜
(2)为了检测玉米籽粒发芽过程中淀粉含量变化,将不同发芽阶段的玉米籽粒纵切,滴加,进行观察。结果显示,胚乳呈蓝色块状,且随着发芽时间的延长,蓝色块状物变小。由此可得出的结论是。
(3)为了验证上述蓝色块状物变小是淀粉酶作用的结果,设计了如下实验:在1~4号试管中分别加入相应的提取液和溶液(如下图所示),40℃水浴30 min后,分别加入斐林试剂并60℃水浴加热,观察试管内颜色变化。请继续以下分析:
①设置试管1作为对照,其主要目的是。
②试管2中应加入的X是的提取液。
③预测试管3中的颜色变化是。若试管4未出现预期结果(其他试管中结果符合预期),则最可能的原因是。
52.下图 1 为某雌性哺乳动物细胞的亚显微结构模式图;图 2 是细胞膜内陷形成的囊状结构即小窝,与细胞的信息传递等相关。请据图回答下列问题:
(1)图1所示结构中,参与生物膜系统构成的有(填写序号),从化学成分角度分析,新型冠状病毒与图1 中结构(填结构名称)的化学组成最相似。颤蓝细菌具有的细胞器是图中的(填序号)。
(2)用磷脂酶处理,其功能不受到影响的细胞器有(填序号)。细胞核内的RNA 可通过进入细胞质,穿过层生物膜。
(3)小窝蛋白分为三段,中间区段主要由(亲水性或疏水性)的氨基酸残基组成。
(4)小窝蛋白中的某些氨基酸在一定的激发光下能够发出荧光,当胆固醇与这些氨基酸结合,会使荧光强度降低。为研究小窝蛋白中间区段与胆固醇的结合位点,分别向小窝蛋白的肽段 1(82~101 位氨基酸)和肽段2(101~126 位氨基酸)加入胆固醇,检测不同肽段荧光强度变化,结果如图3。据此分析可得到的结论是。
53.小肠绒毛上皮细胞是一种处在小肠环形轴壁上的毛状凸起物,具有较大膜面积,能促进小肠对葡萄糖、无机盐等营养物质的吸收和利用。研究发现,其膜上存在着从外界吸收并转运葡萄糖的两种载体蛋白:SGLT1(主动运输的载体蛋白)和GLUT2(协助扩散的载体蛋白),研究人员进行了相关实验,绘制出如图所示曲线。
(1)细胞的生物膜系统包含___________________,它们的主要组成成分都是______________。
(2)由图分析可知,在较高的葡萄糖浓度下,小肠绒毛上皮细胞主要通过载体蛋白_______(填“SGLT1”或“GLUT2”)的作用,以_______方式来增加其吸收速率;载体蛋白在转运葡萄糖的过程中会发生的变化是____________________。
(3)人体胰岛B细胞分泌的胰岛素能与小肠绒毛上皮细胞细胞膜上的受体蛋白结合,进而调节其细胞内产生相应的生理变化,这一过程体现了细胞膜的功能是____________________。
(4)研究人员尝试用荧光分子标记小肠绒毛上皮细胞的膜蛋白,然后用高能激光束照射质膜的某一区域,使该区域内的荧光分子发生不可逆的破坏,这一区域称为光漂白区。继续观察,可以发现光漂白区逐渐重新出现荧光,光漂白区逐渐重新出现荧光的原因可能是______________________________________________________________________________。
54.某研究小组为探究影响H2O2溶液分解的因素,做了三个实验。相应的实验结果如下图所示(实验1、实验2均在适宜条件下进行,实验3其他条件适宜)。回答下列问题:
(1)过氧化氢酶催化H2O2溶液水解的作用机理是_____________________________。
(2)实验1的自变量为__________,因变量的观测指标可以是________(任答1点),无关变量有____________________(答出2点),在对照实验中无关变量应作何处理__________。
(3)实验2结果反映,在bc段所对应的H2O2浓度范围内,H2O2溶液浓度会_____________(填“升高”“降低”或“不影响”)过氧化氢酶的活性,bc段O2产生速率不再增大的原因最可能是___________________________________。若想在bc段提高O2产生速率,可以采取的措施有_______________________________________________________(任答1点)。
元素
C
O
N
H
S
Fe
含量(%)
55.64
19.08
16.64
7.34
0.39
0.34
相关试卷
这是一份[生物]四川省成都市蓉城名校联盟2023~2024学年高一下学期期末生物试题(无答案),共10页。
这是一份四川省成都市2023_2024学年高一生物上学期10月月考试题含解析,共19页。试卷主要包含了选择题等内容,欢迎下载使用。
这是一份2022-2023学年四川省成都市石室中学高三上学期周练生物8含答案,共18页。
