四川省成都市成华区某校2023_2024学年高一生物上学期期中试题含解析
展开B. 蛋白质和核酸等分子本身也可算作“系统”,属于“生命系统”的结构层次
C. 在生命系统的结构层次中,草履虫和菠菜植株都只属于“个体”层次
D. “生态系统”是生命系统的一个结构层次,它代表一定自然区域内相互间有直接或间接联系的所有生物
【答案】A
【解析】
【分析】1、生命系统的结构层次由小到大依次是细胞、组织、器官、系统、个体、种群、群落、生态系统和生物圈。地球上最基本的生命系统是细胞。
2、分子、原子、化合物不属于生命系统。生命系统各层次之间层层相依,又各自有特定的组成、结构和功能。
【详解】A、生命系统有九个层次,最基本的“生命系统”是“细胞”,A 正确;
B、蛋白质和核酸等生物大分子本身可以算作“系统”,不属于“生命系统”的层次,B错误;
C、在生命系统的结构层次中,草履虫既是细胞层次又是个体层次,菠菜属于个体层次,C错误;
D、“生态系统”是生命系统的一个层次,它代表一定自然区域内相互间有直接或间接联系的所有生物及无机环境所形成的统一整体,D错误。
故选A。
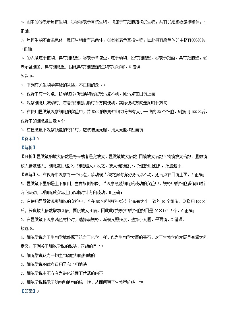
2. 下图是几种常见的单细胞生物结构示意图:下列有关叙述错误的是()
A. 属于原核生物的是④⑤B. 图中各细胞均具有核糖体
C. 具有染色体的生物有①②③D. 具有细胞壁的生物有①②④⑤
【答案】D
【解析】
【分析】据图可知:①表示衣藻,②表示草履虫,③表示变形虫,④表示细菌,⑤表示蓝细菌。
【详解】A、据图可知,④表示细菌,⑤表示蓝细菌,属于原核生物,①表示衣藻,②表示草履虫,③表示变形虫,属于真核生物,A正确;
B、图中④⑤表示原核生物,①②③表示真核生物,均属于有细胞结构的生物,共有的细胞器是核糖体,B正确;
C、原核生物不含染色体,真核生物含有染色体,①②③表示真核生物,因此具有染色体的生物有①②③,C正确;
D、①衣藻属于植物,具有细胞壁,②表示草履虫,属于动物,没有细胞壁,④表示细菌,具有细胞壁,⑤表示蓝细菌,具有细胞壁,因此具有细胞壁的生物有①④⑤,D错误。
故选D。
3. 下列有关生物学实验的叙述,不正确的是()
A. 视野中有一污点,移动玻片和更换物镜发现污点不动,则污点在目镜上面
B. 观察细胞质流动时,若看到细胞质顺时针方向流动,实际流动方向是顺时针方向
C. 在使用显微镜观察细胞的实验中,若50×的视野中均匀分布有大小一致的20个细胞,则换用100×后,视野中的细胞数目是5个
D. 在显微镜下观察浅色的材料时,应该增强光照,用大光圈和凹面镜
【答案】D
【解析】
【分析】显微镜的放大倍数是将长或者是宽放大,显微镜放大倍数=目镜放大倍数×物镜放大倍数。显微镜放大倍数越大,细胞数目越少,细胞越大;反之,放大倍数越小,细胞数目越多,细胞越小。
【详解】A、在视野中观察到一个污点,移动玻片和更换物镜发现污点不动,则污点在目镜上面,A正确;
B、显微镜下呈的是上下颠倒,左右颠倒的像,若观察黑藻细胞质流动的实验中,视野中的细胞质作顺时针方向流动,则细胞质实际上仍作顺时针方向流动,B正确;
C、在使用显微镜观察细胞的实验中,若在50×的视野中均匀分布有大小一致的20个细胞,则换用100×后,长度放大倍数增加2倍,面积放大4倍,因此此时视野中的细胞数目是20×1/4=5个,C正确;
D、在显微镜下观察浅色材料时,选择暗视野,减弱光照强度,选择小光圈,平面镜,D错误。
故选D。
4. 细胞学说之于生物学就像原子论之于化学一样,作为生物学大厦的基石,对于生物学的发展具有重大的意义。下列关于细胞学说的说法,正确的是()
A. 细胞学说认为一切生物都由细胞构成的
B. 细胞学说的建立运用了完全归纳法
C. 细胞学说中不存在为进化论埋下伏笔的内容
D. 细胞学说揭示了动物和植物的统一性,从而阐明了生物界的统一性
【答案】D
【解析】
【分析】细胞学说主要内容:①细胞是一个有机体,一切动植物都由细胞发育而来,并由细胞和细胞产物所构成。②细胞是一个相对独立的单位,既有它自己的生命,又对与其他细胞共同组成的整体的生命起作用。③新细胞是由老细胞分裂产生的。
【详解】A、细胞学说认为一切动植物都由细胞发育而来,并由细胞和细胞产物构成,A错误;
B、科学家们研究了部分的植物和动物的结构,提出了细胞学说的内容,因此细胞学说的建立运用了不完全归纳法,B错误;
C、细胞学说揭示了细胞的统一性和生物体结构的统一性,使人们认识到各种生物之间存在共同的结构基础,支持所有生物有共同祖先的进化观点,为后来生物进化论的确立埋下了伏笔,C错误;
D、细胞学说指出:细胞是一个有机体,一切动植物都由细胞发育而来,并由细胞和细胞产物所组成,揭示了动物和植物的统一性,从而阐明了生物界的统一性,D正确。
故选D。
5. 下列有关生物膜系统的叙述,正确的是()
A. 细胞内的生物膜把各种细胞器分隔开,使细胞内的化学反应不会互相干扰
B. 所有的酶都附着在生物膜上,没有生物膜,生物就无法进行各种代谢活动
C. 原核细胞的生物膜系统只包含细胞膜
D. 细胞膜、叶绿体内膜与外膜、内质网膜与小肠黏膜都属于细胞的生物膜系统
【答案】A
【解析】
【分析】细胞膜、细胞核膜以及细胞器膜等结构,共构成生物膜系统。这些生物膜的组成成分和结构很相似,在结构和功能上紧密联系,进一步体现了细胞内各种结构之间的协调配合。
【详解】A、细胞内的各种生物膜把细胞器分隔成一个个小的区室,使细胞内的化学反应不会互相干扰,A正确;
B、生物膜为酶提供了附着位点,但并不是所有的酶都附着在生物膜上,有的酶分布在细胞质基质或其他细胞器内或细胞外,B错误;
C、生物膜系统包括细胞膜、细胞器膜和核膜,但原核细胞无核膜及细胞器膜,只具有细胞膜,C错误;
D、生物膜系统包括细胞膜、细胞器膜和核膜,小肠黏膜不属于细胞的生物膜系统,D错误。
故选A。
6. 某生物兴趣小组发现了一种组织颜色为白色的不知名野果,该小组欲鉴定野果中是否含还原糖、脂肪和蛋白质,下列相关叙述正确的是()
A. 可用苏丹Ⅲ染液对该野果的组织切片进行染色后直接用显微镜观察
B. 对该野果样液检测后出现较多的砖红色沉淀,说明该野果含有大量葡萄糖
C. 实验结束后需将剩余的斐林试剂装入棕色瓶且置于低温条件下保存以便下次再使用
D. 脂肪鉴定实验中体积分数为50%酒精的作用是洗去浮色
【答案】D
【解析】
【分析】1、生物组织中普遍存在的可溶性糖类较多,有葡萄糖、果糖、麦芽糖和蔗糖。前三种糖的分子内都含有游离的具还原性的半缩醛羟基,因此叫做还原糖;蔗糖分子内没有,为非还原糖。实验中所用的斐林试剂,只能鉴定生物组织中可溶性还原糖,而不能鉴定可溶性非还原糖。可溶性还原糖+斐林试剂→砖红色沉淀(水浴加热)。
2、脂肪和类脂(磷脂、糖脂、固醇脂等)统称为脂类。它是构成人体组织的正常成分,不溶于水而易溶于酒精、乙醚、氯仿等脂溶剂中。在化学组成上,脂类属于脂肪酸的酯或与这些酯有关的物质。脂类的主要功能是氧化供能。脂肪可以被苏丹Ⅲ染液染成橘黄色或橙红色(或被苏丹Ⅳ染液染成红色),胆脂素呈淡红色,脂肪酸不着色,细胞核呈蓝色。脂肪小颗粒+苏丹Ⅲ染液→橘黄色小颗粒(要显微镜观察)。
3、蛋白质与双缩脲试剂发生作用,产生紫色反应。(蛋白质分子中含有很多肽键,在碱性NaOH溶液中能与双缩脲试剂中的Cu2+作用,产生紫色反应)。蛋白质+双缩脲试剂→紫色反应(要先加A液NaOH溶液再加B液CuSO4溶液)。
【详解】A、可用苏丹Ⅲ染液对该野果的组织切片进行染色后,需要洗去浮色,然后再用显微镜观察,A错误;
B、加入斐林试剂并水浴加热,溶液呈砖红色,说明该野果中含有还原糖,但不一定是葡萄糖,B错误;
C、斐林试剂使用需要现配现用,C错误;
D、脂肪鉴定实验中体积分数为50%酒精的作用是洗去浮色,D正确。
故选D。
7. 下列关于观察叶绿体和细胞质流动活动的叙述,错误的是()
A. 制作的临时装片中的叶片需要随时保持有水状态
B. 选择黑藻观察叶绿体,因其叶片薄叶绿体大而清晰
C. 观察细胞质的流动,可用叶绿体的运动作为标志
D. 细胞质流动的速度与该细胞新陈代谢的强度无关
【答案】D
【解析】
【分析】叶肉细胞中的叶绿体,呈绿色、扁平的椭球形或球形,散布于细胞质中,可以在高倍显微镜下观察它的形态。细胞质流动的观察以叶绿体作为参照物。
【详解】A、观察叶绿体和细胞质流动活动时,临时装片中的叶片要随时保持有水状态,保证叶绿体的正常形态,A正确;
B、选择黑藻观察叶绿体,因其叶片薄叶绿体大而清晰,便于观察实验现象,B正确;
C、观察细胞质的流动,可用细胞质基质中的叶绿体的运动作为标志,C正确;
D、细胞质流动的速度与该细胞新陈代谢的强度有关,通常细胞新陈代谢强度大,细胞质流动快,D错误。
故选D。
8. 在生物体内含量极少,但对维持生物体正常生命活动必不可少的元素有()
A. Fe、Mn、Zn、MgB. Zn、Cu、Mn、Ca
C. Zn、Cu、B、MnD. Mg、Mn、Cu、M
【答案】C
【解析】
【分析】组成生物体的化学元素根据其含量不同分为大量元素和微量元素两大类.(1)大量元素是指含量占生物总重量万分之一以上的元素,包括C、H、O、N、P、S、K、Ca、Mg;(2)微量元素是指含量占生物总重量万分之一以下的元素,包括Fe、Mn、Zn、Cu、B、M等。
【详解】A、在生物体内含量极少,但对维持生物体正常生命活动必不可少的元素为微量元素,Mg属于大量元素,A错误;
B、Ca属于大量元素,B错误;
C、Zn、Cu、B、Mn均属于微量元素,但对维持生命活动必不可少,C正确;
D、Mg属于大量元素,D错误。
故选C。
9. 细胞中的元素和化合物是构成生命系统的物质基础,下列有关叙述错误的是
A. 以碳链为骨架的有机化合物构成了细胞的基本框架
B. 化合物的含量和比例在细胞的生命历程中不会改变
C. 不同种类细胞中化合物的种类和含量均有一定差异
D. 构成各类大分子有机物的单体在不同细胞中是相同的
【答案】B
【解析】
【分析】
【详解】A、以碳链为骨架的有机化合物构成了细胞的基本框架,A正确;
B、化合物的含量和比例在细胞的生命历程中不同时期会发生改变,B错误;
C、不同种类细胞中化合物的种类和含量均有一定差异,C正确;
D、构成各类大分子有机物的单体在不同细胞中是相同的,D正确。
故选B
【点睛】
10. 人们普遍认为,地球上最早的生命孕育在海洋中,生命从一开始就离不开水。下列关于水的说法错误的是()
A. 水是极性分子,带电分子(或离子)易与水结合,因此水是一种良好的溶剂
B. 水分子之间的氢键能不断的断裂和重新形成,因此水具有流动性
C. 结合水主要是水与蛋白质、多糖等物质结合,是细胞中水的主要存在形式
D. 水具有较高的比热容,为细胞创造舒适的液体环境
【答案】C
【解析】
【分析】细胞内水的存在形式是自由水和结合水,结合水是细胞结构的重要组成成分,自由水是良好的溶剂,是许多化学反应的介质,自由水还参与细胞内的许多化学反应,自由水自由移动,对于营养物质和代谢废物的运输具有重要作用;细胞内自由水与结合水可以相互转化,自由水与结合水的比值越大,细胞代谢越旺盛。
【详解】A、水分子是极性分子,带有正电荷或负电荷的分子(或离子)都容易与水结合,因此,水是一种良好的溶剂,A正确;
B、每个水分子可以与周围水分子靠氢键相互作用在一起,氢键能不断的断裂和重新形成,因此水具有流动性,B正确;
C、自由水是细胞中水的主要存在形式,C错误;
D、每个水分子可以与周围水分子靠氢键相互作用在一起,使水具有较高的比热容,这就意味着水的温度相对不容易发生改变,水的这种特性,为细胞创造舒适的液体环境,对于维持生命系统的稳定性十分重要,D正确。
故选C。
11. 宜宾特产众多,“宜宾五粮液”“屏山炒青”“南溪豆腐干”“兴文方竹笋”等家喻户晓。下列有关分析正确的是()
A. “宜宾五粮液”的名贵之处在于其原料中某些元素在无机环境找不到
B. “屏山炒青”属于绿茶,茶植株内的所有细胞都含有蛋白质和叶绿素
C. “南溪豆腐干”主要成分有水、无机盐、蛋白质、脂质和糖类等物质
D. “兴文方竹笋”独特鲜、香、嫩等特点,原因是细胞内脂质含量比水多
【答案】C
【解析】
【分析】组成生物体的元素在非生物界中也都存在,这一事实主要说明生物界与非生物界具有统一性。但这些元素的含量相差很大,又说明了生物界和非生物界之间存在差异性。
【详解】A、构成生物体的元素都可以在无机自然界中找到,体现了生物界和无机自然界的统一性,因此“宜宾五粮液”的原料中的元素在无机环境都能找到,A错误;
B、茶植株内不进行光合作用的细胞内不含叶绿素,如根尖细胞,B错误;
C、构成细胞的化合物包括无机物和有机物,“南溪豆腐干”主要成分有水、无机盐、蛋白质、脂质和糖类等物质,C正确;
D、活细胞内含量最多的化合物是水,D错误。
故选C。
12. 蕹菜称空心菜、藤藤菜,是南方地区的一种常见蔬菜。蔬菜含有丰富的纤维素、维生素以及许多微量元素,具有排毒通便、降低血脂的功效,下列叙述正确的是()
A. 与动物细胞相比,蕹菜菜根尖细胞具有细胞壁、液泡、叶绿体,而无中心体
B. 蕹菜与发菜合成蛋白质的场所均为核糖体
C. 蕹菜中的各种元素大多以离子形式存在
D. 纤维素等被称为人类的“第七类营养素”,是因为纤维素能在人体消化道内水解为葡萄糖
【答案】B
【解析】
【分析】1、原核细胞:没有被核膜包被的成形的细胞核,没有核膜、核仁和染色质;没有复杂的细胞器(只有核糖体一种细胞器);含有细胞膜、细胞质,遗传物质是DNA。
2、真核生物:有被核膜包被的成形的细胞核,有核膜、核仁和染色质;有复杂的细胞器(包括线粒体、叶绿体、内质网、高尔基体、核糖体等);含有细胞膜、细胞质,遗传物质是DNA。
【详解】A、植物细胞具有细胞壁、叶绿体和液泡,动物细胞不具有细胞壁、液泡、叶绿体,但含有中心体,植物根尖细胞没有叶绿体,所以与动物细胞相比,蕹菜菜根尖成熟区细胞具有细胞壁、液泡,而无中心体,A错误;
B、蕹菜属于真核生物,发菜是原核生物,真核生物和原核生物共有的细胞器是核糖体,核糖体是蛋白质合成场所,B正确;
C、组成细胞的20多种化学元素,在细胞中大多数是以化合物的形式存在,因此蕹菜中的各种元素大多以化合物形式存在,C错误;
D、人体不含分解纤维素的酶,食物中的纤维素不能为人体消化吸收,但能促进肠道蠕动,吸附有害物质,被称为人类的第七营养素,D错误。
故选B。
13. 如图是某细胞中部分结构的示意图,下列相关叙述正确的是()
A. 图示结构可存在于酵母菌、大肠杆菌等细胞中
B. ②没有膜结构,破坏④会导致②的数量减少
C. 图中控制细胞生命活动,因而图示结构是细胞代谢的主要场所
D. ①和③两种双层膜结构在蛋白质的种类和数量上差异度很大
【答案】B
【解析】
【分析】由图可知,①内质网、②核糖体、③核膜、④核仁、⑤染色质。
【详解】A、大肠杆菌由原核细胞构成,不具有内质网和以核膜为界限的细胞核,A错误;
B、②核糖体没有膜结构,其形成与④核仁有关,破坏④会导致②的数量减少,B正确;
C、控制细胞生命活动的是细胞核,④核仁、⑤染色质,在光学显微镜下观察图示结构,④核仁最清晰,C错误;
D、①内质网,内质网是单层膜结构,D错误。
故选B。
14. 2023年1月7日,合成生物学国际论坛在杭州召开。合成生物学是生物科学的一个新兴分支学科,其研究成果有望破解人类面临的健康、能源、环境等诸多问题,比如为食品研发赋能:开发多种功能的替代蛋白、糖类和脂质等。下列有关蛋白质、糖类和脂质的叙述正确的是()
A. 脂肪分子中C、H的比例高,O的比例低,是细胞的主要能源物质
B. 糖原和淀粉的功能不同是因为其单体的排列顺序不同
C. 所有生物细胞中各种蛋白质的合成过程都需要核糖体和线粒体参与
D. 柿子细胞壁的主要成分为纤维素和果胶,螃蟹壳含有几丁质,几丁质能用于废水处理
【答案】D
【解析】
【分析】糖类分为单糖、二糖和多糖,二糖包括麦芽糖、蔗糖、乳糖,麦芽糖是由2分子葡萄糖形成的,蔗糖是由1分子葡萄糖和1分子果糖形成的,乳糖是由1分子葡萄糖和1分子半乳糖形成的;多糖包括淀粉、纤维素和糖原,淀粉是植物细胞的储能物质,糖原是动物细胞的储能物质,纤维素和果胶是植物细胞壁的组成成分;
【详解】A、细胞中的主要能源物质是糖类,脂肪是良好的储能物质,A错误;
B、糖原和淀粉的单体都是葡萄糖,其排列顺序不影响糖原和淀粉的功能,即二者的空间结构不同,因而其功能不同,B错误;
C、原核细胞中没有线粒体,故不是所有蛋白质的合成都需要线粒体参与,C错误;
D、纤维素和果胶是植物细胞壁的组成成分;几丁质又称为壳多糖,是广泛存在于自然界的一种含氮多糖类生物性高分子,主要的来源为虾、蟹、昆虫等甲壳类动物的外壳和软体动物的器官等,几丁质能够与溶液中的重金属离子有效结合,因此可以用来处理废水,D正确。
故选D。
【点睛】
15. 下面是关于脂质的叙述,其中正确的是()
A. 磷脂由C、H、O、P四种元素组成,是构成细胞膜的主要成分
B. 若脂肪酸的长链中碳原子都以单键连接,这种脂肪酸就是不饱和脂肪酸
C. 脂肪是由三分子脂肪酸和一分子甘油发生反应而形成的酯,即三酰甘油
D. 磷脂水解的终产物只有甘油和磷酸及其衍生物
【答案】C
【解析】
【分析】脂质是生物体的重要组成成分,主要由C、H、O元素组成,包括脂肪,磷脂和固醇;
1、脂肪存在于几乎所有的细胞中,它是组成细胞核生物体的重要化合物,是生物体内储存能量的物质,高等动物和人体内的脂肪还有减少体内热量散失,维持体温恒定,减少器官之间摩擦和缓冲外界压力的作用;
2、磷脂是脂质的一种,是构成生物膜的重要物质;
3、固醇类包括胆固醇、性激素和维生素D等,在细胞的营养、代谢中具有重要功能;胆固醇是构成动物细胞膜的成分之一,在人体内还参与血液中脂质的运输;性激素能促进人和动物生殖器官的发育和生殖细胞的形成;维生素D能促进人和动物对钙和磷的吸收。
【详解】A、磷脂由C、H、O、N、P元素组成,是构成细胞膜的主要成分,A错误;
B、不含双键的脂肪酸称为饱和脂肪酸,含双键的称为不饱和脂肪酸,若脂肪酸的长链中碳原子都以单键连接,这种脂肪酸就是饱和脂肪酸,B错误;
C、脂肪是由三分子脂肪酸和一分子甘油发生反应而形成的酯,即三酰甘油,C正确;
D、磷脂分子由甘油、脂肪酸、磷酸及其衍生物组成,故磷脂水解终产物为甘油、脂肪酸、磷酸及其衍生物,D错误。
故选C
16. α- 鹅膏蕈碱是一种环状八肽,下列相关判断正确的是()
A. 分子中含有8种氨基酸
B. 分子中含有7个肽键
C. 至少含有一个游离的氨基
D. 与双缩脲试剂有紫色反应
【答案】D
【解析】
【分析】1、脱水缩合是指一个氨基酸分子的羧基和另一个氨基酸分子的氨基相连接,同时脱出一分子水,所以脱去的水分子中的氢原子来自氨基和羧基。
2、脱水缩合过程中的相关计算:
(1)脱去的水分子数=形成的肽键个数=氨基酸个数-肽链条数;
(2)蛋白质分子至少含有的氨基数或羧基数,应该看肽链的条数,有几条肽链,则至少含有几个氨基或几个羧基;
(3)蛋白质分子量=氨基酸分子量×氨基酸个数-水的个数×18;
(4)环状多肽脱去的水分子数=形成的肽键个数=氨基酸个数。
【详解】A、α-鹅膏蕈碱是一种环状八肽,含有8个氨基酸,可能存在相同的氨基酸,该分子中不一定含有8种氨基酸,A错误;
B、α-鹅膏蕈碱是一种环状八肽,分子中含有8个肽键,B错误;
C、α-鹅膏蕈碱是一种环状八肽,不一定含有游离的氨基,C错误;
D、α-鹅膏蕈碱是一种环状八肽,其中含有8个肽键,因此可与双缩脲试剂发生紫色反应,D正确。
故选D。
17. 下列物质中,不属于构成蛋白质的氨基酸的是()
A. B.
C. D.
【答案】D
【解析】
【分析】组成蛋白质的氨基酸至少含有一个氨基和一个羧基,且都有一个氨基和一个羧基连接在同一个碳原子上。氨基酸的结构通式是 。
【详解】ABC、据分析可知,A、B、C都有一个氨基和一个羧基连接在同一个碳原子上,是组成蛋白质的氨基酸,ABC不符合题意;
D、该物质含有一个氨基和一个羧基,但不连接在同一个碳原子上,不是组成蛋白质的氨基酸,D符合题意。
故选D。
【点睛】
18. 绿色荧光蛋白是从发光水母中分离出来的一种结构蛋白,其相关数据如下表所示。若R基上的羧基和氨基不会脱水形成肽键,则下列有关叙述正确的是()
A. R基上的氨基有17个
B. 该蛋白质水解时,水分子中的氧参与形成氨基
C. 该蛋白质只含1条肽链
D. 合成一分子该蛋白质时脱去水的分子量为2232
【答案】D
【解析】
【分析】分析题干数据表:该结构蛋白中,游离羧基的总数和游离氨基的总数都是17,R基中的羧基数目是15,说明该蛋白质是由两条肽链组成的,且该蛋白质的R基中也含有15个氨基。该蛋白质由126个氨基酸组成,含有2条肽链,则脱水缩合时能形成124个肽键和水分子。
【详解】A、该蛋白质共含有17个游离的羧基,其中有15个在R基中,说明该蛋白质含有2条肽链,又游离的氨基总数是17个,所以R基上的氨基有15个,A错误;
B、氨基酸经脱水缩合形成蛋白质时,脱去的水中的氧来自氨基酸中的羧基,所以该蛋白质水解时,水分子中的氧参与形成羧基,B错误;
C、该蛋白质含有两条肽链,C错误;
D、由分析可知,合成该蛋白质时脱去了124个水分子,则合成一分子该蛋白质时脱去水的分子量为124×18=2232,D正确。
故选D。
19. 甘氨酸的分子式为C2H5NO2,它往往位于蛋白质内部狭窄的角落处,使蛋白质链能在此处缠绕或折叠,在蛋白质形成特定构象中特别重要。这种特点主要取决于甘氨酸()
A. 含有氨基B. 含有羧基C. R基简单D. 是必需氨基酸
【答案】C
【解析】
【分析】1、构成蛋白质的基本单位是氨基酸,其 构通式是 ,即每种氨基酸分子至少都含有一个氨基和一个羧基,且都有一个氨基和一个羧基连接在同一个碳原子上,这个碳原子还连接一个氢和一个R基,氨基酸的不同在于R基的不同。
2、组成人体蛋白质的氨基酸可分为必需氨基酸和非必需氨基酸,其分类的依据是人体自身能否合成。
【详解】AB、每一个氨基酸都含有相同的氨基和羧基,但是R基不同,所以这种特点主要取决于甘氨酸R基简单,AB错误,C正确;
D、是否为必需氨基酸与蛋白质的结构特点没有关系,D错误。
故选C。
20. 下列有关蛋白质的知识叙述错误的()
A. 高温使蛋白质变性,其最主要的特征就是失去生物活性
B. 煮熟的鸡蛋更容易消化,是因为高温破坏了蛋白质的空间结构,使肽链松散,从而易被蛋白酶水解
C. 所有细胞器都含有蛋白质分子,但不一定含有磷脂分子
D. 高温变性的蛋白质与双缩脲试剂不会发生紫色反应
【答案】D
【解析】
【分析】蛋白质的理化性质:
(1)蛋白质的水解:蛋白质在酸性、碱性、酶等条件下发生水解,水解的最终产物是氨基酸。
(2)盐析:盐析为蛋白质在水溶液中溶解度的降低,不影响活性,加水后还可以溶解。
(3)变性:受热、酸碱、重金属盐、某些有机物(乙醇、甲醛等)、紫外线等作用时蛋白质可发生变性,失去其生理活性;变性是不可逆过程,是化学变化过程。
(4)鉴定:蛋白质中含有肽键,可与双缩脲试剂作用产生紫色反应。
【详解】A、高温使蛋白质空间结构被破坏而变性,从而失去生物活性,A正确;
B、煮熟的鸡蛋容易消化是因为高温使蛋白质分子的空间结构变得伸展、松散,肽键容易暴露出来,易被蛋白酶水解,B正确;
C、所有细胞器都含有蛋白质分子,不一定都含有磷脂分子,如中心体和核糖体,C正确;
D、高温变性的蛋白质只是破坏了空间结构,但与双缩脲试剂发生反应的是肽键,因此会发生紫色反应,D错误。
故选D。
21. 下列属于组成DNA的基本单位的是
A. B.
C. D.
【答案】B
【解析】
【分析】1、细胞中的核酸根据所含五碳糖的不同分为DNA和RNA两种,构成核酸的基本单位是核苷酸,每个核苷酸由1分子磷酸、1分子碱基和1分子五碳糖组成。
2、构成DNA的基本单位是脱氧核苷酸,构成RNA的基本单位是核糖核苷酸,脱氧核苷酸和核糖核苷酸在组成上的差异有:①五碳糖不同,脱氧核苷酸中的中的五碳糖是脱氧核糖,核糖核苷酸中的五碳糖是核糖;②碱基不完全相同,脱氧核苷酸中的碱基是A、T、G、C,核糖核苷酸中的碱基是A、U、G、C。
【详解】A、B、组成DNA的基本单位是脱氧核苷酸,一分子脱氧核苷酸由一分子磷酸、一分子含氮碱基、一分子脱氧核糖组成,A选项的分子中含氮碱基是U,而脱氧核苷酸中不含U,A错误,B正确;
C、D、选项分子中,五碳糖是核糖,而脱氧核苷酸中的五碳糖是脱氧核糖,C、D错误。
答案:B。
【点睛】本题考查组成核酸的基本单位的知识,试题较简单,对组成DNA和RNA的基本单位的识记和区分是解答本题的关键。
22. 2022年诺贝尔生理学或医学奖颁给研究已灭绝人类与现代人类进化关系的科学家(斯万特·帕博),他于2010年首创了从已灭绝的尼安德特人的骨头中提取、测序和分析古DNA的方法,并发现尼安德特人是当今人类的近亲。下列有关DNA的叙述,正确的是()
A. DNA的基本单位是脱氧核糖核酸
B. 骨头细胞中DNA只分布在细胞核中
C. 尿嘧啶脱氧核苷酸是构成DNA的原料之一
D. 对比分析DNA中碱基的排列顺序可确定尼安德特人是当今人类的近亲
【答案】D
【解析】
【分析】核酸包括DNA和RNA,有细胞结构的生物遗传物质都是DNA,病毒的遗传物质是DNA或RNA。DNA由4种脱氧核糖核苷酸构成,RNA由4种核糖核苷酸构成。构成核糖核苷酸的五碳糖是核糖,碱基是A、C、G、U;构成脱氧核苷酸的五碳糖是脱氧核糖,碱基是A、C、G、T。
【详解】A、DNA的中文名称是脱氧核糖核酸,基本单位是脱氧核糖核苷酸,A错误;
B、真核生物的细胞中DNA主要分布于细胞核中,细胞质中也存在,骨头细胞的线粒体中存在DNA,B错误;
C、尿嘧啶是构成核糖核苷酸的碱基,DNA中不含尿嘧啶,C错误;
D、DNA中碱基序列的排列顺序代表遗传信息,遗传信息具有特异性,对比分析DNA中碱基的排列顺序可确定尼安德特人是当今人类的近亲,D正确。
故选D。
23. 下列有关核酸的叙述,错误的是()
A. DNA和RNA中有3种相同的碱基
B. 将新冠病毒内的核酸彻底水解可得到6种成分
C. 豌豆叶肉细胞中含有5种碱基、2种五碳糖和8种核苷酸
D. 核酸是生物的遗传物质,仅存在于细胞核中
【答案】D
【解析】
【分析】核酸包括DNA和RNA两种,核酸的单体是核苷酸,核苷酸一共8种,包括4种脱氧核苷酸和4种核糖核苷酸。DNA的单体是脱氧核苷酸,由一分子磷酸基团、一分子脱氧核糖、一分子含氮碱基构成,含氮碱基包括:A、C、G、T四种。RNA的单体是核糖核苷酸,由一分子磷酸基团、一分子核糖、一分子含氮碱基构成,含氮碱基包括:A、C、G、U四种。
【详解】A、核酸中碱基共有A、C、G、U、T5种,DNA和RNA中有3种相同的碱基,为A、C、G,A正确;
B、新冠病毒的核酸是RNA,彻底水解可得到核糖、磷酸、A、C、G、U6种小分子物质,B正确;
C、豌豆叶肉细胞中既有DNA又有RNA,所以豌豆叶肉细胞中含有A、C、G、U、T5种碱基、核糖和脱氧核糖2种五碳糖和8种核苷酸,C正确;
D、核酸是生物的遗传物质,真核生物的DNA主要存在于细胞核中、RNA主要存在于细胞质中,原核生物没有细胞核,DNA、RNA都存在于细胞质中,病毒没有细胞结构,核酸存在于蛋白质外壳中,D错误。
故选D。
24. 烟草叶肉组织发育初期,胞间连丝呈管状结构,能允许相对分子质量达5万的蛋白质通过,而发育成熟后,胞间连丝呈分支状,只能允许相对分子质量小于400的物质通过。烟草花叶病毒依靠自身的p30运动蛋白,调节烟草细胞间胞间连丝的孔径,进而侵染相邻细胞并从一个细胞进入到另一个细胞。下列叙述正确的是()
A. 动植物细胞间的胞间连丝能起到细胞间的信息交流作用
B. 烟草花叶病毒无细胞结构,其核酸中含磷酸脱氧核糖和四种含氮碱基
C. 烟草花叶病毒p30运动蛋白突变体可能会失去侵染烟草植株的能力
D. 烟草叶肉组织在发育过程中,能通过改变胞间连丝的结构来调节运输物质的速率
【答案】C
【解析】
【分析】1、烟草花叶病毒是RNA病毒,其遗传物质为RNA。
2、细胞间的信息交流主要有三种方式:(1)通过化学物质来传递信息;(2)通过细胞膜直接接触传递信息;(3)通过细胞通道来传递信息,如高等植物细胞之间通过胞间连丝。
【详解】A、植物细胞间的胞间连丝能起到细胞间的信息交流作用,动物细胞间没有胞间连丝,A错误;
B、烟草花叶病毒为RNA病毒,无细胞结构,其核酸中含磷酸、核糖和四种含氮碱基,B错误;
C、烟草花叶病毒p30运动蛋白突变体,可能无法合成p30运动蛋白,无法调节烟草细胞间胞间连丝的孔径,进而不能侵染相邻细胞,故可能会失去侵染烟草植株的能力,C正确;
D、分析题意可知,烟草叶肉组织在发育过程中,能通过改变胞间连丝的形状来调节运输物质的大小,D错误。
故选C。
25. 泛素是一种在真核生物中普遍存在的小分子调节蛋白,这些泛素蛋白结合到底物蛋白质分子的特定位点上的过程叫泛素化。部分过程如下图,下列说法错误的是( )
A. 以上机制有助于控制线粒体的质量,保证细胞能量供应
B. 泛素化就像给这些蛋白质打上标签,有助于蛋白质的分类和识别
C. 溶酶体内合成的酶能水解泛素化的蛋白质,维持细胞结构和功能稳定
D. 原核生物细胞内无泛素,这与其结构和代谢等相对简单相适应
【答案】C
【解析】
【分析】细胞自噬是真核生物细胞内普遍存在的一种自稳机制,它通过溶酶体途径对细胞内受损的蛋白质,细胞器或入侵的病原体等进行降解并回收利用。
【详解】A、泛素与损伤的线粒体结合后再被自噬受体结合,引导损伤的线粒体被吞噬后被溶酶体降解,对控制线粒体质量有积极意义,A正确;
B、泛素与错误的蛋白质结合,就像给蛋白质贴上标签,使之与正常的蛋白质区分开,B正确;
C、 溶酶体内的酶能水解泛素化的蛋白质,维持细胞结构和功能稳定,但酶在核糖体或细胞核内合成,C错误;
D、 由题干,泛素是一种在真核生物中普遍存在的小分子调节蛋白,原核无,和原核结构和代谢简单有关,D正确。
故选C。
26. 细菌70S核糖体由50S和30S亚基组成。真核生物的80S核糖体由40S小亚基和60S大亚基组成。药物化学家利用细菌和真核核糖体差异来制造抗生素特异性破坏细菌感染。现在已知的抗生素约有一半是以细菌的核糖体作为作用靶标的。如红霉素和氯霉素可与大亚基结合,卡那霉素和四环素可与小亚基结合,从而抑制细菌核糖体的功能。下列相关说法正确的是()
A. 核糖体中的核酸彻底水解的产物为6种
B. 所有生物体内核糖体的形成均离不开核仁的参与
C. 红霉素和氯霉素也可以用于治疗病毒感染导致的人类疾病
D. 上述抗生素是通过抑制细菌遗传物质的合成来发挥抑菌作用的
【答案】A
【解析】
【分析】1、核糖体广泛分布在原核细胞和真核细胞内,真核生物细胞内的核糖体的形成与核仁有关,而原核生物细胞内没有核膜包被的细胞核,也没用核仁的存在,因此原核生物核糖体的形成与核仁无关。核糖体由rRNA和蛋白质组成,rRNA彻底水解的产物为核糖、磷酸、4种碱基(A、U、C 、G)。2、根据题意,药物化学家利用细菌和真核核糖体差异来制造抗生素特异性破坏细菌感染。红霉素和氯霉素可与大亚基结合,卡那霉素和四环素可与小亚基结合,从而抑制细菌核糖体的蛋白质合成功能,达到抑菌的目的。
【详解】A、核糖体由RNA和蛋白质组成,RNA彻底水解的产物为核糖、磷酸、4种碱基(A、U、C 、G),共6种, A正确;
B、原核生物没有核仁,其核糖体的形成与核仁无关,B错误;
C、根据题意,红霉素和氯霉素可与细菌核糖体的大亚基结合,抑制细菌核糖体的功能,而病毒没有细胞结构,不含核糖体,红霉素和氯霉素不能作用于病毒,C错误;
D、根据题意,题述抗生素可与细菌核糖体的大亚基、小亚基结合,抑制核糖体的功能,导致细菌不能合成自身蛋白质,从而产生抑菌作用,D错误。
故选A。
27. 下列关于细胞膜结构和功能的叙述,错误的是()
A. 细胞的生长现象不支持细胞膜的静态结构
B. 细胞间进行信息交流不一定需要细胞膜上的受体
C. 细胞膜的脂质结构使溶于脂质的物质,容易通过细胞膜
D. 由于磷脂分子层内部是疏水的,因此水分子不能通过细胞膜
【答案】D
【解析】
【分析】1.细胞膜的主要组成成分是蛋白质和脂质,脂质中主要是磷脂,磷脂双分子层构成细胞膜的基本骨架,蛋白质分子或覆盖、或镶嵌、或横跨整个磷脂双分子层;蛋白质是生命活动的主要承担者,细胞膜的功能复杂程度与细胞膜上蛋白质的种类和数量有关。
2.细胞膜的功能特点是具有选择透过性,物质跨膜运输包括自由扩散、协助扩散和主动运输,协助扩散和主动运输都需要载体蛋白的协助。细胞膜的结构特点是具有一定的流动性。
【详解】A、细胞膜具有一定的流动性,细胞的生长现象不支持细胞膜的静态结构模型,A正确;
B、细胞间进行信息交流不一定需要细胞膜上的受体,如植物细胞之间进行信息交流可通过专门的通道-胞间连丝实现,B正确;
C、构成细胞的磷脂双分子层是脂质,使得溶于脂质的物质,容易通过细胞膜,C正确;
D、由于磷脂分子层内部是疏水的,因此水分子不容易通过细胞膜,但由于磷脂分子的运动,所以水分子可通过自由扩散和协助扩散方式进入细胞中,D错误。
故选D。
28. 如图表示细胞间信息交流的三种方式,叙述不正确的是( )
A. 图C中植物细胞依靠胞间连丝交流信息,但不能交换物质
B. 精子和卵细胞受精时要发生图B所示的信息交流方式
C. 图A、图B中靶细胞表面上的受体与信号分子结合,从而接受信息
D. 激素调节过程中,信息交流方式与图A所示相同
【答案】A
【解析】
【分析】1、图A表明,内分泌细胞分泌的化学物质随血液流到全身各处,与靶细胞表面的受体结合进行信息传递。
2、B表示的是细胞膜直接接触,③表示的是信号分子,如精子和卵细胞之间的识别和结合就是细胞膜直接接触。
3、图C表示,高等植物细胞的胞间连丝传递信息。
【详解】A、高等植物细胞间通过胞间连丝进行信息交流,也可以交换某些物质,A错误;
B、精子和卵细胞依靠膜上受体的识别,靠细胞与细胞的直接接触进行信息传递,即图B,B正确;
C、图A中信息分子通过血液到达全身各处,与靶细胞表面上的受体结合,图B相邻两个细胞的靶细胞上的受体直接与另一个细胞发出信号分子结合,从而接信息,C正确;
D、内分泌细胞性腺细胞分泌的化学物质性激素随血液流到全身各处,与靶细胞的受体结合进行信息传递,如图A,D正确。
故选A。
29. 下图是细胞膜亚显微结构模式图,①~③表示构成细胞膜的物质,下列叙述错误的是( )
A. 图中上侧是细胞膜的外侧B. ②③表示蛋白质分子
C. ③和大多数②是可以运动的D. 细胞识别与①有关
【答案】B
【解析】
【分析】生物膜的流动镶嵌模型图解: ①糖蛋白:在细胞质膜的外表,具有细胞识别、保护、润滑、免疫等功能。②蛋白质分子:有的镶在磷脂双分子层表面,有的嵌入磷脂双分子层,有的贯穿于磷脂双分子层,是生物膜功能的主要承担者。③磷脂双分子层:水的头部排在外侧,疏水的尾部排在内侧,构成膜的基本支架。
【详解】A、图中上侧有糖蛋白,所以是上侧是细胞膜的外侧,A正确;
B、②表示蛋白质分子,③表示磷脂,B错误;
C、组成生物膜的③磷脂分子和绝大多数②蛋白质分子都是可以运动的,C正确;
D、①是糖蛋白,糖蛋白(糖被)具有细胞识别的作用,D正确。
故选B。
30. 如图是某些细胞器的亚显微结构模式图,相关叙述错误的是( )
A. ①是中心体,与洋葱根尖细胞有丝分裂有关
B. ②是线粒体,是真核细胞有氧呼吸的主要场所
C. ③是叶绿体,是植物叶肉细胞进行光合作用的场所
D. ④是粗面内质网,是细胞内蛋白质等大分子物质合成、加工场所和运输通道
【答案】A
【解析】
【分析】分析题图可知①为中心体,②为线粒体,③为叶绿体,④是内质网。
【详解】A、中心体存在于低等植物和动物细胞中,洋葱是高等植物,其细胞中不含中心体,A错误;
B、②是线粒体,在动植物细胞中都有分布,是真核细胞有氧呼吸的主要场所,B正确;
C、③是叶绿体,主要分布在绿色植物叶肉细胞中,是植物叶肉细胞进行光合作用的场所,C正确;
D、④是内质网,是单层膜细胞器,是细胞内蛋白质合成、加工和运输,以及脂质合成的“车间”,D正确。
故选A。
31. 细胞中各种细胞器的形态、结构不同,在功能上也各有分工,下列有关细胞器的叙述正确的是( )
A. 线粒体是细胞有氧呼吸的主要场所,进行有氧呼吸的细胞都含有线粒体
B. 叶绿体是进行光合作用的主要场所,进行光合作用的细胞都含有叶绿体
C. 溶酶体内合成的多种水解酶,能分解衰老、损伤的细胞器
D. 内质网和高尔基体都只有一层膜,都能对蛋白质进行加工
【答案】D
【解析】
【分析】细胞中各种细胞器的功能为:线粒体是进行有氧呼吸的主要场所;叶绿体是植物细胞进行光合作用的场所;内质网具有单层膜,是细胞内蛋白质的合成和加工,以及脂质合成的场所;高尔基体具有单层膜,能对来自内质网的蛋白质进行加工、分类和包装,在植物细胞中,高尔基体参与细胞壁形成;核糖体是合成蛋白质的场所;溶酶体内含多种水解酶,能分解衰老、损伤的细胞器,吞噬并且杀死侵入细胞的病毒和细菌。液泡内含细胞液,含糖类、无机盐、色素和蛋白质等,可以调节植物细胞内的环境,充盈的液泡还可以使植物细胞保持坚挺;中心体分布在动物与低等植物细胞中,由两个互相垂直排列的中心粒及周围物质组成,与细胞的有丝分裂有关。
【详解】A、有些原核细胞也能进行有氧呼吸,但不含有线粒体,A错误;
B、蓝细菌(旧称蓝藻)能进行光合作用,但不含有叶绿体,B错误;
C、溶酶体中的水解酶是在核糖体上合成的,C错误;
D、内质网和高尔基体都只有一层膜,都能对蛋白质进行加工,D正确。
故选D。
32. 细胞器的种类及数量的多少与其功能相关,关于各种不同细胞的细胞器的观点正确解读的是()
A. 汗腺细胞可分泌大量的汗液,因而细胞中的内质网、高尔基体特别发达
B. 神经细胞相对心肌细胞,其细胞内的线粒体数量特别多
C. 溶酶体可合成大量水解酶,催化多糖、蛋白质、脂质、DNA和RNA等物质的降解
D. 植物液泡中的色素使某些植物的花、叶、果实呈现不同的颜色。
【答案】D
【解析】
【分析】细胞器是细胞质中具有一定结构和功能的结构。细胞中的细胞器主要有:线粒体、内质网、高尔基体、核糖体等。
【详解】A、内质网、高尔基体是蛋白质加工场所,汗液的化学本质不是蛋白质,故汗腺细胞中的内质网、高尔基体并不发达,A错误;
B、心肌细胞代谢更旺盛,需要能量更多,线粒体是有氧呼吸的主要场所,是细胞的“动力车间”,故心肌细胞内的线粒体数量更多,B错误;
C、水解酶是在核糖体上合成的,不是在溶酶体,C错误;
D、液泡中的色素与花和果实的颜色有关,即植物液泡中的色素如花青素等,使某些植物的花、叶、果实呈现不同的颜色,D正确。
故选D。
33. 如图是某细胞的部分亚显微结构模式图,①~④表示相关的结构。下列叙述正确的是()
A. 图示细胞一定为动物细胞
B. ①具有双层膜结构,与蛋白质的加工有关
C. ②④均不具有膜结构,化学成分都含蛋白质
D. 图中含有核酸的细胞器只有③
【答案】C
【解析】
【分析】1、真核细胞中的具膜结构包括细胞膜,细胞核,以及线粒体、叶绿体、溶酶体、内质网、高尔基体、液泡等细胞器。
2、高尔基体是具有单层膜的细胞器,可以对来自内质网的蛋白质进行加工、分类和运输;中心体和核糖体都无膜结构,中心体分布在动物细胞和低等植物细胞中,与细胞的有丝分裂有关,核糖体普遍存在于细胞中,是将氨基酸合成蛋白质的机器。
3、题图分析:图示是某细胞的部分亚显微结构模式图,图示有细胞核结构,所以是该细胞是真核细胞。由图可知,①是高尔基体,②是中心体,③是线粒体,④是核糖体。
【详解】A、图示是某细胞的部分亚显微结构模式图,由图可知,该细胞有细胞核结构,①是高尔基体,②是中心体,③是线粒体,④是核糖体。具有这些结构的细胞可以是动物细胞,也可以是低等植物细胞,A错误;
B、由图可知,①是高尔基体,具有单层膜结构,B错误;
C、由图可知,②是中心体,组成成分是蛋白质;④是核糖体,组成成分有蛋白质和RNA,它们均不具有膜结构,均含有蛋白质成分,C正确;
D、图中③是线粒体,含有DNA和RNA;图中④是核糖体,含有RNA,D错误。
故选C。
二.非选择题(共34分)
34. 下图是细胞内某些重要化合物的元素组成及其相互关系的概念图,其中x、y代表元素,a、b、c、d、e代表小分子,A、B、C、D代表生物大分子,请据图分析回答下列问题:
(1)若A为存在于植物细胞中的储能物质,则A表示的物质是____________,人体摄入该物质后必须经过消化分解成____________,才能被细胞吸收利用。若A在人体体内则主要分布在____________________等器官中。
(2)若B是生命活动的主要承担者,则b形成B的过程中要发生_______________反应,该过程发生在____________(填细胞器)。若a个物质b组成m条链,通过n个二硫键组成某种物质B(每个二硫键均由两个-SH脱去两个H连接而成),则一分子物质B形成时相对分子质量减少了__________。物质⑤在高温、过酸、过碱等环境中会变性,变性的实质是____________________。
(3)若C、D携带遗传信息,其中C主要分布在细胞核中,则x、y分别是_______________,染色体的主要成分是图中的___________(填相应字母)。c和d在化学组成上有什么不同?_____________。
【答案】(1) ①. 淀粉 ②. 葡萄糖 ③. 肌肉、肝脏
(2) ①. 脱水缩合 ②. 核糖体 ③. (a-m)×18+2n ④. 蛋白质的空间结构发生改变
(3) ①. N、P ②. BC ③. c含碱基T而d含碱基U;c含脱氧核糖而d含核糖
【解析】
【分析】题图分析:题图是生物体内某些重要化合物的元素组成和功能关系图,元素x表示N,元素y表示P;单体a表示葡萄糖,大分子A表示多糖;单体b表示氨基酸,大分子B表示蛋白质;单体c、d表示核苷酸,大分子C、D表示核酸,e可能表示脂肪。
【小问1详解】
若A为存在于植物细胞中的储能物质,则A表示的物质是淀粉,淀粉是植物细胞中特有的储能物质,人体摄入该物质后必须经过消化分解成葡萄糖(单糖),才能被细胞吸收利用,若A在人体体内则是肝糖原和肌糖原,主要分布在肌肉、肝脏。
【小问2详解】
若B是生命活动的主要承担者,则表示的是蛋白质,b是组成蛋白质的基本单位--氨基酸,氨基酸形成B的过程中发生了脱水缩合反应,该过程发生在核糖体上,因此核糖体是合成蛋白质的机器;若a个物质b组成m条链,则脱去的水分子数为a-m,脱去的水分子的相对分子质量(a-m)×18,根据题意,每个二硫键均由两个-SH脱去两个H连接而成,每形成一个二硫键,相对分子质量减少2,共形成n个二硫键,因此共减少(a-m)×18+2n的相对分子质量;物质B在高温、过酸、过碱等环境中会变性的实质是蛋白质的空间结构发生改变。
【小问3详解】
若C、D携带遗传信息,其中C主要分布在细胞核中,则C表示的是脱氧核糖核酸,即DNA,核酸的组成元素是C、H、O、N、P,蛋白质的组成元素是C、H、O、N,因此x、y分别表示N和P元素,染色体的主要成分是DNA和蛋白质,即由图中的B和C组成。c代表的是脱氧核苷酸,d代表的是核糖核苷酸,二者在化学组成上c的成分中有脱氧核糖和胸腺嘧啶,而组成d的成分中有核糖和尿嘧啶,其他共有的成分是磷酸、腺嘌呤、鸟嘌呤和胞嘧啶。
35. 1974年,诺贝尔生理学或医学奖颁给了三位细胞生物学家:美国的克劳德、比利时的德迪夫和罗马尼亚的帕拉德。如下是他们的主要成就,请回答下列问题:(注:【】中填图中标号)
(1)要深入了解细胞的秘密,就必须将细胞内的组分分离出来。经过艰苦的努力,克劳德终于摸索出来采用不同的转速对破碎的细胞进行离心的方法,将细胞内的不同组分分开。这就是_________法。如图是用该方法进行的实验过程,其中离心机转速最快的试管是_____________。
(2)1949年德迪夫正在研究胰岛素对大鼠肝组织的作用时,一个偶然的现象使他困惑不解:有一种酸性水解酶,从肝组织分离出来的时候活性并不高,但是保存5天后,活性出人意料地大大提高了。他想这种酶一定存在于细胞内的某个“容器”中。他继续做了许多实验,结果证实了他的推测,这种酶被包在完整的膜内。这个“容器”是___________(细胞器),该细胞器的作用是______________。
(3)帕拉德是克劳德的学生和助手,他改进了电子显微镜样品固定技术,并应用于动物细胞超微结构的研究,发现了核糖体和线粒体的结构。后来他与同事设计了利用同位素示踪技术研究蛋白质合成过程的实验,图2表示分泌蛋白合成、加工和分泌的过程,a、b、c分别表示的细胞器是_______________________________,物质X的结构简式是______________。在抗体合成与分泌的过程中,某些膜结构的面积会发生短暂性的变化,其中膜面积最终表现为减小的结构是图2中的【】______。
(4)下面列举了图1和图2中部分结构和其对应的主要成分或特点,对应有误的是。
A. 结构①:磷脂、蛋白质、糖类
B. 结构⑤:脱氧核糖核酸,蛋白质
C. 结构a:核糖核酸、蛋白质
D. 结构c:双层膜结构
(5)图1中,各种生物膜的结构和化学成分相似,但各种膜的功能差别较大,原因是_________________。
【答案】35. ①. 差速离心 ②. D
36. ①. 溶酶体 ②. (溶酶体内含有多种水解酶)能分解衰老、损伤的细胞器,吞噬并杀死侵入细胞的病毒或病菌
37. ①. 核糖体、内质网、高尔基体 ②. ③. b内质网38. D
39. 膜上蛋白质的种类和数量不同
【解析】
【分析】题图分析,图1中①表示细胞膜,②为线粒体,③为核糖体,④为中心体,⑤为染色质,⑥为高尔基体,⑦为核膜,⑧为内质网;图2表示分泌蛋白的合成和分泌过程,其中a为核糖体,b为内质网,c为高尔基体。
【小问1详解】
要深入了解细胞的秘密,就必须将细胞内的组分分离出来。经过艰苦的努力,克劳德终于摸索出来采用不同的转速对破碎的细胞进行离心的方法,将细胞内的不同组分分开。这就是差速离心法。差速离心主要是采取逐渐提高离心速度的方法分离不同大小的细胞器。起始的离心速度较低,让较大的颗粒沉降到管底,小的颗粒仍然悬浮在上清液中。收集沉淀,改用较高的离心速度离心悬浮液,将较小的颗粒沉降,以此类推,达到分离不同大小颗粒的目的。如图是用该方法进行的实验过程,其中离心机转速最快的试管是D。
【小问2详解】
根据题意,某个容器能存储水解酶,根据所学知识可知,溶酶体中含有大量的水解酶,所以这个容器可能是溶酶体。溶酶体内含有多种水解酶,能分解细胞自身衰老、损伤的细胞器,吞噬并杀死侵入细胞的病毒或病菌,以维持细胞的正常生命活动。
【小问3详解】
图2表示分泌蛋白合成、加工和分泌的过程,核糖体是合成蛋白质的场所,内质网是多肽链进行初加工的场所,高尔基体是蛋白质进行再加工的场所,即图2中的a、b、c分别表示核糖体、内质网和高尔基体,物质X是组成蛋白质的基本单位,为氨基酸,其结构简式可表示为 。抗体属于分泌蛋白,在抗体合成与分泌的过程中,内质网膜因为失去囊泡而表现膜面积暂时变小,而高尔基体表现为增加,而后减小并保持基本不变,细胞膜面积有所增加,可见该过程中某些膜结构的面积会发生短暂性的变化,其中膜面积最终表现为减小的结构是内质网,即图2中的b。
【小问4详解】
A、结构①为细胞膜,其主要组成成分是磷脂、蛋白质、糖类,A正确;
B、结构⑤代表的是染色质,其主要组成成分是脱氧核糖核酸DNA和蛋白质,B正确;
C、结构a代表的是核糖体,由核糖核酸和蛋白质组成,C正确;
D、结构c为高尔基体,为单层膜结构,D错误。
故选D。
小问5详解】
图1中,各种生物膜的结构和化学成分相似,主要包括蛋白质和磷脂,由于蛋白质是生命活动的主要承担者,因此,但各种膜的功能差别较大的原因是其中含有的蛋白质的种类和数量不同。
36. 下图A、B是细胞亚显微结构模式图,请据图回答:(注:【】中填图中标号)
(1)图B细胞可以表示的是下列选项中的(多选)。
A. 大肠杆菌细胞B. 菠菜叶肉细胞
C. 洋葱根尖细胞D. 黑藻叶肉细胞
(2)用台盼蓝染液可鉴别细胞是否死亡,依据的原理是________,
(3)细胞各结构组分配合协调,高度有序地进行依赖于_______________等结构共同构成的生物膜系统。图中不属于细胞生物膜系统的细胞器有_____________(填图中标号)。
(4)在玉米田中有时会出现极少量的白化苗,该白化苗由于不能通过光合作用合成有机物质而很快死亡,你认为这是由细胞中【】______发育异常导致的。“接天莲叶无穷碧,映日荷花别样红”,诗句中荷花的颜色与之有关的细胞结构是【】__________。
(5)细胞器并非漂浮于细胞质中,而是由细胞质中的________支持着。
(6)研究表明硒对线粒体膜有稳定作用,可以推测人体缺硒时下列细胞中最易受损的是。
A. 心肌细胞B. 成熟红细胞
C. 脂肪细胞D. 口腔上皮细胞
【答案】36. BD37. 活细胞的细胞膜具有选择透过性,台盼蓝染液不能进入细胞
38. ①. 细胞膜、核膜、各种细胞器膜 ②. 2、3
39. ①. 6叶绿体 ②. 8液泡
40. 细胞骨架41. A
【解析】
【分析】题图分析:A表示动物细胞,B表示植物细胞,其中1表示线粒体,2表示核糖体,3表示中心体,4表示高尔基体,5表示细胞膜,6表示叶绿体,7表示核膜,8表示液泡,9表示细胞壁,10表示内质网。
【小问1详解】
A、大肠杆菌细胞属于原核细胞,没有核膜和复杂的细胞器,不能用图B表示,A错误;
B、菠菜叶肉细胞是高等植物细胞,具有叶绿体、液泡和细胞壁,可用图B表示,B正确;
C、洋葱根尖细胞没有叶绿体,不能用图B表示,C错误;
D、黑藻叶肉细胞是高等植物细胞,具有叶绿体、液泡和细胞壁,可用图B表示,D 正确。
故选BD。
【小问2详解】
台盼蓝是不被细胞选择物质,因而活细胞在台盼蓝溶液中不会被染色,因此可用台盼蓝染液可鉴别细胞是否死亡,通常被染成蓝色的细胞为死细胞,原因是其细胞膜失去了选择透过性。
【小问3详解】
细胞各结构组分配合协调,高度有序地进行依赖于细胞膜、核膜、各种细胞器膜等结构共同构成的生物膜系统。图中不属于细胞生物膜系统的细胞器有2核糖体、3中心体,二者均不具有生物膜。
【小问4详解】
在玉米田中有时会出现极少量的白化苗,该白化苗由于细胞中叶绿体,即图中的6发育异常,因而不能通过光合作用合成 有机物质而很快死亡。“接天莲叶无穷碧,映日荷花别样红”,诗句中荷花的颜色与之有关的细胞结构是液泡,对应图中的8,因为液泡中含有的色素与植物花和果实的颜色有关。
【小问5详解】
细胞器并非漂浮于细胞质中,而是由细胞质中的细胞骨架支持着,细胞骨架能锚定细胞器,与细胞的物质运输、能量转换和信息传递密切相关。
【小问6详解】
研究表明硒对线粒体膜有稳定作用,可以推测人体缺硒时会影响线粒体的功能,而对于耗能多的细胞影响更大,成熟的红细胞中没有线粒体,脂肪细胞和口腔上皮细胞中的线粒体较少,因为这两种细胞中细胞代谢较弱,而在心肌细胞中由于心脏不停跳动,因而消耗能量最多,因此其中的线粒体多,因此在缺硒情况下受到影响最大的细胞是心肌细胞,即A正确。
氨基酸数目
126
R基上的羧基数
15
游离羧基的总数
17
游离氨基的总数
17
四川省成都市成华区某校2023_2024学年高二生物上学期期中试题含解析: 这是一份四川省成都市成华区某校2023_2024学年高二生物上学期期中试题含解析,共33页。试卷主要包含了 下列激素都不能口服的等内容,欢迎下载使用。
四川省成都市成华区某校2023-2024学年高一下学期期中考试生物试题: 这是一份四川省成都市成华区某校2023-2024学年高一下学期期中考试生物试题,文件包含高2023级高一生物试题docx、高2023级高一生物答案pdf等2份试卷配套教学资源,其中试卷共9页, 欢迎下载使用。
2024成都成华区某校高一上学期12月月考试题生物含解析: 这是一份2024成都成华区某校高一上学期12月月考试题生物含解析,共42页。试卷主要包含了9##9等内容,欢迎下载使用。

