所属成套资源:新人教版高一生物必修第一册课后练习卷
人教版高一生物必修第一册课后练习卷:第四章 细胞的物质输入和输出
展开
这是一份人教版高一生物必修第一册课后练习卷:第四章 细胞的物质输入和输出,共9页。
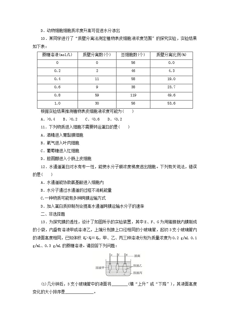
细胞的物质输入和输出一、选择题1.下图表示某植物相邻的3个细胞,细胞液浓度依次为甲>乙>丙,正确表示它们之间水分子渗透方向的是( )2.在“植物细胞的吸水和失水”实验中,对紫色洋葱鳞片叶外表皮临时装片进行了三次观察和两次处理。下列有关叙述正确的是( )A.第一次观察为低倍镜观察,后两次为高倍镜观察B.第一次用吸水纸吸引时滴加的液体为清水,第二次用吸水纸吸引时滴加的液体为质量浓度为0.3 g/mL的蔗糖溶液C.若将紫色洋葱鳞片叶的外表皮换成内表皮,则不会发生质壁分离D.将植物细胞放入0.3 g/mL的蔗糖溶液中会发生质壁分离,其中“质”是指原生质层3.将洋葱细胞放入大于细胞液浓度的KNO3溶液中,一段时间后用显微镜观察,发现该细胞未发生质壁分离,其原因可能是该细胞( )①是死细胞 ②大量吸水 ③是根尖分生区细胞 ④大量失水 ⑤质壁分离后又自动复原A.①②③ B.①③⑤ C.②③⑤ D.②④⑤4.下列现象属于渗透作用的是( )①水分子通过植物细胞的细胞壁 ②水分子或其他溶剂分子通过细胞膜 ③蔗糖分子通过细胞壁 ④水分子或其他溶剂分子通过液泡膜 ⑤水分子或其他溶剂分子通过原生质层 ⑥暑天新鲜蔬菜在空气中萎蔫A.②④⑥ B.②⑤⑥ C.②④⑤ D.①③⑤5.将人的红细胞置于不同浓度的蔗糖溶液中,浸泡半小时之后的结果如图所示,依照细胞外形的变化判断蔗糖溶液的浓度,下列正确的是( )A.甲>乙>丙>丁 B.丁>甲>乙>丙C.丙>丁>甲>乙 D.丙>乙>丁>甲6.如图为被动运输示意图,其中代表协助扩散的是( )A.① B.② C.③ D.②③7.U形管中装有两种不同的溶液R和S(R溶液为质量分数为10%的蔗糖溶液,S溶液为质量分数为10%的葡萄糖溶液,两种溶质均不能透过半透膜X),两溶液被一半透性膜X隔开,如图所示。当U形管内达到平衡时,液面与浓度的关系应是( )A.右侧较高,且平衡时两溶液浓度相等B.两侧高度相等,浓度相等C.右侧较高,且平衡时右侧浓度较大D.左侧较高,且平衡时左侧浓度较大8.如图表示以新鲜洋葱鳞片叶外表皮为材料进行的相关实验,时间1表示用a、b、c、d四种溶液分别处理洋葱表皮一段时间后再用清水(时间2)多次处理洋葱表皮,显微镜下观察并测得该细胞原生质体体积变化曲线,则a、b、c、d四种溶液分别是( )A.清水、0.3 g/mL蔗糖溶液、0.3 g/mL尿素溶液、0.5 g/mL蔗糖溶液B.清水、0.3 g/mL尿素溶液、0.3 g/mL蔗糖溶液、0.5 g/mL蔗糖溶液C.清水、0.5 g/mL蔗糖溶液、0.3 g/mL蔗糖溶液、0.3 g/mL尿素溶液D.清水、0.3 g/mL蔗糖溶液、0.5 g/mL蔗糖溶液、0.3 g/mL尿素溶液9.下列关于动物细胞吸收水分的分析,错误的是( )A.动物细胞能通过渗透作用吸收水分B.水分子可经过磷脂双分子层进入动物细胞C.动物细胞失水是顺相对含量梯度进行流动的D.动物细胞细胞质浓度升高可促进水分渗出10.某同学进行了“质壁分离法测定植物表皮细胞液浓度范围”的探究实验,实验结果如下表:根据实验结果推测植物表皮细胞液浓度可能为( )A.>0.4 B.>0.2 C.外界溶液 B.细胞液乙>丙,正确表示它们之间水分子渗透方向的是( )答案 C2.在“植物细胞的吸水和失水”实验中,对紫色洋葱鳞片叶外表皮临时装片进行了三次观察和两次处理。下列有关叙述正确的是( )A.第一次观察为低倍镜观察,后两次为高倍镜观察B.第一次用吸水纸吸引时滴加的液体为清水,第二次用吸水纸吸引时滴加的液体为质量浓度为0.3 g/mL的蔗糖溶液C.若将紫色洋葱鳞片叶的外表皮换成内表皮,则不会发生质壁分离D.将植物细胞放入0.3 g/mL的蔗糖溶液中会发生质壁分离,其中“质”是指原生质层答案 D3.将洋葱细胞放入大于细胞液浓度的KNO3溶液中,一段时间后用显微镜观察,发现该细胞未发生质壁分离,其原因可能是该细胞( )①是死细胞 ②大量吸水 ③是根尖分生区细胞 ④大量失水 ⑤质壁分离后又自动复原A.①②③ B.①③⑤ C.②③⑤ D.②④⑤答案 B4.下列现象属于渗透作用的是( )①水分子通过植物细胞的细胞壁 ②水分子或其他溶剂分子通过细胞膜 ③蔗糖分子通过细胞壁 ④水分子或其他溶剂分子通过液泡膜 ⑤水分子或其他溶剂分子通过原生质层 ⑥暑天新鲜蔬菜在空气中萎蔫A.②④⑥ B.②⑤⑥ C.②④⑤ D.①③⑤答案 C5.将人的红细胞置于不同浓度的蔗糖溶液中,浸泡半小时之后的结果如图所示,依照细胞外形的变化判断蔗糖溶液的浓度,下列正确的是( )A.甲>乙>丙>丁 B.丁>甲>乙>丙C.丙>丁>甲>乙 D.丙>乙>丁>甲答案 D6.如图为被动运输示意图,其中代表协助扩散的是( )A.① B.② C.③ D.②③答案 D7.U形管中装有两种不同的溶液R和S(R溶液为质量分数为10%的蔗糖溶液,S溶液为质量分数为10%的葡萄糖溶液,两种溶质均不能透过半透膜X),两溶液被一半透性膜X隔开,如图所示。当U形管内达到平衡时,液面与浓度的关系应是( )A.右侧较高,且平衡时两溶液浓度相等B.两侧高度相等,浓度相等C.右侧较高,且平衡时右侧浓度较大D.左侧较高,且平衡时左侧浓度较大答案 C8.如图表示以新鲜洋葱鳞片叶外表皮为材料进行的相关实验,时间1表示用a、b、c、d四种溶液分别处理洋葱表皮一段时间后再用清水(时间2)多次处理洋葱表皮,显微镜下观察并测得该细胞原生质体体积变化曲线,则a、b、c、d四种溶液分别是( )A.清水、0.3 g/mL蔗糖溶液、0.3 g/mL尿素溶液、0.5 g/mL蔗糖溶液B.清水、0.3 g/mL尿素溶液、0.3 g/mL蔗糖溶液、0.5 g/mL蔗糖溶液C.清水、0.5 g/mL蔗糖溶液、0.3 g/mL蔗糖溶液、0.3 g/mL尿素溶液D.清水、0.3 g/mL蔗糖溶液、0.5 g/mL蔗糖溶液、0.3 g/mL尿素溶液答案 B9.下列关于动物细胞吸收水分的分析,错误的是( )A.动物细胞能通过渗透作用吸收水分B.水分子可经过磷脂双分子层进入动物细胞C.动物细胞失水是顺相对含量梯度进行流动的D.动物细胞细胞质浓度升高可促进水分渗出答案 D10.某同学进行了“质壁分离法测定植物表皮细胞液浓度范围”的探究实验,实验结果如下表:根据实验结果推测植物表皮细胞液浓度可能为( )A.>0.4 B.>0.2 C.f管>e管(2)E、F中溶液浓度不同(3)温度影响物质跨膜运输的速率14.成熟的植物细胞具有中央大液泡,可与外界溶液构成渗透系统进行渗透吸水或渗透失水。如图甲表示渗透装置,图乙表示图甲中漏斗液面上升的高度与时间的关系,图丙表示成熟植物细胞在某外界溶液中的一种状态(此时细胞有活性)。请回答下列问题:(1)典型的渗透装置必须具有[ ]________;在其两侧的溶液具有________。由图甲中漏斗液面上升可知,实验初始时c两侧溶液浓度大小是a________(填“大于”“小于”或“等于”)b。由图乙可知漏斗中溶液吸水速率逐渐________,最终漏斗液面不再上升,当液面不再上升时,c两侧溶液浓度大小是a________(填“大于”“小于”或“等于”)b。(2)图丙中相当于图甲中c的结构是________(填序号),结构②中充满的液体是________(填“细胞液”或“外界溶液”)。此时细胞液的浓度与外界溶液的浓度大小关系是________。A.细胞液>外界溶液 B.细胞液

