所属成套资源:人教版(2024)七年级历史上册精品教案
初中历史人教版(2024)七年级上册(2024)第6课 战国时期的社会变革教学设计及反思
展开
这是一份初中历史人教版(2024)七年级上册(2024)第6课 战国时期的社会变革教学设计及反思,共6页。教案主要包含了教学情境,预习检查,学习任务一,学习任务二,学习任务三,学习任务四,过程性评价,课堂小结等内容,欢迎下载使用。
本课主要讲述了战国时期政治、经济、军事等方面的变化。军事上,战争更频繁、更残酷,争霸战争发展为兼并战争,大部分小诸侯国被兼并,出现战国七雄。经济上,铁器、牛耕的广泛使用,使农业生产得到进一步发展;举世闻名的都江堰水利工程,使成都平原成为沃野。政治上,各国纷纷变法图强,其中以秦国的商鞅变法成效最大,为以后秦统一中国奠定了基础。通过对以上内容的学习,教师应使学生认识到,与时俱进地进行改革与创新,能够促进国家强大和社会进步。本课要求学生把握战国时期的时代特征,而七年级学生的认知水平有限,所以,教师在讲解军事变化的时候,要注意调动学生的学习兴趣。生产力的发展这一内容非常抽象,因此教师可以使用多样化的教学方法,帮助学生加深理解。
学习目标
1.了解战国七雄、商鞅变法等基本史实。
2.知道改革能够促进社会进步,但改革需要胆识和策略,学习商鞅不畏强权、勇于改革的精神。
3.知道都江堰的修筑是我国历史上的伟大创举,体现了古代中国人民的聪明智慧。
重点难点
重难点:商鞅变法。
教学方法
自主学习法、合作探究法、讲授法、史料研读法、归纳概括法等。
资源与工具
(一)资源
1.拓展阅读:《东周列国志》(书目)。
2.影视作品:《中国通史》(纪录片)。
(二)工具
1.数字资源包、学习成果上传和互动的平台。
2.图书馆资源、网络搜索工具等。
课时安排
1课时
教学过程
一、教学情境
教师首先让学生回顾他们看过的有关战国时期历史的文学作品或影视作品,然后引导他们要从真实的史料实物当中去认识历史。
二、预习检查
1.战国七雄分别指的是哪些国家?
2.商鞅变法的主要内容是什么?
3.战国时期的经济发展有什么表现?
4.都江堰是谁修建的?有什么作用?
三、学习任务一
导入新课
教师过渡:你们知道都江堰修建于什么时代吗?它至今还有什么重要作用?带着这些问题,我们一起来学习第6课《战国时期的社会变革》。
【设计意图】创设情境,激发学生的学习兴趣,使其带着疑问学习新课,主动了解并思考本课的主要内容。
四、学习任务二
战国七雄
教师活动:引导学生识读教材第30页的《春秋争霸形势图》和第34页的《战国形势图》,分析与春秋后期相比,战国初期的形势发生了什么变化。
学生回答:
(1)诸侯国数量减少,统一趋势愈加明显。
(2)三家分晋,奠定了战国七雄的格局。
教师提问:战国七雄指的是哪几个大国?
学生回答:齐、楚、燕、韩、赵、魏、秦。
教师提问:春秋时期的晋国在战国时期有了什么变化?韩、赵、魏三国是怎么出现的?齐国国君之位被谁夺取了?
学生回答:战国时期,晋国被韩、赵、魏三家大夫所瓜分,齐国国君之位被大夫田氏所夺取。
教师活动:出示材料,引导学生分析战国时期兼并战争的特点。
材料一 春秋时期,大的诸侯国兵力也不过六七万人。而在战国时期,战争的规模越来越大,军队人数成倍增加,如秦、楚两国的兵力都达百万,齐、赵、魏、韩、燕等国的兵力也都有数十万。
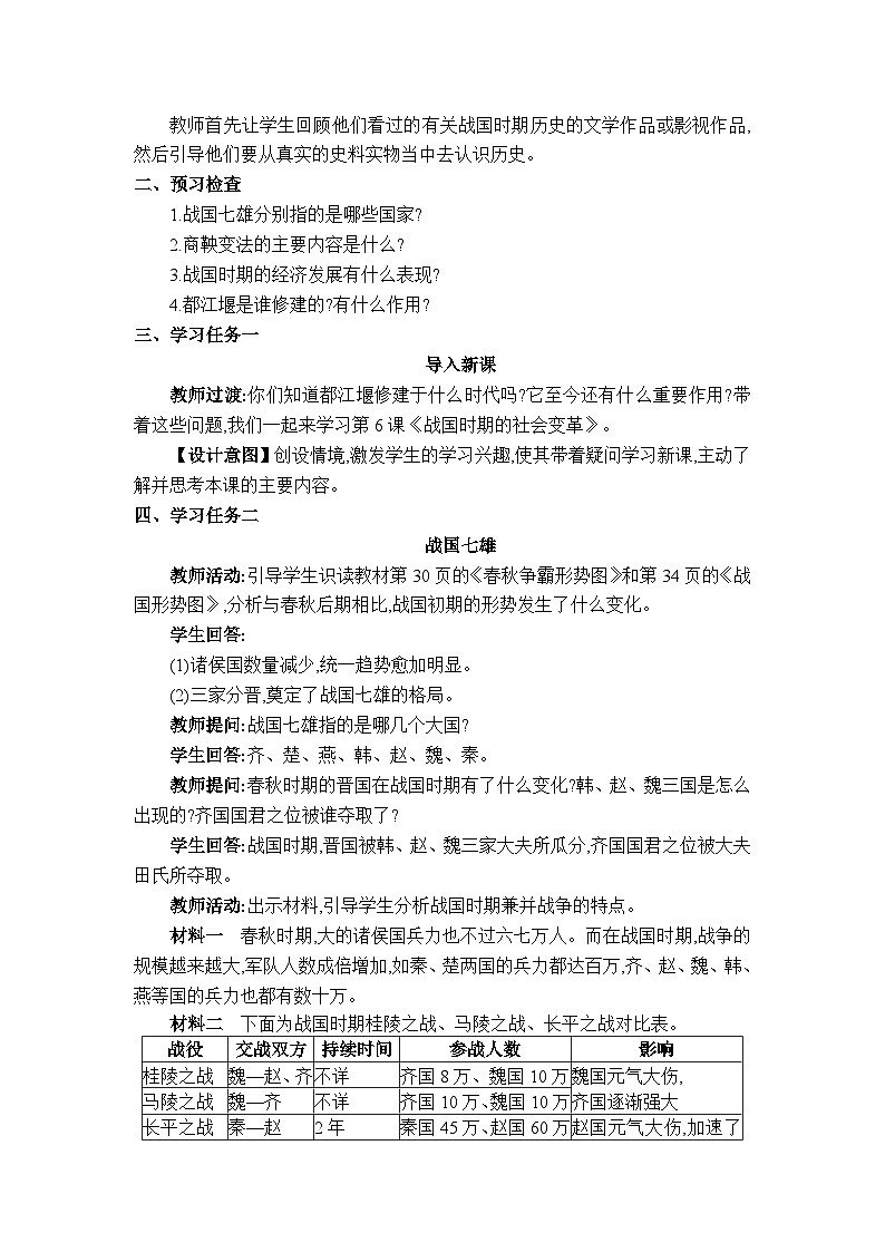
材料二 下面为战国时期桂陵之战、马陵之战、长平之战对比表。
学生回答:战争规模大,参战兵力多,持续时间长,伤亡大等。
教师总结:战国时期兼并战争的趋势是由分裂走向统一。
教师活动:引导学生结合前面所学的春秋时期争霸战争的影响,试着分析战国时期兼并战争的影响。
学生回答:
(1)消极影响:给人民的生命财产安全造成巨大损失,给社会经济造成巨大破坏。
(2)积极影响:促进了政治改革、国家统一和民族交融,有利于思想上百家争鸣局面的形成。
教师提问:如果你是战国时期诸侯国的统治者,面对如此频繁的兼并战争,你如何才能保证自己不被别国吞并?
学生回答:通过改革使自己强大起来。
【设计意图】引导学生结合地图,分析春秋战国时期形势的变化,使其了解战国七雄出现的背景;通过阅读史料,培养学生从史料中提取关键历史信息的能力,同时帮助学生感知历史,培养史料实证的历史核心素养。
五、学习任务三
商鞅变法
教师过渡:战国时期,魏、楚、赵、秦等诸侯国统治者纷纷实行变法改革,确立新的政治经济秩序。
教师活动:出示材料,并讲述战国时期的变法改革是大势所趋,顺应了历史发展潮流。
学生活动:通过教师的讲述,了解战国时期主要的变法改革。
教师活动:带领学生回顾春秋时期铁制农具和牛耕的出现,大大提高了社会生产力水平,使得地主阶级力量不断壮大。各国统治者希望在兼并战争中获胜,纷纷寻求变法,以确立新的政治经济秩序,以此归纳战国时期各国纷纷实行变法改革的原因。
学生活动:通过教师的讲解,归纳变法的原因和目的。
学生回答:
(1)根本原因:铁器和牛耕的进一步推广,使社会生产力水平不断提高。
(2)目的:富国强兵,为巩固统治、对外扩张积极创造条件。
教师讲述:李悝在魏国推行变法,制定新法,发展生产,稳定市场,任用人才。吴起在楚国实行变法,针对楚国积弊,剥夺旧贵族政治、经济特权,同时发展经济,增强军力。
教师活动:引导学生阅读教材第35页的内容,找到商鞅变法的主要内容,并思考各项措施的影响。
学生活动:根据商鞅变法的主要内容,逐条分析其影响。
教师活动:设置情境,引导学生小组合作进行人物体验。
听了商鞅的这些改革法令,人们议论纷纷,不同阶级的人对法令的看法是否一致?小组成员各自扮演新兴地主阶级、奴隶主旧贵族、士兵和农民,从所扮演角色的立场出发,思考他们是否支持商鞅变法。
学生回答:
(1)新兴地主阶级:支持。
(2)奴隶主旧贵族:不支持。
(3)士兵:支持。
(4)农民:支持。
教师提问:商鞅变法产生了什么影响?
学生回答:使秦国的政治、经济、文化、社会生活面貌有了根本的改变,综合国力大为增强,提高了军队战斗力,一跃而成为最强盛的诸侯国,为以后秦统一中国奠定了基础。
教师活动:出示材料,引导学生分析商鞅变法到底是成功了还是失败了。
材料一 据《史记》记载,秦孝公死后,太子即位。守旧的贵族诬告商鞅“谋反”,结果商鞅被处死。
材料二 (变法)行之十年,秦民大说(悦),道不拾遗,山无盗贼,家给人足。民勇于公战,怯于私斗,乡邑大治。
——《史记·商君列传》
教师提示:判断一场变革成功或失败的关键,不在于实施变法的人的生与死,而在于变法的目的是否达到。
学生回答:商鞅最终虽被处死,但秦国的变法并没有被废除,经过商鞅变法,秦国的综合国力大为增强,变法取得了成功。
教师总结:商鞅变法成效最大的原因,除了适应了经济、政治发展的需要,顺应了时代潮流,还因为秦国地处西部边陲,生产落后,因而改革的决心最大,以及商鞅作为改革家的个人品质和得力措施。
【设计意图】通过教师的讲解,使学生了解商鞅变法的背景,培养学生分析归纳的能力,使其初步理解经济基础决定上层建筑,培养学生唯物史观的历史核心素养;让学生进行角色扮演,有利于激发学生的学习兴趣,使其主动探究较为枯燥的政治问题,培养学生在自主探究、相互交流中感知历史的能力。
六、学习任务四
战国时期的经济发展
1.农业、手工业和商业
教师活动:引导学生阅读教材第36页的内容,归纳战国时期经济发展的表现。
学生活动:阅读教材相关内容,制作表格。
【设计意图】通过引导学生自主学习教材内容,培养学生的归纳概括能力。
2.都江堰
教师活动:引导学生阅读教材第37页的内容,梳理都江堰的相关知识。
学生活动:阅读教材相关内容,制作表格,梳理知识。
教师讲述:李冰充分、合理地利用自然条件,精心设计。他设计的分水堤坝鱼嘴,将岷江分成内江和外江,内江用于灌溉,外江用于排洪;在内江下游凿山,开出宝瓶口,引水入渠,灌溉农田;建飞沙堰作为滚水坝,在洪水期用于分洪,并减少泥沙淤积。
教师提问:都江堰的建成有什么意义?
学生回答:建成之后成都平原成为沃野;2 200多年来,都江堰一直发挥着巨大的作用,这在世界水利史上绝无仅有,是我国古代劳动人民杰出智慧与勤劳精神的集中体现。
【设计意图】通过阅读教材和教师的讲述,使学生加深对战国时期的经济发展和都江堰的修建的认识,体会我国古代劳动人民的杰出智慧和创造力。
七、过程性评价
《七彩作业》课堂练习。
八、课堂小结
本节课学生主要学习了三部分内容:战国七雄、商鞅变法、战国时期的经济发展。这三部分内容之间因果相连,各国的变法及兴修水利都是为了富国强兵,适应兼并战争的需要。反过来,商鞅变法使秦国强大起来,经济的发展和都江堰的修建为秦统一中国奠定了基础。通过本节课的学习,学生掌握了战国时期经济和政治变化的时代特征,初步培养了知识迁移的能力。
九、布置作业
1.基础型作业:完成课后活动题,并标明所考查的知识点。
2.发展型作业:完成《七彩作业》课时练习。
十、板书设计
教学反思
战役
交战双方
持续时间
参战人数
影响
桂陵之战
魏—赵、齐
不详
齐国8万、魏国10万
魏国元气大伤,
齐国逐渐强大
马陵之战
魏—齐
不详
齐国10万、魏国10万
长平之战
秦—赵
2年
秦国45万、赵国60万
赵国元气大伤,加速了日
后秦统一中国的进程
秦国商鞅变法 楚国吴起变法 韩国申不害变法
魏国李悝变法 燕国乐毅改革 赵国赵武灵王胡服骑射
开始时间
公元前356年
支持者
秦孝公
概况
商鞅先后两次进行变法,推行一系列改革措施
主要内容
及影响
政治
确立县制,由国君直接派官吏治理
加强了中央对地方的控制
废除贵族的世袭特权
有利于新兴地主掌权
建立户籍制度,加强对人民的管理
加强了对人民的管理
严明法度,禁止私斗
经济
废除旧的土地制度
确立了封建土地私有制
鼓励耕织,生产粮食、布帛多的人可免除徭役
有利于封建经济的发展
统一度量衡
军事
奖励军功,对有军功者授予爵位并赏赐土地
有利于新兴地主通过军功途径参政,也壮大了秦国的军事力量
农业
铁器的使用日趋普遍,牛耕得到进一步推广,耕作技术明显进步,农业生产得到进一步发展
手工业
分工更加细密,纺织、冶铁、青铜铸造、采矿、煮盐、竹木器、漆器、皮革、制陶、酿造等手工业发展可观
商业
日益发达,货币流通广泛,各地涌现出一批人口众多、商贾云集的中心城市;不少工商业主聚集了大量钱财,有的富比王侯
背景
当时各国都十分注重兴修水利,秦国的表现尤为突出
开始时间
公元前256年
修建地点
成都附近的岷江上
主持者
蜀郡郡守李冰
工程构造
都江堰是一座利用地形与水势实现无坝引水的综合性水利工程,它使堤防、分洪、泄洪、排沙、控流等功效合成为一个系统
功能
防洪、灌溉、水运等
相关教案
这是一份初中历史人教版(2024)七年级上册(2024)第6课 战国时期的社会变革教学设计,共3页。
这是一份初中历史人教版(2024)七年级上册(2024)第6课 战国时期的社会变革教学设计,共11页。教案主要包含了战国七雄,商鞅变法等内容,欢迎下载使用。
这是一份初中历史第七课 战国时期的社会变化一等奖教案及反思,共4页。教案主要包含了教学目标,重点难点,图片展示,知能拓展等内容,欢迎下载使用。

