


还剩6页未读,
继续阅读
初中地理湘教版(2024)七年级上册(2024)第四节 世界主要气候类型教案设计
展开这是一份初中地理湘教版(2024)七年级上册(2024)第四节 世界主要气候类型教案设计,共9页。教案主要包含了教学重点,教学难点,课堂引入,新知讲解,课堂练习等内容,欢迎下载使用。
1.阅读世界气候类型分布图,描述各气候类型的分布特征。
2.阅读气温年变化曲线和逐月降水量图,根据气候资料归纳气候特征。
教学重难点
【教学重点】
世界气候类型的分布及特征分析。
【教学难点】
1.归纳气候分布规律。
2.阅读气温曲线和降水柱状图,分析气候特征。
3.比较热带草原气候和热带季风气候的降水差异。
4.温带海洋性气候的纬度范围,主要分布在大陆西岸的原因。
5.高原山地气候垂直变化的原因。
教学过程
【课堂引入】
展示图片:通过播放热带雨林、温带草原、热带沙漠、南极企鹅的图片,使学生感受到不同的自然景观反映出不同的气候类型,由此引入到本节课学习——世界主要气候类型。
【新知讲解】
过渡:不同的地区因为降水和气温的不同,会呈现出不同的气候特征,人们根据降水和气温差异,划分了不同的气候类型,大致可以分为热带、亚热带、温带和寒带等温度带。
一、热带气候类型
讲述:在南北半球纬度较低的热带地区,全年气温较高,四季不明显。由于降水的差异,热带气候可分为热带雨林气候、热带草原气候、热带季风气候和热带沙漠气候。并展示四种气候类型下的景观图。
展示:热带雨林气候分布图。
提问:热带雨林气候的分布地区?气候特征?植被景观?
学生代表回答。
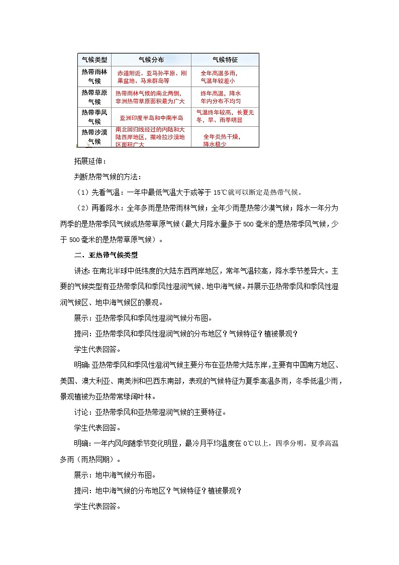
明确:热带雨林气候主要分布在赤道附近,主要有非洲的刚果盆地、亚洲的马来群岛、南美洲的亚马孙平原。表现的气候特征为全年高温多雨,景观植被为热带雨林景观。
展示:热带草原气候分布图。
提问:热带草原气候的分布地区?气候特征?植被景观?
学生代表回答。
明确:热带草原气候主要分布在热带雨林气候的南北两侧,其中非洲的热带草原面积最大,还有澳大利亚和巴西高原。表现的气候特征为全年高温,干湿两季明显,景观植被为热带草原景观。
展示:热带季风气候分布图。
提问:热带季风气候的分布地区?气候特征?植被景观?
学生代表回答。
明确:热带季风气候主要分布在亚洲的印度半岛和中南半岛。表现的气候特征为全年高温,旱雨两季明显,景观植被为热带季雨林景观。
讨论:热带草原与热带季风气候的异同?小组合作交流,读图分析问题,之后派对代表进行展示。
学生代表回答。
明确:相同点:降水在一年内都分为两季。
不同点:热带季风气候的降水总量比热带草原气候多,尤其是雨季降水量多。热带季风气候4个月超过200毫米,热带草原气候只有2个月超过200毫米。
展示:热带沙漠气候分布图。
提问:热带沙漠气候的分布地区?气候特征?植被景观?
学生代表回答。
明确:热带沙漠气候主要分布在南北回归线经过的内陆地区以及大陆西岸地区,其中非洲的撒哈拉沙漠面积最为广大,还有澳大利亚的中西部和美洲的西部。表现的气候特征为全年炎热干燥,景观植被为热带荒漠景观。
总结:
拓展延伸:
判断热带气候的方法:
(1)先看气温:一年中最低气温大于或等于15℃就可以断定是热带气候。
(2)再看降水:全年多雨是热带雨林气候;全年少雨是热带沙漠气候;降水一年分为两季的是热带季风气候或热带草原气候(最大月降水量多于500毫米的是热带季风气候,少于500毫米的是热带草原气候)。
二、亚热带气候类型
讲述:在南北半球中低纬度的大陆东西两岸地区,常年气温较高,降水季节差异大。主要的气候类型有亚热带季风和季风性湿润气候、地中海气候。并展示亚热带季风和季风性湿润气候区、地中海气候区的景观。
展示:亚热带季风和季风性湿润气候分布图。
提问:亚热带季风和季风性湿润气候的分布地区?气候特征?植被景观?
学生代表回答。
明确:亚热带季风和季风性湿润气候主要分布在亚热带大陆东岸,主要有中国南方地区、美国、澳大利亚、南美洲和巴西东南部,表现的气候特征为夏季高温多雨,冬季低温少雨,景观植被为亚热带常绿阔叶林。
讨论:亚热带季风和亚热带湿润气候的主要特征。
学生代表回答。
明确:一年内风向随季节变化明显,最冷月平均温度在0℃以上,四季分明,夏季高温多雨(雨热同期)。
展示:地中海气候分布图。
提问:地中海气候的分布地区?气候特征?植被景观?
学生代表回答。
明确:地中海气候主要分布在南北纬30°~40°的大陆西岸,其中以地中海沿岸最为典型,还有非洲和澳大利亚的南部,美洲的西部。气候特征表现为夏季炎热干燥,冬季温和多雨,景观植被为亚热带常绿硬叶林。
讨论:比较亚热带季风和季风性湿润气候和地中海气候的异同。
学生代表回答。
明确:相同点:夏季高温,冬季温和
不同点:亚热带季风和季风性湿润气候雨热同期,地中海气候雨热不同期。
总结:
三、温带气候类型
讲述:温带的陆地面积,北半球明显大于南半球。温带的气候类型也主要分布在北温带。温带气候类型主要包括温带季风气候、温带海洋性气候、温带大陆性气候。
展示:温带季风气候分布图。
提问:温带季风气候的主要分布在哪里?有何气候特征和植被景观?
学生代表回答。
明确:温带季风气候主要分布在亚欧大陆温带地区的东部,主要有俄罗斯东南部、我国北方地区、朝鲜半岛、日本群岛北部。表现出的气候特征为夏季高温多雨,冬季寒冷干燥,植被景观为温带落叶阔叶林。
讨论:比较亚热带季风和温带季风气候的异同。
学生代表回答。
明确:相同点:雨热同期
不同点:亚热带季风气候1月平均气温在0℃以上,年降水较多;温带季风气候1月平均气温在0℃以下,年降水较少。
展示:温带海洋性气候分布图。
提问:温带海洋性气候分布在哪里?气候有何特征和植被景观?
学生代表回答。
明确:温带海洋性气候主要分布在中纬度地区的大陆西岸,主要有欧洲西部、南北美洲的西部、澳大利亚和新西兰。表现出的气候特征为全年温和湿润,景观植被为温带海洋性落叶阔叶林。
展示:温带大陆性气候分布图。
提问:温带大陆性气候主要分布在哪里?有何气候特征?
学生代表回答。
明确:温带大陆性气候主要分布在亚欧大陆和北美大陆。表现出的气候特征为:冬冷夏凉,气温年较差大,降水少,地区差异大。
提问:温带大陆性气候面积广大,植被景观有何变化?为什么会有这种变化?
学生代表回答。
明确:温带大陆性气候分布区内部,各地因距离海洋远近和降水多少的不同,自然景观差异显著。随着降水量由多到少的变化,依次呈现温带森林、温带森林草原、温带草原、温带半荒漠和温带荒漠景观,在北半球大陆靠近寒带的温带范围内,形成了典型的亚寒带针叶林景观。
总结:
寒带气候和高原山地气候
展示:寒带气候分布图。
提问:寒带有几种气候类型?分别分布在哪里?有何气候特征和景观?
学生代表回答。
明确:寒带气候分为苔原气候和冰原气候。苔原气候分布于亚欧大陆和北美大陆北冰洋沿岸。冰原气候分布于格陵兰岛、北极地区其他岛屿和南极洲。苔原气候特征为长冬无夏,只有短暂的“暖季”,降水稀少。冰原气候特征为终年严寒,降水稀少。自然景观为苔原景观和冰原景观。
提问:高原山地气候主要分布在哪里?景观有何特征?
学生代表回答。
明确:主要分布在中低纬度的山地高原,以青藏高原、阿尔卑斯---喜马拉雅山系和科迪勒拉山系面积较大。高山高原气候的自然景观以垂直变化显著为特点。
展示:世界气候类型分布图
活动:说一说, 下列城市分别属于什么气候类型?你能说出这些城市的气候特征吗?
1.新加坡 2.罗马 3.布宜诺斯艾利斯 4.伦敦 5.阿斯塔纳 6.上海 7.喀土穆
8.墨西哥城 9.圣弗朗西斯科(旧金山)
学生发言,相互订正、补充。
明确:
【课堂练习】
1.北回归线穿过的地区,大陆西岸一般是( )
A.热带草原气候 B.热带季风气候
C.热带沙漠气候 D.温带沙漠气候
2.终年高温多雨,旱、雨两季分明是哪种气候的特征( )
A.热带雨林气候 B.热带草原气候
C.热带季风气候 D.热带沙漠气候
3.关于亚热带季风和亚热带湿润气候分布的叙述,正确的是( )
A.中国东南部和澳大利亚的西部沿海
B.中国东南部和美国东南部
C.大多分布在亚欧大陆的西部
D.美国东南部和地中海沿岸
4.南极地区终年严寒的主要原因是( )
A.被寒流包围 B.有特别厚的冰层 C.地处高纬度 D.地势高
亚当、阿里、马丁夏令营时在北京相遇,谈起家乡的气候,大家有说不完的话题。阿里:“我们那儿一年到头都非常炎热,却极少下雨”。马丁:“我们家乡四季分明,夏季热而干燥;冬季温暖,经常下雨”。亚当:“我们那儿全年气温很高,湿季时草木葱绿,干季时满目枯黄”。据此回答5~7题。
5.亚当家乡的气候类型是 ( )
A.热带草原气候 B.温带大陆性气候
C.热带雨林气候 D.地中海气候
6.阿里家乡的典型景观是 ( )
A.常绿森林 B.落叶森林 C.草原 D.沙漠
7.马丁的家乡最可能位于( )
A.非洲中部 B.亚洲东部 C.欧洲南部 D.北美洲中部
读四幅气温变化曲线和降水柱状图,完成8~9题。
8.下列对应正确的一组是 ( )
A.甲——热带季风气候 B.乙——地中海气候
C.丙——温带季风气候 D.丁——温带海洋性气候
9.上述气候类型中,亚洲没有的是 ( )
A.甲 B.乙 C.丙 D.丁
10.读图,完成下列任务。
甲地 乙地
(1)就五带来看,甲地位于 带,乙地位于 带。
(2)甲地降水量 (多或少),且季节分配 。
(3)甲地气候类型是 气候,乙地气候类型是 ,这种气候主要分布在 、 、 。
答案:
1.C 2.C 3.B 4.C 5.A 6.D 7.C 8.C 9.B
10.(1)温 热 (2)少 不均 (3)温带大陆性 热带雨林气候 刚果盆地
马来群岛 亚马孙平原
课堂小结
本节课主要学习了热带、亚热带、温带、寒带和高原山地气候的分布和特征等知识,我们总结各种气候的特征时应从气温和降水两方面描述,加强各温度带之间气候特征和分布的比较,并通过气候资料学会分析气候特征。
板书设计
第四节 世界主要气候类型
城市
气候类型
气候特征
新加坡
热带雨林气候
全年高温多雨
罗马
地中海气候
夏季炎热干燥,冬季温和多雨
布谊诺斯艾利斯
亚热带季风性湿润气候
夏季高温多雨,冬季低温少雨
伦敦
温带海洋性气候
全年温和湿润
阿斯塔纳
温带大陆性气候
冬冷夏凉,气温年较差大,降水少
上海
亚热带季风气候
夏季高温多雨,冬季低温少雨
喀土穆
热带沙漠气候
全年炎热干燥
墨西哥城
热带草原气候
全年高温,干湿两季分明
圣弗朗西斯科(旧金山)
地中海气候
夏季炎热干燥,冬季温和多雨
相关教案
地理七年级上册(2024)第四节 世界主要气候类型公开课教案设计:
这是一份地理七年级上册(2024)第四节 世界主要气候类型公开课教案设计,共5页。
初中地理湘教版七年级上册第四章 世界的气候第四节 世界主要气候类型教案设计:
这是一份初中地理湘教版七年级上册第四章 世界的气候第四节 世界主要气候类型教案设计,共4页。
2020-2021学年第四章 世界的气候第四节 世界主要气候类型教案设计:
这是一份2020-2021学年第四章 世界的气候第四节 世界主要气候类型教案设计,共5页。教案主要包含了教材内容分析,教学目标,教学重点和难点,学习者特征分析,教学策略选择与设计,教学环境及资源准备,教学过程等内容,欢迎下载使用。