还剩17页未读,
继续阅读
所属成套资源:2025年高考政治精品教案多份
成套系列资料,整套一键下载
- 2025年高考政治精品教案选择性必修1 当代国际政治与经济 第二课 世界多极化 第一课时 国际关系与国际形势 教案 0 次下载
- 2025年高考政治精品教案选择性必修1 当代国际政治与经济 第二课 世界多极化 第二课时 中国的外交 教案 0 次下载
- 2025年高考政治精品教案选择性必修1 当代国际政治与经济 第三课 经济全球化 第二课时 经济全球化与中国 教案 0 次下载
- 2025年高考政治精品教案选择性必修1 当代国际政治与经济 第四课 国际组织 第一课时 国际组织概况与联合国 教案 0 次下载
- 2025年高考政治精品教案选择性必修1 当代国际政治与经济 第四课 国际组织 第二课时 区域性国际组织和新兴国际组织 教案 0 次下载
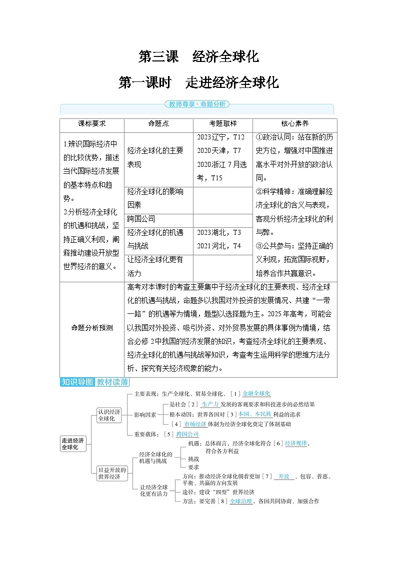
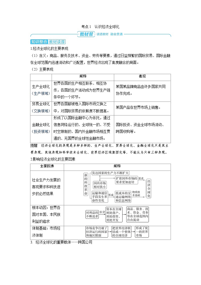
2025年高考政治精品教案选择性必修1 当代国际政治与经济 第三课 经济全球化 第一课时 走进经济全球化
展开
这是一份2025年高考政治精品教案选择性必修1 当代国际政治与经济 第三课 经济全球化 第一课时 走进经济全球化,共20页。
相关教案
2025年高考政治精品教案选择性必修1 当代国际政治与经济 第三课 经济全球化 第二课时 经济全球化与中国:
这是一份2025年高考政治精品教案选择性必修1 当代国际政治与经济 第三课 经济全球化 第二课时 经济全球化与中国,共24页。
高中政治 (道德与法治)人教统编版选择性必修1 当代国际政治与经济认识经济全球化教案及反思:
这是一份高中政治 (道德与法治)人教统编版选择性必修1 当代国际政治与经济认识经济全球化教案及反思,共13页。教案主要包含了课程标准及解读,教材分析,学习目标,教学重点,教学难点,教学方法,教学过程,议学关键提示:见课件等内容,欢迎下载使用。
高中政治 (道德与法治)人教统编版选择性必修1 当代国际政治与经济第三单元 经济全球化第六课 走进经济全球化认识经济全球化优质教案:
这是一份高中政治 (道德与法治)人教统编版选择性必修1 当代国际政治与经济第三单元 经济全球化第六课 走进经济全球化认识经济全球化优质教案,共6页。教案主要包含了课标要求,核心素养,重点难点,教学过程,合作探究,核心归纳,知识网络等内容,欢迎下载使用。

