


还剩14页未读,
继续阅读
所属成套资源:2025年高考政治精品教案多份
成套系列资料,整套一键下载
- 2025年高考政治精品教案选择性必修1 当代国际政治与经济 第三课 经济全球化 第一课时 走进经济全球化 教案 0 次下载
- 2025年高考政治精品教案选择性必修1 当代国际政治与经济 第三课 经济全球化 第二课时 经济全球化与中国 教案 0 次下载
- 2025年高考政治精品教案选择性必修1 当代国际政治与经济 第四课 国际组织 第二课时 区域性国际组织和新兴国际组织 教案 0 次下载
- 2025年高考政治精品教案选择性必修2 法律与生活 第一课 民事权利与义务 第一课时 在生活中学民法用民法 教案 0 次下载
- 2025年高考政治精品教案选择性必修2 法律与生活 第一课 民事权利与义务 第二课时 依法有效保护财产权 教案 0 次下载
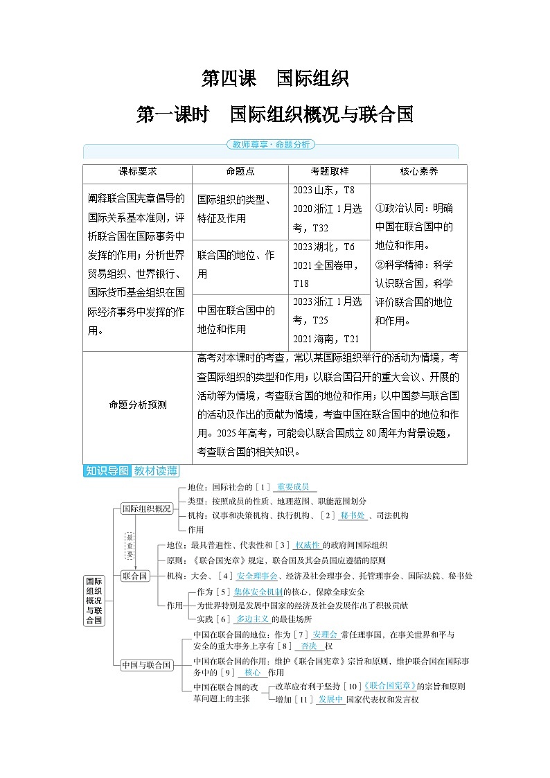
2025年高考政治精品教案选择性必修1 当代国际政治与经济 第四课 国际组织 第一课时 国际组织概况与联合国
展开
这是一份2025年高考政治精品教案选择性必修1 当代国际政治与经济 第四课 国际组织 第一课时 国际组织概况与联合国,共17页。
相关教案
2025年高考政治精品教案选择性必修1 当代国际政治与经济 第四课 国际组织 第二课时 区域性国际组织和新兴国际组织:
这是一份2025年高考政治精品教案选择性必修1 当代国际政治与经济 第四课 国际组织 第二课时 区域性国际组织和新兴国际组织,共28页。
高中政治 (道德与法治)联合国教案及反思:
这是一份高中政治 (道德与法治)联合国教案及反思,共16页。教案主要包含了教材分析,教学目标,核心素养,教学重点,教学难点,教学方法,教学过程等内容,欢迎下载使用。
高中政治 (道德与法治)人教统编版选择性必修1 当代国际政治与经济中国与新兴国际组织优秀教案及反思:
这是一份高中政治 (道德与法治)人教统编版选择性必修1 当代国际政治与经济中国与新兴国际组织优秀教案及反思,共7页。教案主要包含了课标要求,核心素养,重点难点,教学过程,合作探究,核心归纳,知识网络等内容,欢迎下载使用。