还剩16页未读,
继续阅读
所属成套资源:2025年高考政治精品教案多份
成套系列资料,整套一键下载
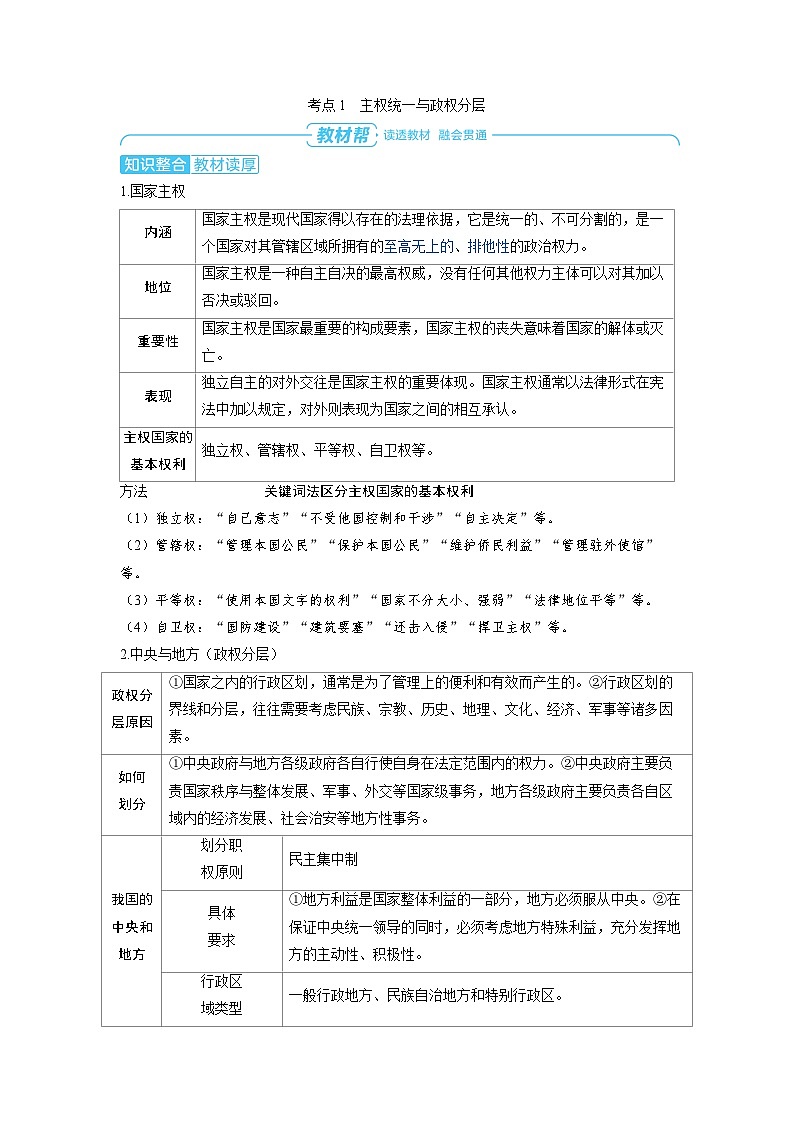
2025年高考政治精品教案选择性必修1 当代国际政治与经济 第一课 各具特色的国家 第二课时 国家的结构形式
展开
这是一份2025年高考政治精品教案选择性必修1 当代国际政治与经济 第一课 各具特色的国家 第二课时 国家的结构形式,共19页。
相关教案
2025年高考政治精品教案选择性必修1 当代国际政治与经济 第一课 各具特色的国家 第一课时 国体与政体:
这是一份2025年高考政治精品教案选择性必修1 当代国际政治与经济 第一课 各具特色的国家 第一课时 国体与政体,共21页。
政治 (道德与法治)人教统编版单一制和复合制公开课教学设计:
这是一份政治 (道德与法治)人教统编版单一制和复合制公开课教学设计,共8页。教案主要包含了国家结构形式等内容,欢迎下载使用。
高中政治 (道德与法治)人教统编版选择性必修1 当代国际政治与经济第一单元 各具特色的国家第一课 国体与政体国家的政权组织形式优质教学设计:
这是一份高中政治 (道德与法治)人教统编版选择性必修1 当代国际政治与经济第一单元 各具特色的国家第一课 国体与政体国家的政权组织形式优质教学设计,共9页。教案主要包含了课标要求,核心素养,重点难点,教学过程,合作探究,核心归纳,知识拓展,知识网络等内容,欢迎下载使用。

