





新高考化学一轮复习讲与练 第22讲 水的电离与溶液的pH(讲)(2份打包,原卷版+解析版)
展开1.变化观念与平衡思想:认识水的电离有一定限度,是可以调控的。能多角度、动态地分析水的电离,并运用平衡移动原理解决实际问题。
2.科学研究与创新意识:能发现并提出酸碱中和滴定中有探究价值的问题;能从问题和假设出发,确定探究目的,设计探究方案,进行实验探究;在探究过程中学会合作,面对“异常”现象敢于提出自己的见解,进行误差分析。
3.证据推理与模型认知:能从定性和定量上收集证据,能通过定性分析和定量计算推出合理的结论;能运用pH计算模型进行pH的简单计算。
【必备知识解读】
一、水的电离与水的离子积常数
1.水的电离
水是极弱的电解质,水的电离方程式为H2O+H2OH3O++OH-或H2OH++OH-。
2.水的离子积常数
Kw=c(H+)·c(OH-)。
(1)室温下:Kw=1×10-14。
(2)影响因素:只与温度有关,升高温度,Kw增大。
(3)适用范围:Kw不仅适用于纯水,也适用于稀的电解质水溶液。
(4)Kw揭示了在任何水溶液中均存在H+和OH-,只要温度不变,Kw不变。
二、溶液的酸碱性和pH
1.溶液的酸碱性
溶液的酸碱性取决于溶液中c(H+)和c(OH-)的相对大小。
(1)酸性溶液:c(H+)>c(OH-),常温下,pH<7。
(2)中性溶液:c(H+)=c(OH-),常温下,pH=7。
(3)碱性溶液:c(H+)
2.pH及其测量
(1)计算公式:pH=-lg c(H+)。
(2)溶液的酸碱性与pH的关系
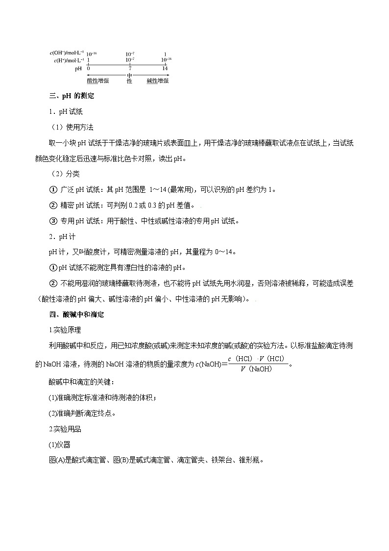
常温下:
三、pH的测定
1.pH试纸
(1)使用方法
取一小块pH试纸于干燥洁净的玻璃片或表面皿上,用干燥洁净的玻璃棒蘸取试液点在试纸上,当试纸颜色变化稳定后迅速与标准比色卡对照,读出pH。
(2)分类
① 广泛pH试纸:其pH范围是 1~14 (最常用),可以识别的pH差约为1。
② 精密pH试纸:可判别0.2或0.3的pH差值。杨sir化学,侵权必究
③ 专用pH试纸:用于酸性、中性或碱性溶液的专用pH试纸。
2.pH计
pH计,又叫酸度计,可精密测量溶液的pH,其量程为0~14。
① pH试纸不能测定具有漂白性的溶液的pH。
② 不能用湿润的玻璃棒蘸取待测液,也不能将pH试纸先用水润湿,否则溶液被稀释,可能造成误差(酸性溶液的pH偏大、碱性溶液的pH偏小、中性溶液的pH无影响)。杨sir化学,侵权必究
四、酸碱中和滴定
1.实验原理
利用酸碱中和反应,用已知浓度酸(或碱)来测定未知浓度的碱(或酸)的实验方法。以标准盐酸滴定待测的NaOH溶液,待测的NaOH溶液的物质的量浓度为c(NaOH)=eq \f(c(HCl)·V(HCl),V(NaOH))。
酸碱中和滴定的关键:
(1)准确测定标准液和待测液的体积;
(2)准确判断滴定终点。
2.实验用品
(1)仪器
图(A)是酸式滴定管、图(B)是碱式滴定管、滴定管夹、铁架台、锥形瓶。
(2)试剂:标准液、待测液、指示剂、蒸馏水。
(3)滴定管
①构造:“0”刻度线在上方,尖嘴部分无刻度。
②精确度:读数可精确到0.01 mL。
③洗涤:先用蒸馏水洗涤,再用待装液润洗。
④排泡:酸、碱式滴定管中的液体在滴定前均要排出尖嘴中的气泡。
⑤使用注意事项:
3.实验操作
以标准盐酸滴定待测NaOH溶液为例
(1)滴定前的准备
①滴定管:查漏→洗涤→润洗→装液→调液面→记录。
②锥形瓶:注碱液→记体积→加指示剂。
(2)滴定
(3)终点判断
等到滴入最后一滴标准液,指示剂变色,且在半分钟内不恢复原来的颜色,视为滴定终点并记录标准液的体积。
(4)数据处理
按上述操作重复二至三次,求出用去标准盐酸体积的平均值,根据c(NaOH)=eq \f(c(HCl)·V(HCl),V(NaOH))计算。
常用酸碱指示剂及变色范围
5.指示剂的选择:
一般不选择石蕊,变色现象不明显。
强酸滴(弱)碱甲基橙,强碱滴(弱)酸用酚酞,两强互滴(甲基橙酚酞)都可以。
【关键能力拓展】
一、影响水电离平衡的因素
二、pH的计算
1.单一溶液pH的计算
(1)酸性溶液中,先求c(H+),再计算pH = -lgc(H+);
(2)碱性溶液中,先求c(OH-),再由c(H+) = 求 c(H+),最后计算pH = -lgc(H+)。杨sir化学,侵权必究
2.混合溶液pH的计算
(1)强酸混合,先求,再计算pH = -lgc(H+);
(2)强碱混合,先求,再由c(H+) = 求 c(H+),最后计算pH = -lgc(H+)。
(3)强酸强碱混合
① 恰好完全反应,pH=7(25℃);杨sir化学,侵权必究
② 酸过量,先求,再计算pH = -lgc(H+);
③ 碱过量,先求,再由c(H+) = 求 c(H+),最后计算pH = -lgc(H+)。
3.酸、碱稀释时pH变化规律杨sir化学,侵权必究
(1)pH = a 的强酸溶液,稀释10m 倍,pH = a + m(室温下,a+ m<7)
pH = a 的弱酸溶液,稀释10m 倍,a<pH<a + n(室温下,a+ m<7)
(2)pH = b 的强碱溶液,稀释10n 倍,pH = b - n(室温下,b - n>7)
pH = b 的弱酸溶液,稀释10n 倍,b - n<pH<b(室温下,b - n>7)
(3)pH = a 的强酸溶液,稀释一倍(或与可忽略的酸/碱等体积混合),pH = a + 0.3(室温下,a+0.3<7)
(4)pH = b 的强碱溶液,稀释一倍(或与可忽略的酸/碱等体积混合),pH = b - 0.3(室温下,b - 0.3>7)
【方法规律】
1.稀释规律
酸、碱溶液稀释相同倍数时,强电解质溶液比弱电解质溶液的pH变化幅度大,但不管稀释多少倍,最终都无限接近中性。
2.酸碱混合规律
(1)等浓度等体积一元酸与一元碱混合的溶液——“谁强显谁性,同强显中性”。
(2)25 ℃时,等体积pH之和等于14的一强一弱酸碱混合溶液——“谁弱谁过量,谁弱显谁性”。
(3)强酸、强碱等体积混合(25 ℃时)
①pH之和等于14呈中性;
②pH之和小于14呈酸性;
③pH之和大于14呈碱性。
三、酸碱中和滴定的误差分析
由c待测=eq \f(c标准·V标准,V待测)可知,c标准和V待测均为定值,所以c待测的误差主要来自V标准,V标准偏大则c待测偏高,V标准偏小则c待测偏低。
(1)若以盐酸标准液滴定未知浓度的NaOH溶液,常见的误差分析如下:杨sir化学,侵权必究
(2)若先配制NaOH标准液,滴定未知浓度的盐酸,配制NaOH标准液时:
【核心题型例解】
高频考点一 影响水电离平衡的因素及结果判断
【例1】水的电离常数如图所示,下列说法错误的是
A.曲线上的点都符合c(H+)•c(OH-)=Kw
B.图中温度:T1>T2
C.图中五点Kw间的关系:B>C>A=D=E
D.若处在B点时,将0.005ml•L-1的硫酸溶液与由水电离的c(H+)=1.0×10-12ml•L-1的KOH溶液等体积混合后,溶液显中性
【答案】D
【解析】曲线a、曲线b代表不同温度下溶液中H+和OH-浓度的关系,故曲线上的点都符合c(H+)•c(OH-)=Kw,A正确;水的电离是吸热反应,升高温度促进水电离,则水中c(H+)、c(OH−)及离子积常数增大,根据图知,T1曲线上离子积常数大于T2,所以T1>T2,B正确;水的离子积常数只与温度有关,温度越高,离子积常数越大,同一曲线是相同温度,根据图知,温度高低点顺序是B>C>A=D=E,所以离子积常数大小顺序是B>C>A=D=E,C正确;B点时,Kw=1×10−12,0.005ml•L-1的硫酸中c(H+)=0.01ml/L,由水电离的c(H+)=1.0×10-12ml•L-1的KOH溶液中c(OH−)=1ml/L,等体积混合碱剩余,溶液呈碱性,D错误;故答案为D。
【方法技巧】正确理解水的电离平衡曲线
(1)曲线上任意点的Kw都相同,即c(H+)·c(OH-)相同,温度相同。
(2)曲线外的任意点与曲线上任意点的Kw不同,温度不同。
(3)实现曲线上点之间的转化需保持温度不变,改变酸碱性;实现曲线上点与曲线外点之间的转化一定得改变温度。
【变式探究】下图三条曲线表示不同温度下水的离子积常数,下列说法不正确的是( )
A.图中温度:T3>T2>T1
B.图中pH关系:pH(B)=pH(D)=pH(E)
C.图中五点Kw间的关系:E>D>A=B=C
D.C点可能是显酸性的盐溶液
【答案】D
【解析】水的电离吸热,升高温度促进电离,则水中c(H+)、c(OH-)及离子积常数均增大,根据图知,离子积常数:T3>T2>T1,所以温度:T3>T2>T1,故A正确;水的离子积常数只与温度有关,温度越高,离子积常数越大,同一曲线是相同温度,根据图知,温度高低点顺序是B
【变式探究】时,水的电离达到平衡: ,下列叙述正确的是
A.将水加热,增大,增大
B.向水中加入少量硫酸氢钠固体,增大
C.在蒸馏水中滴加浓,不变,增大
D.向水中滴入少量浓溶液,平衡逆向移动,降低
【答案】B
【解析】将纯水加热,Kw变大,pH变小,水仍呈中性,A错误;向水中加入少量固体硫酸氢钠,c(H+)增大,抑制水的电离平衡,c(OH-)减小,增大,B正确;Kw随温度变化而变化,在蒸馏水中滴加浓H2SO4,温度升高, Kw增大,增大,C错误;向水中加入少量浓溶液,平衡逆向移动,c(H+)降低,c(OH-)增大,D错误;故选B。
高频考点二 水电离出的c(H+)或c(OH-)的定量计算
【例2】在常温下,某柠檬水的,其中水电离的为
A.B.C.D.无法确定
【答案】C
【解析】柠檬水溶液的pH是3,所以常温下柠檬水中氢氧根的浓度是,水电离的氢离子和氢氧根浓度一样,所以水电离的氢离子是10-11。故选C。
【方法技巧】水电离的c(H+)或c(OH-)的计算技巧(25 ℃时)
(1)中性溶液:c(H+)=c(OH-)=1.0×10-7 ml·L-1。
(2)酸或碱抑制水的电离,水电离出的c(H+)=c(OH-)<10-7 ml·L-1,当溶液中的c(H+)<10-7 ml·L-1时就是水电离出的c(H+);当溶液中的c(H+)>10-7 ml·L-1时,就用10-14除以这个浓度即得到水电离的c(H+)。
(3)可水解的盐促进水的电离,水电离的c(H+)或c(OH-)均大于10-7 ml·L-1。若给出的c(H+)>10-7 ml·L-1,即为水电离的c(H+);若给出的c(H+)<10-7 ml·L-1,就用10-14除以这个浓度即得水电离的c(H+)。
【变式探究】25℃在等体积的①pH=0的H2SO4溶液,②0.05ml·L-1的Ba(OH)2溶液,③pH=10的Na2S溶液,④pH=5的NH4NO3溶液中,发生电离的水的物质的量之比是
A.1∶10∶1010∶109B.1∶5∶5×109∶5×109
C.1∶20∶1010∶109D.1∶10∶104∶109
【答案】A
【解析】①中pH=0的H2SO4中c(H+)=1.0 ml·L-1,c(OH-)=1.0×10-14ml·L-1,水电离程度为1.0×10-14ml·L-1;②中c(OH-)=0.1 ml·L-1,c(H+)=1.0×10-13ml·L-1,水电离程度为1.0×10-13ml·L-1;③中c(OH-)=1.0×10-4ml·L-1,水的电离程度为1.0×10-4ml·L-1;④中c(H+)=1.0×10-5ml·L-1,水的电离程度为1.0×10-5ml·L-1;
故①②③④中水的电离程度之比为:1.0×10-14ml·L-1:1.0×10-13ml·L-1:1.0×10-4ml·L-1:1.0×10-5ml·L-1=1:10:1010:109;答案选A。
高频考点三 pH的计算及其应用
【例3】(2022·浙江卷)已知25℃时二元酸H2A的Ka1=1.3×10-7,Ka2=7.1×10-15。下列说法正确的是
A.在等浓度的Na2A、NaHA溶液中,水的电离程度前者小于后者
B.向0.1ml·L-1的H2A溶液中通入HCl气体(忽略溶液体积的变化)至pH=3,则H2A的电离度为0.013%
C.向H2A溶液中加入NaOH溶液至pH=11,则c(A2-)>c(HA-)
D.取pH=a的H2A溶液10mL,加蒸馏水稀释至100mL,则该溶液pH=a+1
【答案】B
【解析】在等浓度的Na2A、NaHA溶液中,A2-的水解程度大于HA-,水的电离程度前者大于后者,故A错误;溶液中c(H+)=10-3ml/L,H2A电离程度较小,溶液中c(H2A)≈0.1ml/L,Ka1=,c(HA-)=1.3×10-5ml/L,c(HA-)≈c(H2A)电离,则H2A的电离度0.013%,故B正确;向H2A溶液中加入NaOH溶液至pH=11,,则c(A2-)
A.B.C.D.
【答案】B
【解析】由题意可知, 该过程中发生的反Ba(OH)2 +NaHSO4 =BaSO4 ↓+ H2O + NaOH。pH=a的Ba( OH)2溶液中c(OH- )=ml•L-1,该溶液体积为V1L,则该溶液中氢氧根离子的物质的量为×V1ml,根据反应的化学方程式可知,参与反应的硫酸氢钠的物质的量为0.5××V1ml,所加硫酸氢钠溶液的体积为V2L,根据混合后溶液pH=10,计算结果得=,故B项正确。故选B。
【方法技巧】溶液pH计算的一般思维模型
【变式探究】某温度下,测得0.01ml•L-1NaOH溶液的pH为11。在该温度下,将pH=4的HCl溶液与pH=11的Ba(OH)2溶液混合并保持恒温,欲使混合溶液呈中性,则HCl与Ba(OH)2溶液的体积之比为
A.1:10B.10:1C.100:1D.1:100
【答案】C
【解析】pH=4的HCl溶液中c(H+)=10-4ml/L,pH=11的Ba(OH)2溶液中c(H+)=10-11ml/ L,c(OH-)=10-2 ml/ L,欲使混合溶液呈中性,则10-4 ml/ L× V(HCl) =10-2 ml/ L× V[Ba(OH)2],V (HCl) :V[Ba(OH)2] = 100:1。故选C。
高频考点四 酸碱中和滴定
【例4】(2022·浙江卷)某同学在两个相同的特制容器中分别加入20mL0.4ml·L-1Na2CO3溶液和40mL0.2ml·L-1NaHCO3溶液,再分别用0.4ml·L-1盐酸滴定,利用pH计和压力传感器检测,得到如图曲线:
下列说法正确的的是
A.图中甲、丁线表示向NaHCO3溶液中滴加盐酸,乙、丙线表示向Na2CO3溶液中滴加盐酸
B.当滴加盐酸的体积为V1mL时(a点、b点),所发生的反应用离子方程式表示为:HCO3-+H+=CO2↑+H2O
C.根据pH—V(HCl)图,滴定分析时,c点可用酚酞、d点可用甲基橙作指示剂指示滴定终点
D.Na2CO3和NaHCO3溶液中均满足:c(H2CO3)-c(CO32-)=c(OH-)-c(H+)
【答案】C
【解析】碳酸钠的水解程度大于碳酸氢钠,故碳酸钠的碱性强于碳酸氢钠,则碳酸钠溶液的起始pH较大,甲曲线表示碳酸钠溶液中滴加盐酸,碳酸钠与盐酸反应先生成碳酸氢钠,碳酸氢根离子再与氢离子反应产生碳酸,进而产生二氧化碳,则图中丁线表示向Na2CO3溶液中滴加盐酸,乙、丙线表示向NaHCO3溶液中滴加盐酸,A项错误;由图示可知,当滴加盐酸的体积为20mL时,碳酸根离子恰好完全转化为碳酸氢根子,而V1>20mL,V1mL时(a点、b点),没有二氧化碳产生,则所发生的反应为碳酸氢根离子与氢离子结合生成碳酸,离子方程式表示为:HCO3-+H+=H2CO3,B项错误;根据pH-V(HCl)图,滴定分析时,c点的pH在9左右,符合酚酞的指示范围,可用酚酞作指示剂;d点的pH在4左右,符合甲基橙的指示范围,可用甲基橙作指示剂指示滴定终点,C项正确;根据电荷守恒和物料守恒,则Na2CO3中存在c(OH-)-c(H+)=
2c(H2CO3)+c(HCO3-),NaHCO3溶液中满足c(H2CO3)-c(CO32-)=c(OH-)-c(H+),D项错误;故选C。
【变式探究】用标准的NaOH溶液滴定未知浓度的盐酸,若测定结果偏低,其原因可能是
A.碱式滴定管未用标准溶液润洗
B.锥形瓶用蒸馏水洗过后未用未知浓度的盐酸润洗
C.用酚酞作指示剂,当观察到溶液由无色变为浅红色时立即停止滴定
D.滴定终点读数时,仰视滴定管的刻度,其他操作正确
【答案】C
【解析】碱式滴定管未用标准溶液润洗,则所用标准NaOH溶液的体积偏大,测定结果偏高,A不符合题意;锥形瓶用蒸馏水洗过后未用未知浓度的盐酸润洗,对盐酸浓度的测定不产生影响,B不符合题意;用酚酞作指示剂,当观察到溶液由无色变为浅红色时立即停止滴定,则有少量盐酸未被中和,所用标准NaOH溶液的体积偏小,测定结果偏低,C符合题意;滴定终点读数时,仰视滴定管的刻度,其他操作正确,则读出标准NaOH溶液的体积偏大,测定结果偏高,D不符合题意;故选C。
【方法技巧】中和滴定的误差分析方法
(1)依据公式c(待测)=eq \f(c标准·V标准,V待测)来判断。c(标准)和V(待测)在误差分析时是定值,因此只需分析使得所耗标准液体积V(标准)变大或变小的原因即可,V(标准)变大,则c(待测)偏高,V(标准)变小,则c(待测)偏低。
(2)滴定管读数要领
以凹液面的最低点为基准(如图)
正确读数(虚线部分)和错误读数(实线部分)
【变式探究】用0.1000 ml·L-1的标准盐酸滴定50.00 mL未知浓度的NaOH溶液的酸碱中和滴定实验中,下列有关说法正确的是
A.用蒸馏水洗净酸式滴定管、锥形瓶后可分别直接注入标准盐酸和待测液NaOH溶液
B.滴定时左手旋转滴定管的玻璃活塞,右手不停地摇动锥形瓶,两眼注视滴定管液面变化
C.此中和滴定实验的指示剂可采用酚酞,滴定终点的现象为:溶液由无色变为红色,且30 s内颜色不变
D.若滴定前仰视读数、滴定后俯视读数,则所测NaOH溶液的浓度偏低
【答案】D
【解析】酸式滴定管需用标准盐酸润洗,否则会使标准溶液浓度因稀释而减小,引起滴定误差,A错误;滴定时左手旋转滴定管的玻璃活塞,右手不停地摇动锥形瓶,两眼注视锥形瓶内液体颜色变化,B错误;此中和滴定实验的指示剂可采用酚酞,滴定终点的现象为:溶液由粉红色变为无色,且30 s内颜色不变,C错误;若滴定前仰视读数、滴定后俯视读数,所读标准液体积减少,故所测NaOH溶液的浓度偏低,D正确;故答案为D。
高频考点五 滴定曲线分析
【例5】(2023·湖南卷第12题)常温下,用浓度为的标准溶液滴定浓度均为的和的混合溶液,滴定过程中溶液的随()的变化曲线如图所示。下列说法错误的是
A. 约为
B. 点a:
C. 点b:
D. 水的电离程度:
【答案】D
【解析】NaOH溶液和HCl、CH3COOH混酸反应时,先与强酸反应,然后再与弱酸反应,由滴定曲线可知,a点时NaOH溶液和HCl恰好完全反应生成NaCl和水,CH3COOH未发生反应,溶质成分为NaCl和CH3COOH;b点时NaOH溶液反应掉一半的CH3COOH,溶质成分为NaCl、CH3COOH和 CH3COONa;c点时NaOH溶液与CH3COOH恰好完全反应,溶质成分为NaCl、CH3COONa;d点时NaOH过量,溶质成分为NaCl、CH3COONa和NaOH,据此解答。由分析可知,a点时溶质成分为NaCl和CH3COOH,c(CH3COOH)=0.0100ml/L,c(H+)=10-3.38ml/L,=
=10-4.76,故A正确;a点溶液为等浓度的NaCl和CH3COOH混合溶液,存在物料守恒关系c(Na+)=c(Cl-)=c(CH3COOH)+c(CH3COO-),故B正确;点b溶液中含有NaCl及等浓度的CH3COOH和 CH3COONa,由于pH<7,溶液显酸性,说明CH3COOH的电离程度大于CH3COO-的水解程度,则c(CH3COOH)
【方法技巧】滴定曲线
1.强酸与强碱滴定过程中的pH曲线
(以0.100 0 ml·L-1 NaOH溶液滴定20.00 mL 0.100 0 ml·L-1盐酸为例)
2.强酸(碱)滴定弱碱(酸)的pH曲线比较
【变式探究】时,等体积两种一元酸和分别用等浓度的溶液滴定,滴定曲线如图所示。下列说法正确的是
A.起始浓度:
B.酸性:
C.用溶液滴定可用甲基橙作指示剂
D.酸的电离度约为
【答案】D
【解析】由图中可以看出,滴定HA的终点pH=7,则HA是强酸,c(HA)=c(H+)=0.1ml/L,初始时,HB的pH为3,而酸性说明HB是弱酸,部分电离,故,A错误;由图中可以看出,滴定达终点时,消耗KOH的体积大,则表明c()>c(),而起始时pH()>pH(),所以酸性,B错误;甲基橙变色范围为3.1—4.4,由图可知该pH范围内NaOH滴定HB未发生突跃,不可用甲基橙作指示剂,C错误;HB是弱酸,部分电离,对应的pH=3,则电离部分c电离(HB)≈c(H+)=10-3ml/L,由图可知滴定等体积的两种酸时滴HB消耗的氢氧化钠是滴定HA的两倍,则c初始(HB)=2c(HA)≈0.2ml/L,则酸的电离度==0.5%,D正确;故选D。
高频考点六 酸碱中和滴定的拓展应用
【例6】次氯酸钠溶液和二氯异氰尿酸钠(C3N3O3Cl2Na)都是常用的杀菌消毒剂。NaClO可用于制备二氯异氰尿酸钠。
(1)NaClO溶液可由低温下将Cl2缓慢通入NaOH溶液中而制得。制备NaClO的离子方程式为____________________________;用于环境杀菌消毒的NaClO溶液须稀释并及时使用,若在空气中暴露时间过长且见光,将会导致消毒作用减弱,其原因是__________________________________________。
(2)二氯异氰尿酸钠优质品要求有效氯大于60%。通过下列实验检测二氯异氰尿酸钠样品是否达到优质品标准。实验检测原理为
C3N3O3Cleq \\al(-,2)+H++2H2O===C3H3N3O3+2HClO
HClO+2I-+H+===I2+Cl-+H2O
I2+2S2Oeq \\al(2-,3)===S4Oeq \\al(2-,6)+2I-
准确称取1.120 0 g样品,用容量瓶配成250.0 mL溶液;取25.00 mL上述溶液于碘量瓶中,加入适量稀硫酸和过量KI溶液,密封在暗处静置5 min;用0.100 0 ml·L-1 Na2S2O3标准溶液滴定至溶液呈微黄色,加入淀粉指示剂,继续滴定至终点,消耗Na2S2O3溶液20.00 mL。
①通过计算判断该样品是否为优质品。
(写出计算过程,该样品的有效氯=
eq \f(测定中转化为HClO的氯元素质量×2,样品质量)×100%)
②若在检测中加入稀硫酸的量过少,将导致样品的有效氯测定值________(填“偏高”或“偏低”)。
【解析】(1)Cl2与NaOH反应生成NaCl、NaClO和H2O。HClO的酸性弱于H2CO3,则NaClO溶液露置于空气中,与空气中CO2反应产生HClO,HClO见光易分解,故会导致消毒作用减弱。(2)①依据三个反应得出关系式:C3N3O3Cleq \\al(-,2)~2HClO~2I2~4S2Oeq \\al(2-,3),根据Na2S2O3的消耗量,可以计算出测定中转化为HClO的氯的物质的量,进而得出氯元素的质量,再由有效氯的计算公式eq \f(测定中转化为HClO的氯元素质量×2,样品质量)×100%,可计算出有效氯。②加入的稀硫酸的量过少,则生成的I2少,消耗Na2S2O3的量减少,则计算出的HClO的量偏少,导致样品的有效氯测定值偏低。
【答案】(1)Cl2+2OH-===ClO-+Cl-+H2O NaClO溶液吸收空气中的CO2后产生HClO,HClO见光分解
(2)①n(S2Oeq \\al(2-,3))=0.100 0 ml·L-1×0.020 00 L=2.000×10-3 ml
根据物质转换和电子得失守恒关系:C3N3O3Cleq \\al(-,2)~2HClO~2I2~4S2Oeq \\al(2-,3)得n(Cl)=0.5n(S2Oeq \\al(2-,3))=1.000 ×10-3 ml
氯元素的质量:m(Cl)=1.000×10-3 ml×35.5 g·ml-1=0.035 50 g
该样品的有效氯为eq \f(0.035 50 g,1.120 0 g×\f(25.00 mL,250.0 mL))×2×100%≈63.39%
该样品的有效氯大于60%,故该样品为优质品
②偏低
【方法技巧】
1.氧化还原滴定法
(1)原理:以氧化剂(或还原剂)为滴定剂,直接滴定一些具有还原性(或氧化性)的物质。
(2)实例
①酸性KMnO4溶液滴定H2C2O4溶液
②Na2S2O3溶液滴定碘液
2.沉淀滴定法
(1)概念:沉淀滴定法是利用沉淀反应进行滴定、测量分析的方法。生成沉淀的反应很多,但符合条件的却很少,实际上应用最多的是银量法,即利用Ag+与卤素离子的反应来测定Cl-、Br-、I-浓度。
(2)原理:沉淀滴定所用的指示剂本身就是一种沉淀剂,滴定剂与被滴定物反应的生成物的溶解度要比滴定剂与指示剂反应的生成物的溶解度小,否则不能用这种指示剂。如用AgNO3溶液滴定溶液中的Cl-的含量时常以CrOeq \\al(2-,4)为指示剂,这是因为AgCl比Ag2CrO4更难溶。 试剂性质
滴定管
原因
酸性、氧化性
酸式滴定管
氧化性物质易腐蚀橡胶管
碱性
碱式滴定管
碱性物质易腐蚀玻璃,致使玻璃活塞无法打开
指示剂
变色范围的pH
石蕊
<5.0红色
5.0~8.0紫色
>8.0蓝色
甲基橙
<3.1红色
3.1~4.4橙色
>4.4黄色
酚酞
<8.2无色
8.2~10.0浅红色
>10.0红色
滴定种类
选用的指示剂
滴定终点颜色变化
指示剂用量
强酸滴定强碱
酚酞
红色→无色
2-3滴
甲基橙
黄色→橙色
强酸滴定弱碱
甲基橙
黄色→橙色
强碱滴定强酸
甲基橙
红色→橙色
酚酞
无色→粉红色
强碱定弱酸
酚酞
无色→粉红色
体系变化
条件
平衡移动方向
Kw
水的电离程度
c(OH-)
c(H+)
HCl
逆
不变
减小
减小
增大
NaOH
逆
不变
减小
增大
减小
可水解的盐
Na2CO3
正
不变
增大
增大
减小
NH4Cl
正
不变
增大
减小
增大
温度
升温
正
增大
增大
增大
增大
降温
逆
减小
减小
减小
减小
其他:如加入Na
正
不变
增大
增大
减小
步骤
操作
V标准
c待测
洗涤
酸式滴定管未用标准溶液润洗
变大
偏高
碱式滴定管未用标准溶液润洗
变小
偏低
锥形瓶用待测溶液润洗
变大
偏高
锥形瓶洗净后还留有蒸馏水
不变
无影响
取液
放出碱液的滴定管开始有气泡,放出液体后气泡消失
变小
偏低
滴定
酸式滴定管滴定前有气泡,滴定终点时气泡消失
变大
偏高
振荡锥形瓶时部分液体溅出
变小
偏低
部分酸液滴出锥形瓶外
变大
偏高
溶液颜色较浅时滴入酸液过快,停止滴定后再加一滴NaOH溶液无变化
变大
偏高
读数
滴定前读数正确,滴定后俯视读数(或前仰后俯)
变小
偏低
滴定前读数正确,滴定后仰视读数(或前俯后仰)
变大
偏高
配制
标准液
若配制NaOH溶液,所取的NaOH固体部分潮解
变大
偏高
若配制NaOH溶液,所取的NaOH固体中含有不与酸反应的杂质
变大
偏高
若配制NaOH溶液,所取的NaOH固体中含有与酸反应的杂质(Na2CO3)
变大
偏高
若配制NaOH溶液,所取的NaOH固体中含有与酸反应的杂质(Na2O)
变小
偏低
步骤
操作
V标准
c待测
配制NaOH
标准液
NaOH固体部分潮解
偏高
偏高
NaOH固体中含有不与酸反应的杂质
偏高
偏高
NaOH固体中含有与酸反应的杂质(Na2CO3)
偏高
偏高
NaOH固体中含有与酸反应的杂质(Na2O)
偏低
偏低
氢氧化钠滴定等浓度、等体积的盐酸、醋酸的滴定曲线
盐酸滴定等浓度、等体积的氢氧化钠、氨水的滴定曲线
曲线起点不同:强碱滴定强酸、弱酸的曲线,强酸起点低;强酸滴定强碱、弱碱的曲线,强碱起点高
突跃点变化范围不同:强碱滴定强酸(强酸滴定强碱)的突跃点变化范围大于强碱滴定弱酸(强酸滴定弱碱)的突跃点变化范围
原理
2MnOeq \\al(-,4)+6H++5H2C2O4===10CO2↑+2Mn2++8H2O
指示剂
酸性KMnO4溶液本身呈紫色,不用另外选择指示剂
终点判断
当滴入最后一滴酸性KMnO4溶液后,溶液由无色变浅红色,且半分钟内不褪色,说明到达滴定终点
原理
2Na2S2O3+I2===Na2S4O6+2NaI
指示剂
用淀粉作指示剂
终点判断
当滴入最后一滴Na2S2O3溶液后,溶液的蓝色褪去,且半分钟内不恢复原色,说明到达滴定终点
人教版高考化学一轮复习讲义第12章第52讲 水的电离和溶液的pH(2份打包,原卷版+教师版): 这是一份人教版高考化学一轮复习讲义第12章第52讲 水的电离和溶液的pH(2份打包,原卷版+教师版),文件包含人教版高考化学一轮复习讲义第12章第52讲水的电离和溶液的pH原卷版doc、人教版高考化学一轮复习讲义第12章第52讲水的电离和溶液的pH教师版doc等2份试卷配套教学资源,其中试卷共23页, 欢迎下载使用。
第22讲 水的电离与溶液的pH(练)- 2024年高考化学大一轮复习【讲义+练习+专题】: 这是一份第22讲 水的电离与溶液的pH(练)- 2024年高考化学大一轮复习【讲义+练习+专题】,文件包含第22讲水的电离与溶液的pH练-2024年高考化学大一轮复习精讲精练+专题讲座原卷版docx、第22讲水的电离与溶液的pH练-2024年高考化学大一轮复习精讲精练+专题讲座解析版docx等2份试卷配套教学资源,其中试卷共21页, 欢迎下载使用。
第22讲 水的电离与溶液的pH(讲)- 2024年高考化学大一轮复习【讲义+练习+专题】: 这是一份第22讲 水的电离与溶液的pH(讲)- 2024年高考化学大一轮复习【讲义+练习+专题】,文件包含第22讲水的电离与溶液的pH讲-2024年高考化学大一轮复习精讲精练+专题讲座原卷版docx、第22讲水的电离与溶液的pH讲-2024年高考化学大一轮复习精讲精练+专题讲座解析版docx等2份试卷配套教学资源,其中试卷共34页, 欢迎下载使用。