新高考化学一轮复习讲与练 第21讲 电离平衡(练)(2份打包,原卷版+解析版)
展开A.Fe(OH)3Fe3++3OH﹣B.H2CO3H++CO
C.NaHCO3Na++H++COD.Na2SO3SO+2Na+
2.下列事实中可以证明HClO是弱电解质的是
A.HClO能使紫色石蕊试液先变红后褪色
B.常温下,0.1 ml/LHClO溶液pH=3
C.相同体积的HClO导电能力比盐酸的弱
D.100mL 0. lml/L的HClO恰好与100mL 0. lml/L的NaOH溶液完全反应
3.将0.1ml·L-1的CH3COOH加水稀释,有关稀释后醋酸溶液的说法中,正确的是
A.电离程度增大B.溶液中离子总数减少
C.溶液导电性增强D.溶液中醋酸分子增多
4.关于电解质强弱及非电解质的组合完全正确的是
5.在氨水中存在下列电离平衡:NH3·H2O+OH-,下列情况能引起电离平衡右移的有
①加NH4Cl固体②加NaOH溶液③通HCl④加CH3COOH溶液⑤加水⑥加压
A.①③⑤B.①④⑥C.③④⑤D.①②④
6.乙酸是一元有机弱酸,为食醋的主要成分。下列实验事实能证明乙酸是弱酸的是
A.食醋能溶解鸡蛋壳并生成CO2
B.相同条件下,等浓度的盐酸和乙酸溶液的导电性:盐酸>乙酸溶液
C.等体积、等pH的盐酸和乙酸溶液分别与同样大小的锌粒反应,开始时产生氢气的速率相等
D.常温下,向0.01ml/L的乙酸溶液中滴加紫色石蕊,溶液变红
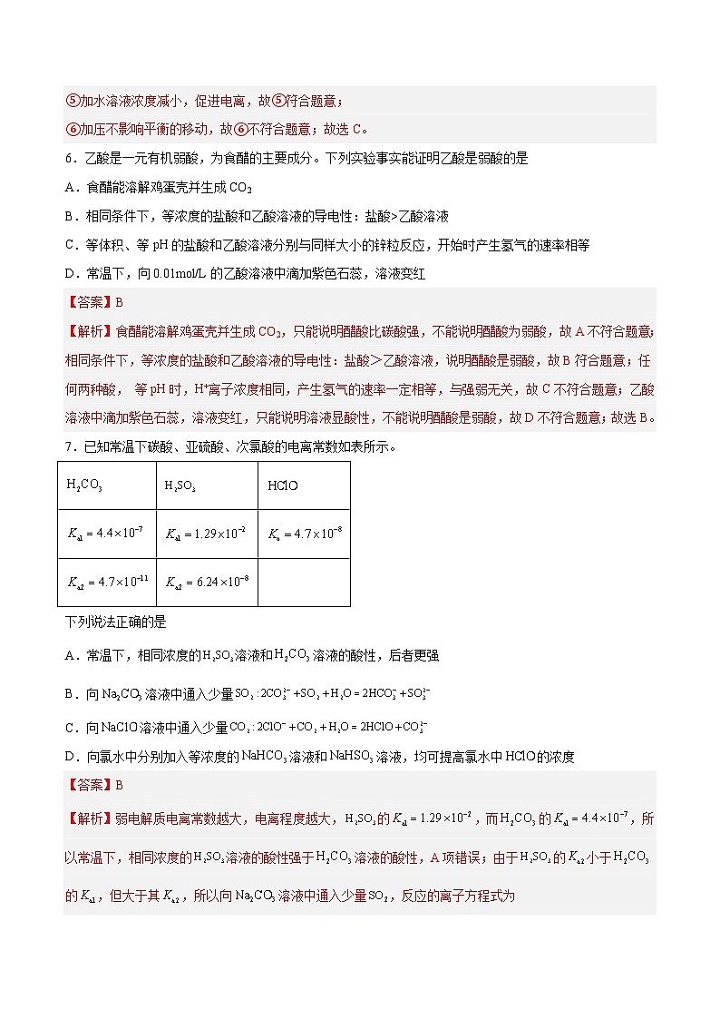
7.已知常温下碳酸、亚硫酸、次氯酸的电离常数如表所示。
下列说法正确的是
A.常温下,相同浓度的溶液和溶液的酸性,后者更强
B.向溶液中通入少量
C.向溶液中通入少量
D.向氯水中分别加入等浓度的溶液和溶液,均可提高氯水中的浓度
8.现有氨水,加蒸馏水稀释到后,下列变化中正确的是
①的电离程度增大②增大③增大④增大⑤溶液的导电性增强⑥减小⑦减小
A.①②③⑤B.①③⑥C.①③D.②④⑦
9.已知、、分别是三种酸的电离平衡常数。若这三种酸可发生如下反应:
①
②
③
则下列叙述正确的是
A.的电离平衡常数为
B.的电离平衡常数为
C.根据①③两个反应即可判断三种酸酸性的相对强弱
D.的电离平衡常数比的大,比的小
10.下列事实不能比较氢硫酸与亚硫酸的酸性强弱的是
A.氢硫酸的还原性强于亚硫酸
B.氢硫酸不能与碳酸氢钠溶液反应,而亚硫酸可以
C.相同浓度下,氢硫酸的导电能力低于的亚硫酸
D.相同温度下,的氢硫酸和亚硫酸的分别为4.5和2.1
11.将浓度为0.1ml·L-1的CH3COOH溶液加水不断稀释,下列各量始终保持增大的是
A.c(H+)B.Ka(CH3COOH)C.c(CH3COO-)D.
12.某浓度的HF溶液中存在平衡:HF ⇌ H++F-,若要增大F-的浓度,同时减小H+的浓度,可以采取的方法是
A.加入少量NaOH固体B.增大HF浓度
C.加入少量的浓盐酸D.加水稀释
13.下列对氨水中存在的电离平衡NH3·H2O⇌+OH-叙述正确的是
A.加水稀释后,溶液中c(OH-)减小
B.加入少量浓盐酸,溶液中c(OH-)增大
C.加入少量浓氢氧化钠溶液,电离平衡正向移动
D.加入少量氯化铵固体,溶液中c()减小
14.下列事实中,不能说明甲酸HCOOH是弱电解质的是
A.用相同物质的量浓度的盐酸和甲酸溶液做导电性实验,甲酸溶液的灯光较暗
B.甲酸能使紫色石蕊溶液变红
C.取相同体积、的盐酸和甲酸,分别与等量的镁条反应,前者反应更快
D.常温下,新配制的甲酸溶液的pH约为2.37
15.已知25℃时有关弱酸的电离平衡常数如下表所示,则下列有关说法正确的是
A.等物质的量浓度的各溶液pH关系为:
B.醋酸溶液加水稀释,其电离程度先增大后减小
C.NaCN中通入少量发生的化学反应为:
D.的电离常数表达式:
16.已知下,醋酸的电离平衡常数为。下列有关的说法错误的是
A.向该醋酸溶液中加入一定量的盐酸,值增大
B.升高温度,值增大
C.向该醋酸溶液种加水,值不变
D.若该醋酸溶液的初始浓度为,达到电离平衡时,溶液中的约为
17.下列说法正确的是
A.向溶液中加入少量水,溶液中减小
B.室温下向的氨水中加水稀释后,溶液中不变
C.等体积、等物质的量浓度的和溶液混合:
D.将浓度为溶液加水不断稀释过程中,电离平衡常数保持不变,始终增大
18.对于0.1 ml/L CH3COOH溶液存在电离平衡:CH3COOHCH3COO-+H+,下列说法正确的是
A.加水稀释或加入少量CH3COONa晶体时,CH3COOH电离程度都变大
B.加水稀释或加入少量CH3COONa晶体时,都会引起溶液的pH值增大
C.升高温度或加水稀释,溶液的导电能力都增强
D.加少量烧碱溶液或加少量冰醋酸,溶液中值增大
19.下列关于电离常数的说法正确的是
A.Ka大的酸溶液中c(H+)一定比Ka小的酸溶液中的c(H+)大
B.CH3COOH的电离常数表达式为Ka=
C.向CH3COOH溶液中加入少量CH3COONa固体,电离常数减小
D.电离常数只与温度有关,与浓度无关
20.探究醋酸浓度与电离度关系的步骤如下,与相关步骤对应的操作或叙述正确的
A
B
C
D
强电解质
NaCl
H2SO4
澄清石灰水
HNO3
弱电解质
AlCl3
HF
HClO
氨水
非电解质
Fe
CO2
C2H5OH
H2O
弱酸化学式
HCN
电离平衡常数
步骤
操作或叙述
A
Ⅰ.用标准溶液标定醋酸溶液浓度
滴定时应始终注视滴定管中的液面
B
Ⅱ.用标定后的溶液配制不同浓度的醋酸溶液
应使用干燥的容量瓶
C
Ⅲ.测定步骤Ⅱ中所得溶液的
应在相同温度下测定
D
Ⅳ.计算不同浓度溶液中醋酸的电离度
计算式为
新高考化学一轮复习讲与练 第19讲 化学平衡(讲)(2份打包,原卷版+解析版): 这是一份新高考化学一轮复习讲与练 第19讲 化学平衡(讲)(2份打包,原卷版+解析版),文件包含新高考化学一轮复习讲与练第19讲化学平衡讲原卷版doc、新高考化学一轮复习讲与练第19讲化学平衡讲解析版doc等2份试卷配套教学资源,其中试卷共35页, 欢迎下载使用。
新高考化学一轮复习讲与练 第19讲 化学平衡(练)(2份打包,原卷版+解析版): 这是一份新高考化学一轮复习讲与练 第19讲 化学平衡(练)(2份打包,原卷版+解析版),文件包含新高考化学一轮复习讲与练第19讲化学平衡练原卷版doc、新高考化学一轮复习讲与练第19讲化学平衡练解析版doc等2份试卷配套教学资源,其中试卷共27页, 欢迎下载使用。
新高考化学一轮复习讲与练 第18讲 化学反应速率(练)(2份打包,原卷版+解析版): 这是一份新高考化学一轮复习讲与练 第18讲 化学反应速率(练)(2份打包,原卷版+解析版),文件包含新高考化学一轮复习讲与练第18讲化学反应速率练原卷版doc、新高考化学一轮复习讲与练第18讲化学反应速率练解析版doc等2份试卷配套教学资源,其中试卷共26页, 欢迎下载使用。

