所属成套资源:2025年高考生物精品教案多份
2025年高考生物精品教案第十章生物与环境课时1种群的数量特征
展开
这是一份2025年高考生物精品教案第十章生物与环境课时1种群的数量特征,共12页。
学生用书P276
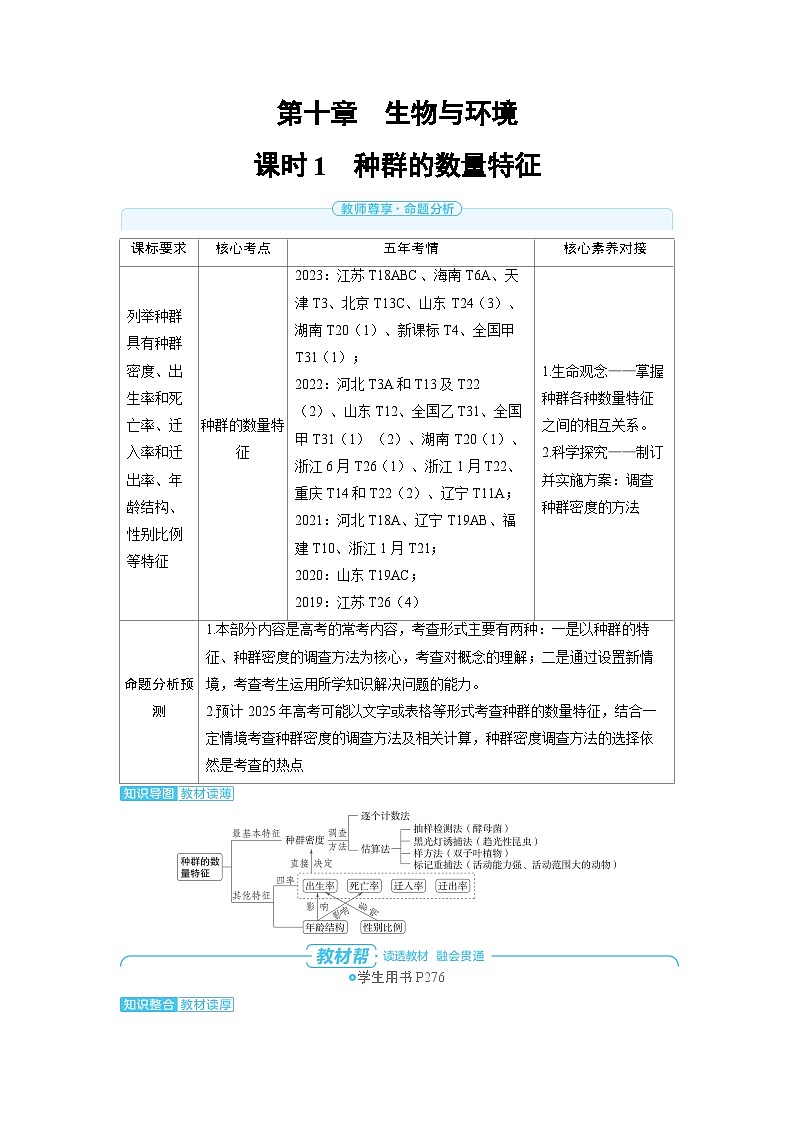
1.种群密度及其调查方法
(1)种群密度:种群在[1] 单位面积 或[2] 单位体积 中的个体数。
提醒 种群数量≠种群密度:种群密度是种群在单位面积或单位体积中的个体数,强调“单位面积或单位体积”,即种群数量多,种群密度不一定大。
(2)种群密度的调查方法
教材补遗 [选必2 P6“生物科技进展”]调查种群数量的其他方法:(1)用红外触发相机拍摄照片和视频。(2)根据动物的粪便特征计数。(3)通过动物的声音特征进行计数。
2.种群的其他数量特征
基础自测
1.可以用每平方米草坪上杂草的数量来表示种群密度。( × )
2.在调查分布范围较小、个体较大的种群时,可以逐个计数。( √ )
3.年龄结构和性别比例都可以预测种群密度的变化趋势。( × )
4.调查道路两边梧桐树数量时,取样方要用五点取样法。( × )
5.年龄结构为稳定型的种群,种群数量近期一定能保持稳定。( × )
6.人口老龄化将对种群密度产生影响,数量特征中出生率、死亡率、年龄结构和性别比例与此无关的是 性别比例 [2023天津,T3改编]。
7.若要调查林地中某种双子叶植物的种群密度,可以采用的方法是 样方法 ;若要调查某种鸟的种群密度,可以采用的方法是 标记重捕法 [2022全国甲,T31(2)]。
情境应用
农业生产中常利用人工合成的性引诱剂诱杀雄性个体进而降低害虫的种群密度。其依据的原理是人工合成的性引诱剂诱杀雄虫改变了害虫正常的 性别比例 ,导致很多雌性个体不能完成交配,降低了害虫种群的 出生率 ,从而使 种群密度 降低。
深度思考
1.调查植物种群密度时为什么一般不选择单子叶草本植物进行调查?
提示 因为单子叶草本植物常常是丛生或蔓生的,从地上部分难以辨别是一株还是多株。
2.取样时为何强调随机取样呢?五点取样法和等距取样法都规定了取样的特点,这种做法是否符合随机取样原则?
提示 随机取样是为了确保所选择的样方具有代表性,不受主观因素的影响,使通过样方法统计的结果能更接近真实情况。五点取样法和等距取样法就是保证了样方的平均分布,而不是相对集中分布,符合随机取样原则。
学生用书P277
命题点1 种群密度及其调查方法分析
1.[2023新课标]为了研究和保护我国东北地区某自然保护区内的野生哺乳动物资源,研究人员采用红外触发相机自动拍摄技术获得了该保护区内某些野生哺乳动物资源的相应数据,为生态学研究提供了相关依据。下列叙述错误的是( D )
A.通过对数据的分析和处理,可以了解保护区内大型野生哺乳动物的物种丰富度
B.与标记重捕法相比,采用该技术进行调查对野生哺乳动物的生活干扰相对较小
C.采用红外触发相机拍摄技术可调查生活在该自然保护区内东北豹的种群密度
D.该技术能调查保护区内东北豹种群中成年个体数量,不能调查幼年个体数量
解析 本题中研究人员采用红外触发相机自动拍摄技术就能调查保护区内野生哺乳动物资源的种群密度或种群数量及物种丰富度,A、C正确;采用标记重捕法需要捕捉个体,采用红外触发相机自动拍摄技术不需要捕捉个体,对野生哺乳动物的生活干扰相对较小,B正确;幼年个体也会在拍摄区域活动,用红外触发相机自动拍摄技术也能调查幼年个体数量,D错误。
2.[2022全国乙,8分]某研究小组借助空中拍照技术调查草原上地面活动的某种哺乳动物的种群数量,主要操作流程是选取样方、空中拍照、识别照片中该种动物并计数。回答下列问题。
(1)为保证调查的可靠性和准确性,选取样方时应注意的主要事项有 确定样方数量的多少;确定样方面积的大小;做到随机取样 (答出3点即可)。
(2)已知调查区域总面积为S,样方面积为m,样方内平均个体数为n,则该区域的种群数量为 nS/m 。
(3)与标记重捕法相比,上述调查方法的优势有 不需要捕捉并标记调查动物,操作更便捷;调查周期短 (答出2点即可)。
解析 (1)为保证调查的可靠性和准确性,应根据调查动物的分布状况和活动范围等,确定样方数量的多少、样方面积的大小。选取样方时,要做到随机取样,不能掺入主观因素。(2)该区域的种群数量=样方内的种群密度×调查区域总面积=n/m×S,即nS/m。(3)与标记重捕法相比,题述调查方法不需要捕捉并标记调查动物,操作更便捷;调查周期短。
通性通法
“四看法”选择合适的种群密度调查方法
命题点2 种群的数量特征及其相互关系分析
3.[2022浙江1月]经调查统计,某物种群体的年龄结构如图所示。下列分析中合理的是( B )
A.因年龄结构异常不能构成种群
B.可能是处于增长状态的某昆虫种群
C.可能是处于增长状态的某果树种群
D.可能是受到性引诱剂诱杀后的种群
解析 生活在同一区域的同种生物,无论何种年龄结构,都能构成种群,A不合理;据图可知,该种群的年龄结构为增长型,可能是处于增长状态的某昆虫种群,B合理;图中种群在生长一周后进入生殖期,而果树在生长一周后不可能进入生殖期,C不合理;性引诱剂一般诱杀生殖期的雄性个体,而图中处于生殖期的雄性个体数量较多,不可能是受到性引诱剂诱杀后的种群,D不合理。
4.[2024襄阳四中模拟]如图表示种群各特征之间的关系,下列相关叙述错误的是( A )
A.图中A、B、C、D可分别表示出生率、死亡率、迁入率和性别比例
B.年龄结构为稳定型的种群,其种群数量在短期内不一定保持稳定
C.性别比例主要是通过影响出生率来间接影响种群密度的
D.种群密度是种群最基本的数量特征,可以反映种群在一定时期的数量
解析 图中A、B能增大种群密度,可以表示出生率、迁入率,C能减小种群密度,可表示死亡率,D影响数量变动,可以表示性别比例,A错误;年龄结构为稳定型的种群,其种群数量在短期内可能增多、减少或不变,B正确;性别比例主要是通过影响出生率来间接影响种群密度的,C正确;种群密度是种群最基本的数量特征,可以反映种群在一定时期的数量,D正确。
1.[2023江苏,多选]科研团队在某林地(面积:1 km2)选取5个样方(样方面积:20 m×20 m)进行植物多样性调查,如表为3种乔木的部分调查结果。下列相关叙述正确的有( ACD )
A.估算该林地麻栎种群的个体数量是50 000株
B.林木的种群密度越大,林木的总生物量越高
C.该林地马尾松、麻栎种群的年龄结构分别为衰退型、增长型,群落分层现象明显
D.该林地处于森林演替中,采伐部分马尾松能加速演替进程
解析 根据表格数据,估算该林地麻栎种群密度为(16/400+24/400+20/400+22/400+18/400)/5=0.05(株/m2),该林地总面积是1 km2(1×106 m2),因此估算该林地麻栎种群的个体数量为0.05×106=50 000(株),A正确;林木的种群密度越大,林木的总生物量不一定越高,B错误;根据表格数据可知,该林地马尾松种群中幼年个体数为0,老年个体数较多,年龄结构为衰退型,麻栎种群中幼年个体数较多,老年个体数较少,年龄结构为增长型,该林地群落分层现象明显,C正确;该林地中麻栎数量最多,枫香次之,马尾松数量最少,说明该林地处于森林演替中,由于马尾松的年龄结构为衰退型,故采伐部分马尾松能加速演替进程,D正确。
2.[2022山东]根据所捕获动物占该种群总数的比例可估算种群数量。若在某封闭鱼塘中捕获了1 000条鱼售卖,第2天用相同方法捕获了950条鱼。假设鱼始终保持均匀分布,则该鱼塘中鱼的初始数量约为( A )
A.2×104条 B.4×104条
C.6×104条 D.8×104条
解析 题干信息显示“根据所捕获动物占该种群总数的比例可估算种群数量”,假设该鱼塘中鱼的初始数量为x条,则有1 000/x=950/(x-1 000),计算得出x=2×104,A正确。
3.[2022河北]20世纪70年代褐家鼠由外地进入新疆,对当地生态系统造成危害。研究发现,新疆某地褐家鼠种群的周限增长率为1.247 (t+1年与t年种群数量的比值),种群年龄结构如图。下列叙述正确的是( B )
A.该种群老年个体占比较低,属于衰退型种群
B.依据其年龄结构和周限增长率推测,该种群很难被去除
C.该种群扩大过程中,当地生态系统物种丰富度提高,食物网更复杂
D.作为近缘物种,褐家鼠与当地的鼠类具有相同的种群增长能力
解析 该种群老年个体占比较低,幼年个体占比较高,属于增长型种群,A错误;该种群的年龄结构为增长型,周限增长率为1.247(t+1年与t年种群数量的比值),种群数量增长较快,推测该种群很难被去除,B正确;褐家鼠会对当地生态系统造成危害,在该种群扩大过程中,当地生态系统物种丰富度降低,食物网变简单,C错误;根据题干信息不能判断褐家鼠与当地鼠的种群增长能力是否相同,D错误。
4.[2021福建]生境破碎指因人类活动等因素导致生物的生存环境被隔断成碎片。隔断后的碎片称为生境碎片。为研究生境破碎对濒危植物景东翅子树种群数量的影响,2019年科研人员对某地不同类型生境碎片进行了相关调查,设置的样地总面积均为15 000 m2,调查结果如表所示。
下列叙述错误的是( C )
A.15 000 m2应是设置的多块调查样地面积之和
B.生境碎片的面积与其维持的种群数量呈正相关
C.生境破碎有利于景东翅子树种群的生存和发展
D.不同树龄植株的数量比例反映该种群的年龄结构
解析 15 000 m2应是设置的多块调查样地面积之和,A正确;据表可知,随生境碎片面积的增加,其维持的种群数量增加,二者呈正相关,B正确;据表可知,生境碎片面积越小,景东翅子树种群的数量越少,表明生境破碎不利于景东翅子树种群的生存和发展,C错误;不同树龄植株的数量比例反映该种群的年龄结构,D正确。
学生用书·练习帮P499
1.下列关于种群的叙述,正确的是( A )
①一个池塘中所有的鲫鱼是一个种群
②稻田中蝗虫成虫的种群密度调查适合采用样方法
③种群密度是种群的数量特征
④种群密度大小直接取决于出生率和死亡率、迁入率和迁出率
A.①③④ B.②④ C.①②④ D.③④
解析 种群是一定空间内同种生物所有个体形成的集合,故一个池塘中所有的鲫鱼是一个种群,①正确;蝗虫成虫的活动能力较强,故调查稻田中蝗虫成虫的种群密度常采用标记重捕法,②错误;种群密度是种群最基本的数量特征,③正确;种群密度大小直接取决于出生率和死亡率、迁入率和迁出率,④正确,综上,A符合题意。
2.[2024潍坊一中统考]种群密度是种群最基本的数量特征,种群的其他数量特征是影响种群密度的重要因素。下列说法错误的是( A )
A.在某岛屿上释放绝育后的雄蚊,可提高子代蚊子的出生率
B.用性引诱剂(信息素)诱杀害虫的雄性个体可降低害虫的种群密度
C.出生率和死亡率、迁入率和迁出率是直接影响种群密度的因素
D.出生率和死亡率持续下降、医疗技术进步等因素加速了我国人口老龄化
解析 在某岛屿上释放绝育后的雄蚊,破坏蚊子正常的性别比例,直接降低了蚊子的出生率,A错误;用性引诱剂(信息素)诱杀害虫的雄性个体,破坏害虫种群正常的性别比例,直接影响害虫的出生率,从而减少害虫种群的数量,降低害虫种群密度,B正确;出生率和死亡率、迁入率和迁出率是种群密度变化的直接决定因素,年龄结构通过影响种群的出生率和死亡率进而影响种群密度,性别比例通过影响种群的出生率进而影响种群密度,C正确;近年来,我国人口老龄化速度加快,出生率和死亡率持续下降、医疗技术进步等因素加速了我国人口的老龄化,D正确。
3.[2023河南名校模拟]如图为种群特征及其关系示意图,下列相关叙述错误的是( C )
A.当某种群数量达到K值时,A应等于C
B.图中a的含义是预测种群数量的变化趋势
C.D通过直接作用于种群密度而影响种群数量
D.若要调查某区域浣熊的种群密度,可采用标记重捕法
解析 种群密度是种群最基本的数量特征,当某种群数量达到K值时,出生率等于死亡率,A正确;年龄结构是预测种群数量变化趋势的重要依据,B正确;D(性别比例)通过影响出生率间接影响种群密度,进而影响种群数量,C错误;对活动能力比较强、活动范围比较广的动物进行种群密度调查时,可采用标记重捕法,D正确。
4.[2024浙江联考]为研究种群的数量特征,某研究小组根据桫椤植株高度划分其生长期各阶段,调查各生长期的株数,构建了桫椤种群年龄结构金字塔,如图所示。下列叙述错误的是( C )
A.调查桫椤种群年龄结构时,需用样方法,取样时要做到随机取样
B.由图可知该种群的数量正迅速增长,属于增长型种群
C.桫椤种群密度可以准确地反映种群数量的变化趋势
D.若生长环境不发生显著变化,桫椤种群的这种年龄结构可以保持较长时间
解析 桫椤是植物,因此进行调查时用样方法,取样时要做到随机取样,A正确;分析题图可知,种群中年龄较小的个体数量远大于老年个体,因此年龄结构为增长型,B正确;年龄结构可以预测种群数量的变化趋势,而种群密度不能,C错误;若生长环境不发生显著变化,种群将保持增长一段时间,直到达到环境容纳量,因此桫椤种群的这种年龄结构可以保持较长时间,D正确。
5.[2024日照检测改编]某长方形的狭长样地中有大小相近的两种草本植物甲和乙,目测发现甲的种群密度显著大于乙,甲分布较为密集,乙分布较为稀疏,某同学欲调查甲、乙的种群密度,下列叙述正确的是( B )
A.调查甲、乙种群密度时应用五点取样法进行取样
B.调查乙种群密度时选取样方的面积应大于甲
C.计数时应将样方内和边缘上的植株全部统计在内
D.调查种群密度能反映该种群数量的变化趋势
解析 根据题意可知,该样地为狭长样地,因此用样方法调查种群密度时应当用等距取样法调查,A错误;根据题意可知,甲的分布较为密集,乙的分布较为稀疏,若样方内植株数量过少,会导致误差增大,因此调查乙的种群密度时选取样方的面积应大于甲,B正确;计数时应将样方内和两条相邻的边及其夹角的植株统计在内,即遵循“记上不记下,记左不记右”的原则,C错误;调查种群密度不能反映种群数量的变化趋势,要反映种群数量的变化趋势,应调查其年龄结构,D错误。
6.[2024宜昌模拟]某同学为了调查某区域内麻雀和黄鹂的种群密度,在该区域内随机设置了若干捕鸟网。捕获结果统计如表,下列叙述错误的是( D )
A.该区域麻雀的种群数量大约是322只
B.为了保证结果可靠,标记物对标记对象的生活习性不能有影响
C.该区域所有的麻雀和黄鹂分别构成一个种群
D.若麻雀被捕后警惕性提高,则计算的结果偏小
解析 该区域麻雀的种群数量大约是46×42÷6=322(只),A正确;若麻雀被捕后警惕性提高,其再次被捕获的概率下降,计算的结果应偏大,D错误。
一、选择题
7.[2023河南名校联考]如图为种群相关知识的概念模型,下列叙述错误的是( A )
A.种群密度是种群最基本的数量特征,①大于③时种群密度就会增大
B.不同种群⑤的类型可能不同,但都通过影响出生率和死亡率对种群密度产生影响
C.⑥可通过影响出生率对种群密度产生影响,但并非所有种群都有此特征
D.采用⑦时两次捕获时间不宜间隔过短,⑧也适用于活动范围小、活动能力弱的动物
解析 种群密度是种群最基本的数量特征,其大小直接由出生率和死亡率、迁入率和迁出率决定,①大于③时种群密度不一定增大,A错误;⑤(年龄结构)的类型包括增长型、稳定型和衰退型,不同种群⑤的类型可能不同,但都通过影响出生率和死亡率影响种群密度,B正确;⑥为性别比例,可通过影响出生率影响种群密度,但并非所有种群都有此特征,如雌雄同株的植物没有性别比例这一特征,C正确;⑦为标记重捕法,采用标记重捕法时两次捕获时间不宜间隔过短,要保证标记的个体与其他个体混合均匀后再捕获,⑧为样方法,该方法也适用于活动范围小、活动能力弱的动物(如蚜虫、昆虫的卵等),D正确。
8.[2024南京统考]植保站工作人员为调查某灌木丛中生活的一种活动范围广的大型有害昆虫的种群特征,先后两次(间隔3天)对该昆虫种群展开调查,两次调查数据统计结果如下图所示。下列叙述正确的是( C )
A.调查该昆虫种群的数量和性别比例的最优方法是取样器取样法
B.该昆虫性别比例改变,能够预测该昆虫种群数量的变化趋势
C.两次调查间隔期内,该昆虫种群可能遭遇了性引诱剂等化学信息诱杀
D.两次调查中部分日龄的昆虫种群数量变化显著,但其基因库未发生改变
解析 调查土壤小动物丰富度一般用取样器取样法,该昆虫体型较大,活动范围广,不适宜用取样器取样法,可以采用标记重捕法调查该昆虫的数量和性别比例,A错误;年龄结构可以预测种群数量的变化趋势,B错误;与第1次调查相比,第2次调查结果中生殖期和生殖后期昆虫的性别比例变化较大,且雄性昆虫数量变化明显,可推测该昆虫种群可能遭到了性引诱剂等化学信息诱杀,C正确;一个种群的所有个体的全部基因构成该种群的基因库,两次调查中部分日龄的昆虫种群数量变化显著,该昆虫种群的基因库发生了改变,D错误。
二、非选择题
9.[2024荆州检测,10分]蝗虫主要取食禾本科植物的茎叶,是一种农业害虫,蝗灾对农业、经济和环境构成了重大威胁。科研工作者在蝗虫聚居地发现了一种释放量低但生物活性非常高的群居信息素4-乙烯基苯甲醚(4VA)。研究表明,在群居信息素的作用下,蝗虫种群可以由散居型转变为群居型,形成超大型种群。为进一步确定4VA的作用,科研人员利用4VA及溶剂进行了图1(黑色长方块表示添加了4VA的样方区域,白色长方块表示未添加4VA的样方区域)所示的室外草地诱捕实验,其结果如图2所示。回答下列问题:
(1)调查蝗虫幼虫(跳蝻)种群密度常用样方法,但调查蝗虫成虫却不适合用样方法,原因是 蝗虫幼虫(跳蝻)的活动能力弱、活动范围小;成虫活动能力强,活动范围广 。有人提议采用空中拍照技术调查蝗虫成虫的种群密度,与标记重捕法相比,该技术的优点是 操作简便;调查周期短 (答出2点)。但也有人反对采用该技术,你认为反对的理由是 蝗虫个体比较小,且大多数群居,从照片中不容易辨别个体数目 。
(2)采用图1所示的方法进行室外草地诱捕实验时,需要设置样方,并将诱捕器置于样方内。设置样方时,实验组与对照组要交替进行,除此之外还需要考虑的因素是 实验组与对照组样方的大小要相同且适宜;样方与样方之间的距离要相等;各样方与中心点的距离要相等 (答出2点)。
(3)分析图2可以得出结论:群居信息素4VA可以吸引蝗虫,使蝗虫种群由散居型转变为群居型,其依据是
与对照组相比,添加了4VA的样方区域内蝗虫的数量明显增多 。
解析 (1)蝗虫幼虫(跳蝻)的活动能力弱、活动范围小,调查其种群密度常用样方法。蝗虫成虫具有飞行能力,其活动能力强,活动范围广,不能采用样方法调查其种群密度。与标记重捕法相比,空中拍照技术操作便捷,调查周期短。但是也有人反对采用该技术,可能是因为蝗虫个体比较小,且大多数群居,从照片中不容易辨别个体数目等。(2)各样方的设置应该保持一致,如样方大小、距离中心点的距离、各样方之间的距离等。(3)从图2可知,与对照组相比,使用4VA的样方所获取的蝗虫数量显著增加,说明群居信息素4VA可以吸引蝗虫,使蝗虫种群由散居型转变为群居型。
10.[标记重捕法的变式/2024盐城检测]研究者对某池塘中某种鱼的种群密度进行了调查,若该种鱼始终保持均匀分布,第一次捕获了750条,第二次用相同方法捕获了600条,每次捕获的鱼不放回池塘,不考虑繁殖和死亡等,预计第三次可以捕获的条数为( A )
A.480 B.500 C.520 D.550
解析 设初始池塘内该鱼类总数为n条,设第三次能捕获x条,若该种鱼始终保持均匀分布,那么每次捕获量占总量的比例应该是相同的,第一、二次:750/n=600/(n-750),解得n=3 750;第一、三次:750/3 750=x/(3 750-750-600),解得x=480。A正确。课标要求
核心考点
五年考情
核心素养对接
列举种群具有种群密度、出生率和死亡率、迁入率和迁出率、年龄结构、性别比例等特征
种群的数量特征
2023:江苏T18ABC、海南T6A、天津T3、北京T13C、山东T24(3)、湖南T20(1)、新课标T4、全国甲T31(1);
2022:河北T3A和T13及T22(2)、山东T12、全国乙T31、全国甲T31(1) (2)、湖南T20(1)、浙江6月T26(1)、浙江1月T22、重庆T14和T22(2)、辽宁T11A;
2021:河北T18A、辽宁T19AB、福建T10、浙江1月T21;
2020:山东T19AC;
2019:江苏T26(4)
1.生命观念——掌握种群各种数量特征之间的相互关系。
2.科学探究——制订并实施方案:调查种群密度的方法
命题分析预测
1.本部分内容是高考的常考内容,考查形式主要有两种:一是以种群的特征、种群密度的调查方法为核心,考查对概念的理解;二是通过设置新情境,考查考生运用所学知识解决问题的能力。
2.预计2025年高考可能以文字或表格等形式考查种群的数量特征,结合一定情境考查种群密度的调查方法及相关计算,种群密度调查方法的选择依然是考查的热点
项目
样方法
标记重捕法
适用
范围
植物(如蒲公英)、个体较小且活动能力弱的动物,如昆虫卵、蚜虫、跳蝻等;一般不选丛生或蔓生的[6] 单子叶 草本植物
活动[7] 能力强 、活动[8] 范围大 的动物
调查
程序
注意
事项
①随机取样,按“计上不计下,计左不计右”的原则;②样方大小[9] 适中 :乔木100 m2、灌木16 m2、草本1 m2;③样方数量不宜太少
①调查期间没有大量的个体迁入、迁出、出生和死亡;②标记物不能过大、不能影响被标记动物的正常活动、不易脱落等
样方
编号
马尾松(株)
麻栎(株)
枫香(株)
幼年
成年
老年
幼年
成年
老年
幼年
成年
老年
1
0
1
9
14
2
0
7
1
0
2
0
0
6
20
4
0
11
2
1
3
0
2
6
16
2
2
10
0
0
4
0
0
7
18
2
2
9
1
2
5
0
0
9
15
3
0
6
0
0
生境碎片类型
植株数(株)
幼树
小树
成树
合计
5公顷碎片
21
9
3
33
15公顷碎片
57
8
17
82
连续森林
39
22
26
87
分类
捕获总鸟数
麻雀
黄鹂
第一次捕获
100只
46只(标记后放生)
43只(标记后放生)
第二次捕获
102只
42只(其中6只被标记)
36只(其中9只被标记)
相关教案
这是一份2024届高考生物一轮复习教案第九单元生物与环境第1课时种群的特征(苏教版),共14页。教案主要包含了易错辨析,填空默写,非选择题等内容,欢迎下载使用。
这是一份2024届高考生物一轮复习教案第九单元生物与环境第2课时种群数量的变化(苏教版),共21页。教案主要包含了易错辨析,填空默写,非选择题等内容,欢迎下载使用。
这是一份2024届高考生物一轮复习教案第九单元生物与环境第3课时影响种群特征的生态因子及种间关系(苏教版),共15页。教案主要包含了易错辨析,填空默写,非选择题等内容,欢迎下载使用。

