


2025年高考生物精品教案第十章生物与环境课时4群落的主要类型和演替
展开考点1 群落的主要类型
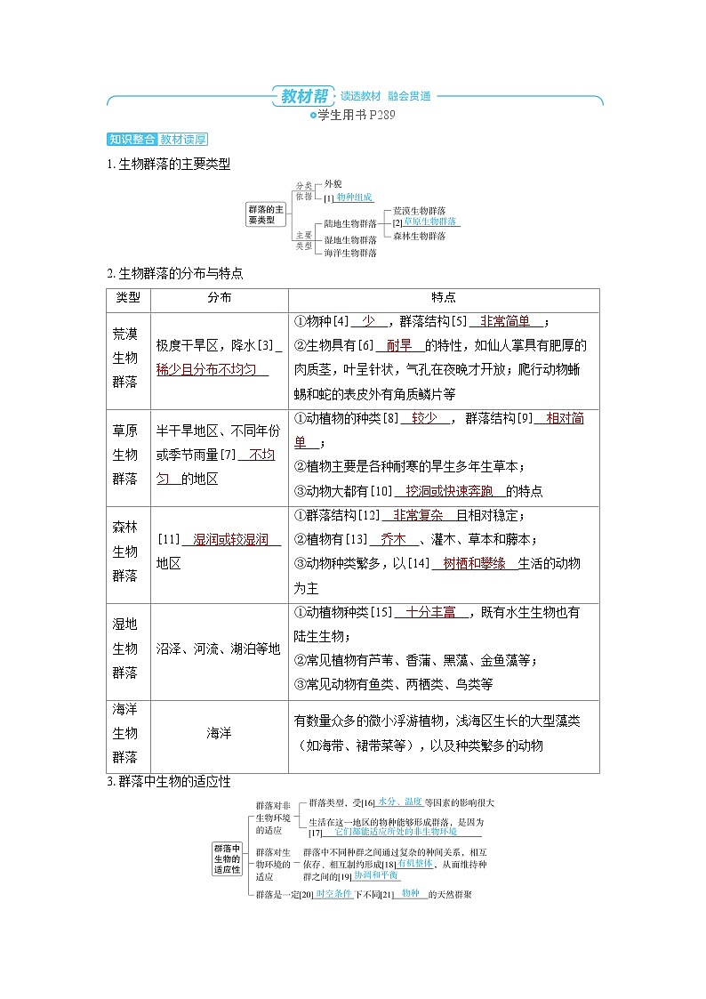
学生用书P289
1.生物群落的主要类型
2.生物群落的分布与特点
3.群落中生物的适应性
基础自测
1.区分陆地群落可以依据群落的外貌和物种组成等方面。( √ )
2.荒漠地区植物大多白天打开气孔,晚上关闭气孔。( × )
3.将森林中与草原上的动物种群对调,两种生物都能适应新环境。( × )
4.如果没有人工干预,农田生物群落不能长期保持农田的特征。( √ )
5.在温带地区,草原和森林的外貌在四季有很大不同。( √ )
6.湿地生物群落中既有水生生物,也有陆生生物。( √ )
7.在陆地生物群落中,森林生物群落的结构最复杂且稳定。( √ )
8.生活在某一地区的物种能够形成群落,是因为它们都能适应所处的非生物环境。( √ )
9.群落是一定时空条件下不同物种的天然群聚。( √ )
深度思考
1.结合在学习“群落的结构”时对群落中生物生态位的分析,说一说不同物种之间是如何彼此协同、共同生活在一起的。
提示 不同物种之间通过复杂的种间关系建立联系,并分别占据了不同的生态位,从而相互依存、相互制约形成群落这一有机整体。
2.农田中的生物形成人工生物群落,它与森林、草原等自然生物群落的区别主要体现在哪里?
提示 农田生物群落属于人工生物群落,与自然群落相比,人工生物群落的物种丰富度较低,群落结构简单,易受外界影响,需要人工干预才能维持群落的物种组成和结构。
学生用书P290
命题点 群落的主要类型和适应性分析
1.[2023重庆一中检测]观察一个群落,首先看到的是群落的外貌。根据群落外貌和物种组成等的差异,陆地的群落可大致分为荒漠、草原、森林等类型,下列叙述正确的是( C )
A.荒漠生物群落的动物主要是斑马、长颈鹿、鸟类等
B.森林生物群落中种群的生态位不随季节更替而变动
C.热带雨林中空气流通不畅,风媒花植物很少
D.草原生物群落的植物叶片巨大,能抵抗干旱
解析 荒漠生物群落中的生物应该具有耐干旱的特性,斑马、长颈鹿适合生活在草原生物群落中,A错误;生态位表现在物种对各种资源(食物、空间等)的利用以及不同物种之间的关系,不同季节食物种类会有变化,因此森林生物群落中种群的生态位会随季节更替而变动,B错误;热带雨林中空气流通不畅,风媒花植物很少,C正确;草原生物群落的植物叶片狭窄,能抵抗干旱,D错误。
2.[2024湖南部分学校检测]不同群落的外貌特征存在明显的差异,群落中生物的不同特征体现了对环境的适应性。下列叙述错误的是( B )
A.仙人掌的针状叶、爬行动物的角质鳞片可减少水分散失,有利于适应荒漠干旱生境
B.在草原上,各种耐寒的旱生多年生灌木植物占优势,多数动物具有快速奔跑的特点
C.森林中乔木、灌木和草本植物的分层现象明显,群落对光能、空间的利用率高
D.冻原植被和动物的丰富度较低,生态系统的抵抗力稳定性和恢复力稳定性较低
解析 荒漠中的生物具有耐旱的特性,仙人掌的针状叶、爬行动物的角质鳞片可减少水分散失,有助于其适应干旱的荒漠,A正确;草原主要分布在半干旱地区、不同年份或季节雨量不均匀的地区,草原上各种耐寒的旱生多年生草本植物占优势,有少量的灌木丛,多数动物有快速奔跑的特点,B错误;森林中乔木、灌木和草本植物的分层现象明显,群落对光能、空间的利用率高,C正确;物种丰富度高的群落稳定性较高,冻原植被和动物的丰富度较低,结构简单,生态系统的抵抗力稳定性和恢复力稳定性较低,D正确。
考点2 群落的演替
学生用书P291
1.群落演替的概念
随着[1] 时间 的推移,一个群落被[2] 另一个群落代替 的过程。
2.演替的类型
提醒 (1)演替过程是“不可逆”的。演替过程中生物和环境反复相互作用,发生了时间和空间上的不可逆变化,但人类活动可使其不按自然演替的方向和速度进行。
(2)群落演替是一个漫长但并非永无休止的过程。当群落演替到与环境处于平衡状态时,就以相对稳定的群落为发展的顶点。
(3)并不是所有群落都可以演替到森林阶段。如果陆地环境条件适宜,群落都能演替到森林阶段。在干旱地区,一般只能演替到草本植物阶段或灌木阶段。
3.影响群落演替的因素
4.退耕还林、还草、还湖
基础自测
1.群落演替是一个种群取代另一个种群类型的过程。( × )
2.从形成沙丘开始发生的演替是次生演替。( × )
3.演替达到相对稳定的阶段后,群落内的物种组成不再变化。( × )
4.初生演替和次生演替都是从结构简单的群落发展为结构复杂的群落,群落中的物种数量和群落层次增多,土壤、光能得到更充分的利用。( √ )
5.群落演替的结果往往是由群落内的生物决定的。( × )
6.次生演替的速度比初生演替的速度快。( √ )
7.如果时间允许,弃耕的农田总能形成森林。( × )
8.由互花米草占优势转变为本地植物占优势的过程不属于群落演替。( × )
9.外来物种入侵会对当地群落的演替产生严重的影响。( √ )
10.退耕还林、退塘还湖、布设人工鱼礁之后都会发生群落的初生演替。( × )
深度思考
1.在群落演替进程中,地衣为苔藓的生长提供了怎样的基础?
提示 地衣通过分泌有机酸加速岩石风化,形成土壤,并积累了有机物,这为苔藓的生长提供了条件。
2.人类活动能否任意控制群落演替的方向?为什么?
提示 不能。虽然人类活动可以改变群落演替的方向和速度,但群落演替有一定的规律,人类活动不能违背客观规律,任意对群落加以控制。
学生用书P292
命题点1 群落演替的类型和特点分析
1.[2023海南]某亚热带地区青冈栎林被采伐后的演替过程如图。
采伐迹地→杂草群落→灌丛→马尾松林→马尾松、青冈栎混交林→青冈栎林
下列有关叙述错误的是( D )
A.采伐迹地保留了原有青冈栎林的土壤条件和繁殖体,该演替属于次生演替
B.与杂草群落相比,灌丛对阳光的利用更充分
C.与灌丛相比,马尾松林的动物分层现象更明显
D.与马尾松林相比,马尾松、青冈栎混交林乔木层的植物种间竞争减弱
解析 采伐迹地保留了原有青冈栎林的土壤条件,甚至还保留了植物的种子或其他繁殖体,在采伐迹地发生的演替属于次生演替,A正确。与杂草群落相比,灌丛生长较高,群落结构较复杂,更能充分利用阳光,B正确。与灌丛相比,马尾松林群落的组分更多,植物的垂直分层现象更明显,群落中植物的垂直分层为动物创造了多种多样的栖息空间和食物条件,从而使动物的分层现象更明显,C正确。与马尾松林相比,马尾松、青冈栎混交林乔木层的结构更复杂,植物对阳光等资源的竞争更激烈,种间竞争增强,D错误。
2.[2024南宁检测]“烧芭”(焚烧芭蕉树)是一种传统的农耕文化。火山喷发是一种自然现象,喷出的岩浆所到之处寸草不生。甲地发生过“烧芭”现象,乙地发生过火山喷发现象,之后两地均发生了群落自然演替。下列关于甲、乙两地群落演替的叙述,错误的是( C )
A.甲、乙两地发生的演替类型不同
B.地衣会比苔藓更早地出现在乙地的火山岩上
C.芭蕉园砍伐大部分芭蕉树后,芭蕉园的物种丰富度急剧下降
D.与甲地相比,乙地演替的速度较慢、所经历的阶段也相对较多
解析 甲地发生的演替属于次生演替,乙地发生的演替属于初生演替,两地的演替类型不同,与甲地相比,乙地演替的速度较慢、所经历的阶段也相对较多,A、D正确;地衣分泌的有机酸加速岩石风化形成土壤,在地衣开拓的基础上,苔藓便能生长起来,所以地衣比苔藓更早出现,B正确;丰富度是指一个群落中物种的数目,芭蕉属于同一种生物,芭蕉园砍伐大部分芭蕉树后,芭蕉园的物种丰富度不会急剧下降,C错误。
通性通法
“三看法”判断群落演替的类型
命题点2 群落演替的影响因素和趋势分析
3.牧草地在施用除草剂以及人工放牧的严重干扰下,植物种类大量减少。为了恢复该地的群落结构,研究人员进行了为期四年的实验。在相同的初始条件下,采取了两种处理方式:自然恢复和人工播种(第一年初人工播种多种草本植物种子)。调查实验期间这两种样地草本植物的类群数量相对值,结果如表所示。
下列叙述正确的是( D )
A.自然恢复样地发生的演替类型是初生演替
B.自然恢复样地中食草动物的物种丰富度逐年减少
C.人工播种草本植物种子减缓了牧草地的恢复速度
D.第四年末两类样地的草本植物的物种组成可能不同
解析 自然恢复样地发生演替的起始具有一定的草本植物,该演替为次生演替,A错误。自然恢复样地中草本植物的类群数量逐年增加,植物可为动物提供食物和栖息场所,可推测自然恢复样地中食草动物的物种丰富度应逐年增加,B错误。第三年末到第四年末,人工播种样地的草本植物的类群数量保持稳定,与自然恢复样地相比,人工播种样地草本植物类群数量达到稳定的时间较短,故推测人工播种草本植物种子能加快牧草地的恢复速度,C错误。第四年末两类样地的草本植物的类群数量相同,但由于人为干预,两类样地的草本植物的物种组成可能不同,D正确。
4.[2023山东,8分]研究群落中植物类群的丰富度时,不仅要统计物种数,还要统计物种在群落中的相对数量。群落中某一种植物的个体数占该群落所有植物个体数的百分比可用相对多度表示。在某退耕农田自然演替过程中,植物物种甲、乙和丙分别在不同阶段占据优势,它们的相对多度与演替时间的关系如图所示。
(1)该群落演替与在火山岩上进行的群落演替相比,除了演替起点的不同,区别还在于该群落演替类型 演替速度快;经历阶段相对较少;趋向于恢复原来的群落 (答出 2 点区别即可)。
(2)在研究该群落植物类群丰富度的过程中,统计丙的相对数量采用了记名计算法。根据记名计算法适用对象的特点分析,丙的特点是 个体较大、数量有限 。
(3)据图分析,第30年至第50年乙种群密度的变化是 不能确定 (填“增大”“减小”或“不能确定”),原因是 群落中该时间段植物个体总数的变化量未知 。
(4)该农田退耕前后的变化,说明人类活动对群落演替的影响是 改变演替方向 。
解析 (1)初生演替和次生演替的区别主要体现在演替起点、演替速度、经历的阶段等方面不同。(2)记名计算法需要对研究对象进行逐个计数,适用于研究个体较大、数量有限的物种。(3)在无法获知群落中该时间段植物个体总数变化的情况下,仅根据某一物种的相对多度的变化情况不能确定该物种种群密度的变化情况。(4)农田退耕前,农作物在农田中占优势;该农田退耕后适合当地自然环境的物种逐渐占据优势,退耕前后群落演替的方向不同。该农田退耕前后的变化,说明人类活动可以改变群落演替的方向。
1.[2023浙江6月]群落演替是一个缓慢、持续的动态过程,短时间的观察难以发现这个过程,但是有些现象的出现,可以一窥其演替进行的状态。下列事实的出现,可以用来推断群落演替正在进行着的是( B )
A.毛竹林中的竹笋明显长高
B.在浮叶根生植物群落中出现了挺水植物
C.荷塘中荷花盛开、荷叶逐渐覆盖了整片水面
D.在常绿阔叶林中马尾松的部分个体因感染松材线虫死亡
解析 竹笋明显长高属于生物个体生长,A错误;在浮叶根生植物群落中出现了挺水植物,群落中物种组成发生改变,属于群落的演替,B正确;荷塘中荷花盛开、荷叶逐渐覆盖了整片水面,没有发生物种替代和群落类型替代,不属于群落的演替,C错误;在常绿阔叶林中马尾松的部分个体因感染松材线虫死亡属于种群数量波动,D错误。
2.[2023北京]近期开始对京西地区多个停采煤矿的采矿废渣山进行生态修复。为尽快恢复生态系统的功能,从演替的角度分析,以下对废渣山治理建议中最合理的是( C )
A.放养多种禽畜B.引入热带速生植物
C.取周边地表土覆盖D.修筑混凝土护坡
解析 采矿废渣山土壤条件差、植被少,该生态系统无法承载多种禽畜,向该生态系统中引入热带速生植物后,热带速生植物可能也无法生长,A、B不符合题意;取周边地表土覆盖有利于改善采矿废渣山的土壤条件,C符合题意;修筑混凝土护坡不利于恢复该生态系统的功能,D不符合题意。
3.[2020全国Ⅱ]河水携带泥沙流入大海时,泥沙会在入海口淤积形成三角洲。在这个过程中,会出现3种植物群落类型:①以芦苇为主的植物群落(生长在淡水环境中),②以赤碱蓬为主的植物群落(生长在海水环境中),③草甸植物群落(生长在陆地环境中)。该三角洲上的植物群落是通过群落演替形成的,演替的顺序是( A )
A.②①③ B.③②①
C.①③② D.③①②
解析 河水携带泥沙进入大海时,泥沙在入海口淤积形成三角洲的过程中,海水逐渐淡化,因此,该三角洲上的植物生长环境的变化为:生长在海水环境中→生长在淡水环境中→生长在陆地环境中,对应的植物群落演替顺序是②①③,A正确。
4.[2020海南]研究人员在调查某沙地的植物群落演替时,发现其自然演替顺序为:一年生草本→多年生草本→多年生亚灌木→多年生灌木。下列有关叙述错误的是( C )
A.多年生草本群落在争夺阳光和空间方面比一年生草本群落更有优势
B.与草本群落相比,灌木群落的垂直结构更加复杂
C.多年生亚灌木群落里有草本和亚灌木,其自我调节能力比多年生灌木群落更强
D.该沙地主要植被是多年生灌木,与其根系发达,抗风和吸水能力较强有关
解析 多年生草本群落在争夺阳光和空间方面比一年生草本群落更有优势,在演替过程中,一年生草本逐渐被多年生草本取代,A正确;与草本群落相比,灌木群落的垂直结构更加复杂,B正确;多年生亚灌木群落的自我调节能力比多年生灌木群落的弱,C错误;该沙地主要植被是多年生灌木,与其根系发达,抗风和吸水能力较强有关,D正确。
5.[2022浙江6月,7分]科研小组在一个森林生态系统中开展了研究工作。回答下列问题:
(1)对某种鼠进行标记重捕,其主要目的是研究该鼠的 种群密度 。同时对适量的捕获个体进行年龄鉴定,可绘制该种群的 年龄金字塔 图形。
(2)在不同季节调查森林群落的 组成 与季相的变化状况,可以研究该群落的 时间 结构。
(3)在不考虑死亡和异养生物利用的情况下,采取适宜的方法测算所有植物的干重(g/m2),此项数值称为生产者的 生物量 。观测此项数值在每隔一段时间的重复测算中是否相对稳定,可作为判断该森林群落是否演替到 顶极群落 阶段的依据之一。利用前后两次的此项数值以及同期测算的植物呼吸消耗量,计算出该时期的 总初级生产量 。
解析 (1)标记重捕法是调查活动能力强、活动范围大的动物的种群密度常用的方法;捕获的个体中存在不同年龄阶段的个体,种群的年龄结构是指各年龄组个体数量在种群中所占的比例关系,并常用年龄金字塔图形来表示。(2)群落的时间结构是指群落的组成和外貌可随时间改变而发生有规律的变化,因此在不同季节调查森林群落的组成和季相的变化状况,可以研究群落的时间结构。(3)植物是生产者,在不考虑死亡和异养生物利用的情况下,测定某一特定时刻所有植物的干重即是生产者的生物量。当一个群落演替到与当地的气候和土壤条件处于平衡状态的时候,演替就不再进行了,该平衡状态时的群落称为顶极群落。利用前后两次的生物量即可得到该时期的植物的净初级生产量,植物的净初级生产量加上植物的呼吸消耗量等于总初级生产量。
学生用书·练习帮P505
一、选择题
1.[2024广东联考]森林通常分布在湿润或较湿润的地区。下列关于森林群落的叙述,错误的是( C )
A.森林群落结构一般较复杂且能保持相对稳定
B.我国森林群落有多种类型,如热带雨林、热带季雨林等
C.深秋森林出现“山山黄叶飞”现象,体现了群落的次生演替
D.森林中乔木、灌木与草本植物间因生态位的不同而达到相对平衡的状态,和谐共存
解析 深秋森林出现“山山黄叶飞”现象,体现了群落的季节性,C错误。
2.[2024盐城统考]不同类型群落中生物适应环境的方式多种多样,下列有关叙述错误的是( C )
A.肉质旱生植物是沙漠中的优势植物
B.荒漠里的某些爬行动物以固态尿酸盐的形式排出含氮废物,有利于其保存水分
C.热带雨林中的乔木高大,往往有板状根,树的分支发达,以争夺阳光
D.湿地生物群落中的动植物物种十分丰富,既有水生生物也有陆生生物
解析 肉质旱生植物如仙人掌,是沙漠中的优势植物,A正确;荒漠中,某些爬行动物以固态尿酸盐的形式排出含氮废物,而不是产生需要更多水才能溶解的尿素,有利于保存水分,B正确;热带雨林中的乔木高大,往往有板状根,树的分支不发达,只在树顶形成树冠,以争夺阳光,C错误;湿地具有蓄洪防旱、净化水质、调节气候等作用,同时还是很多候鸟的栖息地,湿地生物群落中的动植物物种十分丰富,既有水生生物也有陆生生物,D正确。
3.[2024南通模拟]群落的演替是有规律、有一定方向和可以预测的,群落演替的终点是顶极群落。下列关于群落演替的叙述,正确的是( C )
A.从裸岩到森林的演替过程中,草本阶段找不到苔藓、地衣等
B.群落演替到顶极群落后,其物种组成和种间关系不再变化
C.一般情况下,群落演替的总趋势是物种多样性增加和群落稳定性提高
D.群落的初生演替和次生演替的主要区别是影响因素不同
解析 群落演替是优势取代,而不是取而代之,因此草本阶段仍可以找到苔藓、地衣等,A错误;群落演替到顶极群落后,其物种组成和种间关系仍会发生变化,维持动态平衡,B错误;群落的初生演替和次生演替的主要区别是起始条件不同,D错误。
4.[2023安徽质检]内蒙古草原某地区近些年来的植被变化如图所示。下列相关叙述错误的是( D )
A.图示信息显示,人类活动可以使群落演替按照不同于自然演替的方向进行
B.图示演替过程各个阶段的群落中都可能出现地衣和苔藓等矮小的植物
C.垦荒阶段的群落,物种多样性降低,营养结构简单,群落稳定性降低
D.只要没有人类和其他生物的显著影响,该地区生物群落就能长期保持稳定
解析 图示信息显示,人类活动可以使群落演替按照不同于自然演替的方向进行,A正确;地衣和苔藓等矮小的植物可能出现在图示演替过程各个阶段的群落中,只是不占优势而已,B正确;垦荒阶段玉米等农作物为优势种,物种多样性降低,营养结构简单,群落稳定性降低,C正确;即使没有人类和其他生物的显著影响,其他非生物因素也会影响群落的稳定性,如气候的剧烈变化等,D错误。
5.[2023衡阳模拟]凝练隽永的古诗词不仅寄托了人们的情思,还蕴含着一定的生物学原理。 下列诗句能反映生物因素对生物的影响的是( A )
A.种豆南山下,草盛豆苗稀
B.近水楼台先得月,向阳花木易为春
C.停车坐爱枫林晚,霜叶红于二月花
D.人间四月芳菲尽,山寺桃花始盛开
解析 “豆苗”与“草”相互争夺阳光、水分、无机盐和生存空间等,属于种间竞争关系,能反映生物因素对生物的影响,A符合题意;“向阳花木易为春”“霜叶红于二月花”“人间四月芳菲尽,山寺桃花始盛开”均表明非生物环境(光照、温度)对生物的影响,B、C、D不符合题意。
二、非选择题
6.[2024浙江联考,12分]为调查某自然保护区发生山体滑坡后第30年生物群落的恢复情况,科研人员对未发生滑坡区域的原始林群落(S1)和山体滑坡区域的恢复群落(S2)进行了植被生物量(指某时间单位面积内现存生物的有机物总量)的研究,得到下图所示实验结果。回答下列问题:
(1)未发生山体滑坡区域三类植被的生物量明显 多于 (填“多于”或“少于”)发生山体滑坡区域。发生山体滑坡区域所发生的群落演替类型是 次生演替 ,该群落的演替过程是 草本植物阶段→灌木阶段→乔木阶段 。
(2)该自然保护区不可能是热带雨林地区,理由是 热带雨林中乔木植物的生物量最高,而图中所示草本植物的生物量最高 。在发生山体滑坡的区域,如果人为进行植树造林,可以改变自然状态下群落恢复的状况,这说明 人类的活动往往可以改变群落演替的方向和速度 。
(3)随着山体滑坡区域演替的进行,群落物种丰富度逐渐 增加(变大) ,乔木、灌木和草本植物的分布形成群落的 垂直 结构,有利于 充分利用光照等环境资源 。
解析 (1)据题图分析,三类植被在未发生滑坡区域的原始林群落中的生物量均大于山体滑坡区域的恢复群落中的生物量,故未发生山体滑坡区域三类植被的生物量明显大于发生山体滑坡区域;发生山体滑坡区域中,原有的土壤条件基本保留,还保留了一些植被,故发生的群落演替类型是次生演替,该群落的演替过程是草本植物阶段→灌木阶段→乔木阶段。(2)热带森林地区中乔木的生物量最高,而草本植物的生物量最少;而据题图分析,未发生滑坡区域的原始林群落中草本植物的生物量最多,乔本植物生物量最少,故该自然保护区不可能是热带雨林地区;发生山体滑坡的区域,通过人为进行植树造林,可以加快群落结构的恢复,故人类的活动可以改变自然演替的方向和速度。(3)随着山体滑坡区域演替的进行,物种丰富度逐渐增加;乔木、灌木和草本植物形成群落的垂直结构,提高了群落利用光照等环境资源的能力。
一、选择题
7.[2023武汉模拟]豚草原产于北美洲,入侵我国后对农作物产生较大危害。除引入天敌外,植物替代也可用于豚草的防治。植物替代是指利用具有生态和经济价值的本地植物取代有害植物,最终建立良性演替的生态群落的方法。下列叙述正确的是( C )
A.豚草入侵农田后,群落的物种丰富度逐渐增加
B.豚草入侵说明生物占据的生态位是固定不变的
C.引入豚草的天敌是利用捕食关系来进行生物防治
D.利用植物替代减少豚草的数量是初生演替的过程
解析 豚草入侵我国后对农作物产生较大危害,推测豚草入侵农田后可使群落的物种丰富度逐渐下降,A错误;豚草入侵说明生物占据的生态位不是固定不变的,会受到环境、其他生物等因素的影响,B错误;豚草与其天敌间的种间关系为捕食关系,引入豚草的天敌是利用捕食关系来进行生物防治,C正确;初生演替是指在一个从未被植物覆盖的地面,或曾经有过植被、但被彻底消灭了的地方发生的演替,利用植物替代减少豚草的数量是次生演替的过程,D错误。
8.[2024河北大联考]退耕还林是践行“绿水青山就是金山银山”发展理念的重要措施之一,下图表示科研人员对某地不同退耕年限植物群落的物种数目变化的调查结果,下列说法正确的是( C )
A.种群密度是区分不同群落的重要特征
B.在该群落演替的过程中,草本植物的物种数目和数量逐渐减少
C.与自然演替相比,退耕还林加快了该区域群落演替的速度
D.在演替过程中,灌木最终会被乔木取代而消失
解析 群落的物种组成是区分不同群落的重要特征,A错误;结合图示可以看出,在该演替的过程中,草本植物的物种数目先增多后减少,B错误;人类活动可以使群落演替按照不同于自然演替的速度和方向进行,退耕还林可加快群落演替的速度,C正确;在演替过程中,只要条件适宜,灌木的优势地位最终会被乔木取代,但灌木不会消失,D错误。
9.[2024浙江联考]弃耕农田的群落演替过程一般是:一年生杂草→多年生杂草→灌木→森林等阶段,直至到达顶极群落。某研究人员认为群落演替过程中的物种优势主要是由对光照和营养物质这两种资源相对利用的有效性决定的。下图为某弃耕农田优势物种由a到e的相对优势变化及可获得的营养物质和光照的情况。下列叙述正确的是( B )
A.当c占据显著优势时,该群落中的一年生杂草不复存在
B.演替过程中,草本层对群落垂直结构的影响逐渐减小
C.随着演替的进行,优势物种对光照的需求增大,对土壤营养物质的需求下降
D.只要达到顶极群落阶段,群落类型将永远不发生改变
解析 演替是优势种群的取代,不是以前的种群消失,因此当c占据显著优势时,该群落中的一年生杂草仍存在,A错误;据图分析可知,随着群落演替的进行,优势物种对光的需求减弱,但可获得的营养物质增加,C错误;达到顶极群落阶段,群落类型维持动态平衡,并不是群落类型不会发生改变,D错误。
二、非选择题
10.[融合新概念/2023长沙模拟,10分]当土地停止耕种时,演替便开始了,最早入侵耕地的植物称为先锋植物,先锋植物的出现是演替开始的标志。随着演替的发展,弃耕地周围环境中的物种逐渐向弃耕地中扩散。在自然状态下,演替会使植被得以恢复,最终发展为稳定的生态系统。生态学家在研究某弃耕地群落演替过程中,对不同时期的物种丰富度指数进行了统计,结果如图所示。请回答下列问题。
(1)在弃耕土地上发生的演替属于 次生演替 。土地在经数年精耕细作之后,以往植被的痕迹往往被彻底清除,同时创造出一种新的生态环境,这种环境不仅适合作物生长,还适合不受耕作抑制的杂草生长,所以最早入侵弃耕土地的先锋植物是 不受耕作抑制的杂草 。
(2)随着演替的发展,物种数量增多,群落内不同植物种群之间的 种间竞争 明显加剧。依据曲线图,请描述物种丰富度在这50年内的变化: 在演替的前20年内,物种丰富度逐渐增加并到达顶点,20~30年间,物种丰富度下降,30年后物种丰富度趋于稳定状态 。
(3)经调查发现群落中有一部分植物能在自然条件下进行无性繁殖,属于克隆植物。在群落演替的中后期,这些克隆植物占据优势地位,与大部分非克隆植物相比,克隆植物能通过分株之间的连接物实现资源共享,有效提高了克隆植物的环境适应能力,这种现象叫生理整合。请据此推测群落演替过程中物种丰富度指数下降的原因: 克隆植物有生理整合的特征,与非克隆植物相比,克隆植物有很大的竞争优势,阻碍了其他非克隆植物的发展 。
(4)在自然条件下,这片弃耕土地最终发展成森林生态系统,在森林中自下而上分别有草本植物、灌木和乔木,这属于群落的 垂直结构 ,这种结构显著提高了群落 利用阳光等环境资源 的能力。
解析 (1)弃耕土地上发生的演替属于次生演替。土地在经数年精耕细作之后,以往植被的痕迹往往被彻底清除,同时创造出一种新的生态环境,这种环境不仅适于作物生长,还适于不受耕作抑制的杂草生长,所以最早入侵弃耕土地的先锋植物是不受耕作抑制的杂草。(2)随着演替的发展,物种数量越来越多,群落内不同植物种群间的种间竞争明显加剧。据曲线图可知,在演替的前20年内,物种丰富度逐渐增加并到达顶点,20~30年间,物种丰富度下降,30年后物种丰富度趋于稳定状态。(3)生理整合特征的存在,使得克隆植物在生存等方面占据很大优势,从而在植物群落中占据优势地位。据此推测群落演替过程中物种丰富度指数下降是因为克隆植物有生理整合的特征,与非克隆植物相比,克隆植物有很大的竞争优势,阻碍了其他非克隆植物的发展。(4)垂直结构的特点是具有分层现象,能显著提高群落利用阳光等环境资源的能力。课标要求
核心考点
五年考情
核心素养对接
1.分析不同群落中的生物具有与该群落环境相适应的形态结构、生理特征和分布特点;
2.阐明一个群落替代另一个群落的演替过程,包括初生演替和次生演替两种类型
群落的主要类型
2019:浙江4月T6
1.生命观念——进化与适应观:不同类型群落中生物都具有特定的特征与其生活的环境相适应。
2.科学思维——分析与判断:演替类型及演替趋势的有关分析
群落的
演替
2023:重庆T4C、辽宁T5C、江苏T18D、海南T5、北京T11、山东T24、浙江6月T8和T21(1)、广东T21(1);
2022:山东T24(4)、浙江6月T26(3)、天津T13;
2021:江苏T9A、全国甲T6、浙江6月T26(2)、浙江1月T7;
2020:海南T2、全国ⅡT6、浙江7月T26(2);
2019:江苏T6B
命题分析预测
1.对于群落的主要类型,高考很少单独考查,而是集中考查不同群落中生物的结构特点与其所处环境的适应性。高考对群落演替的相关知识的考查主要集中在演替类型的判断、演替过程及人类活动对群落演替的影响方面,以选择题形式考查群落演替的类型及过程,以非选择题形式综合考查群落的演替、生态位、生态系统及环境保护等内容。
2.预计2025年高考依然延续以往的风格,单独考查演替的类型与过程,或将群落的演替与种群、生态系统等内容综合起来进行考查
类型
分布
特点
荒漠生物群落
极度干旱区,降水[3] 稀少且分布不均匀
①物种[4] 少 ,群落结构[5] 非常简单 ;
②生物具有[6] 耐旱 的特性,如仙人掌具有肥厚的肉质茎,叶呈针状,气孔在夜晚才开放;爬行动物蜥蜴和蛇的表皮外有角质鳞片等
草原生物群落
半干旱地区、不同年份或季节雨量[7] 不均匀 的地区
①动植物的种类[8] 较少 , 群落结构[9] 相对简单 ;
②植物主要是各种耐寒的旱生多年生草本;
③动物大都有[10] 挖洞或快速奔跑 的特点
森林生物群落
[11] 湿润或较湿润 地区
①群落结构[12] 非常复杂 且相对稳定;
②植物有[13] 乔木 、灌木、草本和藤本;
③动物种类繁多,以[14] 树栖和攀缘 生活的动物为主
湿地生物群落
沼泽、河流、湖泊等地
①动植物种类[15] 十分丰富 ,既有水生生物也有陆生生物;
②常见植物有芦苇、香蒲、黑藻、金鱼藻等;
③常见动物有鱼类、两栖类、鸟类等
海洋生物群落
海洋
有数量众多的微小浮游植物,浅海区生长的大型藻类(如海带、裙带菜等),以及种类繁多的动物
类型
项目
初生演替
次生演替
不同点
起点
在一个从来没有被植物覆盖的地面,或者是原来存在过植被、但被彻底消灭了的地方
在原有植被虽已不存在,但原有[3] 土壤条件 基本保留,甚至还保留了植物的[4] 种子 或其他[5] 繁殖体 的地方
时间
经历的时间比较长
经历的时间比较[6] 短
演替速度
缓慢
[7] 较快
形成群落
趋向[8] 形成新群落
趋向[9] 恢复原来的群落
实例
裸岩、沙丘、火山岩、冰川泥上进行的演替
弃耕农田上的演替、火灾过后的森林或草原
相同点
①群落结构从[10] 简单→复杂 ;
②物种数量和群落层次增多;
③土壤、光能得到更充分的利用;
④最终都会达到一个与群落所处环境相适应的[11] 相对稳定 的状态
时间
样地类型
初始
第一
年末
第二
年末
第三
年末
第四
年末
自然恢复样地
8
10
12
17
21
人工播种样地
8
26
23
21
21
2025年高考生物精品教案第十章生物与环境课时2种群数量的变化及其影响因素: 这是一份2025年高考生物精品教案第十章生物与环境课时2种群数量的变化及其影响因素,共18页。
2024届高考生物一轮复习教案第九单元生物与环境第4课时生物群落的结构(苏教版): 这是一份2024届高考生物一轮复习教案第九单元生物与环境第4课时生物群落的结构(苏教版),共13页。教案主要包含了易错辨析,填空默写,非选择题等内容,欢迎下载使用。
2024届高考生物一轮复习教案第九单元生物与环境第5课时生物群落的主要类型及演替(苏教版): 这是一份2024届高考生物一轮复习教案第九单元生物与环境第5课时生物群落的主要类型及演替(苏教版),共20页。教案主要包含了易错辨析,填空默写,非选择题等内容,欢迎下载使用。