初中化学鲁教版(2024)九年级上册(2024)第三节 物质组成的表示第2课时导学案
展开
这是一份初中化学鲁教版(2024)九年级上册(2024)第三节 物质组成的表示第2课时导学案,文件包含第二单元第三节第2课时化合价学案教师版---2024--2025学年九年级化学鲁教版2024上册docx、第二单元第三节第2课时化合价学案学生版---2024--2025学年九年级化学鲁教版2024上册docx等2份学案配套教学资源,其中学案共16页, 欢迎下载使用。
素养目标
1.理解化合价的本质,掌握化合价的一般规律。(物质的组成)
2.了解化合价与离子符号表示方法的不同。(物质的组成)
3.根据物质的化学式,会判断某种元素的化合价。(物质的组成)
知识概览
基础主干落实
一、化合价
1.化合价的确定
(1)通过原子得失电子形成化合物的元素,其化合价由这种元素的一个原子 得失电子数目 决定。
(2)通过共用电子对形成化合物的元素,其化合价的数值是形成共用电子对的数目。
2.表示方法
化合价有正负之分,标在元素(或根)的 正上方 。
如 NaCl +1 、 H2O -2 、 SO4 -2 、NH4 +1 。
3.化合价规律
(1)化合价有正价和负价,在化合物中,各元素正负化合价的代数和等于零。
(2)在化合物里,氢元素通常显+1价,氧元素通常显-2价。
(3)在化合物里,金属元素通常显正价,非金属元素通常显负价。
(4)在单质里,元素的化合价为零。
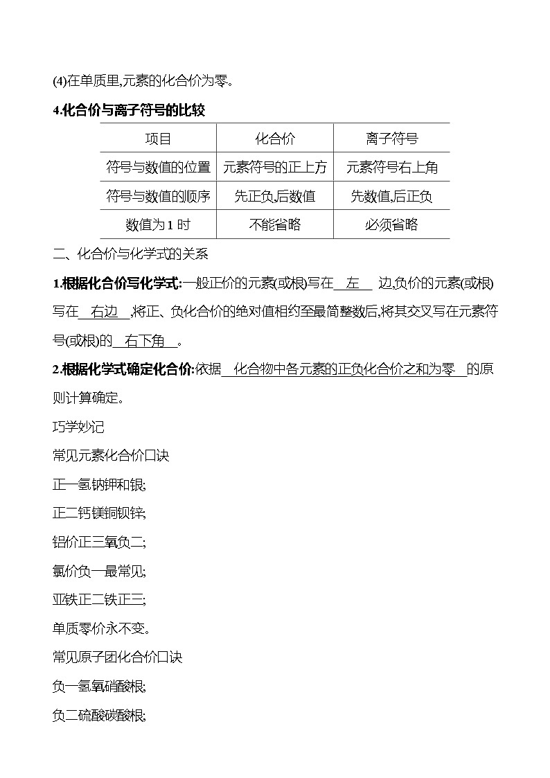
4.化合价与离子符号的比较
二、化合价与化学式的关系
1.根据化合价写化学式:一般正价的元素(或根)写在 左 边,负价的元素(或根)写在 右边 ,将正、负化合价的绝对值相约至最简整数后,将其交叉写在元素符号(或根)的 右下角 。
2.根据化学式确定化合价:依据 化合物中各元素的正负化合价之和为零 的原则计算确定。
巧学妙记
常见元素化合价口诀
正一氢钠钾和银;
正二钙镁铜钡锌;
铝价正三氧负二;
氯价负一最常见;
亚铁正二铁正三;
单质零价永不变。
常见原子团化合价口诀
负一氢氧硝酸根;
负二硫酸碳酸根;
正一价的是铵根。
交流讨论
一种元素只有一种化合价;在同一化合物中,一种元素只能显示一种化合价,这两种说法对吗?
提示:不对,一种元素可以有多种化合价,比如硫元素,有-2、+4、+6多种化合价;另外,在同一化合物中,同一元素也可能显示多种化合价,比如:NH4NO3中,前面的氮元素化合价为-3价,后面的氮元素为+5价。
重点案例探析
考点化合价
典题(2023·青岛中考)一氧化二氮(N2O)是一种麻醉剂,少量吸入后可迅速镇痛,且不会损伤心、肺、肝、肾等重要脏器。一氧化二氮(N2O)中氮元素的化合价为(C)
A.-1 B.-2 C.+1 D.+2
方法点拨 利用“十字交叉法”写化合物的化学式
方法:先排序(正价元素在左,负价元素在右),后标价,约最简,再交叉
举例:写出+6价硫的氧化物的化学式
排序S O→标价S+6 O-2→约简S+3 O-1→交叉SO3
[注意]化合物中出现原子团,原子团可作为一个整体看,“十字交叉法”依然适用。
举一反三
1.[根据化合价写化学式]某同学制作的试剂标签如下,其中化学式书写不正确的是(B)
2.[价类关系]如图是氮及其化合物所对应化合价与物质类别的关系图。
(1)图中A点对应的物质为大气污染物之一,其对应的化学式为 NO2 。
(2)图中B点对应的物质化学式是 N2 ,它对应的物质类别是 单质 。
(3)浓氨水有挥发性,易挥发出氨气(NH3),其中氮元素化合价是 -3 。
课堂达标反馈
1.[化合价的规律]下列关于化合价的说法不正确的是(B)
A.单质中元素的化合价为零
B.一种元素只有一种化合价
C.化合物中,各元素正负化合价的代数和为零
D.离子化合物中,元素化合价的数值是由该元素的1个原子得失电子的数目决定的
2.[化合价的计算]酒精检测仪原理是重铬酸钾(K2Cr2O7)与酒精反应变色,其中Cr化合价为(C)
A.+4 B.+5 C.+6 D.+7
3.[根据化合价写化学式]日常生活中,人们常用“84消毒液”对环境进行消毒,它是常见的含氯消毒剂,其有效成分中的氯元素为+1价,则“84消毒液”的有效成分是(C)
A.NaClO3 B.NaClO2 C.NaClO D.NaCl
4.[化学式的书写]下列化学式(括号内)书写不正确的是(A)
A.氧化镁(Mg2O) B.碳酸钠(Na2CO3)
C.氯化钾(KCl)D.硫酸铜(CuSO4)
5.[化学用语的书写]请用化学用语回答下列问题。
(1)3个水分子: 3H2O 。
(2)一氧化二氮的化学式: N2O 。
(3)氢氧根离子: OH- 。
(4)2个氢原子: 2H 。
(5)氧化铁中铁元素的化合价: Fe+32O3 。
6.[根据化合价写化学式]根据化合价写出下列离子之间形成化合物的化学式。看谁写得又快又好。
【A层 练基础】
知识点1 化合价的计算及标注方法
1.(2023秋·淄博质检)决定元素化合价的因素不可能是(D)
A.得到电子的数目 B.失去电子的数目
C.最外层电子数D.中子数
2.(2023·山西中考)在组成化合物的常见元素中,部分元素有可变化合价。下列纯净物中化合价标注正确的一项是(C)
A.H2S+2 B.C+4 C.KC -1l D.NaNO3+6
3.(2023秋·深圳光明区质检)硫元素在不同物质中会呈现不同价态,下列含硫的物质中硫元素化合价最高的是(B)
A.S B.H2SO4 C.H2S D.SO2
4.按要求,标出元素的化合价
(1)氧化钙中钙元素显+2价 Ca+2 O ;
(2)水中氢元素显+1价 H2+1 O ;
(3)氯化钠中氯元素的化合价 NaCl -1 ;
(4)五氧化二磷中磷元素的化合价 P+52O5 。
知识点2 根据化合价写化学式
5.(2023秋·德州质检)下列物质的化学式中,书写正确的是(C)
A.氧化镁:MgO2 B.氧化铁:FeO
C.氢氧化钠:NaOHD.氯化钙:CaCl
6.镁元素与氮元素组成的化合物中,两种元素的化合价分别为+2和-3,则其化学式为(C)
A.MgN B.Mg2N3 C.Mg3N2 D.MgN2
7.(2023·北京中考)北京中山公园社稷坛中铺设的五色土,是我国土壤资源类型的缩影。
(1)白土含碳酸钙等白色物质。碳酸钙的化学式为 CaCO3 。
(2)青土中+2价铁元素的含量高于其他四种颜色的土。下列物质中,铁元素的化合价为+2价的是 A (填字母)。
A.FeO B.Fe2O3 C.FeCl3
【B层 提能力】
8.(2023·济宁中考)下列物质中氯元素的化合价为+5价的是(C)
A.KClO B.KClO2 C.KClO3 D.KClO4
9.下列微粒中,元素化合价代数和为零的是(B)
A.HCO3- B.H2O C.CO32- D.OH-
10.在学习“化学式与化合价”时,小罗老师给同学们提供了如下表格:
小明同学在仔细研究后,发现化合价和离子表示方法之间有“两同三不同”,下列说法错误的是(D)
A.元素化合价的绝对值与相应离子所带电荷数量相同
B.元素化合价正负与相应离子所带电荷的电性相同
C.元素化合价和离子所带电荷标注位置不同、数值与符号顺序也不同
D.当某元素的化合价为+1价时,数字“1”可以省略
11.(2023秋·聊城质检)下列说法正确的是(C)
A.H2O2中含有氢分子
B.一氧化碳的化学式是C
C.NH4NO3中氮元素有两种不同的化合价,分别是-3、+5
D.两种粒子的电子排布情况相同,属于同一元素
12.(2023秋·贵港质检)了解物质的组成与结构,有助于认识物质的性质。如图表示核电荷数为11~17号元素最高和最低化合价。
(1)从图中可以看出,磷元素的最高正价是 +5 。
(2)若图中某元素既可显正价,又可显负价,则最高正价与最低负价绝对值的代数和为 8 。
(3)从原子结构分析,可知:某元素的最高正价的数值与 原子的最外层电子数 相等。
(4)写出图中元素的化合价随着核电荷数递增的一条变化规律: 从左到右,各元素的最高正价逐渐从+1价升高到+7价(合理即可) 。
项目
化合价
离子符号
符号与数值的位置
元素符号的正上方
元素符号右上角
符号与数值的顺序
先正负,后数值
先数值,后正负
数值为1时
不能省略
必须省略
离子
Na+
Mg2+
Al3+
NH4+
O2-
Na2O
MgO
Al2O3
—
Cl-
NaCl
MgCl2
AlCl3
NH4Cl
NO3-
NaNO3
Mg(NO3)2
Al(NO3)3
NH4NO3
SO42-
Na2SO4
MgSO4
Al2(SO4)3
(NH4)2SO4
化合价
Na+1
Mg+2
Al+3
Cl-1
S-2
离子所带电荷数
Na+
Mg2+
Al3+
Cl-
S2-
相关学案
这是一份鲁教版(2024)九年级上册(2024)第二节 体验化学探究学案,文件包含第一单元第二节体验化学探究学案教师版---2024--2025学年九年级化学鲁教版2024上册docx、第一单元第二节体验化学探究学案学生版---2024--2025学年九年级化学鲁教版2024上册docx等2份学案配套教学资源,其中学案共17页, 欢迎下载使用。
这是一份初中鲁教版(2024)第三节 化学反应中的有关计算学案,文件包含第五单元第三节化学反应中的有关计算学案教师版---2024--2025学年九年级化学鲁教版2024上册docx、第五单元第三节化学反应中的有关计算学案学生版---2024--2025学年九年级化学鲁教版2024上册docx等2份学案配套教学资源,其中学案共20页, 欢迎下载使用。
这是一份初中化学鲁教版(2024)九年级上册(2024)第一节 空气的组成第1课时学案及答案,文件包含第四单元第一节第1课时定量认识空气的组成学案学生版---2024--2025学年九年级化学鲁教版2024上册docx、第四单元第一节第1课时定量认识空气的组成学案教师版---2024--2025学年九年级化学鲁教版2024上册docx等2份学案配套教学资源,其中学案共16页, 欢迎下载使用。

