新高考物理一轮复习重难点练习实验06 探究向心力大小与半径、角速度、质量的关系(2份打包,原卷版+解析版)
展开2.体会用作图法处理数据及化曲为直的思想.
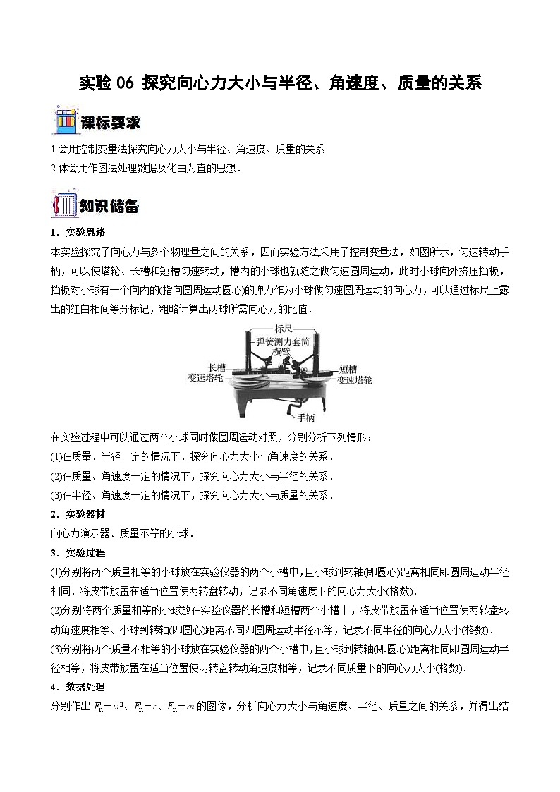
1.实验思路
本实验探究了向心力与多个物理量之间的关系,因而实验方法采用了控制变量法,如图所示,匀速转动手柄,可以使塔轮、长槽和短槽匀速转动,槽内的小球也就随之做匀速圆周运动,此时小球向外挤压挡板,挡板对小球有一个向内的(指向圆周运动圆心)的弹力作为小球做匀速圆周运动的向心力,可以通过标尺上露出的红白相间等分标记,粗略计算出两球所需向心力的比值.
在实验过程中可以通过两个小球同时做圆周运动对照,分别分析下列情形:
(1)在质量、半径一定的情况下,探究向心力大小与角速度的关系.
(2)在质量、角速度一定的情况下,探究向心力大小与半径的关系.
(3)在半径、角速度一定的情况下,探究向心力大小与质量的关系.
2.实验器材
向心力演示器、质量不等的小球.
3.实验过程
(1)分别将两个质量相等的小球放在实验仪器的两个小槽中,且小球到转轴(即圆心)距离相同即圆周运动半径相同.将皮带放置在适当位置使两转盘转动,记录不同角速度下的向心力大小(格数).
(2)分别将两个质量相等的小球放在实验仪器的长槽和短槽两个小槽中,将皮带放置在适当位置使两转盘转动角速度相等、小球到转轴(即圆心)距离不同即圆周运动半径不等,记录不同半径的向心力大小(格数).
(3)分别将两个质量不相等的小球放在实验仪器的两个小槽中,且小球到转轴(即圆心)距离相同即圆周运动半径相等,将皮带放置在适当位置使两转盘转动角速度相等,记录不同质量下的向心力大小(格数).
4.数据处理
分别作出Fn-ω2、Fn-r、Fn-m的图像,分析向心力大小与角速度、半径、质量之间的关系,并得出结论.
5.注意事项
摇动手柄时应力求缓慢加速,注意观察其中一个标尺的格数.达到预定格数时,即保持转速恒定,观察并记录其余读数.
【典例1】(2022·福建·漳州立人学校模拟预测)某实验小组利用如图所示的装置进行“探究向心力大小与半径、角速度、质量的关系”实验。转动手柄,可使变速塔轮、长槽和短槽随之匀速转动。塔轮至上而下有三层,每层左、右半径之比均不同。左、右塔轮通过皮带连接,并可通过改变皮带所处层来改变左、右塔轮的角速度之比。实验时,将两个小球分别放在短槽C处和长槽的A(或B)处,A、C到左、右塔轮中心的距离相等,两个小球随塔轮做匀速圆周运动,向心力大小关系可由标尺露出的等分格的格数判断。
(1)在研究向心力的大小F与质量m、角速度 SKIPIF 1 < 0 和半径r之间的关系时我们主要用到了物理学中的_____方法(填选项前的字母);
A.理想实验法 B.等效替代法 C.控制变量法 D.演绎法
(2)实验某同学把两个质量相等的钢球放在A、C位置,皮带所连接的左、右变速塔轮的半径之比为3:1,转动手柄,观察左右标出的刻度,回答两两个问题:
①该操作过程可用来探究向心力大小与F与_____(填选项前的字母);
A.质量m的关系 B.半径r的关系 C.角速度 SKIPIF 1 < 0 的关系
②该同学准确操作实验,则在误差允许范围内,标尺上的等分格显示出左、右两个小球所受向心力之比应为_____。
【答案】 C C 1:9
【解析】(1)[1]在研究向心力的大小F与质量m、角速度 SKIPIF 1 < 0 和半径 SKIPIF 1 < 0 之间的关系时我们主要用到了物理学中的控制变量法,故选C;
(2)[2]根据
SKIPIF 1 < 0
可知,图中所示,若两个钢球质量和运动半径相等,则是在研究向心力的大小与角速度的关系,故选C;
(3)[3]左右塔轮半径之比为3:1,两轮边缘处的线速度大小相等,根据
SKIPIF 1 < 0
可知,两塔轮的角速度之比为1:3,左右两边小球受到的向心力之比为1:9。
【典例2】(2022·河北·模拟预测)利用水平旋转平台验证向心力与质量、角速度、半径的定量关系,选取光滑水平平台MN,如图甲所示,平台可以绕竖直转轴 SKIPIF 1 < 0 转动,M端固定的压力传感器可以测出物体对其压力的大小,N端有一宽度为d的遮光条,光电门可以测出每一次遮光条通过时的遮光时间。
实验过程如下:
a.用游标卡尺测出遮光条的宽度,如图乙所示;
b.用天平测出小物块质量为m;
c.测出遮光条到转轴间的距离为L;
d.将小物块放置在水平平台上且靠近压力传感器,测出小物块中心位置到转轴间的距离为R;
e.使平台绕转轴做不同角速度的匀速转动;
f.通过压力传感器得到不同角速度时,小物块对传感器的压力F和遮光条通过光电门的时间t;
g.在保持m、R不变的前提下,得到不同角速度下压力F与 SKIPIF 1 < 0 的图像如图丙所示,其图线斜率为k。
请回答下列问题:
(1)遮光条宽度d=______cm。
(2)当遮光条通过光电门的时间为t0时,平台转动的角速度 SKIPIF 1 < 0 =______(用相应的字母符号表示)。
(3)验证小物块受到的向心力与质量、角速度、半径间的定量关系时,则图线斜率应满足k=______(用m、d、R、L等物理量符号表示)。
【答案】 0.246 SKIPIF 1 < 0 SKIPIF 1 < 0
【解析】(1)[1]游标卡尺读数
SKIPIF 1 < 0
(2)[2]时间为 SKIPIF 1 < 0 时,平台转动角速度
SKIPIF 1 < 0
(3)[3]由牛顿第二定律
SKIPIF 1 < 0
在 SKIPIF 1 < 0 图像中是过原点的直线,则斜率
SKIPIF 1 < 0
【典例3】(2022·全国·高三课时练习)在探究小球做圆周运动所需向心力的大小Fn与质量m、角速度ω和半径r之间的关系的实验中。
(1)在探究向心力的大小Fn与角速度ω的关系时,要保持________相同。
A.ω和r B.ω和m C.m和r D.m和Fn
(2)本实验采用的实验方法是________。
A.累积法 B.控制变量法 C.微元法 D.放大法
(3)甲同学在进行如图甲所示的实验,他是在研究向心力的大小Fn与________的关系。
(4)乙同学用如图乙所示装置做该实验,他测得铝球与钢球质量之比为1:2,两球运动半径相等,观察到标尺上红白相间的等分格显示出铝球与钢球所受向心力的比值为2:1,则他实验中与皮带相连接的变速塔轮对应的半径之比为________。
【答案】 C B 质量 1:2
【解析】(1)[1]根据 SKIPIF 1 < 0 可知在探究向心力的大小Fn与角速度ω的关系时,要保持m和r不变,故C正确,ABD错误。
(2)[2]在实验时需先控制某些量不变,研究另外两个物理量的关系,该方法为控制变量法,故B正确,ACD错误。
(3)[3]甲同学在进行如图甲所示的实验,由图可知,转动半径相同,皮带系在相同半径的变速轮塔上,根据线速度相同,可知角速度也相同,所以他是在研究向心力的大小F与质量的关系;
(4)[4]根据 SKIPIF 1 < 0 ,两球的向心力之比为 SKIPIF 1 < 0 ,铝球与钢球质量之比为1:2,因为靠皮带传动,变速轮塔的线速度大小相等,根据
SKIPIF 1 < 0
知与皮带连接的变速轮塔对应的半径之比为 SKIPIF 1 < 0 。
【典例4】(2022·河北邢台·模拟预测)某同学用如图所示器材探究向心力影响因素的实验。在O点有一力传感器可以记录细线的拉力,O点正下方有光电门,可以记录重锤通过光电门时的挡光时间。他现在进行的是在运动半径和重锤质量不变的情况下探究向心力和速度的关系。
(1)他将重锤在某位置由静止释放(此时细绳处于拉直状态),重锤向下运动,记录光电门的挡光时间t,在电脑屏幕上发现此过程中力传感器的示数是变化的,则他应该记录力传感器示数的______(填“最小值”或“最大值”或“平均值”);
(2)该同学改变重锤释放的初始位置,重复(1),得到挡光时间t和对应传感器示数F的多组数据;
(3)该同学以F为纵坐标,以______为横坐标,若得到一条倾斜直线,则表明在物体质量和运动半径不变的情况下,向心力的大小与速度的平方成正比,
(4)该同学分析如果重锤向下运动过程中受到的空气阻力不能忽略,这个因素对实验结果______(填“有”或“没有”)影响。
【答案】 最大值 SKIPIF 1 < 0 没有
【解析】(1)[1]重锤到最低点时经过光电门,此时做圆周运动的速度最大,拉力最大,所以他应该记录力传感器示数的最大值。
(3)[2]由向心力公式
SKIPIF 1 < 0
可得
SKIPIF 1 < 0
可知在物体质量和运动半径不变的情况下,以 SKIPIF 1 < 0 为横轴,得到一条倾斜直线,说明向心力的大小与速度的平方成正比。
(4)[3]重锤在最低点受到的空气阻力与速度反向,即在水平方向,不提供向心力,所以对实验结果没有影响。
【典例5】(2022·北京·模拟预测)某物理兴趣小组利用传感器进行探究,实验装置原理如图所示。装置中水平光滑直槽能随竖直转轴一起转动,将滑块套在水平直槽上,用细线将滑块与固定的力传感器连接。当滑块随水平光滑直槽一起匀速转动时,细线的拉力提供滑块做圆周运动需要的向心力。拉力的大小可以通过力传感器测得,滑块转动的角速度可以通过角速度传感器测得。
(1)小组同学先让一个滑块做半径r为 SKIPIF 1 < 0 的圆周运动,得到图甲中①图线。然后保持滑块质量不变,再将运动的半径r分别调整为 SKIPIF 1 < 0 、 SKIPIF 1 < 0 、 SKIPIF 1 < 0 、 SKIPIF 1 < 0 ,在同一坐标系中又分别得到图甲中②、③、④、⑤四条图线。
(2)对①图线的数据进行处理,获得了 SKIPIF 1 < 0 图像,如图乙所示,该图像是一条过原点的直线,则图像横坐标x代表的是________。
(3)对5条 SKIPIF 1 < 0 图线进行比较分析,得出 SKIPIF 1 < 0 一定时, SKIPIF 1 < 0 的结论。请你简要说明得到结论的方法_______。
【答案】 SKIPIF 1 < 0 (或 SKIPIF 1 < 0 等带 SKIPIF 1 < 0 即可) 探究F与r的关系时,要先控制m和 SKIPIF 1 < 0 不变,因此可在 SKIPIF 1 < 0 图像中找到同一个 SKIPIF 1 < 0 对应的向心力,根据5组向心力F与半径r的数据,在F-r坐标系中描点作图,若得到一条过原点的直线,则说明F与r成正比。
【解析】(2)[1]根据向心力的公式
SKIPIF 1 < 0
根据 SKIPIF 1 < 0 图像知,该图像是一条过原点的直线,F与x的图像成正比,则图像横坐标x代表的是 SKIPIF 1 < 0 (或 SKIPIF 1 < 0 等带 SKIPIF 1 < 0 即可);
(3)[2]探究F与r的关系时,要先控制m和 SKIPIF 1 < 0 不变,因此可在 SKIPIF 1 < 0 图像中找到同一个 SKIPIF 1 < 0 对应的向心力,根据5组向心力F与半径r的数据,在F-r坐标系中描点作图,若得到一条过原点的直线,则说明F与r成正比。
【典例6】(2021·全国·高三专题练习)某同学利用如图所示的向心力演示器探究小球做匀速圆周运动向心力F的大小与小球质量m、转速n和运动半径r之间的关系。匀速转动手柄1,可使变速塔轮2和3以及长槽4和短槽5随之匀速转动,槽内的小球也随之做匀速圆周运动。使小球做匀速圆周运动的向心力由横臂6的挡板对小球的弹力提供。球对挡板的反作用力,通过横臂的杠杆作用使弹簧测力套筒7下降,从而露出标尺8。根据标尺8上露出的红白相间等分标记,可以粗略计算出两个球所受向心力的比值。
实验过程如下:
(1)把两个质量相同的小球分别放在长槽和短槽上,使它们的运动半径相同,调整塔轮上的皮带的位置,探究向心力的大小与_____的关系,将实验数据记录在表格中;
(2)保持两个小球质量不变,调整塔轮上皮带的位置,使与皮带相连的左、右两轮半径 SKIPIF 1 < 0 ___ SKIPIF 1 < 0 (选填“>”、“=”或“<”),保证两轮转速相同,增大长槽上小球的运动半径,探究向心力的大小与运动半径的关系,将实验数据记录在表格中;
(3)使两小球的运动半径和转速相同.改变两个小球的质量,探究向心力的大小与质量的关系,将实验数据记录在表格中;
(4)根据表中数据,向心力F与小球质量m、转速n和运动半径r之间的关系是_______。
A. SKIPIF 1 < 0 B. SKIPIF 1 < 0 C. SKIPIF 1 < 0 D. SKIPIF 1 < 0
【答案】 转速 SKIPIF 1 < 0 B
【解析】(1)[1]根据
SKIPIF 1 < 0
SKIPIF 1 < 0
解得
SKIPIF 1 < 0
把两个质量相同的小球分别放在长槽和短槽上,使它们的运动半径相同,调整塔轮上的皮带的位置,探究向心力的大小与转速的关系,将实验数据记录在表格中;
(2)[2]保持两个小球质量不变,调整塔轮上皮带的位置,使与皮带相连的左、右两轮半径 SKIPIF 1 < 0 ,保证两轮转速相同,增大长槽上小球的运动半径,探究向心力的大小与运动半径的关系,将实验数据记录在表格中;
(4)[3]根据表中数据
第1次:
SKIPIF 1 < 0
SKIPIF 1 < 0
SKIPIF 1 < 0
SKIPIF 1 < 0
结论1:转速相等,质量相等时,向心力与半径成正比,即 SKIPIF 1 < 0 ;
第2次:
SKIPIF 1 < 0
SKIPIF 1 < 0
SKIPIF 1 < 0
SKIPIF 1 < 0
结论2:转速相等,半径相等时,向心力与质量成正比,即 SKIPIF 1 < 0 ;
第3次:
SKIPIF 1 < 0
SKIPIF 1 < 0
SKIPIF 1 < 0
SKIPIF 1 < 0
结论3:质量相等,半径相等,向心力与转速的平方成正比,即 SKIPIF 1 < 0 ;
综上所述:向心力F与小球质量m、转速n和运动半径r之间的关系是 SKIPIF 1 < 0 。
故选B。
次数
转速之比/ SKIPIF 1 < 0
球的质量 SKIPIF 1 < 0
运动半径 SKIPIF 1 < 0
向心力大小 SKIPIF 1 < 0 /红白格数
SKIPIF 1 < 0
SKIPIF 1 < 0
SKIPIF 1 < 0
SKIPIF 1 < 0
SKIPIF 1 < 0
SKIPIF 1 < 0
1
1
12
12
20
10
4
2
2
1
12
24
10
10
2
4
3
2
12
12
10
10
8
2
新高考物理一轮复习讲义 第4章 实验6 探究向心力大小与半径、角速度、质量的关系(2份打包,原卷版+教师版): 这是一份新高考物理一轮复习讲义 第4章 实验6 探究向心力大小与半径、角速度、质量的关系(2份打包,原卷版+教师版),文件包含新高考物理一轮复习讲义第4章实验6探究向心力大小与半径角速度质量的关系原卷版doc、新高考物理一轮复习讲义第4章实验6探究向心力大小与半径角速度质量的关系教师版doc等2份试卷配套教学资源,其中试卷共15页, 欢迎下载使用。
高中物理重难点96讲专题29实验:探究向心力大小与半径、角速度、质量的关系(原卷版+解析): 这是一份高中物理重难点96讲专题29实验:探究向心力大小与半径、角速度、质量的关系(原卷版+解析),共30页。
专题27 探究向心力大小与半径、角速度、质量的关系-【热重难点】最新高考物理一轮复习讲义: 这是一份专题27 探究向心力大小与半径、角速度、质量的关系-【热重难点】最新高考物理一轮复习讲义,文件包含专题27探究向心力大小与半径角速度质量的关系原卷版docx、专题27探究向心力大小与半径角速度质量的关系解析版docx等2份试卷配套教学资源,其中试卷共19页, 欢迎下载使用。

