专题29 实验:探究向心力大小与半径、角速度、质量的关系-高三物理一轮复习重难点逐个突破
展开专题29 实验:探究向心力大小与半径、角速度、质量的关系
一.实验思路
采用控制变量法探究
(1)使两物体的质量、转动的半径相同,探究向心力的大小跟转动的角速度的定量关系;
(2)使两物体的质量、转动的角速度相同,探究向心力的大小跟转动的半径的定量关系;
(3)使两物体转动的半径、转动的角速度相同,探究向心力的大小跟物体质量的定量关系。
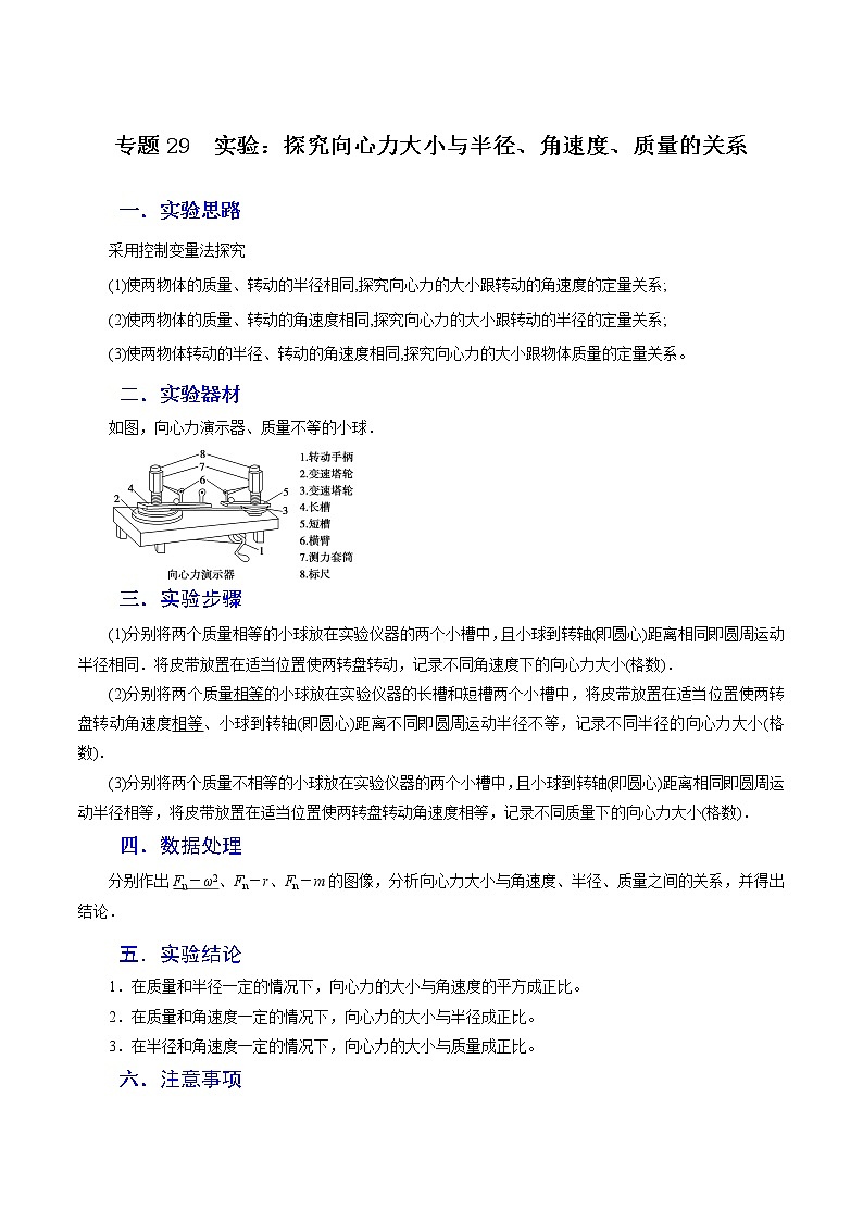
二.实验器材
如图,向心力演示器、质量不等的小球.
三.实验步骤
(1)分别将两个质量相等的小球放在实验仪器的两个小槽中,且小球到转轴(即圆心)距离相同即圆周运动半径相同.将皮带放置在适当位置使两转盘转动,记录不同角速度下的向心力大小(格数).
(2)分别将两个质量相等的小球放在实验仪器的长槽和短槽两个小槽中,将皮带放置在适当位置使两转盘转动角速度相等、小球到转轴(即圆心)距离不同即圆周运动半径不等,记录不同半径的向心力大小(格数).
(3)分别将两个质量不相等的小球放在实验仪器的两个小槽中,且小球到转轴(即圆心)距离相同即圆周运动半径相等,将皮带放置在适当位置使两转盘转动角速度相等,记录不同质量下的向心力大小(格数).
四.数据处理
分别作出Fn-ω2、Fn-r、Fn-m的图像,分析向心力大小与角速度、半径、质量之间的关系,并得出结论.
五.实验结论
1.在质量和半径一定的情况下,向心力的大小与角速度的平方成正比。
2.在质量和角速度一定的情况下,向心力的大小与半径成正比。
3.在半径和角速度一定的情况下,向心力的大小与质量成正比。
六.注意事项
摇动手柄时应力求缓慢加速,注意观察其中一个标尺的格数.达到预定格数时,即保持转速恒定,观察并记录其余读数.
1.用如图所示的装置可以“探究做匀速圆周运动的物体向心力的大小与哪些因素有关”。
匀速转动手柄1,可以使变速塔轮2和3以及长槽4和短槽5随之匀速转动,槽内的小球也随着做匀速圆周运动。左右塔轮通过皮带连接,可通过改变皮带所处的层来改变左右塔轮的角速度之比,使小球做匀速圆周运动的向心力由横臂6的挡板对小球的压力提供。球对挡板的反作用力,通过横臂的杠杆作用使弹簧测力套筒7下降,从而露出标尺8。根据标尺8上露出的红白相间等分标记,可以粗略计算出两个球所受向心力的比值。
(1)本实验采用的科学研究方法是______(填字母代号)。
A.控制变量法 B.累积法 C.微元法
(2)把两个质量相同的小球分别放在长槽和短槽内,使它们的转动半径相同,将塔轮上的皮带分别置于第一层、第二层和第三层,匀速转动手柄,可以探究______(填字母代号)。
A.向心力的大小与质量的关系
B.向心力的大小与半径的关系
C.向心力的大小与角速度的关系
【答案】 A C
【解析】
(1) 本实验采用的科学研究方法是控制变量法。 故选A。
(2) 因为两个小球的质量相等,运动半径相等,塔轮上的皮带分别置于第一层、第二层和第三层时,它们的角速度不同,则可以探究向心力的大小与角速度的关系。 故选C。
2.用如图所示的实验装置来探究小球做圆周运动所需向心力的大小F与质量m、角速度ω和半径r之间的关系,转动手柄使长槽和短槽分别随变速塔轮匀速转动,槽内的球就做匀速圆周运动。横臂的挡板对球的压力提供了向心力,球对挡板的反作用力通过横臂的杠杆作用使弹簧测力套筒下降,从而露出标尺,标尺上的红白相间的等分格显示出两个小球所受向心力的比值。实验用球分为钢球和铝球,请回答相关问题:
(1)在某次实验中,某同学把两个质量相等的钢球放在A、C位置,A、C到塔轮中心距离相同,将皮带处于左右塔轮的半径不等的层上。转动手柄,观察左右标出的刻度,此时可研究向心力的大小与_______的关系。
A.质量m B.角速度ω C.半径r
(2)在(1)的实验中,某同学匀速转动手柄时,左边标尺露出4个格,右边标尺露出1个格,则皮带连接的左、右塔轮半径之比为_______;其他条件不变,若增大手柄转动的速度,则左右两标尺示数的比值_______。(选填:变大、变小或不变)
【答案】 B 1:2 不变
【解析】
(1) 两球质量m相等、转动半径r相等,塔轮皮带边缘线速度大小相等,由于v=Rω可知,塔轮角速度不同,即小球角速度不同,此时可研究向心力的大小与角速度ω的关系。 故选B。
(2) 左边标尺露出4个格,右边标尺露出1个格,则向心力之比为4:1,由 F=mrω2,v=Rω
可知,小球的角速度之比为2:1,则皮带连接的左、右塔轮半径之比为1:2。
由上一步的分析可知,其他条件不变,若增大手柄转动的速度,则左右两标尺示数的比值不变。
3.(2022·黑龙江·哈尔滨市第十一中学校高一期中)用如图所示的实验装置研究影响向心力大小的因素。长槽上的挡板B到转轴的距离是挡板A的2倍,长槽上的挡板A和短槽上的挡板C到各自转轴的距离相等。转动手柄使长槽和短槽分别随变速塔轮匀速转动,槽内的球就做匀速圆周运动。挡板对球的压力提供了向心力,球对挡板的反作用力通过横臂的杠杆作用使弹簧力筒下降,从而露出标尺,根据标尺上的等分格可以粗略计算出两个球所受向心力的比值。
(1)当传动皮带套在两塔轮半径不同的轮盘上,套有皮带的塔轮边缘处的___________大小相等:(填 “线速度”或“角速度”)
(2)探究向心力与半径的关系时,应将皮带套在两塔轮半径___________ ( 填“相同”或“不同”)的轮盘上,将质量相同的小球分别放在哪两个处挡板________?
A.“A”处和“B”处 B.“A”处和“C”处 C.“B”处和“C”处
(3)探究向心力与角速度的关系时,应将皮带套在两塔轮半径___________(填“相同”或“不同”)的轮盘上,将质量相同的小球分别放在哪两处挡板__________?
A.“A”处和“B”处 B.“A”处和“C”处 C.“B”处和“C”处
【答案】 线速度 相同 C 不同 B
【解析】
(1) 根据题意,由皮带传动可知,套有皮带的塔轮边缘处的线速度相等。
(2) 根据题意可知,探究向心力与半径的关系时,应保持质量和角速度相等,半径不相等,则应将皮带套在两塔轮半径相同的轮盘上,并将质量相同的小球分别放在“B”处和“C”处。
故选C。
(3) 根据题意可知,探究向心力与角速度的关系时,应保持质量和半径相等,角速度不相等,则应将皮带套在两塔轮半径不同的轮盘上,将质量相同的小球分别放在“A”处和“C”处。
故选B。
4. 利用如图所示的装置可以探究影响向心力大小的因素。
将小球放置在横臂的挡板处,转动手柄使长槽和短槽分别随变速塔轮匀速转动,两小球随之做匀速圆周运动。横臂的挡板对小球的压力提供了小球做匀速圆周运动的向心力,小球对挡板的反作用力通过横臂的杠杆作用使弹簧测力筒下降,从而露出标尺,可显示两小球所受向心力的大小情况。已知长槽横臂的挡板A和短槽横臂的挡板C到各自转轴的距离相等。若将甲、乙两个相同小球分别置于挡板A和挡板C处,匀速转动手柄,稳定后两小球所需向心力大小之比F1:F2=1:4,则两小球的角速度之比ω1:ω2=______________。此时传动皮带所连接的左、右两塔轮半径之比为r1:r2=_______________。
若两个钢球的质量和半径都相同,则是在研究向心力的大小F与_________(选填下列选项前的字母)的关系;
A.钢球质量m B.运动半径R C.角速度ω
【答案】 1:2 2:1 C
【解析】
[1]对两个小球列向心力方程 F1=mω12r F2=mω22r
联立可得 ω1:ω2=F1F2=1:2
[2]两塔轮为皮带传动装置,二者线速度相同,即 v1=v2
又因为 v=ωr
所以 r1:r2=2:1
[3]若两个钢球的质量和半径都相同,则是在研究向心力的大小F与角速度ω的关系。
故选C。
5. 如图为“向心力演示仪”及配套小球图示,图中1、2、3为放置小球的卡槽,卡槽1和3到各自转轴的距离相等;变速盘由左右两部分构成,两侧各有三个半径不等的圆盘。实验中左右圆盘可通过皮带连接,转动转子时左右套筒下降,标尺露出的格子数可显示小球转动过程中向心力大小。结合图示,完成下列问题:
(1)若要演示“r和ω一定时,向心力与m成正比”,可将钢球置于图中卡槽3处,将________(选填“钢”或“铝”)球置于卡槽________处,且左右两侧转盘半径满足r左________r右(选填“>”或“=”或“<”);
(2)若选用两个钢球分别置于卡槽3和2处,则此时可进行演示的是“m和________一定时,向心力与________成正比”(选填“r”或“ω2”)。
【答案】 铝 1 = ω2 r
【解析】
(1) 若要演示“r和ω一定时,向心力与m成正比”,应使两球的质量不同,做圆周运动的半径和角速度相同,可将钢球置于图中卡槽3处,将铝球置于卡槽1处,且左右两侧转盘半径满足r左=r右。
(2) 若选用两个钢球分别置于卡槽3和2处,此时两个钢球做圆周运动的半径不同,
根据 F=mω2r
此时可进行演示的是“m和ω2一定时,向心力与r成正比”。
6.(2022·福建漳州·高一期末)用向心力演示器探究小球做圆周运动所需向心力F的大小与质量m、角速度ω、轨道半径r之间的关系,装置如图所示,长槽上的挡板B到转轴的距离是挡板A的2倍,挡板A和短槽上的挡板C到各自转轴的距离相等。转动手柄使塔轮、长槽和短槽匀速转动槽内的小球就做匀速圆周运动。挡板对球的压力提供了向心力,球挤压挡板的力使挡板另一端压缩测力套筒的弹簧,从而露出标尺,该读数即显示了向心力的大小。
(1)该实验主要用到的物理方法是___________(填正确答案标号);
A.等效替代法 B.控制变量法 C.理相实验法 D.放大法
(2)当传动皮带套在半径不同的两塔轮轮盘上,转动手柄,两塔轮的角速度___________(填“相等”或“不相等”)。
(3)下列操作正确的是___________(填正确答案标号)
A.探究F的大小与r间的关系时,应将相同的小球分别放在挡板A处和挡板B处,并将皮带套在两边半径相等的变速塔轮上
B.探究F的大小与r间的关系时,应将相同的小球分别放在挡板B处和挡板C处,并将皮带套在两边半径相等的变速塔轮上
C.探究F的大小与ω间的关系时,应将相同的小球分别放在挡板A处和挡板C处,并将皮带套在两边半径不同的变速塔轮上
D.探究F的大小与ω间的关系时,应将相同的小球分别放在挡板B处和挡板C处,并将皮带套在两边半径不同的变速塔轮上
【答案】 B 不相等 BC
【解析】
(1)[1]用向心力演示器探究小球做圆周运动所需向心力F的大小与质量m、角速度ω、轨道半径r之间的关系,先控制质量m、角速度ω、轨道半径r中其中两个物理量不变,研究所需向心力F与另一个物理量的关系,这种物理方法是控制变量法,B正确,ACD错误。
故选B。
(2) [2]当传动皮带套在半径不同的两塔轮轮盘上,转动手柄,两塔轮轮盘边缘的线速度大小相等,
根据v=ωr 可知两塔轮的角速度不相等。
(3)[3]AB.探究F的大小与r间的关系时,应将相同的小球分别放在挡板B处和挡板C处,并将皮带套在两边半径相等的变速塔轮上,A错误,B正确;
CD.探究F的大小与ω间的关系时,应将相同的小球分别放在挡板A处和挡板C处,并将皮带套在两边半径不同的变速塔轮上,C正确,D错误。
故选BC。
7.(2023·全国·高三专题练习)探究向心力大小F与物体的质量m、角速度ω和轨道半径r的关系实验。
(1)本实验所采用的实验探究方法与下列哪个实验是相同的__________;
A.探究平抛运动的特点
B.探究两个互成角度的力的合成规律
C.探究加速度与物体受力、物体质量的关系
(2)一组同学用向心力演示器进行实验,实验情境如图甲、乙、丙所示。
三个情境图中,探究向心力大小F与质量m关系的是图__________(选填“甲”、“乙”、“丙”)。
(3)另一组同学用如下图所示实验装置进行探究,圆柱体放置在水平圆盘上做匀速圆周运动,圆柱体与圆盘之间的摩擦可忽略不计。力传感器测量向心力大小F,角速度传感器测量角速度大小ω,该组同学通过保持圆柱体质量和运动半径不变,来探究F与ω的关系。
该组同学让圆柱体做半径为r的匀速圆周运动,得到如图1所示图像,对图线的数据进行处理,获得了如图2所示的图像,该图像是一条过原点的直线,则图像横坐标x代表的是__________,如果直线的斜率为k,则可以得到圆柱体的质量为__________。
【答案】 C 丙 ω2 kr
【解析】
(1)[1]本实验采用的实验探究方法是控制变量法,采用这个探究方法的实验还有“探究加速度与物体受力、物体质量的关系”,故选C。
(2)[2]探究向心力大小F与质量m的关系时,需要控制半径、角速度不变,采用不同质量的小球进行比较,故选“丙”。
(3)[3]由向心力公式 F=mω2r
可知,当质量m和运动半径r不变时, F∝ω2
所以图像横坐标x代表的是ω2。
[4]图像的斜率 k=mr
则可以得到圆柱体的质量为 m=kr
8.(2023·浙江·模拟预测)探究向心力大小F与物体的质量m、角速度ω和轨道半径r的关系实验。
(1)本实验所采用的实验探究方法与下列哪些实验是相同的__________;
A.探究平抛运动的特点
B.探究变压器原、副线圈电压与匝数的关系
C.探究两个互成角度的力的合成规律
D.探究加速度与物体受力、物体质量的关系
(2)某同学用向心力演示器进行实验,实验情景如甲、乙、丙三图所示
a.三个情境中,图______是探究向心力大小F与质量m关系(选填“甲”、“乙”、“丙”)。
b.在甲情境中,若两钢球所受向心力的比值为1∶9,则实验中选取两个变速塔轮的半径之比为_________。
(3)某物理兴趣小组利用传感器进行探究,实验装置原理如图所示。装置中水平光滑直槽能随竖直转轴一起转动,将滑块套在水平直槽上,用细线将滑块与固定的力传感器连接。当滑块随水平光滑直槽一起匀速转动时,细线的拉力提供滑块做圆周运动需要的向心力。拉力的大小可以通过力传感器测得,滑块转动的角速度可以通过角速度传感器测得。
小组同学先让一个滑块做半径r为0.14m的圆周运动,得到图甲中①图线。然后保持滑块质量不变,再将运动的半径r分别调整为0.12m、0.10m、0.08m、0.06m,在同一坐标系中又分别得到图甲中②、③、④、⑤四条图线。
a.对①图线的数据进行处理,获得了F-x-图像,如图乙所示,该图像是一条过原点的直线,则图像横坐标x代表的是________。
b.对5条F-ω图线进行比较分析,得出ω一定时,F∝r的结论。请你简要说明得到结论的方法_______。
【答案】 BD 丙 3∶1 ω2(或mω2等带ω2即可) 见详解
【解析】
(1)[1]A.在本实验中,利用控制变量法来探究向心力的大小与小球质量、角速度、半径之间的关系。探究平抛运动的特点,例如两球同时落地,两球在竖直方向上的运动效果相同,应用了等效思想,故A错误;
B.当一个物理量与多个物理量相关时,应采用控制变量法,探究该物理量与某一个量的关系,在探究变压器原、副线圈电压与匝数的关系的实验中,保持原线圈输入的电压U1一定,探究副线圈输出的电压U2与和匝数n1、n2的关系,故B正确;
C.探究两个互成角度的力的合成规律,即两个分力与合力的作用效果相同,采用的是等效替代的思想,故C错误;
D.探究加速度与物体受力、物体质量的关系是通过控制变量法研究的,故D正确。
故选BD。
(2)[2]根据 F=mrω2
可知,要探究向心力大小F与质量m关系,需控制小球的角速度和半径不变,由图可知,两侧采用皮带传动,所以两侧具有相等的线速度,根据皮带传动的特点可知,应该选择两个塔轮的半径相等,而且运动半径也相同,选取不同质量的小球,故图丙正确。
[3]两个球的质量相等,半径相同,由 F=mω2R F′=mω′2R
已知 F:F′=1:9
所以 ω:ω′=1:3
两个塔轮边缘的线速度相等 v=v′
由 v=ωr=ω′r′
知两个变速塔轮的半径之比为 r:r′=3:1
(3)[4]小组同学先让一个滑块做半径r为0.14m的圆周运动,得到图甲中①图线,由①图线知F与ω不成正比,通过分析①图线中数据可知F与ω2成正比,即F与ω2的关系图像是一条过原点的直线,即x可以是ω2,又因ω变化时,滑块质量与运动半径都不变,所以x也可以是mω2或rω2等带ω2即可。
[5]探究F与r的关系时,要先控制m和ω不变,因此可在F−ω图像中找到同一个ω对应的向心力,根据5组向心力F和半径r的数据,在F-r坐标系中描点做图,若得到一条过原点的直线,则说明F与r成正比。
9.(2022·全国·高三课时练习)如图甲所示,某实验小组探究影响向心力大小的因素。用细绳系一纸杯(杯中有30 mL的水),将手举过头顶,使纸杯在水平面内做圆周运动。
(1)下列说法中正确的是________。
A.保持质量、绳长不变,增大转速,绳对手的拉力将不变
B.保持质量、绳长不变,增大转速,绳对手的拉力将增大
C.保持质量、角速度不变,增大绳长,绳对手的拉力将不变
D.保持质量、角速度不变,增大绳长,绳对手的拉力将增大
(2)如图乙,绳离杯心40 cm处打一结点A,80 cm处打一结点B,学习小组中一位同学用手表计时,另一位同学操作。
操作一:手握绳结A,使杯在水平面内每秒运动一周,体会向心力的大小。
操作二:手握绳结B,使杯在水平面内每秒运动一周,体会向心力的大小。
操作三:手握绳结A,使杯在水平面内每秒运动二周,体会向心力的大小。
操作四:手握绳结A,再向杯中添加30 mL的水,使杯在水平面内每秒运动一周,体会向心力的大小。
则:①操作二与一相比较:质量、角速度相同,向心力的大小与转动半径大小有关;
操作三与一相比较:质量、半径相同,向心力的大小与角速度有关;
操作四与一相比较:________相同,向心力的大小与________有关;
②物理学中此种实验方法叫________法。
③小组总结阶段,在空中甩动,使杯在水平面内做圆周运动的同学谈感受时说:“感觉手腕发酸,感觉力的方向不是指向圆心的向心力,而是背离圆心的力,跟书上说的不一样”,你认为该同学的说法是否正确,为什么?________
【答案】 BD 角速度、半径 质量 控制变量 不正确,见解析
【解析】
(1)[1]AB.由题意知,根据向心力公式F向=mω2r,结合牛顿第三定律,有 T拉=mω2r
保持质量、绳长不变,增大转速,根据公式可知,绳对手的拉力将增大,故A错误,B正确;
CD.保持质量、角速度不变,增大绳长,根据公式可知,绳对手的拉力将增大,故C错误,D正确。
故选BD。
(2)①[2][3]操作四与一相比较:角速度、半径相同,向心力大小与质量大小有关;
②[4]物理学中这种实验方法叫控制变量法。
③[5]说法不正确.该同学受力分析的对象是自己的手,我们实验受力分析的对象是纸杯(包括水),细绳对纸杯(包括水)的拉力提供纸杯(包括水)做圆周运动的向心力,指向圆心.细绳对手的拉力与细绳对纸杯(包括水)的拉力大小相等、方向相反,背离圆心。
10.(2022·四川眉山·高一期末)杲同学用如图所示的装置“探究物体做圆同运动的向心力大小与半径、线速度、质量的关系”。用一根细线系住小钢球,另一端连接在固定于铁架台,上端的力传感器上,小钢球静止于A点,将光电门固定在A点的正下方靠近A点处。在小钢球底部竖直地粘住一片宽度为d的遮光条(质量不计,长度很小),小钢球的质量为m,重力加速度为g。将小钢球竖直悬挂,测出悬点到小钢球球心之间的距离,得到小钢球运动的半径为R。
(1)将小钢球拉至某一位置静止释放,读出小钢球经过A点时力传感器的读数F及遮光条的挡光时间为Δt,则小钢球通过A点时的速度大小可视为v=___________m/s。
(2)从动力学角度小钢球通过A点时的向心力大小为Fn=___________(用F、m、g表示),将其计算的结果与向心力公式Fn′=mv2R计算的结果进行比较。
(3)改变小钢球释放的位置,重复实验,比较发现Fn总是略小于Fn′,分析表明这是系统造成的误差,该系统误差的可能原因是___________。
A.小钢球的质量偏大 B.小钢球的初速度不为零
C.总是存在空气阻力 D.小钢球速度的测量值偏大
(4)小钢球从静止释放位置运动到A点的过程中,重力做功的功率___________。
A.一直增大 B.一直减小 C.先增大后减小 D.先减小后增大
【答案】 dΔt F−mg D C
【解析】
(1)[1]由光电门的原理可知,其通过光电门的瞬时速度为 v=dΔt
(2)[2]在小钢球到达A点时,对其进行受力分析,小钢球受重力和绳子的拉力,并且由这两个力的合力提供向心力,所以其向心力为 Fn=F−mg
(3)[3]向心力的计算公式 Fn′=mv2R
由上述公式可知,若Fn′偏大,则可能原因是小钢球的速度测量偏大,故ABC错误,D正确。
故选D。
(4)[4]初始时,小球静止,没有速度,根据公式 P=mgv
可知,初始时重力的功率为零,到达A点时,小球在竖直方向上没有速度,故其重力的功率也为零,而在下落过程中,存在竖直方向的速度,即下落过程中重力功率不为零,由上述分析可知,重力的功率先增大后减小。故ABD错误,C正确。 故选C。
11.(2022·全国·高三课时练习)某同学用如图所示的装置做探究向心力大小与角速度大小的关系的实验.装置中水平光滑直杆随竖直转轴一起转动,一个滑块套在水平光滑杆上,用细线将滑块与固定在竖直转轴上的力传感器连接,细绳处于水平伸直状态,当滑块随水平杆一起匀速转动时,细线的拉力就是滑块做圆周运动需要的向心力。拉力的大小可以通过力传感器测得,滑块转动的角速度可以通过轻质角速度传感器测得。
(1)保持滑块的质量和到竖直转轴的距离r不变,仅多次改变竖直转轴转动的快慢,测得多组力传感器的示数F及角速度传感器的示数ω,根据实验数据得到F−ω2的图线斜率为k,则滑块的质量为________。(用题目中的字母表示)
(2)若水平杆不光滑,根据(1)得到图线的斜率将________。(选填“增大”“不变”或“减小”)。
【答案】 kr 不变
【解析】
(1)[1]由公式 F=mω2r
所以F−ω2图像的斜率为 k=mr
所以解得 m=kr
(2)[2]若水平杆不光滑,一开始静摩擦力提供向心力,当静摩擦力达到最大值后,有 F+μmg=mω2r
可得 F=mω2r−μmg
F−ω2图像的斜率为 k=mr
可知F−ω2图线的斜率不变。
12.(2023·全国·高三专题练习)某实验装置如图所示。水平光滑圆盘可绕通过圆心的竖直轴匀速转动,竖直轴的角速度可以由电动机控制,圆盘沿半径方向有一个小槽,槽内有可移动的压力传感器,用来测量向心力的大小,将实验小球紧贴压力传感器放置。利用该装置可探究做圆周运动的物体向心力F的大小与小球运动半径r、角速度ω及质量m的关系
(1)换用不同m的小球,在保证___________和r不变的条件下,观察F的大小;发现圆周运动所需向心力随小球的___________的增大而增大。(均用题干所给的符号表示)
(2)经过探究,可以得出向心力大小的表达式F=___________。(用题干所给的符号表示)
(3)物理学中此种实验方法叫___________。
A.理想实验法B.等效替代法C.控制变量法
【答案】 ω m mω2r C
【解析】
(1)[1][2]根据控制变量法准量,在探究向心力和质量m之间的关系时,应保证其余两个变量不发生改变,即保证ω和r,可以观察到向心力随着球的质量增大而增大。
(2)[3]向心力表达式为 F=mω2r
(3)[4]该试验主要采用的方法为控制变量法,ABD错误,C正确。 故选C。
13.(2022·福建三明·高一期末)同学利用图甲所示的DIS向心力实验器来探究砝码做圆周运动所需要向心力F与其质量m、转动半径r和转动线速度v之间的关系。实验时,砝码和挡光杆随旋臂一起做圆周运动,砝码所需的向心力可通过牵引杆由力传感器测得,挡光杆每经过光电门一次,通过力传感器和光电门就同时获得一组向心力F和挡光杆挡光时间t的数据。牵引杆的质量和一切摩擦可忽略。
(1)为了探究向心力大小与线速度的关系,则应保持_______和_______不变。(用题中给出物理量的符号表示)
(2)已知挡光杆和砝码到转轴的距离均为L,挡光杆的挡光宽度为d,在满足(1)的条件下,改变其转速得到多组F、t的数据,得到F-(dt)2图线如图乙所示。根据图乙得到的实验结论是_______。
(3)求得图线的斜率为k,则砝码的质量为_______。(用题中给出物理量的符号表示)
【答案】 m r 当质量m、转动半径r不变时,向心力与线速度的平方成正比 kr
【解析】
(1)[1][2]根据 F=mv2r 探究向心力大小与线速度的关系,应保持质量m和转动半径r不变;
(2)[3]线速度大小为 v=dt
则有 F=mrdt2
图线斜率表示质量与半径的比值,且保持不变,由此可知,当质量m、转动半径r不变时,向心力与线速度的平方成正比。
(3)[4]由 k=mr
得 m=kr
14.图甲是探究向心力大小跟质量、半径、线速度关系的实验装置图。电动机带动转台匀速转动,改变电动机的电压可以改变转台的转速,光电计时器可以记录转台每转一圈的时间。用一轻质细线将金属块与固定在转台中心的力传感器连接,金属块被约束在转台的回槽中并只能沿半径方向移动且跟转台之间的摩擦力忽略不计。
(1)某同学为了探究向心力跟线速度的关系,需要控制质量和___________保持不变;
(2)现用刻度尺测得金属块做匀速圆周运动的半径为r,光电计时器读出转动的周期T,则线速度,v=___________(用题中所给字母表示);
(3)该同学多次改变转速后,记录了一系列力与对应周期数据,通过数据处理描绘出了F−v2图线(图乙),若半径r=0.2m,则金属块的质量m=___________kg(结果保留2位有效数字)。
【答案】 半径 2πrT 0.18
【解析】
(1)[1]某同学为了探究向心力跟线速度的关系,需要控制质量和半径两个变量保持不变。
(2)[2]现用刻度尺测得金属块做匀速圆周运动的半径为r,光电计时器读出转动的周期T,
则线速度 v=2πrT
(3)[3]根据 F=mv2r=mrv2
由图像可知 mr=910
解得 m=0.18kg
15.(2023·全国·高三专题练习)某实验小组按如图装置进行探究向心力大小与半径、角速度、质量的关系。滑块中心固定遮光片,宽度为d,滑块套在水平杆上,随杆一起绕竖直轴做匀速圆周运动,固定在转轴上的力传感器通过轻绳连接滑块,水平杆的转速可以控制,滑块每经过光电门一次,通过力传感器和光电门就同时获得一组拉力F和挡光时间Δt的数据。
(1)若滑块中心到转轴的距离为L,由光电门测得挡光时间Δt,则滑块转动的角速度ω的表达式是___________。
(2)按上述实验将测算得的结果用作图法来处理数据,如图所示以力传感器读数F为纵轴,以 ______为横轴(选填“Δt”、“1Δt”、“Δt2”或“1Δt2” ),可得到如图所示的一条直线,图线不过坐标原点的原因可能是__________。
【答案】 dLΔt 1Δt2 滑块与杆之间有摩擦
【解析】
(1)[1]滑块通过光电门时的线速度 v=dΔt
滑块通过光电门时的角速度 ω=vL
联立解得 ω=dLΔt
(2)[2]根据 F=mω2L
代入角速度表达式,得 F=md2L×1Δt2 故图线应以1Δt2为横轴;
[3]图线不过坐标原点的原因可能是滑块与杆之间有摩擦。
16.(2023·全国·高三专题练习)某学生设计一实验来粗略验证向心力的表达式,如图所示。细线下面悬挂一个质量为m的钢球,细线上端固定。将画着一个圆的白纸置于水平桌面上,使钢球静止时正好位于圆心,用手带动小球运动使它在放手后恰能在纸面上方沿画好的圆周做匀速圆周运动,调节纸面高度,使纸面贴近小球,但不接触。
(1)在某次实验中,小球沿半径为r的圆做匀速圆周运动,用秒表记录了小球运动n圈的总时间t,则小球做此圆周运动时需要的向心力大小Fn=______(用m、n、t、r及相关的常量表示);
(2)用直尺测量悬点到纸面的高度ℎ以及小钢球做匀速圆周运动的半径r,若测量数据满足gt2=______(用题中所给字母表示),就表明向心力公式成立。
【答案】 4mπ2n2rt2 4π2n2ℎ
【解析】
(1)[1]由题意得,周期为 T=tn
又因为向心力为 Fn=m4π2rT2
联立得 Fn=4mπ2n2rt2
(2)[2]设悬线与竖直方向夹角为θ,对小球受力分析知 Fn=mgtanθ=mgrℎ
令 mgrℎ=4mπ2n2rt2
解得 gt2=4π2n2ℎ
17.(2023·全国·高三专题练习)某同学设计了如图所示装置探究向心力与质量、半径关系的实验。水平杆光滑,竖直杆与水平杆铰合在一起,互相垂直,绕过定滑轮的细线两端分别与物块和力传感器连接。
(1)探究向心力与质量关系时,让物块1、2的质量不同,测出物块1、2的质量分别为m1、m2,保持___________相同,转动竖直杆,测出不同转动角速度下两力传感器的示数F1、F2,测出多组F1、F2,作出F1−F2图像,如果作出的图像是过原点的直线,且图像的斜率等于___________,则表明在此实验过程中向心力与质量成正比。
(2)探究向心力与半径关系时,让物块1、2的___________相同,测出物块1和物块2到转轴的距离分别为r1、r2,转动竖直杆,测出不同转动角速度下两力传感器的示数F1、F2,测出多组F1、F2,作出F1−F2图像,如果作出的图像是过原点的直线,且图像的斜率等于___________,则表明在此实验过程中向心力与半径成正比。
【答案】 物块到竖直轴距离 m1m2 质量 r1r2
【解析】
(1)[1][2]探究向心力与质量关系时,让物块1、2的质量不同,保持物块到竖直轴的距离相同,转动竖直杆,测出不同转动角速度下两力传感器的示数F1、F2,测出多组F1、F2,作出F1−F2图像,由F=mrω2可知,F1F2=m1m2,因此,如果作出的图像是过原点的直线,且图像的斜率等于m1m2,则表明在此实验过程中向心力与质量成正比。
(2)[3][4]探究向心力与半径关系时,让物块1、2的质量相同,测出物块1和物块2到转轴的距离分别为r1、r2,转动竖直杆,测出不同转动角速度下两力传感器的示数F1、F2,测出多组F1、F2,作出F1−F2图像,由F=mrω2可知,F1F2=r1r2,如果作出的图像是过原点的直线,且图像的斜率等于r1r2,则表明在此实验过程中向心力与半径成正比。
高考物理一轮复习实验针对训练6探究向心力大小与半径、角速度、质量的关系含答案: 这是一份高考物理一轮复习实验针对训练6探究向心力大小与半径、角速度、质量的关系含答案,共5页。
新高考物理一轮复习实验重难点专题实验06 探究向心力大小与半径、角速度、质量的关系(含解析): 这是一份新高考物理一轮复习实验重难点专题实验06 探究向心力大小与半径、角速度、质量的关系(含解析),共10页。
2024高考物理大一轮复习题库 实验六 探究向心力大小与半径、角速度、质量的关系: 这是一份2024高考物理大一轮复习题库 实验六 探究向心力大小与半径、角速度、质量的关系,共10页。试卷主要包含了实验思路,实验器材,进行实验,数据处理和结论等内容,欢迎下载使用。

