









所属成套资源:沪科技版(2020)化学选择性必修3课件+教案+分层作业
沪科技版(2020)3.2醛和酮优质ppt课件
展开这是一份沪科技版(2020)3.2醛和酮优质ppt课件,文件包含32醛和酮课件pptx、32醛和酮教案docx、新课程高中化学演示实验六11乙醛的银镜反应wmv、新课程高中化学演示实验六12乙醛根新制氢氧化铜悬浊液反应wmv等4份课件配套教学资源,其中PPT共33页, 欢迎下载使用。
某一种天然香料或合成香料单独使用时,往往不能得到令人满意的香味。但不同香料调和后,能形成具有宜人、稳定香韵的香精。设计香精配方的过程叫调香,专门研制香精配方和调配的人员称为调香师,其具体工作有:设计香料配方、选择天然原料、评价香精产品和对香气进行质量监控,并对工艺进行改进等)。调香师需要具备扎实的化学化工知识基础并熟悉生产工艺。
许多醛、酮具有特殊的芳香味。例如香荚兰豆的香气成分中含有香草醛,也称香兰素,常用作食品添加剂的原料,起到增香作用。茉莉花香气中含有茉莉酮可用于制造化妆品。
醛、酮的结构及其物理性质
醛是由烃基或氢原子与醛基相连构成的化合物。
名称:醛基 结构简式: -CHO
35% ~ 40% 的甲醛水溶液称为福尔马林,它可以用于浸制生物标本,稀的甲醛水溶液还可以为种子消毒。
甲醛(HCHO)又名蚁醛,是最简单的醛,是无色有强烈刺激性气味的气体,易溶于水。
常温下为无色有刺激性气味的液体,密度比水小,沸点:20.8℃,易挥发,易燃烧,能与水、乙醇、乙醚、氯仿等互溶。
概念:羰基与两个烃基相连的化合物。
R、R’可以相同,也可以不同。
丙酮被广泛用作溶剂,也用于香料、塑料和黏合剂的加工等
饱和一元醛和饱和一元酮的通式均为 CnH2nO,相同碳原子数的醛与酮互为同分异构体,如丙醛和丙酮。
醛、酮中的羰基氧原子可以与水分子形成较强的氢键,所以低级的醛、酮在水中的溶解度很大。室温下,除甲醛为气体外,其他低级醛、酮都是液体。
醛基中的氢原子受羰基的影响,变得比较活泼,因此醛基容易被氧化成羧基。此外,羰基含有不饱和碳原子,碳氧双键容易断裂,发生加成反应。
加H去O 的叫 还原反应。
加O去H 的叫 氧化反应。
乙醛能使KMnO4/H+褪色吗?能使溴水褪色吗?
乙醛可使溴水和酸性KMnO4溶液褪色
③与氧化剂反应:乙醛具有较强的还原性
CH3CHO+Br2+H2O → CH3COOH+2HBr
5CH3CHO+2KMnO4+3H2SO4→ 5CH3COOH+2MnSO4+K2SO4+3H2O
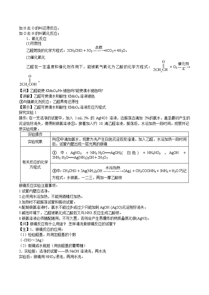
在一支洁净的试管中,加入 1 mL 2% 的 AgNO3 溶液,边振荡边滴加 2%的氨水,直至最初产生的沉淀恰好消失,便得到银氨溶液①。接着加入约 10 滴乙醛溶液,振荡后,水浴加热一段时间。观察并记录实验现象。
现象:向硝酸银溶液中滴加氨水,现象为先产生白色沉淀后变澄清,加入乙醛,水浴加热一段时间后,试管内壁出现一层光亮的银镜。
AgNO3+NH3·H2O===AgOH↓(白色)+NH4NO3 AgOH+2NH3·H2O===Ag(NH3)2OH+2H2O;
巧记方程式:水银氨,一二三,再加一摩乙酸铵
银镜反应实验注意事项:
1.试管内壁应洁净。2.必须用水浴加热,不能用酒精灯加热。3.加热时不能振荡试管和摇动试管。4.配制银氨溶液时,氨水不能过多或过少只能加到AgOH (Ag2O)沉淀刚好消失。5.碱性环境下,乙醛被氧化成乙酸后又与NH3反应生成乙酸铵。6.银氨溶液必须随配随用,不可久置,否则会产生易爆炸的物质叠氮化银(AgN3)。
银镜反应有什么用途? 怎样清洗做银镜反应的试管?
1、银镜反应的应用: (1)检验醛基,并测定醛基的个数
实验后:银镜用HNO3浸泡,再用水洗。
(2)制镜或水瓶胆(用含醛基的葡萄糖)
2、实验前:洁净的试管——热NaOH溶液洗,再水洗
取一支洁净的试管,加入 2 mL 10% 的 NaOH 溶液,滴加 5 滴左右 2%的 CuSO4 溶液。再加入约 1 mL 乙醛溶液,加热至沸腾。观察并记录实验现象。
2NaOH+CuSO4===Cu(OH)2↓+Na2SO4;
溶液出现蓝色絮状沉淀,滴入乙醛,加热至沸腾后,溶液有砖红色沉淀产生。
注意: (1) 氢氧化铜溶液一定要新制 (2) 碱一定要过量应用: (1)检验醛基的存在 (2)医学上检验病人是否患糖尿病 (检验葡萄糖中的醛基)
酚醛树脂是酚类(如苯酚)与醛类(如甲醛)在酸或碱催化下进行反应的产物,具有良好的耐酸性能、力学性能和耐热性能,被广泛应用于制造胶黏剂、阻燃材料、砂轮片等。
在浓氨水催化下,主要得到体型酚醛树脂,体型酚醛树脂是热固性的;在浓盐酸催化下,主要得到线型酚醛树脂,线型酚醛树脂是热塑性的。
1.下列有关醛的判断不正确的是( )A.用溴水检验CH2===CH—CHO中是否含有碳碳双键B.1 ml HCHO发生银镜反应最多生成4 ml AgC.乙醛能使酸性高锰酸钾溶液褪色D.能发生银镜反应的有机物不一定是醛类
相关课件
这是一份高中化学沪科技版(2020)选择性必修32.3卤代烃优秀ppt课件,文件包含23卤代烃课件pptx、23卤代烃教案docx、溴乙烷消去反应mp4、溴乙烷滴加硝酸银mp4、溴乙烷的取代反应mp4等5份课件配套教学资源,其中PPT共34页, 欢迎下载使用。
这是一份沪科技版(2020)选择性必修3苯精品课件ppt,文件包含222芳香烃第2课时苯的同系物课件pptx、222芳香烃第2课时苯的同系物教案docx、新课程高中化学演示实验六05苯与甲苯跟酸性高锰酸钾溶液的作用wmv、甲苯的空间结构-00011mp4、苯和甲苯化学性质的比较1mp4等5份课件配套教学资源,其中PPT共25页, 欢迎下载使用。
这是一份沪科技版(2020)选择性必修3芳香烃的结构与物理性质精品ppt课件,文件包含221芳香烃第1课时芳香烃的结构与物理性质苯课件pptx、221芳香烃第1课时芳香烃的结构与物理性质苯教案docx、实验室制取溴苯asf、苯的硝化反应mp4等4份课件配套教学资源,其中PPT共27页, 欢迎下载使用。