所属成套资源:沪科技版(2020)化学选择性必修1PPT课件+分层练习+复习课件+知识梳理+单元测试
高中沪科技版(2020)第1章 化学反应的热效应优秀学案
展开
这是一份高中沪科技版(2020)第1章 化学反应的热效应优秀学案,文件包含第一章化学反应的热效应知识梳理原卷版docx、第一章化学反应的热效应知识梳理解析版docx等2份学案配套教学资源,其中学案共10页, 欢迎下载使用。
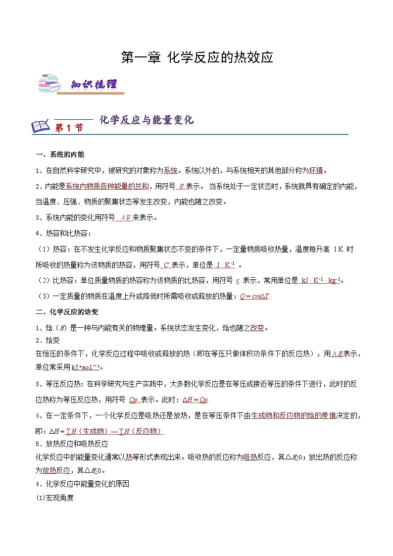
化学反应与能量变化
第1节
一、系统的内能
1、在自然科学研究中,被研究的对象称为 。系统以外的,与系统相关的其他部分称为 。
2、内能是 ,用符号 表示。 当系统处于一定状态时,系统就具有确定的内能,当温度、压强、物质的聚集状态等发生改变,内能也随之改变。
3、系统内能的变化用符号 来表示。
4、热容和比热容:
(1)热容:在不发生化学反应和物质聚集状态不变的条件下,一定量物质吸收热量,温度每升高 1 K 时所吸收的热量称为该物质的热容,用符号 表示,单位是 。
(2)比热容:单位质量物质的热容称为该物质的比热容,用符号 表示,常用单位是 。
(3)一定质量的物质在温度上升或降低时所需吸收或释放的热量:
二、化学反应的焓变
1、焓(H)是一种与内能有关的物理量。系统状态发生变化,焓也随之 。
2.焓变
在恒压的条件下,化学反应过程中吸收或释放的热(即在等压只做体积功条件下的反应热),用 表示,单位常采用 。
3、等压反应热:在科学研究与生产实践中,大多数化学反应是在等压或接近等压的条件下进行,此时的反应热称为等压反应热,用符号 表示。此时:
4、在一定条件下,一个化学反应是吸热还是放热,是在等压条件下由 决定的,即:ΔH =
5.放热反应和吸热反应
化学反应中的能量变化通常以 等形式表现出来。吸收热的反应称为 反应,其ΔH>0;放出热的反应称为 反应,其ΔH
相关学案
这是一份高中化学苏教版 (2019)选择性必修2第三单元 共价键 共价晶体第2课时导学案及答案,共7页。学案主要包含了学习目标,合作探究,新知生成,核心突破,随堂检测等内容,欢迎下载使用。
这是一份人教版 (2019)选择性必修2第一节 原子结构学案,共9页。
这是一份化学必背知识手册分类第一章 化学反应的热效应-【知识手册】(人教版选择性必修1)(教师版)18,共5页。学案主要包含了反应热 焓变,热化学方程式,燃烧热等内容,欢迎下载使用。

