













所属成套资源:【新课标】大象版科学三年级上册课件+单元整体设计+教案+素材
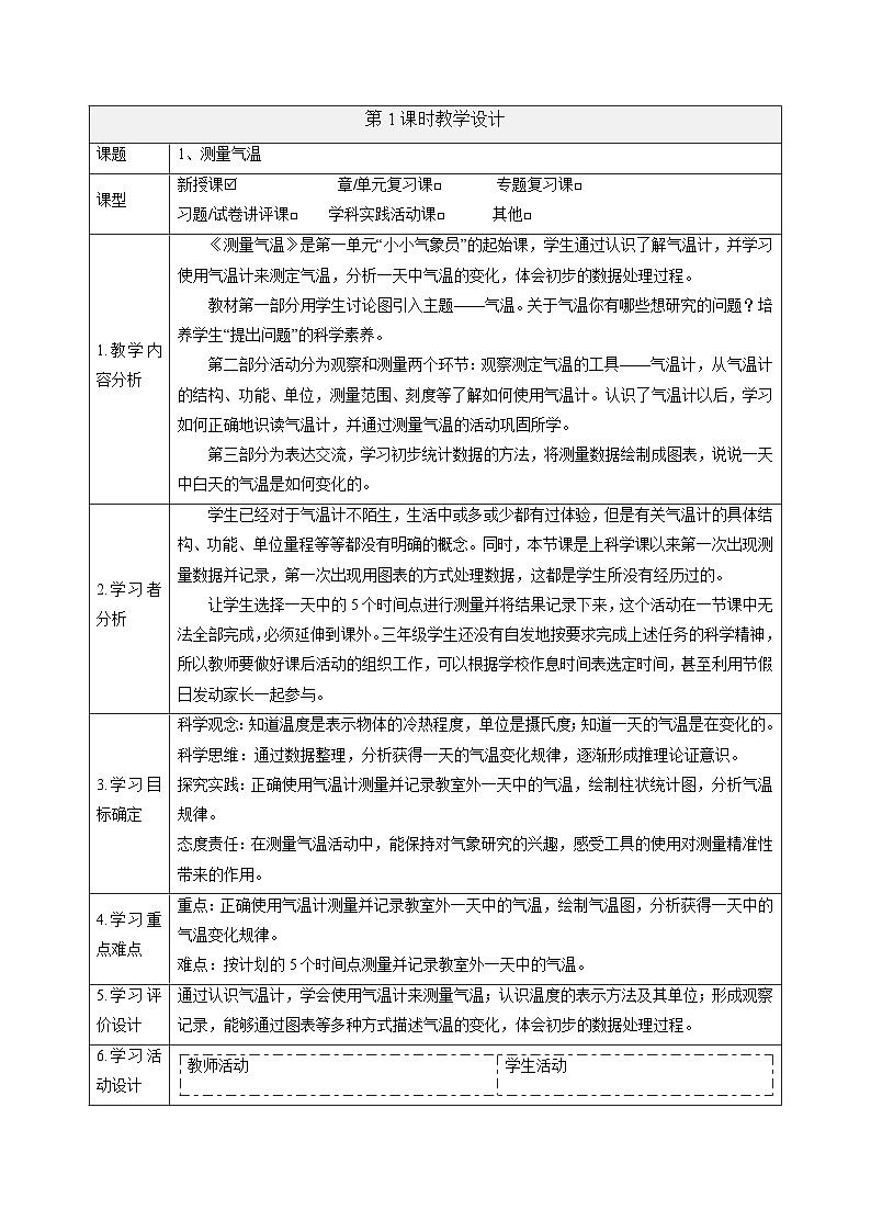
科学大象版 (2017)第一单元 小小气象员1 测量气温优质教学课件ppt
展开这是一份科学大象版 (2017)第一单元 小小气象员1 测量气温优质教学课件ppt,文件包含大单元整体教学11测量气温课时课件pptx、大单元整体教学11测量气温课时教案docx、大单元整体教学第一单元《小小气象员》单元整体设计docx等3份课件配套教学资源,其中PPT共29页, 欢迎下载使用。
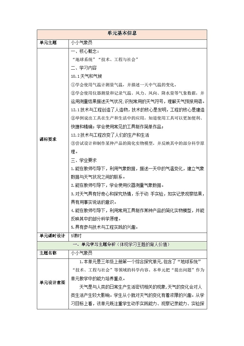
知道温度是表示物体的冷热程度,单位是摄氏度;知道一天的气温是在变化的。
通过数据整理,分析获得一天的气温变化规律,逐渐形成推理论证意识。
正确使用气温计测量并记录教室外一天中的气温,绘制柱状统计图,分析气温规律。
在测量气温活动中,能保持对气象研究的兴趣,感受工具的使用对测量精准性带来的作用。
一天气温会发生变化吗?我们怎样知道气温发生了变化?
气温是天气的重要特征,是天气日历中重要的记录内容。
人体感官对物体的大小、轻重和冷热的感觉通常是不准确的,需要科学仪器来帮助进行测量。
今天的气温有三十多度,指的是什么?
我们平时如何知道气温的呢?
物体的冷热程度叫作温度,通常用摄氏度(℃)来表示。
物体的冷热程度叫作温度,通常用摄氏度(℃)来表示。气温就是空气的冷热程度。气温计是测量气温的科学仪器。
观察气温计的结构,了解气温计的测量单位、测量范围和刻度。
观察气温计时要轻拿轻放。如发现气温计破裂,要立即向老师报告。
测量范围(-30℃~50℃)
读数时,眼睛要平视液面
读数时眼睛要和液面的顶端平视。在测量的过程中,液柱会随着温度的变化上下移动,要等液柱停下来不动的时候再测量、记录。
因为温度计是玻璃制品,使用时要注意轻拿轻放,不要损坏。不能用手触摸温度计的液泡。
测量气温时, 一般选择室外没有阳光直射、通风的地方。
表达交流:描述气温的变化
根据校园气温变化图,说说一天中白天的气温是如何变化的。
2423222120191817160
第3组 日期:9月15日 地点:树人小学
一天中气温最高值出现在午后2时左右,一天中气温最低值出现在日出前后。
一、填空题1.物体的冷热程度叫做( ),通常用仪器( )来测量气温。在读取这个仪器数值时,眼睛要( )液面。2.测量一天中清晨、上午、中午、下午、傍晚的气温,下午2时的气温最( ) ,清晨温度最( ) 。3.温度计上,以零度为界,零上度数越大,表示温度越( ) ;零下度数越大,表示温度越( ) 。4.人体感官对物体的大小、轻重和冷热的感觉通常是不准确的,需要( )来帮助测量。
二、选择题1.在观察气温计的时候,下列哪个观察方法是正确的( )。A.从上往下看B.平着看C.从下往上2.测量气温,我们通常用符号( )表示。A.℃ B.FC.C3.星期天,我们测量气温时,一般选择( )。A.阳光直射的地方 B.室外避风的地方 C.室外通风的地方
4.我们用温度计测得当天14时气温为35℃,那么由此可知是( )。A.春季B.夏季C.秋季5.天气预报中的气温和我们挂在室内的温度计上测量的气温( )A.应该是一样的B.室内温度一般比天气预报中的气温高C.天气预报中的气温通常与室内温度是不同的
三、判断对错。1.使用温度计测量气温时可以直接放在太阳底下。 ( )2.在下雨时,测量当地的气温比较准确。 ( ) 3.一天中,气温往往不会发生变化。 ( ) 4.气温的变化随着区域的不同而存在差异。 ( )5.在同一时刻,室内和室外的温度是一样的。 ( ) 6.不同天气状况,都会影响气温的高低变化。 ( ) 7.我们用眼、手就可以准确地感觉冷热。 ( ) 8.气温计的测量范围是0~100°C。 ( )
今天我们认识了解气温计,并学习了使用气温计来测定气温的方法,通过分析一天中气温的变化,了解的数据简单的处理方法。在今后的学习中我们一起探究天气的奥秘吧。
我们的猜想和假设可以用实验来验证,猜想和假设不一定正确,面对有说服力的证据,要勇于调整自己的观点。
测量工具:气温计记录方法:记录单,并绘制折线图发现:一天中气温最高值出现在午后2时左右,一天中气温最低值出现在日出前后
相关课件
这是一份科学大象版 (2017)1 显微镜下的细胞获奖教学ppt课件,文件包含大单元整体教学11显微镜下的细胞课时课件pptx、大单元整体教学11显微镜下的细胞课时教案docx、大单元整体教学第一单元《显微镜下的世界》单元整体设计docx等3份课件配套教学资源,其中PPT共37页, 欢迎下载使用。
这是一份小学科学大象版 (2017)五年级上册第一单元 冰淇淋冷藏箱3 材料与保温一等奖教学ppt课件,文件包含大单元整体教学13材料与保温课时课件pptx、大单元整体教学13材料与保温课时教案docx、大单元整体教学第一单元《冰淇淋冷藏箱》单元整体设计docx等3份课件配套教学资源,其中PPT共34页, 欢迎下载使用。
这是一份科学五年级上册第一单元 冰淇淋冷藏箱1 热传递试讲课教学课件ppt,文件包含大单元整体教学11热传递课时课件pptx、大单元整体教学11热传递课时教案docx、大单元整体教学第一单元《冰淇淋冷藏箱》单元整体设计docx、热传递mp4等4份课件配套教学资源,其中PPT共32页, 欢迎下载使用。