初中物理北师大版(2024)九年级全册第十章 机械能、内能及其转化三 探究——物质的比热容完美版ppt课件
展开1.物理观念: (1)了解比热容的概念,知道比热容是物质的一种属性。 (2)会使用比热容表,尝试用比热容解释简单的自然、生产、生活现象。 (3)热量的计算。
2.科学思维: 通过比较不同物质吸热能力探究实验的设计实施,进一步理解控制变量等物理研究方法。
3.科学探究: 经历探究过程,比较不同物质的吸热本领,了解引入比热容概念的必要性。
4.科学态度与责任: (1)通过对日常生产、生活中有关比热容现象的了解,激发热爱生活的热情,提高发现问题、分析问题并解决的问题的意识。 (2)通过了解比热容与气候变化的关系以及它在生活和生产中的广泛应用,增强关注自然、关心社会、服务人类的责任感。
教学重点 比热容概念的引入过程,以及怎样利用比热容来解释自然现象。热量的计算。
教学难点 比热容概念的建立过程。推导热量计算公式。
中午,在沙滩和海水中为什么感觉不同?
早晨,在沙滩和海水中为什么感觉不同?
早晨,为什么在沙滩感觉比海水凉?
探究——物质的比热容
在热传递过程中,物体的内能会发生变化,物体内能改变的多少,就用热量来量度。在只有热传递的过程中,物体吸收了多少热量,物体的内能就增加了多少;物体放出了多少热量,物体的内能就减少了多少。 物体吸收热量的多少与哪些因素有关呢?
生活中,我们有烧水的经验,烧开一壶水比烧开半壶水需要的时间长,即烧开一壶水需要的热量多。大量类似的事实都表明,对同种物质,质量不同时,它们升高(或降低)相同的温度,吸收(或放出)的热量是不同的。那么,不同种类的物质,质量相同时,升高(或降低)相同的温度,它们吸收(或放出)的热量相同吗?
取两个相同的烧杯,甲烧杯里装400g水,乙烧杯里装400g煤油。用相同的电热器给它们加热(如图所示)。让它们升高相同的温度,比较加热的时间。
用如图所示的装置进行实验。用停表(或手表)测量加热时间,用实验室温度计测量加热前后的温度。将实验数据记录在你设计的表格中。
将实验数据记录在你设计的表格中。
4 8
8 16
12 24
根据实验取得的数据,在小组内交流讨论。
给相同质量、不同种类的物质加热,使它们升高相同的温度,对它们加热的时间是 的,这表明它们所吸收的热量是 的。
可见,不同种类的物质,升高(或降低)相同的温度,所吸收(或放出)的热量不仅与质量有关,还与 有关。
为什么加热时间的长短可以表明吸收热量的多少?条件是什么?
相同的电热器相同时间产生的热量相同。即单位时间产生的热量相同。 高温物体放热,低温物体吸热。在忽略热的散失时,放出的热量相同,吸收的热量相同。
大量事实表明,不同种类的物质,在质量及温度变化都相同时,所吸收(或放出)的热量一般不同,这是由物质本身的性质及状态决定的。我们用单位质量的某种物质温度升高(或降低)1℃(K)所吸收(或放出)的热量,表示该物质的这种性质。
某种物质温度升高(或降低)所吸收(或放出)的热量与物质的质量和温度变化量乘积的比, 叫作这种物质的比热容(specific heat capacity) 。 在国际单位制中,比热容的单位是J/(kg·K),读作“焦每千克开”。 比热容的单位也常写作J/(kg·℃),读作“焦每千克摄氏度”。
利用比热容的表达式推导出物体热传递中吸收(或放出)热量的公式,并与同学进行交流。 如果用c表示比热容,用m表示物体的质量,用Δt表示物体变化的温度,用Q表示物体吸收或放出的热量,Q=cmΔt
如果用c表示比热容,用m表示物体的质量,用Δt表示物体变化的温度,用Q表示物体吸收或放出的热量,Q=cmΔt 如果用c表示比热容,用m表示物体的质量,用t0表示物体原来的温度,用t表示物体放热后的温度。 Q吸=cm(t-t0), Q放=cm(t0-t)
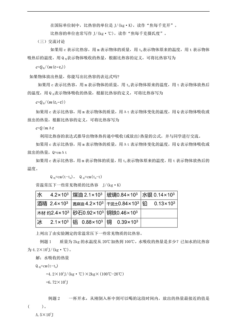
常温常压下一些常见物质的比热容 J/(kg·K)
上列出了由实验测定的常温常压下一些常见物质的比热容。
例题1 质量为2kg的水温度从20℃加热到100℃,水吸收的热量是多少?已知水的比热容为4.2×103J/(kg·℃)。
解:水吸收的热量Q吸=cm(t-t0) =4.2×103J/(kg·℃)×2kg×(100℃-20℃) =6.72×105J
例题2 一杯开水,从刚倒入杯中到可以喝的这段时间内,放出的热量最接近的值是( )。A.5×102JB.5×103JC.5×104JD.5×105J
解析:估算水放的热量Q放=cm(t0-t) 已知水的比热容c=4.2×103J/(kg·℃) 开水的温度t0=100℃,可以喝的水温接近 人体温度t=37℃,一杯水的质量约m=0.2kg。 则水放出的热量 Q放=cm(t0-t) =4.2×103J/(kg·℃)×0.2kg×(100℃-40℃) =5.04×104J 约为5.0×104J,答案C最接近。
水的比热容比较大,吸收(或放出)相同的热量,水升高(或降低)的温度只是同质量的干泥土升高(或降低)温度的五分之一。因此在沿海地区,白天海水吸收大量的热量而温度升高得并不多,夜晚海水又可以放出大量热量,而温度降低得并不多。内陆、沙漠地区却是白天温度升高较多,而夜晚温度又降低较多。因此沿海地区昼夜温差小,而内陆和沙漠地区昼夜温差较大。
水的比热容较大这一特点,在实际中有很多应用。例如我国早春育秧时,早晨排水,傍晚灌水可以防止秧苗防冻,助秧苗生长。就是用水的比热容较大的特点,质量相等的水和泥土,当吸收或放出相等的热量时,水的温度变化小。
水的比热容较大这一特点,在实际中有很多应用。例如我国北方有些地区冬季供暖用的“暖气”,就是用水作为工作物质将热量传递到千家万户的;汽车发动机的冷却循环系统也常用水作为工作物质,以吸收汽车发动机产生的热量。
科学窗 物质的导热性
物质传导热量的性能称为导热性(thermal cnductivity) 。导热性是物质的一种属性,不同的物质具有不同的导热性。导热性好的物质,吸热快,散热也快。金属的导热性比非金属的导热性好,纯金属的导热性好于合金。若某些器件在使用中需要大量吸热或散热时,往往需要使用导热性好的材料,如炒菜用的铁锅。而用作保温材料的物质,其导热性则很差,如泡沫塑料。
如图表示一些常见物质的导热性能,从左到右导热性能越来越强。
由于水的比热容比砂石或干泥土的比热容大,所以在沿海地区陆地表面的气温比海面上的气温昼夜变化显著。白天陆地气温高于海面上的气温,陆地表面的暖空气上升,海面的冷空气向陆地运动,因此白天的海风多是从海面吹向陆地。相反,夜里陆地气温低于海面上的气温,海面上的暖空气上升,陆地表面的冷空气向海面运动,所以夜晚的海风通常是从陆地吹向海面。
白天的海风多是从海面吹向陆地。夜晚的海风通常是从陆地吹向海面。
1.下列说法不正确的是( )A. 烧开一壶水比烧开半壶水需要的时间长,即烧开一壶水需要吸收的热量多 B. 质量相等的水和煤油升高相同的温度,煤油吸收的热量多 C. 质量相等的水和煤油吸收相同的热量,煤油升高的温度多 D.质量相等的水和煤油升高相同的温度,水吸收的热量多
2.下列说法错误的是( )A.某种物质温度升高(或降低)所吸收(或放出)的热量与物质的质量和温度变化量乘积的比, 叫作这种物质的比热容。B.在国际单位制中,比热容的单位是J/(kg·K),读作“焦每千克开”C.比热容的单位也常写作J/(kg·℃),读作“焦每千克摄氏度”。D.物质吸收的热量大,该物质比热容大。
3.对于同一种物质,下列说法正确的是( )A.若吸收的热量增大一倍,则比热容增大一倍B.若质量增大一倍,则比热容减至一半C.若加热前后的温度差增大一倍,则比热容增大一倍D.无论质量多大,比热容都一样
4.用水做供暖设备的导热物质的媒介,是利用了水的 ( )A.密度大B.质量大C.比热容大D.沸点大
5.初春培育水稻秧苗时,为了不使秧苗受冻,正确的做法是 ( )A.早晨多灌水,傍晚多排水B.早晨多排水,傍晚多灌水C.早晨和傍晚都要多灌水D.早晨和晚上都不要灌水
1. 物质吸收的热量与物质的质量、升高的温度、物质的种类有关。用控制变量法,控制质量相等,升高相同的温度,比较加热时间长的物质吸收热量多。 2.某种物质温度升高(或降低)所吸收(或放出)的热量与物质的质量和温度变化量乘积的比, 叫作这种物质的比热容 。 在国际单位制中,比热容的单位是J/(kg·K),读作“焦每千克开”。比热容的单位常写作J/(kg·℃),读作“焦每千克摄氏度”。物质吸收或放出热量Q=cmΔt 3.水的比热容较大。质量相等的水和泥土,吸收或放出相等的热量,水的温度变化小。
1.课堂作业P19.T4
2.家庭作业P18-19.T1、T2、T3、T5。P19 阅读材料 城市热岛效应
初中物理三 探究——物质的比热容图文课件ppt: 这是一份初中物理三 探究——物质的比热容图文课件ppt,共37页。PPT课件主要包含了逐点导讲练,课堂小结,作业提升,学习目标,课时讲解,课时流程,知识点,感悟新知,设计实验表格,控制变量等内容,欢迎下载使用。
北师大版九年级全册三 探究——物质的比热容教课内容课件ppt: 这是一份北师大版九年级全册三 探究——物质的比热容教课内容课件ppt,文件包含第1课时探究物质的比热容pptx、第2课时比热容的计算和应用pptx、第1课时探究物质的比热容doc、第2课时比热容的应用和计算doc、133探究不同物质的吸热能力mp4等5份课件配套教学资源,其中PPT共45页, 欢迎下载使用。
初中物理北师大版九年级全册三 探究——物质的比热容优秀课件ppt: 这是一份初中物理北师大版九年级全册三 探究——物质的比热容优秀课件ppt,文件包含北师大九上103《探究物质的比热容》课件pptx、北师大九上103《探究物质的比热容》教案docx、103探究不同物质的吸热能力mp4、比热容wmv等4份课件配套教学资源,其中PPT共30页, 欢迎下载使用。

