





- 浙教版科学九上科学1.4常见的碱第一课时学案 学案 1 次下载
- 浙教版科学九上科学1.4常见的碱第二课时学案 学案 1 次下载
- 浙教版科学九上科学2.1金属材料学案 学案 0 次下载
- 浙教版科学九上科学2.2金属性质第一课时学案 学案 1 次下载
- 浙教版科学九上科学2.2金属性质第二课时学案 学案 1 次下载
浙教版(2024)九年级上册第5节 酸和碱之间发生的反应学案
展开酸碱中和反应
1.酸碱反应的证据
利用酸碱指示剂的变色反应进行判断,或用PH试纸测量。如:在氢氧化钠溶液中滴加酚酞,溶液呈红色,逐渐滴加盐酸,直到红色刚好褪去,说明酸碱发生了反应;酸碱反应时,当溶液的PH等于7时,说明酸碱恰好完全反应。在滴加盐酸溶液时,要注意慢慢注入,并不断搅拌溶液,直到溶液颜色恰好变成无色为止,否则非常容易使稀盐酸过量。
2.中和反应的实质
酸中的氢离子和碱中的氢氧根离子结合成水的过程,即:H++OH-→H2O。
酸碱反应是放热反应,也可以用温度计测量溶液中的温度,通过温度的变化确定反应是否发生。
3.酸碱反应的应用
酸碱发生反应时,溶液中的H+和OH-都减少,因而溶液的酸碱性也发生改变,因此常利用酸碱中和反应改变溶液的酸碱性并广泛应用于实际中。
温馨提示:①治疗胃酸过多的药物很多,但却不能利用NaOH和Ca(OH)2,因二者易溶于水且具有腐蚀性。因此一般选择不溶于水、无腐蚀性且对人体无害的物质。
②蜂毒显碱性,当我们不小心被黄蜂蛰了,可将食醋涂在皮肤上以减轻痛痒。
拓展思考:通常情况下,酸碱恰好反应时ph大多均为7,那么当酸碱混合发生反应时ph为7时。一定是恰好完全反应吗?
二.课堂练习
类型一.单一酸碱反应的分析
例1.取稀盐酸与氢氧化钠反应后的溶液进行实验,下列能说明两者恰好完全反应的是( )
A.滴入硫酸铜溶液,生成蓝色沉淀
B.滴入酚酞试液,溶液显无色
C.加入氧化铜粉末,溶液变蓝色
D.测得溶液中Na+与Cl﹣的个数比为1:1
【分析】根据取稀盐酸与氢氧化钠反应后的溶液进行实验,下列能说明两者恰好完全反应,即溶液中不存在稀盐酸或氢氧化钠,进行分析判断。
【解答】解:A、滴入硫酸铜溶液,生成蓝色沉淀,说明溶液中含有氢氧化钠,即氢氧化钠溶液过量,故选项错误。
B、滴入酚酞试液,溶液显无色,不能说明两者恰好完全反应,也可能是稀盐酸过量,故选项错误。
C、加入氧化铜粉末,溶液变蓝色,氧化铜难溶于水,是因为氧化铜和稀盐酸反应生成氯化铜和水,说明溶液中含有盐酸,故选项错误。
D、氯化钠中钠离子和氯离子的个数比为1:1,测得溶液中Na+与Cl﹣的个数比为1:1,说明溶液显中性,能说明两者恰好完全反应,故选项正确。
故选:D。
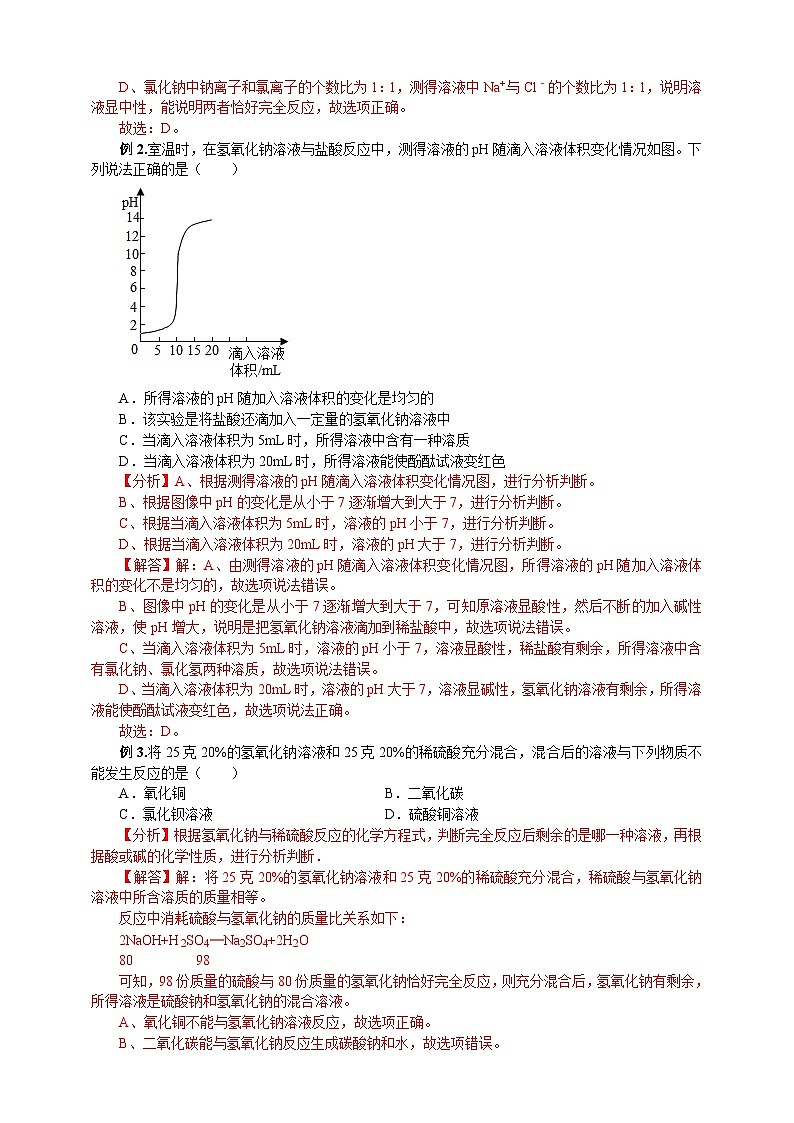
例2.室温时,在氢氧化钠溶液与盐酸反应中,测得溶液的pH随滴入溶液体积变化情况如图。下列说法正确的是( )
A.所得溶液的pH随加入溶液体积的变化是均匀的
B.该实验是将盐酸还滴加入一定量的氢氧化钠溶液中
C.当滴入溶液体积为5mL时,所得溶液中含有一种溶质
D.当滴入溶液体积为20mL时,所得溶液能使酚酞试液变红色
【分析】A、根据测得溶液的pH随滴入溶液体积变化情况图,进行分析判断。
B、根据图像中pH的变化是从小于7逐渐增大到大于7,进行分析判断。
C、根据当滴入溶液体积为5mL时,溶液的pH小于7,进行分析判断。
D、根据当滴入溶液体积为20mL时,溶液的pH大于7,进行分析判断。
【解答】解:A、由测得溶液的pH随滴入溶液体积变化情况图,所得溶液的pH随加入溶液体积的变化不是均匀的,故选项说法错误。
B、图像中pH的变化是从小于7逐渐增大到大于7,可知原溶液显酸性,然后不断的加入碱性溶液,使pH增大,说明是把氢氧化钠溶液滴加到稀盐酸中,故选项说法错误。
C、当滴入溶液体积为5mL时,溶液的pH小于7,溶液显酸性,稀盐酸有剩余,所得溶液中含有氯化钠、氯化氢两种溶质,故选项说法错误。
D、当滴入溶液体积为20mL时,溶液的pH大于7,溶液显碱性,氢氧化钠溶液有剩余,所得溶液能使酚酞试液变红色,故选项说法正确。
故选:D。
例3.将25克20%的氢氧化钠溶液和25克20%的稀硫酸充分混合,混合后的溶液与下列物质不能发生反应的是( )
A.氧化铜B.二氧化碳
C.氯化钡溶液D.硫酸铜溶液
【分析】根据氢氧化钠与稀硫酸反应的化学方程式,判断完全反应后剩余的是哪一种溶液,再根据酸或碱的化学性质,进行分析判断.
【解答】解:将25克20%的氢氧化钠溶液和25克20%的稀硫酸充分混合,稀硫酸与氢氧化钠溶液中所含溶质的质量相等。
反应中消耗硫酸与氢氧化钠的质量比关系如下:
2NaOH+H2SO4═Na2SO4+2H2O
80 98
可知,98份质量的硫酸与80份质量的氢氧化钠恰好完全反应,则充分混合后,氢氧化钠有剩余,所得溶液是硫酸钠和氢氧化钠的混合溶液。
A、氧化铜不能与氢氧化钠溶液反应,故选项正确。
B、二氧化碳能与氢氧化钠反应生成碳酸钠和水,故选项错误。
C、硫酸钠能与氯化钡溶液反应生成硫酸钡沉淀和氯化钠,故选项错误。
D、氢氧化钠和硫酸铜溶液反应生成氢氧化铜沉淀和硫酸钠,故选项错误。
故选:A。
例4.实验小组用图甲所示装置探究盐酸与氢氧化钠的反应,结果如图乙所示。
(1)稀盐酸和氢氧化钠反应的化学方程式为 HCl+NaOH=NaCl+H2O 。
(2)b点时,烧瓶内的溶液呈 碱 (填“酸”“碱”或“中”)性。
(3)在a、b、c、d四点中,对应甲中烧瓶内溶液呈无色的是 c、d (填字母序号)。
【分析】(1)根据化学反应的原理来分析;
(2)根据溶液的pH与酸碱性的关系来分析;
(3)根据酚酞试液的变色情况来分析。
【解答】解:(1)盐酸与氢氧化钠反应生成氯化钠和水;故填:HCl+NaOH=NaCl+H2O;
(2)由图乙可知,b点所示溶液的pH>7,溶液显碱性;故填:碱;
(3)酸性溶液和中性溶液均不能使无色酚酞试液变色,c点所示溶液的pH=7,呈中性,d点所示溶液的pH<7,呈酸性,故填:c、d。
例5..氢氧化钠与稀硫酸反应是否放出热量?三位同学为探究此问题按如图进行了实验:
(1)甲同学按图实验:在烧杯中先加入一定量的稀硫酸溶液,然后再加入适量的氢氧化钠固体,观察到温度计示数变大,于是得到“反应放出热量”的结论。你认为是否正确并说明理由 氢氧化钠固体溶于水放热 ;
(2)乙同学用乙图实验,可以根据 导管2口有气泡 现象证明该反应放出热量。
(3)丙同学是将稀硫酸不断的滴入氢氧化钠溶液中,并用数字化仪器测量的数据。由图可知,当反应进行到20s时溶液中的溶质是 NaOH和Na2SO4 。
【分析】(1)温度计的示数变大,说明有热量放出,原因可能有两个:①氢氧化钠固体溶于水时放热;②氢氧化钠与稀硫酸反应放出热量;
(2)如果氢氧化钠溶液和稀硫酸反应放出热量,那么瓶内空气受热后体积膨胀,压强增大,于是右边烧杯内导气管处会有气泡冒出;
(3)根据温度变化确定20℃时反应是否完成,从而根据反应产物确定溶质种类。
【解答】解:(1)我认为甲同学的结论错误,理由是:氢氧化钠固体溶于水放热;故答案为:氢氧化钠固体溶于水放热;
(2)乙同学用乙图实验,可以根据导管2口有气泡现象证明该反应放出热量;故答案为:导管2口有气泡;
(3)根据图线可知,20℃时,溶液的温度仍然在上升,那么此时反应正在进行,此时溶液中肯定有反应产物硫酸钠和剩余的氢氧化钠,即溶质为NaOH和Na2SO4;故答案为:NaOH和Na2SO4。
例6.稀HCl和NaOH溶液反应时的溶液pH变化如图所示。
(1)据图分析,该反应是将 NaOH溶液 (选填“稀HCl”或“NaOH溶液”)滴加到另一种溶液中;
(2)当酸和碱恰好完全反应时,生成2.34克NaCl,则有多少克质量分数为10%的NaOH溶液参加反应?(列式计算)
【分析】(1)根据图象中pH的变化是从小于7逐渐增大到大于7,进行分析解答。
(2)根据生成氯化钠的质量,由反应的化学方程式列式计算出参加反应的氢氧化钠溶液的质量即可。
【解答】解:(1)图象中pH的变化是从小于7逐渐增大到大于7,可知原溶液显酸性,然后不断的加入碱性溶液,使pH增大,说明是把氢氧化钠溶液滴加到稀盐酸中。
故答案为:
(2)设参加反应的质量分数为10%的NaOH溶液的质量为x。
HCl+NaOH═NaCl+H2O
40 58.5
10%x 2.34g
x=16g
答:有16g质量分数为10%的NaOH溶液参加反应。
变式训练1.通过监测溶液pH和温度的变化情况可探究稀盐酸和氢氧化钠溶液的反应,如图甲所示为反应过程中溶液pH的变化曲线,如图乙所示为反应过程中溶液温度的变化曲线。下列说法正确( )
A.d点所示溶液,其中的阳离子只有Na+
B.恰好完全反应时,消耗稀盐酸的体积为40mL
C.f点对应溶液的pH为7
D.c点和g点对应溶液蒸发结晶后,得到固体成分不相同
【分析】A、根据d点所示溶液的pH来分析;
B、恰好完全反应时溶液呈中性;
C、根据e→f的过程中,溶液的温度升高,进行分析判断;
D、根据c点时溶液的pH等于7,g点是恰好完全反应后继续滴加稀盐酸,进行分析判断。
【解答】解:A、d点时溶液的pH小于7,溶液显酸性,说明稀盐酸过量,所得溶液中的溶质为HCl、NaCl,此时溶液中阳离子是钠离子与氢离子,故选项说法错误。
B、由甲图可知,恰好完全反应时溶液显中性,溶液的pH=7,消耗稀盐酸的体积为20mL,故选项说法错误。
C、e→f的过程中,溶液的温度升高,说明中和反应属于放热反应,至f点时温度最高,说明此时恰好完全反应,对应溶液的pH为7,故选项说法正确。
D、c点时溶液的pH等于7,所得溶液为氯化钠溶液;g点是恰好完全反应后继续滴加稀盐酸,所得溶液为氯化钠和盐酸的混合溶液,盐酸具有挥发性,则c点和g点对应溶液蒸发结晶后得到固体成分相同,均为氯化钠,故选项说法错误。
故选:C。
变式训练2.向100克3.65%的盐酸中,逐滴加入4%氢氧化钠溶液,同时测定溶液的有关数据.以每次所加的氢氧化钠溶液的质量为横坐标的下列函数图象的形式正确的是( )
A.B.
C.D.
【分析】向100克3.65%的盐酸中,逐滴加入4%氢氧化钠溶液,盐酸反应完全后,则再继续加入氢氧化钠溶液,则氢氧化钠溶液过量,则混合溶液为碱性,而氯化钠也不再生成.此题注意计算溶液的质量分数为总溶液的质量分数.
【解答】解:根据氢氧化钠溶液与盐酸的反应HCl+NaOH=NaCl+H2O,则可知盐酸与氢氧化钠的反应比值:36.5:40,故可知:
A、盐酸呈酸性,pH小于7,氢氧化钠呈碱性,pH大于7,向盐酸中逐滴加入氢氧化钠溶液,pH由小于7逐渐到大于7,观察选项,故A图错误;
B、由氢氧化钠溶液与盐酸的反应HCl+NaOH=NaCl+H2O,可知,50克4%氢氧化钠溶液与盐酸反应时,混合溶液的质量为150,故HCl的质量分数一定不为1.83%,故B图错误;
C、向100克3.65%的盐酸中,逐滴加入100克4%氢氧化钠溶液时,二者完全反应,此时的氯化钠的质量分数最大,而混合溶液的质量为200克,故质量分数为5.85%错误,故C错误;
D、向100克3.65%的盐酸中,逐滴加入100克4%氢氧化钠溶液时,二者完全反应,此时的氯化钠的质量分数最大为2.93%,而继续加入氢氧化钠溶液,则其质量分数变小,故D正确。
故选:D。
变式训练3.稀硫酸和NaOH溶液混合后无明显现象,要证明两者已发生化学反应,下列操作及实验现象(或结果),不能证明反应发生的是( )
A.在混合液中加金属Zn,无气泡产生
B.在混合液中加无色酚酞,溶液呈无色
C.在混合液中加Ba(NO3)2溶液,有白色沉淀
D.用pH试纸测混合液的pH,测得pH等于7
【分析】A、根据锌能和硫酸反应进行分析;
B、根据氢氧化钠能使酚酞溶液变红色进行分析;
C、根据硝酸钡和硫酸、硫酸钠反应均生成硫酸钡沉淀进行分析;
D、根据溶液的酸碱性与pH的关系进行分析。
【解答】解:A、锌能和硫酸反应生成硫酸锌和氢气,没有气泡产生,则说明溶液中不含硫酸,能证明反应发生,不符合题意;
B、氢氧化钠溶液能使酚酞溶液变红色,但溶液呈无色,则说明溶液中不含氢氧化钠,能证明反应发生,不符合题意;
C、由于硝酸钡和硫酸钠反应也能生成硫酸钡沉淀,则不能证明反应是否发生,符合题意;
D、用pH试纸测混合液的pH,测得pH等于7,酸碱性发生了改变,能证明反应发生,不符合题意。
故选:C。
变式训练4.等质量的氢氧化钠溶液和稀盐酸混合后,若所得溶液pH=7.0,则( )
A.所用氢氧化钠溶液和稀盐酸的溶质质量分数相等
B.混合溶液中钠离子与氯离子个数相等
C.混合前后水分子总数不变
D.混合前后阳离子总数不变
【分析】根据氢氧化钠与稀盐酸反应生成氯化钠和水,所得溶液pH=7.0,溶液显中性,进行分析判断。
【解答】解:A、氢氧化钠与稀盐酸反应生成氯化钠和水,所得溶液pH=7.0,溶液显中性;反应的化学方程式为HCl+NaOH═NaCl+H2O,氢氧化钠溶液和稀盐酸溶液的质量相等,若所用氢氧化钠溶液和稀盐酸的溶质质量分数相等,则所含溶质的质量相等,则稀盐酸有剩余,溶液显酸性,故选项说法错误;
B、氢氧化钠与稀盐酸反应生成氯化钠和水,所得溶液pH=7.0,溶液显中性,所得溶液是氯化钠溶液,混合溶液中钠离子与氯离子个数相等,故选项说法正确;
C、氢氧化钠与稀盐酸反应生成氯化钠和水,混合前后水分子总数增加,故选项说法错误;
D、氢氧化钠与稀盐酸反应生成氯化钠和水,实质是氢离子和氢氧根离子结合生成水分子,则混合前后阳离子总数减少,故选项说法错误;
故选:B。
变式训练5.常温下向一定量的稀盐酸中逐滴加入氢氧化钠溶液至过量,测得水的质量、氯化钠的质量随氢氧化钠溶液质量的变化关系如图所示。下列说法错误的是( )
A.乙表示的物质为氯化钠
B.加入b克NaOH溶液时,恰好完全反应
C.加入c克NaOH溶液时,所得溶液中的阴离子为Cl﹣
D.NaOH溶液由a克递增到b克,所得溶液的酸性逐渐减弱
【分析】根据氢氧化钠和稀盐酸反应生成氯化钠和水,随着反应的进行,稀盐酸的质量逐渐减少,氯化钠和水的质量逐渐增加,结合题意进行分析判断。
【解答】解:A、氢氧化钠和稀盐酸反应生成氯化钠和水,随着反应的进行,氯化钠的质量逐渐增加,至完全反应不再发生改变;水的质量逐渐增加,至完全反应,继续滴加氢氧化钠溶液,由于氢氧化钠溶液中含有水,水的质量仍在增加;乙表示的物质为氯化钠,故选项说法正确。
B、加入b克NaOH溶液时,氯化钠的质量不再发生改变,恰好完全反应,故选项说法正确。
C、加入c克NaOH溶液时,氢氧化钠溶液过量,所得溶液是氯化钠和氢氧化钠的混合溶液,溶液中阴离子为Cl﹣、OH﹣,故选项说法错误。
D、NaOH溶液由a克递增到b克,稀盐酸的质量逐渐减少,至恰好完全反应,所得溶液的酸性逐渐减弱,故选项说法正确。
故选:C。
变式训练6.稀硫酸和NaOH溶液混合后无明显现象,要证明两者已发生化学反应,下列操作及实验现象(或结果)不能证明反应发生的是( )
A.在混合液中加金属Zn,无气泡产生
B.在混合液中加无色酚酞,溶液呈无色
C.在混合液中加 Ba(NO3)2溶液,有白色沉淀
D.用pH试纸测混合液的pH,测得pH等于7
【分析】稀硫酸和NaOH溶液混合后无明显现象,要证明两者已发生化学反应,要证明其酸碱性发生了改变,进行分析判断。
【解答】解:A、在混合液中加金属Zn,无气泡产生,说明稀硫酸已完全反应,能证明反应发生,故选项A错误。
B、在混合液中加无色酚酞,溶液呈无色的,说明氢氧化钠已完全反应,能证明反应发生,故选项B错误。
C、硫酸钠和硫酸均能与硝酸钡溶液反应生成硫酸钡白色沉淀,不能证明反应发生,故选项C正确。
D、用pH试纸测混合液的pH,测得pH等于7,酸碱性发生了改变,能证明反应发生,故选项D错误。
故选:C。
变式训练7.火力发电产生的主要废气污染物是SO2,企业通常用碱液吸收进行脱S处理,常用碱液NaOH溶液效果比较好,但成本略高。回答问题:
(1)S和S的中子个数相差 2 个。
(2)SO2气体通入碱池NaOH溶液前后,碱池中溶液的离子种类如图所示,其中能使无色酚酞试液变红的是 ② (选填“①”“②”或“③”)。
【分析】(1)根据元素符号左上角的数字表示质量数,左下角的数字表示质子数,等于质子数和中子数之和进行分析;
(2)根据SO2气体通入碱池NaOH溶液,二氧化硫和氢氧化钠反应生成亚硫酸钠和水进行分析。
【解答】解:(1)元素符号左上角的数字表示质量数,左下角的数字表示质子数,等于质子数和中子数之和,它们的质子数相同,则中子个数相差34﹣32=2个;
(2)SO2气体通入碱池NaOH溶液,二氧化硫和氢氧化钠反应生成亚硫酸钠和水,碱池中溶液的离子种类如图所示,其中能使无色酚酞试液变红的是②。
故答案为:(1)2;
(2)②。
变式训练8.我市经济开发过程中,要坚持开发与环保并重。某化学课外活动小组在调查一化工厂时发现,该厂有甲乙两车间,各排出的废水澄清透明,经分析分别含有三种不同离子,共含有Na+、Ag+、Cu2+、、OH﹣、六种离子:
(1)乙车间的废水呈蓝色,其中一定有阳离子为 Cu2+ 。
(2)甲车间的废水含有的三种离子是 OH﹣、、Na+ 。
(3)写出检验其中一车间废水中含有OH﹣的方法 取适量废水于试管中,加入过量CaCl2溶液后,再滴入无色酚酞溶液,观察到溶液变红 。
【分析】根据离子在溶液中能否共存,取决于离子间能否结合成沉淀或气体或水,若能结合成沉淀或气体或水,就不能共存,进行分析解答。
【解答】解:(1)该厂有甲乙两车间,各排出的废水澄清透明,经分析分别含有三种不同离子,共含有Na+、Ag+、Cu2+、、OH﹣、六种离子。乙车间的废水呈蓝色,则乙车间的废水中含有铜离子,铜离子和OH﹣、不能共存,则乙车间废水中的阴离子是硝酸根离子;Ag+和OH﹣不能共存,则Ag+一定在乙车间的废水中;则甲车间的废水中含有OH﹣,甲车间的废水中的阳离子是Na+。
(2)根据(1)中解析,甲车间的废水含有的三种离子是OH﹣、、Na+。
(3)取适量废水于试管中,加入过量CaCl2溶液后,碳酸根离子和钙离子结合生成碳酸钙沉淀,再滴入无色酚酞溶液,观察到溶液变红,说明其中一车间废水中含有OH﹣。
故答案为:
(1)Cu2+;
(2)OH﹣、、Na+;
(3)取适量废水于试管中,加入过量CaCl2溶液后,再滴入无色酚酞溶液,观察到溶液变红。
变式训练9.小明对氢氧化钾溶液与稀硫酸反应后溶液中溶质的成分进行了探究(如图)。
(1)证明氢氧化钾溶液与稀硫酸发生了化学反应的证据是 溶液由红色变成无色 。
(2)探究过程如下:
[建立猜想]
猜想一:只有K2SO4;
猜想二:有K2SO4和H2SO4;
猜想三:有K2SO4和KOH
[进行实验]为了验证猜想二,小明选用Fe2O3,KOH粉末、BaCl2溶液,进行如下探究:
①表格空白处的实验现象是: 固体溶解,溶液由无色变黄色 。
②对方案二的结论进行评价: 不正确,是因为硫酸钾也能和氯化钡反应生成白色沉淀 。
[表达交流]
(3)方案一中的Fe2O3粉末可以用下列的某些物质代替。也能得到同样的实验结论。还可以选择的试剂有 ABD 。
A.Mg
B CuO
C.NaCl
D.Na2CO3
【分析】氢氧化钾溶液显碱性,能使酚酞变红色,和稀硫酸反应生成硫酸钾和水。
氧化铁和稀硫酸反应生成硫酸铁和水。
硫酸根离子和钡离子结合生成白色沉淀硫酸钡。
镁和稀硫酸反应生成硫酸镁和氢气,氧化铜和稀硫酸反应生成硫酸铜和水,碳酸钠和稀硫酸反应生成硫酸钠、水和二氧化碳。
【解答】解:(1)证明氢氧化钾溶液与稀硫酸发生了化学反应的证据是溶液由红色变成无色,即氢氧化钾消失。
故答案为:溶液由红色变成无色。
(2)①表格空白处的实验现象是:固体溶解,溶液由无色变黄色(氧化铁和稀硫酸反应生成硫酸铁和水)。
②方案二的结论不正确,是因为硫酸钾也能和氯化钡反应生成白色沉淀。
故答案为:固体溶解,溶液由无色变黄色;不正确,是因为硫酸钾也能和氯化钡反应生成白色沉淀。
(3)还可以选择的试剂有镁(镁和稀硫酸反应生成硫酸镁和氢气,过程中固体溶解,产生气泡)、氧化铜(氧化铜和稀硫酸反应生成硫酸铜和水,过程中固体溶解,溶液由无色变蓝色)、碳酸钠(碳酸钠和稀硫酸反应生成硫酸钠、水和二氧化碳,过程中固体溶解、产生气泡)。
故答案为:ABD。
变式训练10.常温下,在用稀盐酸和氢氧化钡溶液进行中和反应实验时,反应过程中溶液酸碱度变化及相关数据如图所示.
(1)根据此变化曲线,你认为实验操作是将 盐酸 滴加到另一种溶液中.
(2)当加入溶液的质量是a g时,滴入无色酚酞溶液,溶液呈 红 色,此时溶液中溶质是 Ba(OH)2和BaCl2 (写化学式).
(3)求恰好完全反应时溶液中溶质的质量(需写出计算过程,结果精确到0.1g).
【分析】(1)根据开始时溶液的pH大于7,可以判断出是将盐酸滴加氢氧化钡溶液中;
(2)根据溶液的pH大于7呈碱性进行解答.
(3)当溶液的pH等于7时,说明恰好完全反应,根据加入盐酸的量求出溶质的质量.
【解答】解:(1)开始时溶液的pH大于7,说明溶液呈碱性,为碱溶液,所以实验操作是将稀盐酸滴加到氢氧化钡溶液中;
(2)当加入溶液的质量是a克时,溶液的pH大于7呈碱性,滴入无色酚酞试液溶液呈红色,此时说明盐酸和一部分氢氧化钡溶液反应,氢氧化钡溶液有剩余,此时溶液中溶质是Ba(OH)2和BaCl2;
(3)解:设恰好完全反应时溶质的质量为X
Ba(OH)2+2HCl═BaCl2+2H2O
73 208
200gX7.3% x
=
X=41.6g
答:恰好完全反应时溶质质量为41.6g.
故答案为:(1)盐酸;(2)红;Ba(OH)2和BaCl2;(3)41.6g
变式训练11.学习酸碱中和反应时,很多同学对其产生探究兴趣。
(1)甲同学将固体氢氧化钠放入装有稀硫酸的试管中并振荡,试管壁发烫,于是他得出酸碱中和反应是放热反应的结论。乙同学认为甲同学推理不合理,理由是 固体氢氧化钠溶于水放热 。
(2)乙同学为了验证甲同学的结论,将实验加以改进:将稀硫酸慢慢滴入装有20g质量分数为10%的氢氧化钠溶液的烧杯中,用温度计测出反应后溶液的温度随加入稀硫酸质量的变化如图所示:
①由图知,B点表示的含义是 稀硫酸与氢氧化钠恰好完全中和 ;
②根据图中数据,求所用稀硫酸的溶质质量分数。
【分析】(1)甲同学的操作包括了氢氧化钠固体的溶解过程和与硫酸反应的过程,不能就说是中和反应放热;
(2)①根据图象可以看出随着硫酸的加入温度在逐渐的上升,B点是温度达到了最高,说明了酸与碱恰好反应;
②根据氢氧化钠的质量和反应方程式求出稀硫酸中溶质的质量,再求出稀硫酸的溶质质量分数。
【解答】解:(1)在甲同学的操作过程中既有氢氧化钠固体的溶解过程,也有和硫酸中和的过程,不能认为就是中和反应放热,所以乙同学认为甲同学推理不合理,理由是固体氢氧化钠溶于水放热。
(2)①根据图象可以看出随着硫酸的加入,温度在逐渐的升高。在B点是温度达到了最高,所以B点代表了的情况是稀硫酸与氢氧化钠恰好完全中和;
②设稀硫酸中溶质的质量为x
2NaOH+H2SO4=Na2SO4+2H2O
80 98
20g×10% x
解得:x=2.45g
所用稀硫酸的溶质质量分数是:=10%
故答案为:(1)固体氢氧化钠溶于水放热;(2)①稀硫酸与氢氧化钠恰好完全中和;②所用稀硫酸的溶质质量分数是10%。
类型二.酸或碱与混合溶液的反应(注意反应的顺序及现象)
例1.室温下,向盛有硫酸和硫酸铜混合溶液的烧杯中滴入Ba(OH)2溶液,生成沉淀的质量与加入的Ba(OH)2溶液中溶质质量的关系如图所示。下列有关说法不正确的是( )
A.a→b段溶液的质量在不断减小
B.n点溶液中的溶质为硫酸铜
C.b点溶液的pH小于d点
D.c点对应纵坐标的数值为5.64
【分析】根据酸碱先反应的顺序以及钡离子与硫酸根离子生成硫酸钡沉淀分析回答此题。
【解答】解:A、先是硫酸与氢氧化钡反应生成硫酸钡沉淀和水,硫酸钡沉淀析出,若加入氢氧化钡溶质质量分数较小,含有水的质量较多,溶液质量不一定减小,选项A错误;
B、n点之后沉淀继续增加,说明n点溶质含有硫酸铜,硫酸已经反应完毕,氢氧化钡与硫酸铜反应生成硫酸钡沉淀和氢氧化铜沉淀,因此n点溶质只有硫酸铜,选项B正确;
C、b点硫酸与氢氧化钡恰好完全反应,溶质为硫酸铜,d点溶质为氢氧化钡,溶液显碱性,所以b点溶液的pH小于d点,选项C正确;
D、氢氧化钡先与硫酸生成硫酸钡沉淀,然后氢氧化钡再与硫酸铜反应生成硫酸钡沉淀和氢氧化铜沉淀,设与硫酸反应生成硫酸钡沉淀为m,
H2SO4+Ba(OH)2=BaSO4↓+2H2O
171 233
1.71g m
m=2.33g
CuSO4+Ba(OH)2=BaSO4↓+Cu(OH)2↓
171 233 98
1.71g n x
n=2.33g x=0.98g 所以生成沉淀质量=2.33g+2.33g+0.98g=5.64g,选项D正确;
故选:A。
例2.我们可通过建立图像来表示化学反应过程中物质间的量的相互关系。现有一份HCl和MgCl2的混合液,将一定质量分数的氢氧化钠溶液滴加到混合液中直至过量,则反应中各个量的图像正确的是( )
A.B.
C.D.
【分析】一份含有HCl和MgCl2的混合液,现将一定质量分数的氢氧化钠滴加入到混合液中直至过量,氢氧化钠先和稀盐酸反应生成氯化钠和水,后和氯化镁反应生成氢氧化镁沉淀和氯化钠;稀盐酸显酸性,pH小于7,氢氧化钠溶液显碱性,pH大于7,据以上分析解答。
【解答】解:A.现将一定质量分数的氢氧化钠滴加入到含有HCl和MgCl2的混合液中直至过量,氢氧化钠先和稀盐酸反应生成氯化钠和水,后和氯化镁反应生成氢氧化镁沉淀和氯化钠,图示关系正确,故正确;
B.盐酸显酸性,生成的氯化钠呈中性,所以一开始溶液pH变大,在和氯化镁的反应过程中,生成氯化钠呈中性,所以中间有一段pH=7不变的过程,最后氢氧化钠过量,溶液呈碱性pH大于7,且无限趋近于氢氧化钠原溶液的pH,图示关系不正确,故错误;
C.一开始氢氧化钠和盐酸反应生成水,氢氧化钠溶液中也有溶剂水,所以水的来源有两部分,之后氢氧化钠和氯化镁反应没有水生成,只有氢氧化钠溶液中带有水,水的来源只有一部分,所以水的量增加的速度变慢,图线倾斜角度变小,最后氢氧化钠过量,水的来源同样只有氢氧化钠溶液中的溶剂,所以图线倾斜角度不变,图示关系不正确,故错误;
D.氢氧化钠先和盐酸反应,所以溶液中氯化镁质量不变,之后氯化镁和氢氧化钠反应,所以氯化镁的质量减小直至为零,图示关系错误,故错误;
故选:A。
变式训练1.如图曲线能正确反映下列化学变化中y与x变化关系的是( )
A.硫酸钠和稀盐酸的混合溶液中滴入氢氧化钡溶液:y代表沉淀质量
B.向CaCl2和HCl的混合溶液中滴入Na2CO3溶液:y代表气体的质量
C.稀盐酸中滴入氢氧化钠溶液:y代表混合溶液的pH
D.CuCl2和HCl的混合溶液中加入NaOH溶液:y代表沉淀的质量
【分析】A、氢氧化钡和硫酸钠反应生成白色沉淀硫酸钡和氢氧化钠。
B、碳酸钠和盐酸反应生成氯化钠、水和二氧化碳。
C、稀盐酸和氢氧化钠反应生成氯化钠和水。
D、氢氧化钠和盐酸反应生成氯化钠和水,和氯化铜反应生成蓝色沉淀氢氧化铜和氯化钠。
【解答】解:A、硫酸钠和稀盐酸的混合溶液中滴入氢氧化钡溶液,氢氧化钡立即和硫酸钠反应生成白色沉淀硫酸钡,该选项不正确。
B、向CaCl2和HCl的混合溶液中滴入Na2CO3溶液,碳酸钠先和盐酸反应生成氯化钠、水和二氧化碳,即立即产生气体,该选项不正确。
C、稀盐酸和氢氧化钠反应生成氯化钠和水,随着氢氧化钠溶液加入,溶液酸性减弱,pH逐渐升高,该选项不正确。
D、CuCl2和HCl的混合溶液中加入NaOH溶液,氢氧化钠先和盐酸反应生成氯化钠和水,后和氯化铜反应生成蓝色沉淀氢氧化铜和氯化钠,该选项正确。
故选:D。
变式训练2.图像能直观表达变量之间的关系。往一定量NaOH和BaCl2的混合溶液中逐滴加入稀硫酸直至过量,下列图像表达的变量关系正确的是( )
A. B.
C. D.
【分析】根据往一定量NaOH和BaCl2的混合溶液中逐滴加入稀硫酸直至过量,氢离子和氢氧根离子一接触就会反应生成水,硫酸根离子和钡离子一接触就会反应生成硫酸钡沉淀来分析。
【解答】解:A、往一定量NaOH和BaCl2的混合溶液中逐滴加入稀硫酸直至过量,氢离子和氢氧根离子一接触就会反应生成水,硫酸根离子和钡离子一接触就会反应生成硫酸钡沉淀,则在加入硫酸的同时就会有固体生成,钡离子完全反应后固体质量不变,故A选项错误。
B、由A中的分析可知,B选项正确。
C、氢氧化钠溶液显碱性,一开始溶液的pH大于7,加入硫酸后氢离子和氢氧根离子反应生成水,氢氧根离子浓度降低,溶液pH减小,当硫酸过量时,溶液由碱性转变为酸性,则pH会小于7,故C选项错误。
D、由C中的分析可知,pH逐渐减小但不能等于0,D选项错误。
故选:B。
变式训练3.向硫酸和硫酸铜的混合溶液中,不断加入NaOH溶液,下列图象正确的是( )
A.B.
C.D.
【分析】根据硫酸和硫酸铜的混合溶液显酸性故开始的pH小于7,但随着NaOH溶液不多加入以致过量溶液到最后pH大于7;开始加入NaOH溶液先与硫酸反应不会出现沉淀来分析解答.
【解答】解:硫酸和硫酸铜的混合溶液显酸性故开始的pH小于7,但随着NaOH溶液不多加入以致过量溶液到最后pH大于7;故图象AB错误;
开始加入NaOH溶液先与硫酸反应不会出现沉淀,等把硫酸完全反应后才会出现沉淀,即图象C错误,D正确。
故选:D。
变式训练4.向一定量的硫酸铜和稀硫酸的混合溶液中滴加氢氧化钠溶液,反应过程中产生的沉淀质量与加入的氢氧化钠溶液质量关系如图所示。下列说法错误的是( )
A.a点溶液中的溶质有2种
B.滴加过程中,溶液中钠离子数量不断增加
C.整个变化过程中硫酸根离子数目没有改变
D.d点溶液的pH>7
【分析】根据氢氧化钠先与硫酸反应再与硫酸铜反应的顺序分析回答此题。
【解答】解:A、a点是硫酸与氢氧化钠反应生成硫酸钠和水的反应,硫酸铜不参与反应,此时硫酸过量,所以溶质为硫酸、硫酸铜和硫酸钠,选项A错误;
B、硫酸与氢氧化钠反应生成硫酸钠和水,氢氧化钠与硫酸铜反应生成硫酸钠和氢氧化铜,只要加入氢氧化钠,钠离子就增加,选项B正确;
C、硫酸和硫酸铜中硫酸根最终生成硫酸钠,离子数目没有改变,选项C正确;
D、d点氢氧化钠过量,显碱性,pH>7,选项D正确;
故选:A。
变式训练5.将两份质量分数相同的Ba(OH)2溶液分别逐滴加入到混有少量稀HNO3的CuSO4溶液和混有少量稀H2SO4的CuSO4溶液中,所得沉淀的质量与加入的Ba(OH)2溶液的质量变化有图a、b两种情况,则下列有关说法不正确的是( )
A.a图第①阶段反应结束时,溶液中含有Cu2+、和
B.两种情况下,第①阶段生成的都是BaSO4沉淀
C.b图中,随着反应的进行,溶液的导电性越来越弱
D.两种情况下,若恰好完全反应时消耗的Ba(OH)2溶液质量相等,则生成BaSO4沉淀的质量相等
【分析】根据将Ba(OH)2溶液逐滴加入到混有少量硝酸的CuSO4溶液中,钡离子与硫酸根离子结合就产生沉淀,所以沉淀从0开始就产生,当硝酸完全反应后,氢氧根离子与铜离子结合产生沉淀,加入混有少量稀H2SO4的CuSO4溶液中,钡离子和硫酸根离子会生成硫酸钡沉淀,所以沉淀从0开始就产生,当硫酸完全反应后,氢氧根离子就和铜离子会生成氢氧化铜沉淀进行分析。
【解答】解:将Ba(OH)2溶液逐滴加入到混有少量硝酸的CuSO4溶液中,钡离子与硫酸根离子结合就产生沉淀,所以沉淀从0开始就产生,当硝酸完全反应后,氢氧根离子与铜离子结合产生沉淀,加入混有少量稀H2SO4的CuSO4溶液中,钡离子和硫酸根离子会生成硫酸钡沉淀,所以沉淀从0开始就产生,当硫酸完全反应后,氢氧根离子就饿铜离子会生成氢氧化铜沉淀,
A、a图第一阶段硫酸根并没有反应完,只是氢离子被反应完了,第二阶段结束硫酸根才被反应完了,溶液中含有Cu2+、和,故A正确;
B、两种情况下,第①阶段生成的都是BaSO4沉淀,故B正确;
C、b图中,加入混有少量稀H2SO4的CuSO4溶液中,钡离子和硫酸根离子会生成硫酸钡沉淀,所以沉淀从0开始就产生,当硫酸完全反应后,氢氧根离子就和铜离子会生成氢氧化铜沉淀,所以随着反应的进行,随着反应的进行,溶液的导电性越来越弱,故C正确;
D、第一种情况下,生成了部分硝酸钡,所以若恰好完全反应时消耗的Ba(OH)2溶液质量相等,则生成BaSO4沉淀的质量不相等,故D错误。
故选:D。
三.课后作业
1.小科利用如图甲所示的装置对盐酸和氢氧化钠溶液反应进行探究,测量结果如图乙和图丙所示。下列说法正确的是( )
A.图甲中仪器A盛放的是NaOH溶液
B.图乙中a→d所示溶液中NaCl的质量不断增加
C.图丙中V的数值最接近12
D.图丙中从f→g温度变化趋势可说明该反应是吸热反应
【分析】A、根据图像中pH的变化是从大于7逐渐减小到小于7,进行分析判断。
B、根据a→d,可以分为a→c、c→d两个过程,进行分析判断。
C、根据e→f的过程中温度逐渐升高,进行分析判断。
D、根据至f点,温度最高,进行分析判断。
【解答】解:A、由图像可知,pH开始时大于7,逐渐减小到7,然后小于7,可知原溶液显碱性,然后不断的加入酸性溶液,使pH减小,说明是把稀盐酸滴加到氢氧化钠溶液中,图甲中仪器A盛放的是盐酸,故选项说法错误。
B、图乙中a→d,可以分为a→c、c→d两个过程,a→c,氢氧化钠和盐酸反应生成氯化钠和水,所示溶液中NaCl的质量不断增加;c→d是氢氧化钠和盐酸恰好完全反应后继续滴加稀盐酸,NaCl的质量不变,故选项说法错误。
C、e→f的过程中温度逐渐升高,至f点,温度最高,说明放出的热量最多,氢氧化钠和盐酸恰好完全反应,溶液显中性,溶液的pH=7,图丙中V的数值最接近12,故选项说法正确。
D、至f点,温度最高,说明放出的热量最多,氢氧化钠和盐酸恰好完全反应;图丙中从f→g温度变化趋势,是因为温度逐渐恢复至常温,且恰好完全反应后滴加的稀盐酸中含有水,起着降温的作用,故选项说法错误。
故选:C。
2.向盛有稀盐酸的烧杯中逐滴加入NaOH溶液,测得烧杯中溶液的pH变化如图所示,下列说法正确的是( )
A.a点所示的溶液中含有的溶质是NaOH和NaCl
B.b点所示的溶液能使紫色石蕊溶液变红
C.c点表示NaOH和稀盐酸恰好完全反应
D.a、b、c所示的溶液中都含有Na+、Cl﹣
【分析】A、根据a点时溶液的pH小于7,进行分析判断。
B、根据b点溶液的pH等于7,进行分析判断。
C、根据c点溶液的pH大于7,进行分析判断。
D、根据氢氧化钠与稀盐酸反应生成氯化钠和水,进行分析判断。
【解答】解:A、a点时溶液的pH小于7,溶液显酸性,说明稀盐酸过量,所得溶液中的溶质为HCl和NaCl,故选项说法错误。
B、b点溶液的pH等于7,显中性,不能能使紫色石蕊溶液变红,故选项说法错误。
C、c点溶液的pH大于7,显碱性,氢氧化钠溶液过量,故选项说法错误。
D、氢氧化钠与稀盐酸反应生成氯化钠和水,a、b、c所示的溶液中均含有氯化钠,都含有Na+、Cl﹣,故选项说法正确。
故选:D。
3.如图是稀盐酸和NaOH溶液反应的pH变化曲线图,以下说法正确的是( )
A.A点溶液的溶质为NaCl
B.a g是指加入氢氧化钠固体的质量
C.该反应是将稀盐酸滴入NaOH溶液中
D.检验B点溶液的溶质可先滴加足量的Mg(NO3)2溶液,静置后再滴加少量AgNO3溶液
【分析】A.根据A点的pH来分析;
B.根据横轴的意义分析,ag是指加入氢氧化钠溶液的质量;
C.从pH变化曲线图看,溶液的pH逐渐升高,说明是氢氧化钠溶液滴入稀盐酸中;
D.先滴加足量的Mg(NO3)2有白色沉淀生成,说明有氢氧化钠,且氢氧化钠被完全反应掉,静置后再滴加少量AgNO3溶液,有白色沉淀生成证明有氯化钠。
【解答】解:A.A点溶液pH<7,显酸性,盐酸过量,因此A点溶液的溶质为HCl和生成的NaCl,故错误;
B.ag是指加入氢氧化钠溶液的质量,故错误;
C.从pH变化曲线图看,溶液的pH逐渐升高,说明是氢氧化钠溶液滴入盐酸,故错误;
D.先滴加足量的Mg(NO3)2有白色沉淀生成,说明有氢氧化钠,且氢氧化钠被完全反应掉,静置后再滴加少量AgNO3溶液,有白色沉淀生成证明有氯化钠,故正确。
故选:D。
4.如图是稀盐酸和NaOH溶液反应的pH变化曲线图,下列据图分析得出的结论正确的是( )
A.该反应是将NaOH溶液滴入稀盐酸中
B.B点时加入无色酚酞溶液,溶液显红色
C.A点时,溶液的溶质为NaOH、NaCl
D.B点时加入的溶液的质量和另一种溶液的质量一定相同
【分析】A、根据图象中pH的变化是从大于7逐渐减小到小于7,进行分析判断。
B、根据B点时溶液的pH等于7,进行分析判断。
C、根据A点时溶液的pH大于7,进行分析判断。
D、根据B点时溶液的pH等于7,进行分析判断。
【解答】解:A、由图象可知,pH是开始时大于7逐渐减小到7然后小于7,可知原溶液显碱性,然后不断的加入酸性溶液,使pH减小,说明是把稀盐酸滴加到氢氧化钠溶液中,故选项说法错误。
B、B点时溶液的pH等于7,溶液显中性,B点时加入无色酚酞溶液,溶液显无色,故选项说法错误。
C、A点时溶液的pH大于7,溶液显碱性,溶液的溶质为NaOH、NaCl,故选项说法正确。
D、B点时溶液的pH等于7,稀盐酸与氢氧化钠溶液恰好完全反应,但B点时加入的溶液的质量和另一种溶液的质量不一定相同,故选项说法错误。
故选:C。
5.某科学小组利用pH传感器测量稀盐酸和氢氧化钠溶液的反应过程中的pH变化,测得烧杯中溶液的pH随滴加液体体积变化的曲线如图所示。下列说法正确的是( )
A.该实验是稀盐酸滴入氢氧化钠溶液中
B.若向a点所示溶液中加入铁粉,不会产生气泡
C.b点表示稀盐酸和氢氧化钠溶液恰好完全反应
D.c点所示溶液中,溶质只有NaCl
【分析】A、根据图像中pH的变化是从小于7逐渐增大到大于7,进行分析判断。
B、根据a点时溶液的pH小于7,进行分析判断。
C、根据b点时溶液的pH等于7,进行分析判断。
D、根据c点时溶液的pH大于7,进行分析判断。
【解答】解:A、图象中pH的变化是从小于7逐渐增大到大于7,可知原溶液显酸性,然后不断的加入碱性溶液,使pH增大,说明是把氢氧化钠溶液滴加到稀盐酸中,故选项说法错误。
B、a点时溶液的pH小于7,溶液显酸性,稀盐酸过量,若向a点所示溶液中加入铁粉,铁和稀盐酸反应生成氯化亚铁和氢气,会产生气泡,故选项说法错误。
C、b点时溶液的pH等于7,溶液显中性,表示稀盐酸和氢氧化钠溶液恰好完全反应,故选项说法正确。
D、c点时溶液的pH大于7,溶液显碱性,溶质是NaCl、NaOH,故选项说法错误。
故选:C。
6.往一定量某浓度的CuSO4溶液中逐滴加入Ba(OH)2溶液,溶液的pH随滴入Ba(OH)2溶液体积的变化曲线如图甲,电导率随时间的变化如图乙所示。(电导率越高表示溶液的离子浓度越高,导电性越强)。下列说法不正确的是( )
A.由图甲可知CuSO4溶液显酸性
B.图乙中B点和D点电导率相同是因为它们溶液的成分相同
C.图乙中的C点表示两种溶液恰好完全反应,液体的pH=7
D.图乙中D点表示滴加Ba(OH)2溶液大于50mL且溶液呈碱性
【分析】根据题意可知,电导率越高表示溶液的离子浓度越高,导电性越强;CuSO4溶液和Ba(OH)2溶液反应生成硫酸钡沉淀和氢氧化铜沉淀,随着反应的进行,溶液中离子浓度减小,导电性减弱,至恰好完全反应,溶液的导电性最低;完全反应后继续滴加氢氧化钡溶液,溶液的导电性又开始增强,进行分析判断。
【解答】解:A、往一定量某浓度的CuSO4溶液中逐滴加入Ba(OH)2溶液,一开始溶液的pH小于7,说明CuSO4溶液显酸性,故选项说法正确。
B、图乙中B点和D点电导率相同,不是因为它们溶液的成分相同,B点时溶液中溶质是硫酸铜,D点时溶液中溶质中氢氧化钡,故选项说法错误。
C、图乙中的C点溶液的导电性最低,表示两种溶液恰好完全反应,液体的pH=7,故选项说法正确。
D、滴加Ba(OH)2溶液大于50mL,溶液的pH=7,硫酸铜和氢氧化钡恰好完全反应,则图乙中D点表示滴加Ba(OH)2溶液大于50mL且溶液呈碱性,故选项说法正确。
故选:B。
7.某溶液中的溶质有NaOH、HCl、H2SO4和MgCl2中的两种,向该溶液中滴加Ba(OH)2溶液,产生沉淀的质量与加入Ba(OH)2溶液质量的关系如图所示,下列判断正确的是( )
A.HCl、H2SO4B.NaOH、H2SO4
C.HCl、MgCl2D.H2SO4、MgCl2
【分析】根据某溶液中的溶质有NaOH、HCl、H2SO4和MgCl2中的两种,向该溶液中滴加Ba(OH)2溶液,一开始没有沉淀生成,后生成沉淀,进行分析解答。
【解答】解:某溶液中的溶质有NaOH、HCl、H2SO4和MgCl2中的两种,向该溶液中滴加Ba(OH)2溶液,一开始没有沉淀生成,后生成沉淀,说明一开始发生的是酸和氢氧化钡溶液的反应,而硫酸和氢氧化钡反应生成硫酸钡沉淀和水,则某溶液中一定不含硫酸,否则一开始就产生沉淀;则某溶液中一定含有盐酸;氢氧化钠不能与氢氧化钡溶液反应,氯化镁能与氢氧化钡溶液反应生成氢氧化镁沉淀和氯化钡,则某溶液中一定含有氯化镁。故某溶液中的溶质有HCl、MgCl2。
故选:C。
8.在NaCl和HCl的混合溶液中,逐滴加入NaOH溶液至过量。下列图象正确的是( )
A.B.
C.D.
【分析】根据氢氧化钠会与盐酸反应生成氯化钠和水进行分析。
【解答】A、NaCl和HCl的混合溶液中,逐滴加入NaOH溶液至过量,氢氧化钠会与盐酸反应生成氯化钠和水,溶剂的质量会逐渐增加,直至盐酸被完全反应,接着因为加入氢氧化钠溶液中也有溶剂,所以溶剂质量也会增加,只是幅度变小,但是一开始就有氯化钠和盐酸,所以溶剂质量不会从0开始,选项不符合题意。
B、NaCl和HCl的混合溶液中,逐滴加入NaOH溶液至过量,氢氧化钠会与盐酸反应生成氯化钠和水,溶液质量会增加,直至盐酸被完全反应,接着因为加入氢氧化钠溶液,所以溶液质量还会继续增加,选项不符合题意。
C、氢氧化钠会与盐酸反应生成氯化钠和水,所以一开始氢氧化钠质量分数为0,直至盐酸被完全反应,才会有氢氧化钠溶液存在,选项不符合题意。
D、逐滴加入NaOH溶液至过量,一直在引入钠离子,所以钠离子数目会一直增加,一开始溶液中因为有氯化钠,所以钠离子数目不会从0开始,选项符合题意。
故选:D。
9.中和反应是一类重要的化学反应。某同学利用图甲装置研究稀盐酸与氢氧化钠溶液反应的过程,并用pH和温度传感器测量反应过程中相关物理量的变化情况,得到图乙和图丙。回答下列问题:
(1)仪器A中溶液的溶质是 HCl (填化学式)。
(2)对图乙和图丙的分析,下列说法正确的是 BC 。
A.图乙中c→d所示溶液中NaCl的质量不断增加
B.图丙中e→f变化可说明该反应是放热反应
C.取图乙中d点所示溶液加热蒸干所得固体为纯净物
【分析】(1)根据图像中pH的变化是从大于7逐渐减小到小于7,进行分析解答。
(2)A.图乙中c→d,是恰好完全反应后继续滴加稀盐酸,进行分析判断。
B.图丙中e→f,温度升高,进行分析判断。
C.根据盐酸具有挥发性,进行分析判断。
【解答】解:(1)由图像可知,pH开始时大于7,逐渐减小到7,然后小于7,可知原溶液显碱性,然后不断的加入酸性溶液,使pH减小,说明是把稀盐酸滴加到氢氧化钠溶液中,仪器A中溶液的溶质是HCl。
(2)A.图乙中c→d,是恰好完全反应后继续滴加稀盐酸,所示溶液中NaCl的质量不变,故说法错误。
B.图丙中e→f,温度升高,可说明该反应是放热反应,故选项正确。
C.取图乙中d点所示溶液加热蒸干所得固体为纯净物,因为盐酸具有挥发性,加热时氯化氢不断挥发,最终得到的是氯化钠,故选项正确。
故答案为:
(1)HCl;
(2)BC。
10.酸和碱反应是一类重要的化学反应。小科利用图1装置探究稀盐酸和氢氧化钠溶液反应,得到溶液pH和溶液中Na+、OH﹣数量随加入甲溶液体积的变化图像,请结合图像回答下列问题。
(1)图2中d点对应的溶质是 NaCl、HCl 。
(2)结合图1和图2,小科推断图3中V的数值为12,他的理由是 甲溶液加入体积=12mL时,pH=7,此时溶液中没有氢氧根离子 。
(3)若烧瓶中乙溶液的体积和浓度均不变,甲溶液的溶质质量分数增大,请在图2中画出烧瓶中溶液的pH随加入甲溶液体积的变化而变化的大致曲线。
【分析】(1)根据溶液的pH分析;
(2)根据pH=7时氢氧根被完全中和,溶液中没有氢氧根分析;
(3)根据甲溶液的溶质质量分数增大分析pH的变化。
【解答】解:(1)图2中d点对应的<7,酸有剩余,所以溶液的溶质是HCl和NaCl。故答案为:NaCl、HCl;
(2)根据溶液的pH可知,当pH=7时,甲溶液加入体积=12mL,说明氢氧根离子被完全中和,溶液中没有氢氧根离子;故答案为:甲溶液加入体积=12mL时,pH=7,此时溶液中没有氢氧根离子;
(3)若烧瓶中乙溶液的体积和浓度均不变,甲溶液的溶质质量分数增大,说明甲溶液体积小于12mL时,溶液达到中性,且最终的pH较小,烧瓶中溶液的pH随加入甲溶液体积的变化而变化如图:
。
11.酸和碱反应是一类重要的化学反应。某同学利用图1实验研究稀盐酸与氢氧化钠溶液反应的过程,并测量反应过程中溶液的pH和温度的变化情况,得到图2和图3,请回答下列问题:
(1)胶头滴管中A溶液的溶质是: NaOH (填化学式)。
(2)要配制50克15%的稀盐酸,需要质量分数为30%的浓盐酸 25 克。
(3)该兴趣小组同学推断出图3中V的值为12,他的理由是: 由图2可知,恰好完全反应时消耗氢氧化钠溶液体积是12mL,说明此时放热最多,温度最高 。
(4)下列说法正确的是 AD 。
A.图2中b点所示溶液中的溶质是NaCl和HCl
B.取图2中d点所示溶液加热蒸干所得固体为纯净物
C.图2中c→d所示溶液中NaCl的质量不断增加
D.图3中e→f变化趋势可说明该反应是放热反应
【分析】稀盐酸显酸性,pH小于7,氢氧化钠溶液显碱性,pH大于7。
稀盐酸和氢氧化钠反应生成氯化钠和水,放热。
溶液稀释前后溶质质量不变。
【解答】解:(1)实验过程中溶液pH由小于7逐渐升高,是把氢氧化钠溶液加入稀盐酸中,胶头滴管中A溶液的溶质是NaOH。
故填:NaOH。
(2)要配制50克15%的稀盐酸,需要质量分数为30%的浓盐酸质量:50g×15%÷30%=25克。
故填:25。
(3)该兴趣小组同学推断出图3中V的值为12,他的理由是:由图2可知,恰好完全反应时消耗氢氧化钠溶液体积是12mL,说明此时放热最多,温度最高。
故填:由图2可知,恰好完全反应时消耗氢氧化钠溶液体积是12mL,说明此时放热最多,温度最高。
(4)A.图2中b点所示溶液中的溶质是反应生成的NaCl和过量的HCl,该选项说法正确;
B.取图2中d点所示溶液中含有氯化钠和氢氧化钠,加热蒸干所得固体是氯化钠和氢氧化钠,是混合物,该选项说法不正确;
C.图2中c→d所示溶液中NaCl的质量不再变化,该选项说法不正确;
D.图3中e→f变化趋势可说明该反应是放热反应,该选项说法正确。
故填:AD。
12.中和反应是重要的化学反应,某小组以“探究中和反应”为主题展开研究性学习。
(1)如图1,取5gNaOH溶液于烧杯中,滴入酚酞溶液,再逐滴加入稀盐酸至过量。在实验过程中能说明氢氧化钠与盐酸发生反应的现象为 红色褪去 。
(2)利用图2装置,向氢氧化钠溶液中匀速加入溶质质量分数为7.3%且初温相同的稀盐酸,利用温度传感器测定得到温度变化曲线如图3所示。
①氢氧化钠和盐酸反应是 放热 反应(填“放热”或“吸热”)。
②当加入盐酸为 10 g时,盐酸与氢氧化钠恰好完全反应。
③图2装置中的NaOH溶液中溶质的质量是多少克?(写出完整计算过程)
【分析】(1)根据酚酞试液在酸碱的溶液中的变色分析;
(2)①根据温度传感器测定温度上升进行分析;
②根据图像中的数据进行分析;
③据化学方程式和参加反应的稀盐酸的体积进行分析。
【解答】解:(1)氢氧化钠能使酚酞变红色,氢氧化钠和稀盐酸反应生成氯化钠和水,反应后的溶液中性或酸性不能使酚酞变色,在实验过程中能说明氢氧化钠与盐酸发生反应的现象为红色褪去。
(2)①温度传感器测定温度上升,因此氢氧化钠和盐酸反应是放热反应;
②由图像可知,当加入盐酸10g时,盐酸与氢氧化钠恰好完全反应;
③设NaOH溶液中溶质的质量为x。
NaOH+HCl=NaCl+H2O
40 36.5
x 10g×7.3%
解得:x=0.8g
答:NaOH溶液中溶质的质量为0.8克。
故答案为:(1)红色褪去;
(2)①放热;
②10g;
③0.8。
13.用质量分数7.3%的稀盐酸10克和10%的氢氧化钠溶液进行中和反应实验时,反应过程中溶液的pH变化如图所示:
(1)该实验是将 氢氧化钠溶液 (选填“稀盐酸”或“氢氧化钠溶液”)滴加到另一种溶液中;
(2)当加入溶液的质量为b时,溶液中存在的阴离子有 OH﹣、C1﹣ ;(填离子符号)
(3)计算a的值。
【分析】(1)根据图象中pH值的变化是从小于7逐渐的增大到大于7,进行分析确定操作的过程。
(2)根据当加入溶液的质量为b时,所加溶液过量来分析解答。
(3)根据盐酸中溶质的质量可计算出氢氧化钠的质量,即可计算出a的质量。
【解答】解:(1)由图象可知,pH值是开始时小于7逐渐的增大到7然后大于7,可知原溶液显酸性,然后不断的加入碱性溶液,使pH升高,说明是把氢氧化钠溶液滴加到稀盐酸中;
(2)当加入溶液的质量为b时,溶液的pH大于7,氢氧化钠过量,溶液中存在的阴离子有氯离子和氢氧根离子,离子符号为OH﹣、C1﹣;
(3)由图像可知,当加入a的氢氧化钠时恰好反应。
NaOH+HCl=NaCl+H2O
40 36.5
a×10% 10g×7.3%
解得:a=8g
答:a的值为8。
故答案为:(1)氢氧化钠溶液;
(2)OH﹣、C1﹣;
(3)8。
14.实验室用10克8%的氢氧化钠溶液和稀硫酸进行酸碱反应,实验过程烧杯中溶液的pH和温度变化如图1、图2所示。
(1)据图1可知烧杯盛放 氢氧化钠 溶液。
(2)图2中B点开始温度下降的主要原因是 氢氧化钠溶液和稀硫酸恰好完全反应 。
(3)计算恰好反应所用的稀硫酸中溶质的质量。
【分析】(1)根据溶液pH的变化情况来分析;
(2)根据中和反应是放热反应分析;
(3)根据氢氧化钠的质量计算出恰好反应的硫酸的质量,再计算出溶质的质量分数。
【解答】解:(1)由图象可知,溶液的pH由大于7到最终的小于7,说明是向碱性溶液中滴加酸性溶液,所以烧杯盛放氢氧化钠溶液;
(2)中和反应是放热反应,图2中B点开始温度下降的主要原因是氢氧化钠溶液和稀硫酸恰好完全反应。
(3)设恰好反应所用的稀硫酸中溶质的质量x。
H2SO4+2NaOH=Na2SO4+2H2O
98 80
x 10g×8%
解得:x=0.98g
答:恰好反应所用的稀硫酸中溶质的质量为0.98g。
故答案为:(1)氢氧化钠;
(2)氢氧化钠溶液和稀硫酸恰好完全反应;
(3)0.98g。
教学内容
酸碱反应的掌握
教学目标
让学生熟练掌握上述学习目标的内容
教学重点
酸碱反应的反应程度判断及反应情况掌握
教学难点
图像分析
课程难度
中等
应用
1.改变土壤的酸碱性
2.处理工厂的废水
3.用于医药和日常生活
举例
大多数农作物适宜在中性土壤中生长,如果土壤显碱性,可加碳酸水降低土壤的碱性;如果土壤显酸性,可加熟石灰降低土壤的酸性。
用熟石灰处理酸性的工业废水
(1)涂抹弱碱性的肥皂水、小苏打水或稀氨水减轻蚊虫(分泌出蚁酸)叮咬引起的痛痒;(2)胃酸过多的病人口服碱性的胃舒平(含氢氧化铝)或小苏打片,以中和过多的胃酸。
实验方案
实验操作
实验现象
实验结论
方案一
取少量反应后的溶液于试管中,加入Fe2O3粉末
固体溶解,溶液由无色变黄色
溶液中有H2SO4,猜想二正确
方案二
取少量反应后的溶液于试管中,滴加BaCl2溶液
产生白色沉淀
溶液中有H2SO4,猜想二正确
浙教版(2024)九年级上册第3节 能量转化的量度导学案及答案: 这是一份浙教版(2024)九年级上册<a href="/kx/tb_c98627_t4/?tag_id=42" target="_blank">第3节 能量转化的量度导学案及答案</a>,文件包含浙教版科学九上科学33能量转换的量度学案解析版doc、浙教版科学九上科学33能量转换的量度学案原卷版doc等2份学案配套教学资源,其中学案共26页, 欢迎下载使用。
初中科学浙教版(2024)九年级上册第1节 金属材料学案: 这是一份初中科学浙教版(2024)九年级上册<a href="/kx/tb_c98618_t4/?tag_id=42" target="_blank">第1节 金属材料学案</a>,文件包含浙教版科学九上科学21金属材料学案解析版doc、浙教版科学九上科学21金属材料学案原卷版doc等2份学案配套教学资源,其中学案共19页, 欢迎下载使用。
浙教版(2024)九年级上册第2节 物质的酸碱性学案及答案: 这是一份浙教版(2024)九年级上册<a href="/kx/tb_c98612_t4/?tag_id=42" target="_blank">第2节 物质的酸碱性学案及答案</a>,文件包含浙教版科学九上科学12物质的酸碱性学案解析版doc、浙教版科学九上科学12物质的酸碱性学案原卷版doc等2份学案配套教学资源,其中学案共17页, 欢迎下载使用。