福建省三明市第一中学2024-2025学年高二上学期8月月考生物试卷(原卷版)
展开
这是一份福建省三明市第一中学2024-2025学年高二上学期8月月考生物试卷(原卷版),共12页。
第Ⅰ卷(单项选择题,共40分)
一.单选题(共25小题,40分。其中1-10每小题1分,11-25每小题2分。)
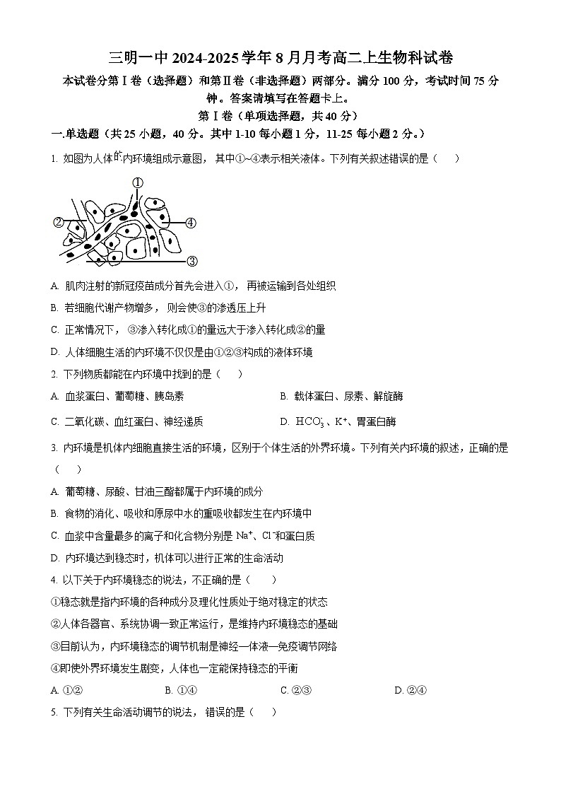
1. 如图为人体内环境组成示意图, 其中①~④表示相关液体。下列有关叙述错误的是( )
A. 肌肉注射的新冠疫苗成分首先会进入①, 再被运输到各处组织
B. 若细胞代谢产物增多, 则会使③的渗透压上升
C. 正常情况下, ③渗入转化成①的量远大于渗入转化成②的量
D. 人体细胞生活的内环境不仅仅是由①②③构成的液体环境
2. 下列物质都能在内环境中找到的是( )
A. 血浆蛋白、葡萄糖、胰岛素B. 载体蛋白、尿素、解旋酶
C. 二氧化碳、血红蛋白、神经递质D. 、K+、胃蛋白酶
3. 内环境是机体内细胞直接生活的环境,区别于个体生活的外界环境。下列有关内环境的叙述,正确的是( )
A. 葡萄糖、尿酸、甘油三酯都属于内环境的成分
B. 食物的消化、吸收和原尿中水的重吸收都发生在内环境中
C. 血浆中含量最多的离子和化合物分别是 Na⁺、Cl⁻和蛋白质
D. 内环境达到稳态时,机体可以进行正常的生命活动
4. 以下关于内环境稳态的说法,不正确的是( )
①稳态就是指内环境的各种成分及理化性质处于绝对稳定的状态
②人体各器官、系统协调一致正常运行,是维持内环境稳态的基础
③目前认为,内环境稳态的调节机制是神经—体液—免疫调节网络
④即使外界环境发生剧变,人体也一定能保持稳态的平衡
A. ①②B. ①④C. ②③D. ②④
5. 下列有关生命活动调节的说法, 错误的是( )
A. 一些反射行为可以形成,也可以消失
B. 神经系统的某些结构既能释放神经递质,也能释放激素
C. 大脑皮层受损的患者,缩手反射不能完成
D. 突触后神经元也具有合成神经递质的功能
6. 下列有关神经系统对内脏活动调节的说法,错误的是( )
A. 交感神经和副交感神经对同一器官的作用往往是双重支配, 它们的作用通常是相反的
B. 交感神经和副交感神经都能促进唾液腺分泌唾液, 唾液腺分泌唾液也受大脑皮层控制
C. 交感神经和副交感神经共同作用可以使机体对外界刺激作出更精确的反应
D. 在调节泌尿时,交感神经兴奋导致膀胱缩小,副交感神经兴奋导致膀胱舒张
7. 当人体处于安静状态时,下列说法正确的是( )
A. 交感神经活动占优势,心跳加快,血管舒张
B. 交感神经活动占优势,血糖降低,消化液的分泌减慢
C. 副交感神经活动占优势,呼吸减慢,血流量增加
D. 副交感神经活动占优势,心跳减慢,胃肠蠕动加快
8. 下列事例能够说明神经系统高级中枢对低级中枢有控制作用的是( )
A. 叩击膝盖下方的韧带能发生膝跳反射
B. 学生通过对重点知识反复阅读来加强记忆
C. 车祸中受害者大脑皮层言语V区受损而看不懂文字
D. 体检过程中护士采血时,患者手未缩回
9. 慢跑是一种有氧运动,能增进健康,已成为众多运动爱好者的选择。下列有关分析正确的是( )
A. 慢跑过程中呼吸能保持相对稳定,其调节的基本活动中枢位于脑干
B. 慢跑过程中的热量主要来自肝脏、脑等器官中细胞的代谢产热
C. 慢跑过程中胰岛素分泌增多,肝糖原分解加快、非糖物质转化增多
D. 慢跑过程中汗腺分泌增加,垂体细胞分泌的抗利尿激素的量增加
10. 生物实验小组同学将某动物的提取液注射到健康小鼠体内,下列关于该小鼠的分析,错误的是( )
A. 若小鼠出现糖尿,则注射的提取液中可能含胰岛素
B. 若小鼠排卵增多,则注射的提取液可能来自垂体
C. 若小鼠出现呼吸加快、心率加速、反应灵敏等症状,则注射的提取液中可能含肾上腺素
D. 若小鼠出现活动减少、嗜睡,甚至昏迷的情况,则注射的提取液中可能含胰岛素
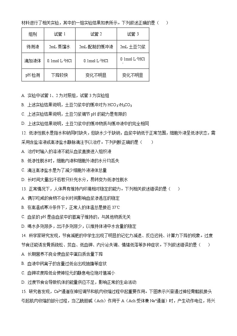
11. 某实验小组同学欲探究土豆匀浆能否维持pH的相对稳定,采用蒸馏水、缓冲液和土豆匀浆作为实验材料进行了相关实验,其中的一组实验结果如表所示。下列叙述正确的是( )
A. 实验中试管1、2为对照组,试管3为实验组
B. 上述实验结果说明,土豆匀浆中的缓冲对为HCO3-/H2CO3
C. 上述实验结果说明,土豆匀浆调节pH的能力是有限的
D. 上述实验结果说明,土豆匀浆中的缓冲物质与缓冲液中的完全相同
12. 低渗性脱水是指水和钠同时缺失,但缺水少于缺钠,血浆中钠低于正常范围,细胞外液呈低渗状态,需采用含盐溶液或高渗盐水静脉滴注予以治疗。下列判断正确的是( )
A. 治疗时输入的溶液不能从血浆直接进入组织液
B. 低渗性脱水时,细胞内液和细胞外液的水分均丢失
C. 滴注高渗盐水是为了减少细胞外液液体总量
D. 长时间大量出汗后若只补充水分,易转变为低渗性脱水
13. 正常情况下,人体具有维持内环境相对稳定的能力。下列相关叙述错误的是( )
A. 偶尔吃咸的食物不会长时间影响血浆渗透压的稳定
B. 在高温或寒冷条件下,正常人的体温总是接近37℃
C. 血浆的pH是由血浆中的氢离子维持的,与其他物质无关
D. 喝水多则尿多,出汗多则尿少,以维持体液中水含量的稳定
14. 科学家研究发现,节食减肥的中学生出现了明显的记忆力减退、反应迟钝、计算力下降的现象。过度节食还能诱发骨质疏松、贫血、低血钾、内分泌失调、情绪低落等多种症状。下列叙述错误的是( )
A. 长期营养不良会使血浆中蛋白质含量下降
B. 血液中钙离子的含量过低会出现抽搐等症状
C. 血钾浓度降低会使神经元的静息电位绝对值减小
D. 过度节食会导致机体的能量供应不足,影响正常的生命活动
15. 研究者发现,Ca2+通道在神经调节和肌肉收缩过程中起重要作用。下图表示兴奋通过神经骨骼肌接头引起肌肉收缩的部分过程,当乙酰胆碱(Ach)作用于A(Ach受体兼Na+通道)时,产生动作电位,将兴奋传导至B时,C(Ca2+通道)打开,肌质网中Ca2+释放,引起肌肉收缩。相关叙述错误的是( )
A. 图中的神经骨骼肌接头属于反射弧中效应器部分
B. 当Ach作用于A时,在骨骼肌细胞内能检测到乙酰胆碱
C. 骨骼肌细胞产生动作电位时,膜外由正电位转变成负电位
D. 当乙酰胆碱(Ach)作用于A后,立即被胆碱酯酶分解
16. 中枢神经系统损伤会导致氧化应激,过多的活性氧使神经元中高尔基体结构不稳定,从而影响其功能。Src蛋白分布于高尔基体等处,参与细胞内信号转导。科研人员使用H2O2构建氧化应激神经元模型进行相关实验,结果如图所示。下列叙述正确的是( )
A. Src蛋白经高尔基体的合成、加工后具有生物活性
B. 实验组②的神经元中突触小泡的形成不会受到影响
C. H2O2能增加高尔基体的平均长度,增强神经元的功能
D. SA可激活神经元中的Src蛋白进而减弱氧化应激损伤
17. 芬太尼是全球严格管控的强效麻醉性镇痛药,其与某神经元上的阿片受体结合后,可抑制Ca²⁺内流、促进K⁺外流,导致突触小泡无法与突触前膜融合,从而阻止痛觉冲动的传递以缓解疼痛;同时,芬太尼的脂溶性很强,容易透过血脑屏障而进入脑,作用于脑部某神经元受体,促进多巴胺释放,让人产生愉悦的感觉。芬太尼适用于临床各种手术麻醉、术后镇痛,但长期使用会成瘾。下列相关说法错误的是( )
A. 芬太尼通过抑制神经递质与突触后膜的结合来阻止痛觉冲动的传递
B. 芬太尼与神经元上的阿片受体结合后,该神经元的膜电位为内负外正
C. 多巴胺与受体结合后,可引起突触后膜上的Na⁺通道开放,使Na⁺内流
D. 芬太尼作为强效麻醉性镇痛药,其使用必须在专业医生的严密监控下进行
18. 越来越多的证据表明,神经系统、内分泌系统与免疫系统之间存在着相互调节,通过信息分子构成一个复杂的网络。生物学上将细胞外与膜受体结合的信号分子称为第一信使,由其转换而来的细胞内信号则称为第二信使,如下图所示。下列有关叙述正确的是( )
A. 细胞进行胞吞过程中,可能需要胞外的信号分子与细胞膜受体结合
B. 乙酰胆碱与突触后膜上特异受体结合,会导致Na+内流和K+外流
C. 肾上腺分泌的肾上腺素属于第一信使,源自突触小泡释放的为第二信使
D. 不同个体的不同种类细胞表面的膜受体不同,根本原因是基因的选择性表达
19. 如图1是神经元之间形成的一种环状连接方式,在图示位置给予一定强度的刺激后,测得C点膜内外电位变化如图2所示,图3代表两个神经元的局部放大。下列叙述不正确的是( )
A. 若图1中各突触生理性质一致,则C点会持续兴奋
B. 若将离体神经纤维放于较高浓度海水中重复实验,图2中B点值将会变大
C. 在图3中,当神经元上Y点受到刺激时,将使下一个神经元兴奋或抑制
D. 人体在完成反射活动的过程中,兴奋在神经纤维上的传导方向是双向的
20. 成年人排尿是一种复杂的反射活动。当膀胱充盈时,膀胱内牵张感受器受到刺激产生兴奋,使人产生尿意。膀胱逼尿肌接收兴奋后收缩,产生排尿反射。逼尿肌收缩时,又刺激牵张感受器,引起膀胱逼尿肌反射性收缩,直至膀胱内尿液被排空,相关过程如下图所示。下列叙述错误的是( )
A. 牵张感受器产生的兴奋沿④→ 脊髓→ ②的途径传导至大脑皮层,使大脑皮层产生尿意
B. 截瘫病人脊髓受伤导致①②受损,无法完成排尿反射
C. 膀胱内尿液被排空的过程存在反馈调节
D. 成年人能根据环境情况适时排尿,体现了神经系统的分级调节
21. 下丘脑是人体内环境稳态调节中的重要器官,下列相关叙述不正确的是( )
A. 下丘脑是神经中枢,只能接受神经信号的刺激
B. 饱餐后,血糖浓度的调节方式为神经—体液调节
C. 寒冷刺激下,激素Ⅱ含量上升受下丘脑和垂体的分级调节
D. 饮水过多时,调节肾小管、集合管活动的激素Ⅲ的含量下降
22. 下列各选项与图示模型不相符的是( )
A. 若X表示血糖含量,则①可代表胰岛B细胞分泌的胰岛素
B. 若X表示垂体,则②可代表甲状腺激素
C. 若X表示人的体温,则①可代表骨骼肌不自主战栗
D. 若X表示细胞外液渗透压,则②可代表抗利尿激素
23. 表是医院验血报告单的部分截图, 分析下列不合理的是( )
甲患者
乙患者
注: T3、T4为甲状腺激素
A. 甲患者T3、T4水平偏低而TSH水平高, 可能是地方性甲状腺肿大患者
B. 乙患者T3、T4水平偏高而TSH水平低, 可能是甲亢患者
C. 基于甲乙两位患者的甲状腺激素水平的分析, 乙患者可能更畏寒
D. 甲状腺激素可作用于垂体调节血液中促甲状腺激素含量
24. 人体内环境稳态的维持依赖复杂的调节机制,如图为人体内体温调节和水盐调节的部分过程示意图。下列分析正确的是( )
A. 环境温度0℃以下时,细胞代谢速率提高,是体液调节的结果
B. X代表甲状腺,激素d的主要靶细胞除骨骼肌细胞、肝脏细胞外,还包括垂体细胞和下丘脑细胞
C. 图中e在下丘脑合成,人体细胞外液渗透压降低会导致其分泌量增加
D. 炎热环境中,机体通过调节促进皮肤血管舒张使散热量大于产热量
25. 科研人员发现多巴胺(DA)能抑制胰岛B细胞分泌胰岛素,在胰岛B细胞膜上具有DA的两种受体D1受体和D2受体。下表为科研人员进行的实验处理及结果。下列叙述错误的是( )
注:激动剂是指能与受体特异性结合,并使受体发挥功能的物质。
A. 该实验的目的是研究DA抑制胰岛B细胞分泌胰岛素主要与膜上的哪种受体有关
B. 1、2组均为对照组,二者对照还可说明高浓度葡萄糖促进胰岛B细胞分泌胰岛素
C. 若将5组的D2受体激动剂换为D2受体阻断剂,预测实验结果应与3组接近
D. 胰岛B细胞表面除DA受体外,还存在葡萄糖受体和其他神经递质的受体
二.非选择题(5大题,共60分。除特别标注外,每空1分。)
26. 甲图是人体某组织的模式图,乙图是内环境稳态与各系统的功能联系示意图,①、②、③、④表示液体, A、B、C、E表示系统, D 表示器官。
(1)图甲中不属于人体内环境组成的液体是_______(填数字序号),④表示的液体是______;
(2)与②相比,③含有更多的________(化学物质)。③中该物质减少会引起组织水肿,原因是_______。③的渗透压大小主要与__________的含量有关。
(3)图中E表示______系统,具有运输体内物质的作用; 体内细胞只有通过F才能与外界环境发生物质交换,则F还可以称为___。
(4)正常情况下,图甲_______(填数字序号) 中的CO2浓度最高。病人因呼吸受阻,肌细胞会因无氧呼吸产生大量乳酸,乳酸进入血液后,可以与血液缓冲对]H2CO₃/NaHCO3中的___发生反应,使血液的pH维持相对稳定。
(5)临床上通过抽取血样来检测激素的水平,原因是_______。
(6)下表为人体内几种不同体液的物质组成和含量的测定数据,则该表 ABCD中与图乙中①和③相对应的字母分别是_______
27. 人的手指不小心触碰到了尖锐的东西, 手就会迅速缩回, 反射弧结构如图所示, A、B、C、D、E分别代表反射弧上不同的位置点(图中的神经递质为乙酰胆碱)。
(1)缩手反射是一种__________(填“条件反射”或“非条件反射”),该反射的神经中枢位于__________;效应器是__________。
(2)由于某些原因, 图中反射弧在阴影处受损, 但损伤的具体程度未知。为了检测损伤的部位, 现将灵敏电流计的两电极分别连接在A、B两点的膜外,用电刺激__________(填“C”、“D”或“E”)点,观察指针偏转的次数和骨骼肌的反应情况。若指针偏转__________次, 骨骼肌__________(填“收缩”或“不收缩”),表明只损伤了阴影中的传入神经。
(3)图中神经递质以__________方式释放并作用于突触后膜上的受体, 引起引起突触后膜上的转化是__________。
(4)已知箭毒是一种神经性毒素, 能通过与乙酰胆碱受体牢固结合而阻断突触间的兴奋传递。为验证箭毒的作用,将蛙坐骨神经-腓肠肌标本先放置在__________(填“箭毒”或“乙酰胆碱”)溶液中,电刺激坐骨神经, 观察腓肠肌收缩情况;再将该标本转移到__________(填“箭毒”或“乙酰胆碱”)溶液中, 电刺激坐骨神经, 观察腓肠肌收缩情况。预测两次腓肠肌的收缩情况为__________。
28. 过度紧张、焦虑等刺激不仅会导致毛囊细胞数量减少引起脱发,也会导致黑色素细胞减少引起头发变白。利用黑色小鼠进行研究得出的相关调节机制如图所示。
2.对黑色素细胞干细胞的影响主要通过过程②实现,过程①作用很小
(1)下丘脑、垂体和肾上腺之间存在的这种分层调控,称为______。图中过度紧张对毛发影响的调节方式是 ________(选项: A. 神经调节B. 体液调节C. 神经—体液调节)。
(2)糖皮质激素属于类固醇物质,能与成纤维细胞的______(选项: A. 细胞膜受体 B. 细胞内受体C. 两者都是)结合,形成激素-受体复合物,随后与成纤维细胞某结构的特定区域结合,_______(选项:A. 促进B. 抑制) Cas6 基因的表达,从而调节靶细胞活动。
(3)去甲肾上腺素在过程①和过程②分别作为_____、______(选项: A. 激素 B. 神经递质) 类物质起作用。去甲肾上腺素主要通过过程②影响黑色素细胞干细胞,而过程①作用很小。
(4)下图是去甲肾上腺素合成与分泌的过程,ATP可与NA 处于一个囊泡中并同时释放进入突触间隙。由图可知,酪氨酸转变为去甲肾上腺素的场所为____;当兴奋传至突触小体时,Ca²⁺进入突触小体内,Ca²⁺的作用为_____________。
(5)已知:长期束缚会引起小鼠过度紧张、焦虑。为验证上述调节机制中长期束缚及肾上腺对黑毛小鼠体毛的影响,请回答:
①结合上述调节机制,该实验的因变量是_____,实验应分______组。
②若对小鼠进行长期束缚,预期的实验结果是__________。
29. 正常人感染病原体会引起发热,发热过程分为体温上升期、高温持续期和体温下降期。下图为体温上升期机体体温调节过程示意图,其中体温调定点是为调节体温于恒定状态,下丘脑体温调节中枢预设的一个温度值,正常生理状态下为37℃。请回答下列问题:
(1)图中激素a作用于垂体,垂体释放激素b作用于甲状腺,这种调节方式的意义是可以__________,形成多级反馈调节,有利于精细调控,从而维持机体的稳态。当激素c含量过高,会抑制下丘脑和垂体,这体现了激素的________调节。
(2)据图分析,体温调定点上调后,人体同时对甲、乙细胞进行调控,使温度上升,下丘脑对甲细胞的调控比对乙细胞_______(填“快”或“慢”)。
(3)高温持续期,人体有时会出现脱水现象,大量丢失水和钠盐等,会引起机体细胞外液渗透压下降,刺激下丘脑中的渗透压感受器使_________的分泌量增加,继而促进肾小管和集合管对水分、Na⁺的重吸收,以维持体内的水盐平衡。
(4)体温下降期,体温调定点下降到正常,机体热量的主要来源是_______释放热能,机体增加散热的途径有汗液分泌增多和皮肤____,血流量增多。
(5)大量流汗后需要补充水分。研究发现正常人分别一次性饮用500mL 清水与500mL生理盐水,其排尿速率变化如下图所示。下图中表示大量饮用清水后的排尿速率曲线是______,该曲线的形成原因是大量饮用清水后血浆被稀释,渗透压下降,____。从维持机体血浆渗透压稳定的角度,建议大量流汗后饮用__________。
30. 血糖含量保持相对稳定对内环境稳态和机体的能量供应十分重要,人体血糖平衡及其调节的主要过程如下图。据图分析,回答下列问题:
(1)X细胞是___, 激素①是____。人体血糖含量受多种激素调节。当血糖含量升高时,X细胞分泌的激素①一方面促进______,促进血糖合成糖原和转变为甘油三酯等; 另一方面能抑制肝糖原的分解和非糖物质转变成葡萄糖,从而降低血糖含量。在调节血糖含量方面,与激素②③具有协同作用的还有____________(答出2种) 等激素。
(2)血糖调节的中枢位于____,如果它被破坏,小鼠的血糖调节能力___(填“会”或“不会”)完全丧失,其理由是____。
(3)胰岛B细胞在调节血糖平衡方面的作用至关重要,胰岛B细胞可接收的信号有___________(答出2种即可)。
(4)图示体现了神经细胞与内分泌细胞之间信息交流,机体调节胰岛素水平的方式为________。组别
试管1
试管2
试管3
待测液
2mL蒸馏水
2mL配制的缓冲液
2mL土豆匀浆
滴加液体
0.1ml·L-1HCl
0.1ml·L-1HCl
01ml·L-1HCl
pH检测
下降较快
变化不明显
变化不明显
检测项目
检测结果
正常值
T3
4.1ng/dL
10-200ng/dL
T4
2.8ug/dL
55-12ug/dL
TSH
22.7ulu/mL
0.2-7.0ulu/mL
检测项目
检测结果
正常值
T3
345.1ng/dL
10-200ng/dL
T4
15.8ug/dL
5.5-12ug/dL
TSH
0.1ulu/mL
0.2-7.0ulu/mL
组别
处理
胰岛素浓度
1
胰岛B细胞+基础浓度葡萄糖溶液(2.8G)
20.63±1.96
2
胰岛B细胞+高浓度葡萄糖溶液(16.7G)
81.15±6.35
3
胰岛B细胞+高浓度葡萄糖溶液(16.7G)+DA
39.21±3.03
4
胰岛B细胞+高浓度葡萄糖溶液(16.7G)+D1受体激动剂
72.39±6.87
5
胰岛B细胞+高浓度葡萄糖溶液(16.7G)+D2受体激动剂
42.79±5.21
成分 ( mml/L)
Na⁺
K⁺
Ca2⁺
Mg²⁺
Cl⁻
有机酸
蛋白质
A
B
142
5.0
2.5
1.5
103.3
6.0
16.0
C
147
4.0
1.25
1.0
114.0
7.5
1.0
D
10
140
2.5
10.35
25
·
47
相关试卷
这是一份甘肃省民勤县第一中学2024-2025学年高二上学期开学考试生物试题(原卷版),共8页。试卷主要包含了选择题,非选择题等内容,欢迎下载使用。
这是一份甘肃省民勤县第一中学2024-2025学年高二上学期开学考试生物试题(原卷版+解析版),文件包含甘肃省民勤县第一中学2024-2025学年高二上学期开学考试生物试题原卷版docx、甘肃省民勤县第一中学2024-2025学年高二上学期开学考试生物试题解析版docx等2份试卷配套教学资源,其中试卷共30页, 欢迎下载使用。
这是一份河南省安阳市林州市林州市第一中学2024-2025学年高二上学期8月月考生物试题(原卷版),共10页。

