





河南省安阳市林州市林州市第一中学2024-2025学年高二上学期8月月考生物试题(原卷版+解析版)
展开
这是一份河南省安阳市林州市林州市第一中学2024-2025学年高二上学期8月月考生物试题(原卷版+解析版),文件包含河南省安阳市林州市林州市第一中学2024-2025学年高二上学期8月月考生物试题原卷版docx、河南省安阳市林州市林州市第一中学2024-2025学年高二上学期8月月考生物试题解析版docx等2份试卷配套教学资源,其中试卷共31页, 欢迎下载使用。
注意事项:
1.答卷前,考生务必将自己的姓名和座位号填写在答题卡上。
2.回答选择题时,选出每小题答案后,用铅笔把答题卡对应题目的答案标号涂黑。如需改动,用橡皮擦干净后,再选涂其他答案标号。回答非选择题时,将答案写在答题卡的相应位置上。写在本试卷上无效。
3.考试结束后,将本试卷和答题卡一并交回。
一、选择题∶(本大题包括15小题,每小题3分,共45分。在每小题给出的四个选项中,只有一项是符合题目要求的。)
1. 在孟德尔两对相对性状杂交实验中,F1黄色圆粒豌豆(YyRr)自交产生F2.下列表述正确的是( )
A. F1产生4种精子,比例为1:1:1:1
B. F1可产生基因型为Yy的卵细胞
C. 基因自由组合定律的实质指F1产生的雌雄配子随机结合
D. F2中黄色圆粒豌豆约占
2. 与细胞凋亡类似,“铁死亡”也是一种细胞程序性死亡。若细胞内Fe2+过多,细胞膜中的不饱和脂肪酸会发生过氧化,从而诱导细胞死亡。下列有关叙述错误的是( )
A. Fe2+过多引起的细胞死亡,有助于细胞内稳态的维持
B. 细胞中的脂肪酸过氧化后,细胞膜的功能会受到影响
C. 细胞内的Fe2+可能间接诱导了细胞内凋亡基因的表达
D. 生物体内的细胞死亡均与细胞内基因的程序性表达有关
3. 某种猫的毛色由位于X染色体上的基因控制。研究发现,纯合黄色雌猫和纯合黑色雄猫交配,繁殖的子代中,雌猫总是表现为黑黄相间的毛色(即一块黑一块黄),但黑黄毛色的分布是随机的。据此你认为下列推测合理的是( )
A. 纯合黑色雌猫和纯合黄色雄猫交配的子代均为黑黄相间的毛色
B. 黑黄相间雌猫繁殖后代雄猫可有全黑、全黄和黑黄相间三种毛色
C. 黑黄相间雌猫体细胞中只有一条X染色体上的DNA有转录功能
D. 雌猫的黄色毛与黑色毛这对相对性状是由非等位基因控制的
4. 番茄中红色果实(R)对黄色果实(r)为显性,两室果(D)对多室果(d)为显性高藤(T)对矮藤(t)为显性,控制三对性状的等位基因分别位于三对同源染色体上,某红果两室高藤植株甲与rrddTT杂交,子代中红果两室高藤植株占1/2:与rrDDtt杂交,子代中红果两室高藤植株占1/4;与RRddtt杂交,子代中红果两室高藤植株占1/2。植株甲的基因型是( )
A. RRDdTtB. RrDdTtC. RrDdTTD. RrDDTt
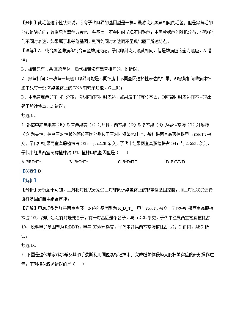
5. 下图是遗传学家赫尔希及其助手蔡斯利用同位素标记技术,完成噬菌体侵染大肠杆菌实验的部分操作过程。下列相关叙述错误的是( )
A. 不能用含35S的培养基直接培养并标记噬菌体
B. 上清液的放射性很高,而沉淀物的放射性很低
C. 搅拌是为了使噬菌体的蛋白质外壳与DNA分离
D. 沉淀物中新形成的子代噬菌体完全没有放射性
6. 在自然条件下,二倍体植物(2n=4)形成四倍体植物的过程如图所示。下列有关叙述错误的是( )
A. 减数分裂失败可能发生在减数分裂Ⅱ
B. 二倍体植物与四倍体植物杂交的后代不可育
C. 图示四倍体植物的形成是染色体加倍的结果
D. 若要测定图示四倍体植物的基因组DNA序列,则需测4条染色体上的DNA序列
7. 水母体内的水母素与钙离子结合时发出蓝光,被其体内GFP蛋白吸收后,改发绿色的荧光。GFP蛋白发现和改造的相关数据如下图所示,以下说法正确的是( )
A. 翻译GFP蛋白时,有胸腺嘧啶和腺嘌呤的配对过程
B. 指导GFP蛋白合成的mRNA中至少含有378个密码子
C. GFP蛋白由核糖体合成经内质网和高尔基体加工,最终分泌到胞外,此过程的能量主要由线粒体供给
D. 据图可推测GFP蛋白含有2条肽链,该蛋白R基上的氨基有15个
8. 如图是同一种动物体内有关细胞分裂的一组图像.下列说法正确的是( )
(1)具有同源染色体的细胞有①②③
(2)动物睾丸中可能同时出现以上细胞
(3)③所示的细胞中有2个四分体
(4)进行有丝分裂的细胞为①和③
(5)④中发生了等位基因的分离.
A. (1)(2)(5)B. (2)(4)(5)
C (1)(3)(4)D. (1)(2)(4)
9. 果蝇的红眼基因(R)对白眼基因(r)为显性,位于X染色体上。一只白眼雌蝇(甲)与红眼雄蝇(乙)交配,F1中出现了1只白眼雌蝇(性染色体组成为XXY的是雌性),对后代中出现白眼雌蝇的解释,不合理的是( )
A. 甲减数分裂产生了含XrXr的卵细胞
B. 乙在减数分裂过程中发生了交叉互换
C. 乙产生精子时发生了基因R突变成为基因r
D. 乙减数分裂产生了含R基因的片段缺失的精子
10. 图1和图2表示某些生物体内的物质合成过程示意图,下列对此分析正确的是( )
A. 图中甲和丙表示RNA,乙和丁表示核糖体
B. 图1中乙的移动方向为从右向左
C. 图1最终合成的多肽链的氨基酸排列顺序各不相同
D. 图1和图2中的过程可表示分别表示神经细胞、大肠杆菌细胞内的基因表达过程
11. 某种小鼠的毛色受AY(黄色)、A(鼠色)、a(黑色)3个基因控制,三者互为等位基因,AY对A、a为完全显性,A对a为完全显性,并且基因型AYAY胚胎致死(不计入个体数)。下列叙述错误的是( )
A. 若AYa个体与AYA个体杂交,则F1有3种基因型
B. 若AYa个体与Aa个体杂交,则F1有3种表现型
C. 若1只黄色雄鼠与若干只黑色雌鼠杂交,则F1可同时出现鼠色个体与黑色个体
D. 若1只黄色雄鼠与若干只纯合鼠色雌鼠杂交,则F1可同时出现黄色个体与鼠色个体
12. 如图①~③分别表示人体细胞中三种生物大分子合成过程。下列叙述不正确的是( )
A. ①②③过程所用原料都不相同,参与③过程 RNA 有三类
B. 人体不同组织细胞的同一 DNA 分子进行过程②时的起始点有所不同
C. ③过程中核糖体的移动方向是从右到左
D. 若进行了甲基化修饰,则有利于②过程进行
13. 机械刺激通过直接激活神经细胞膜上感受机械压力的阳离子通道蛋白Piez而实现信息的传导(如图),使人体感受到机械刺激。下列相关叙述正确的是( )
A. Piez运输离子的方式需要消耗能量
B. 该细胞能接受机械刺激产生兴奋
C. 在下丘脑形成对机械压力的感觉
D. 机械刺激导致膜两侧电位变为外正内负
14. 下图是某反射弧的局部结构示意图(a、d点分别为①②电流计两电极接线端之间的中点)。下列相关说法正确的是( )
A. 若刺激a点,电流表①指针可能偏转1次,电流表②指针可能偏转2次,且方向相反
B. 若刺激b点,b点会因为大量Na+通过主动运输方式内流而产生动作电位
C. 若刺激c点,电流表①和电流表②指针均可能偏转2次,且方向相反
D. 若刺激a点,d处无电位变化,可能是由于突触前膜释放的是抑制性神经递质
15. 下图为两种单基因遗传病的遗传系谱图,其中一种遗传病为伴性遗传。在男性中,甲病的发病率为1/16。下列叙述错误的是( )
A. 甲病在女性中的发病率为1/256
B. 乙病的发病率在男性和女性中基本一致
C. 若Ⅱ-4与Ⅱ-5再生一个孩子,同时患甲、乙两病的概率为3/16
D. Ⅳ-1同时患甲、乙两病的概率为1/18
二、非选择题∶(本大题包括5小题,共55分。)
16. 大多数植物叶片光合作用固定的CO2可以在叶绿体中生成淀粉,也可以运出叶绿体生成蔗糖并向非光合作用部位运输。如图为植物体内白天光合作用产物的去路和夜晚物质的转换示意图。回答下列问题:
(1)白天,叶细胞固定CO2的具体场所是____________,在该过程中,需要利用光反应为其提供的____________(填两种)等物质。
(2)由图可知,叶绿体中的光合产物以____________这种物质的形式运出到细胞质基质可转化成蔗糖。蔗糖可以暂存于叶细胞的____________(填一种细胞器名称)中参与调节细胞的渗透压,也可以从光合细胞中输出运输到其他部位。
(3)与白天相比,夜晚叶绿体中淀粉的含量____________(填“上升”或“下降”),从图中能找到的判断依据是_____________。
(4)环境因子(尤其是日照长短)可以影响叶片对所固定的碳在蔗糖和淀粉之间的分配。与长日照植物相比,短日照植物更多地将光合产物转化为____________,以此保障长夜时间段叶细胞充足的糖供给。
(5)叶绿体内膜上的“Pi转运蛋白”(TPT)是磷酸丙糖与无机磷酸(Pi)的反向转运蛋白,在将磷酸丙糖运出的同时将无机磷酸(Pi)等量运入叶绿体。研究发现:抑制小麦的TPT使其失去运输能力,可使叶绿体内淀粉合成量增加14倍,但同时会使光合作用整体速率降低。据图分析,叶绿体内淀粉合成量增加的原因是____________,光合作用整体速率降低的原因是__________。
17. 豌豆种子粒形有圆粒和皱粒,淀粉含量高的成熟豌豆能够有效的保留水分而呈圆形,淀粉含量低的由于失水而皱缩。下图1为皱粒豌豆的形成机制,图2中①~④为遗传信息传递和表达的不同过程及部分所需物质的示意图。请回答下列问题。
(1)据图1分析,豌豆粒形呈现皱粒的分子机制是由于编码淀粉分支酶的基因中间插入一段较大的DNA片段所致,则该变异类型是_________。据该实例分析,说明基因可通过_________而控制生物体的性状。
(2)圆粒豌豆淀粉分支酶基因的表达,包括图2中的过程____________(填序号)。酶2作用的键有
_________。
(3)图2中的A链、B链、C链、D链、P链、T链,可用来表示核糖核苷酸长链的有_________。
(4)图2过程③中,b表示_________,合成图中D链的模板链的碱基序列为5'-_________-3',核糖体在mRNA上移动的方向为_________(选填“3'→5'”或“5'→3'”)。
(5)图2③中d运载的氨基酸是_________,(相关密码子:丝氨酸UCG、AGC;丙氨酸GCU;精氨酸CGA。)
(6)在真核生物中,DNA甲基化多数发生在胞嘧啶碱基,甲基转移酶将甲基选择性地添加到胞嘧啶上,形成5-甲基胞嘧啶。甲基化在细胞中普遍存在,对维持细胞的生长及代谢等是必需的。请据题干和图所示信息及分析,下列有关DNA甲基化引起的表观遗传叙述正确的有 。
A. 一个DNA分子可能连接多个甲基
B. 胞嘧啶和5-甲基胞嘧啶在DNA分子中都可以与鸟嘌呤配对
C. DNA甲基化后可能干扰了RNA聚合酶等对DNA部分区域的识别和结合
D. 被甲基化的DNA片段中遗传信息发生改变,从而使生物的性状发生改变
18. 下图1表示某动物(2n=4)器官内正常的细胞分裂图,图2表示不同时期细胞内染色体(白)、染色单体(阴影)和核DNA(黑)数量的柱形图,图3表示细胞内染色体数目变化的曲线图。请回答下列问题:
(1)根据图1中的___________细胞可以判断该动物的性别,乙细胞产生的子细胞可继续进行的分裂方式是___________。
(2)图1中乙细胞前一时期→乙细胞的过程对应于图2中的___________(用罗马数字和箭头表示);甲细胞→甲细胞的后一时期对应于图2中的___________(用罗马数字和箭头表示)。
(3)下图A是上图1丙细胞产生的一个生殖细胞,根据染色体的类型和数目,判断图B中可能与其一起产生的生殖细胞有___________。若图A细胞内b为Y染色体,则a为___________染色体。
(4)某药物能专一性地抑制有丝分裂过程中纺锤体的形成,导致母细胞无法分裂成两个子细胞,但着丝粒的分裂不受影响。则使用此药物后,细胞的染色体数目将___________。如果该动物的体细胞作实验材料来探究该药物抑制纺锤体形成的最适浓度,则自变量为___________;因变量的观测指标为___________。
19. 阅读下列关于生物进化实例回答下列两个小题:
(1)果蝇的自然群体中,第Ⅱ号染色体的变异很多。下表表示果蝇的三种第Ⅱ号染色体突变类型(A、B、C),在不同温度下的存活能力与标准型果蝇的比较(以标准型为100)。
①分析表中数据并结合所学知识,可看出生物突变的特点是__________,因其具有上述特点,所以它不能决定生物进化的方向,生物进化的方向由__________决定。
②如果果蝇生存环境的温度明显下降,经过较长时间后,形成了一个新品种,将类似于类型__________。如果这一新品种与原类型形成__________,就是一个新物种了。
(2)2023年10月相继有报道,在竹溪,竹山,丹江等地都发现了野生大豆的小种群,它们是大豆的原始祖先。请利用我们所学的生物知识回答下列问题。
①大巴山脉独特的气候和环境让野生大豆生存下来,达尔文认为适应形成的必要条件是群体中出现__________和__________。它与种植大豆之间由于长期__________,不能进行__________,从而有许多表型差距,体现了生物的__________多样性。
②野生大豆的豆荚有毛(D)对无毛(d)为显性,有毛有利于种子的传播。调查发现某区域一个野生大豆的小种群豆荚有毛的基因型频率为95%,有毛基因频率为70%,则该区域的有毛杂合子基因型频率为__________。
20. “一条大河波浪宽,风吹稻花香两岸……”,熟悉的歌声会让人不由自主地哼唱。听歌和唱歌都涉及到人体生命活动的调节。回答下列问题。
(1)听歌跟唱时,声波传入内耳使听觉感受细胞产生______,经听神经传入神经中枢,再通过中枢对信息的分析和综合后,由______支配发声器官唱出歌声,该过程属于神经调节的______(填“条件”或“非条件”)反射活动。
(2)唱歌时,呼吸是影响发声的重要因素,需要有意识地控制“呼”与“吸”。换气的随意控制由______和低级中枢对呼吸肌的分级调节实现。体液中CO2浓度变化会刺激中枢化学感受器和外周化学感受器,从而通过神经系统对呼吸运动进行调节。切断动物外周化学感受器的传入神经前后,让动物短时吸入CO2(5%CO2和95%O2),检测肺通气量的变化,结果如图1。据图分析,得出的结论是______。
(3)失歌症者先天唱歌跑调却不自知,为检测其对音乐的感知和学习能力,对正常组和失歌症组进行“前测一训练一后测”的实验研究,结果如图2。从不同角度分析可知,与正常组相比,失歌症组______(答出2点);仅分析失歌症组后测和前测音乐感知准确率的结果,可得出的结论是______,因此,应该鼓励失歌症者积极学习音乐和训练歌唱。类型
16.5℃
25.5℃
30℃
标准型
100
100
100
A
100
99
98
B
87
101
110
C
109
92
89
相关试卷
这是一份河南省安阳市林州市林州市第一中学2024-2025学年高二上学期8月月考生物试题(解析版),共21页。
这是一份河南省安阳市林州市林州市第一中学2024-2025学年高二上学期8月月考生物试题(原卷版),共10页。
这是一份河南省安阳市林州市一中2023-2024学年高一下学期4月月考生物试题(原卷版+解析版),文件包含河南省安阳市林州市一中2023-2024学年高一下学期4月月考生物试题原卷版docx、河南省安阳市林州市一中2023-2024学年高一下学期4月月考生物试题解析版docx等2份试卷配套教学资源,其中试卷共33页, 欢迎下载使用。