北师大版(2024)九年级全册第十一章 简单电路二 学生实验:组装电路精品同步练习题
展开课时2 学生实验:组装电路
知识点一 串联电路
1.两个灯泡串联时,电流路径有 条,当一个灯泡损坏不亮时,另一个灯泡将 (填“亮”或“不亮”);两个灯泡并联,接通电路后,当一个灯泡损坏不亮时,另一个灯泡 (填“一定不亮”或“可能不亮”).
2.如图所示的甲、乙两个灯泡是 联的.开关闭合后,甲、乙两灯都发光,若摘下小灯泡甲,则小灯泡乙 (填“能”或“不能”)继续发光.
3.串联电路中任意一个用电器 路,其他用电器均停止工作;串联电路中任意位置的一个开关都能控制 。
4.如图,要使灯泡L1和L2都发光,则应闭合开关 ,断开开关 。
5.如图所示的电路,若要使灯和电铃组成串联电路,只需闭合开关 ;闭合开关 ,则会造成电源短路.
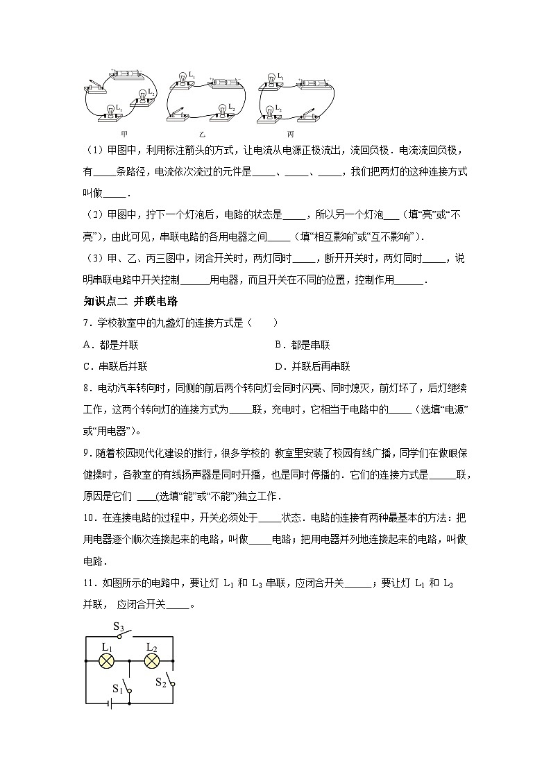
6.观察下列各图,回答下列问题.
(1)甲图中,利用标注箭头的方式,让电流从电源正极流出,流回负极.电流流回负极,有 条路径,电流依次流过的元件是 、 、 ,我们把两灯的这种连接方式叫做 .
(2)甲图中,拧下一个灯泡后,电路的状态是 ,所以另一个灯泡 (填“亮”或“不亮”),由此可见,串联电路的各用电器之间 (填“相互影响”或“互不影响”).
(3)甲、乙、丙三图中,闭合开关时,两灯同时 ,断开开关时,两灯同时 ,说明串联电路中开关控制______用电器,而且开关在不同的位置,控制作用______.
知识点二 并联电路
7.学校教室中的九盏灯的连接方式是( )
A.都是并联B.都是串联
C.串联后并联D.并联后再串联
8.电动汽车转向时,同侧的前后两个转向灯会同时闪亮、同时熄灭,前灯坏了,后灯继续工作,这两个转向灯的连接方式为 联,充电时,它相当于电路中的 (选填“电源”或“用电器”)。
9.随着校园现代化建设的推行,很多学校的 教室里安装了校园有线广播,同学们在做眼保健操时,各教室的有线扬声器是同时开播,也是同时停播的.它们的连接方式是 联,原因是它们 (选填“能”或“不能”)独立工作.
10.在连接电路的过程中,开关必须处于 状态.电路的连接有两种最基本的方法:把用电器逐个顺次连接起来的电路,叫做 电路;把用电器并列地连接起来的电路,叫做 电路.
11.如图所示的电路中,要让灯 L1 和 L2 串联,应闭合开关 ;要让灯 L1 和 L2 并联, 应闭合开关 。
12.小凯同学连接并联电路的实验电路时,如图所示。
(1)请你说明在开关 S闭合后观察到L1和 L2的现象为 。两块电流表示数的现象为 。
(2)请你只改动图中一根导线的连接位置,闭合开关 S 后,使两灯都发光,且电流表都有正常示数。(在需要改动的导线上画“×”,并画出改动后的连线)( )
13.请用一个电源E,一个开关S,两个电阻R1、R2,若干导线,画出一个两电阻并联工作的电路图。
14.画出对应的电路图。
参考答案:
1. 一 不亮 可能不亮
【详解】[1]在串联电路中,整个电路只有一条电流路径;
[2]串联电路中,用电器工作过程中相互影响,一个用电器损坏,其它用电器都不能工作.所以两只灯泡串联时,当一个灯泡损坏不亮时,另一个灯泡处于断路状态,也不能发光;
[3]在并联电路中,每个用电器与电源独立组成通路,所以一个支路灯泡损坏,不影响另一个支路灯泡的发光,因此另一个支路的灯泡可能发光,也可能因为本支路故障而不发光.
2. 串 不能
【详解】[1]由图示电路图可知,两个灯泡首尾顺次连接,它们是串联的;
[2]摘下灯泡甲,电路断开,两个灯泡都不能发光.
3. 断 整个电路
【详解】[1][2]串联中任意一个用电器断路,其他用电器都无法工作,电路中无电流通过。串联电路中开关控制整个电路。
4. S1 、S3 S2
【详解】[1][2]要使灯泡L1和L2都发光,需要电流依次经过灯泡L1和L2,则闭合开关S1、S3,断开开关S2,这样两灯泡形成串联电路。
5. S2 S1和S2和S3
【详解】[1]若要使灯和电铃组成串联电路,则只需闭合开关S2,此时灯与电铃首尾顺次连接;
[2]同时闭合S1、S2、S3,电流从电源正极出发,而且电流不经过用电器直接回电源负极,会造成电源短路,这是绝对不允许的.
6. 一 开关 灯 灯 串联 断路 不亮 相互影响 亮 不亮、所有、相同
【详解】(1)[1][2][3][4][5]甲图中,电流从电源正极流出,依次流过开关、L1、L2三个元件,流回负极.电流只有一条路径,我们把两灯的这种连接方式叫做串联.
(2)[6][7][8]甲图中,两灯串联,电路只有一条路径,拧下一个灯泡后,电路的状态是断路,所以另一个灯泡不亮,可见,串联电路的各用电器之间相互影响.
(3)[9][10]甲、乙、丙三图中,开关的位置不同,闭合开关时,两灯同时亮,断开开关时,两灯同时不亮;
[11][12]此现象说明串联电路中开关控制所有用电器,而且开关在不同的位置,控制作用相同.
7.A
【详解】因为灯泡都可以单独工作,当其中一个灯泡坏了,并不影响其它灯泡的工作,即独立工作、互不影响,因此教室中的九盏灯间的连接一定是并联。
故选A。
8. 并 用电器
【详解】[1]电动汽车转向时,汽车同侧的前后两个转向灯就会同时闪亮、同时熄灭,前灯坏了,后灯继续工作,说明转向灯可以单独工作、互不影响,所以它们是并联的。
[2]消耗电能的装置叫用电器,转向灯是消耗电能的设备,不能蓄电,所以充电时,它仍相当于电路中的用电器。
9. 并 能
【详解】[1][2]考场的有线扬声器可以单独播放,互不影响的,所以它们之间是并联的;
10. 断开 串联 并联
【详解】[1] 为保护电路,在连接电路的过程中,开关必须处于断开状态;
[2] 串联电路是指把用电器逐个顺次连接起来的电路;
[3] 并联电路是指把用电器并列地连接起来的电路.
11. S2 S1、S3
【详解】[1]要使灯L1、L2组成串联电路,应将两灯首尾相连接到电源两端,则需闭合开关S2。
[2]要使L1、L2组成并联电路,则需让电流从电源流出分别流入两灯中再汇合共同流入电源负极,则需闭合开关S1、S3。
12. L1不发光,L2正常发光 电流表A1无实数A2电流表有示数
【详解】(1)[1][2]由图知道,开关闭合后,电流经过开关、L2、A2回到电源负极,L1被短路 ,所以L1不发光,A1电流表无示数,L2正常发光,A2电流表有示数。
(2)[3]要使两灯都发光,且电流表都有正确示数,可将灯泡L2左端接线柱与电流表A1正接线柱之间的连线去掉,此时两灯并联,A1测L1的电流,A2测干路电流,如下
13.
【详解】由题意可知,两个电阻并联,然后与开关、电源组成电路,如下图所示:
14.
【详解】由实物图可知,两灯并联,开关与L1串联,只控制L1这个灯,根据实物图画出对应的电路图,注意电路图与实物图各元件一一对应,如下图所示:
初中物理北师大版(2024)九年级全册八 变阻器优秀课堂检测: 这是一份初中物理北师大版(2024)九年级全册<a href="/wl/tb_c15155_t7/?tag_id=28" target="_blank">八 变阻器优秀课堂检测</a>,共7页。试卷主要包含了滑动变阻器的原理和构造,滑动变阻器的使用,电阻箱、电位器等内容,欢迎下载使用。
北师大版(2024)六 探究——不同物质的导电性能精品练习: 这是一份北师大版(2024)<a href="/wl/tb_c15151_t7/?tag_id=28" target="_blank">六 探究——不同物质的导电性能精品练习</a>,共4页。试卷主要包含了导体、绝缘体和半导体,电阻等内容,欢迎下载使用。
初中物理北师大版(2024)九年级全册五 电压优秀复习练习题: 这是一份初中物理北师大版(2024)九年级全册<a href="/wl/tb_c15150_t7/?tag_id=28" target="_blank">五 电压优秀复习练习题</a>,共11页。试卷主要包含了电压,电压表等内容,欢迎下载使用。

