资料中包含下列文件,点击文件名可预览资料内容
还剩5页未读,
继续阅读
广西玉林市玉州区2023-2024学年八年级下学期期中考试历史试题(原卷版+解析版)
展开相关试卷
广西玉林市玉州区2023-2024学年八年级下学期期中考试历史试题(解析版):
这是一份广西玉林市玉州区2023-2024学年八年级下学期期中考试历史试题(解析版),共17页。
广西玉林市玉州区2023-2024学年八年级下学期期中考试历史试题(原卷版):
这是一份广西玉林市玉州区2023-2024学年八年级下学期期中考试历史试题(原卷版),共8页。
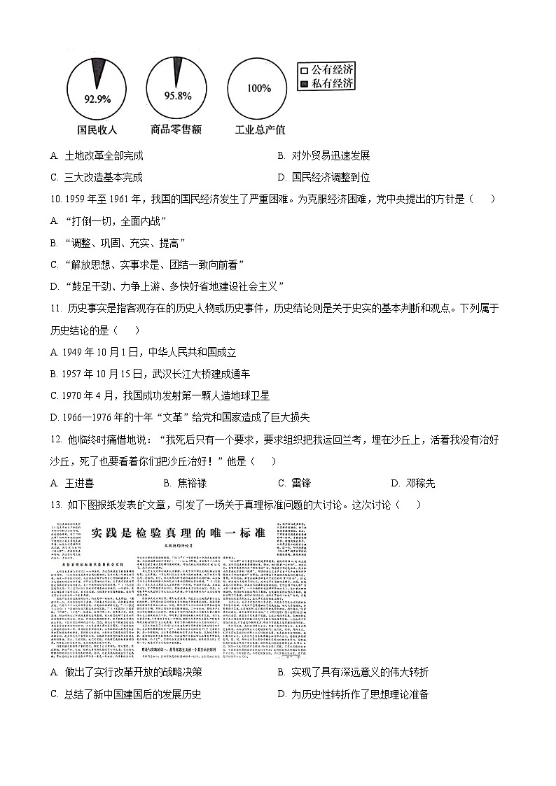
广西玉林市玉州区2023-2024学年七年级下学期期末教育监测与评价历史试题:
这是一份广西玉林市玉州区2023-2024学年七年级下学期期末教育监测与评价历史试题,共7页。试卷主要包含了右图是“济南刘家功夫针铺”铜板,《元史》中提到,右图两件宋代文物共同反映了当时等内容,欢迎下载使用。

