广西玉林市玉州区2023-2024学年八年级下学期期中考试历史试题(原卷版)
展开广西玉林市玉州区2023-2024学年八年级下学期期中考试历史试题(原卷版+解析版): 这是一份广西玉林市玉州区2023-2024学年八年级下学期期中考试历史试题(原卷版+解析版),文件包含广西玉林市玉州区2023-2024学年八年级下学期期中考试历史试题原卷版docx、广西玉林市玉州区2023-2024学年八年级下学期期中考试历史试题解析版docx等2份试卷配套教学资源,其中试卷共25页, 欢迎下载使用。
广西玉林市玉州区2023-2024学年八年级下学期期中考试历史试题(解析版): 这是一份广西玉林市玉州区2023-2024学年八年级下学期期中考试历史试题(解析版),共17页。
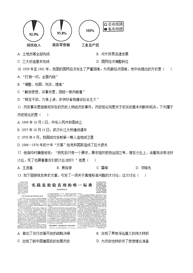
广西玉林市玉州区2023-2024学年七年级下学期期末教育监测与评价历史试题: 这是一份广西玉林市玉州区2023-2024学年七年级下学期期末教育监测与评价历史试题,共7页。试卷主要包含了右图是“济南刘家功夫针铺”铜板,《元史》中提到,右图两件宋代文物共同反映了当时等内容,欢迎下载使用。

