河南省舞钢市2023-2024学年七年级下学期期末生物试题(原卷版+解析版)
展开
这是一份河南省舞钢市2023-2024学年七年级下学期期末生物试题(原卷版+解析版),文件包含河南省舞钢市2023-2024学年七年级下学期期末生物试题原卷版docx、河南省舞钢市2023-2024学年七年级下学期期末生物试题解析版docx等2份试卷配套教学资源,其中试卷共26页, 欢迎下载使用。
注意事项:
1.本试卷分试题卷和答题卡两部分,试题卷共6页,两个大题,满分50分,考试时间50分钟。
2.试题卷上不要答题,选择题请用2B铅笔按要求涂在答题卡上指定位置,非选择题请用0.5毫米黑色签字水笔直接把答案写在答题卡上。答在试题卷上的答案无效。
3.答题前,考生务必将本人姓名、准考证号填写在答题卡第一面的指定位置。
一、选择题(共20小题,20分)
下列每小题列出的四个选项中,只有一个选项是最符合题目要求的。请将正确选项的字母代号涂写在答题卡相应位置上。
1. 十月怀胎,母亲不易。如图是小丽从受精卵发育成青春美少女的过程,下列说法错误的是( )
A. ①表示受精作用形成受精卵
B. ①发生的部位是输卵管
C. ④中胚胎通过胎盘从母体吸取氧气和养料,排出二氧化碳等代谢废物
D. 进入青春期后小丽会出现乳房增大,这是由于子宫分泌雌性激素所致
2. 某初二男生,脸上长了很多青春痘,去医院检查发现性激素分泌失调。该男生体内分泌雄性激素的部位是( )
A. 睾丸B. 附睾C. 前列腺D. 尿道
3. 在公共汽车上,年轻人应主动给老年人让座,这是关爱老人的一种美德。这样做可以防止老年人跌倒骨折,因为老年人的骨( )
A. 既坚固又有弹性B. 硬度小、弹性大
C. 弹性小、硬脆D. 骨成分中无机物少于2/3,有机物多于1/3
4. 如图为某志愿者的电子献血证(部分),下列叙述正确的是( )
A. 该血样可输给A型血患者B. 全血中含有血细胞和血浆
C. 献血时针头插入的是动脉D. 针眼处起凝血作用的是白细胞
5. 4月25号春季校动会上,小明参加了1500米长跑,跑着跑着,汗液流进了他的嘴里,他觉得嘴里有咸味,这是因为汗液中含有( )
A. 蛋白质B. 葡萄糖C. 无机盐D. 脂肪
6. 红心火龙果中的甜菜红素不易被消化吸收,因此大量食用红心火龙果会引起尿液变色。甜菜红素从进入人体泌尿系统到从人体中排出,依次经过的结构是( )
A. 肾、膀胱、输尿管、尿道B. 输尿管、肾、膀胱、尿道
C. 膀胱、肾、输尿管、尿道D. 肾、输尿管、膀胱、尿道
7. 下图是尿的形成过程中葡萄糖含量的变化趋势图,图中起重吸收作用的结构是( )
A. ①B. ③C. ②D. ④
8. 国家教育部提出,中小学生要减轻课业负担,保证充足睡眠。充足的睡眠有利于( )分泌生长激素促进人体的生长发育。
A. 垂体B. 甲状腺C. 胰岛D. 性腺
9. 小敏和妈妈去超市购买食盐,细心的她发现有各种食盐供消费者选择。有的加入了碘酸钾,有的不添加。加碘酸钾的目的是为了预防因缺碘引起的( )
A. 甲状腺肿大B. 味觉障碍
C. 贫血D. 佝偻病
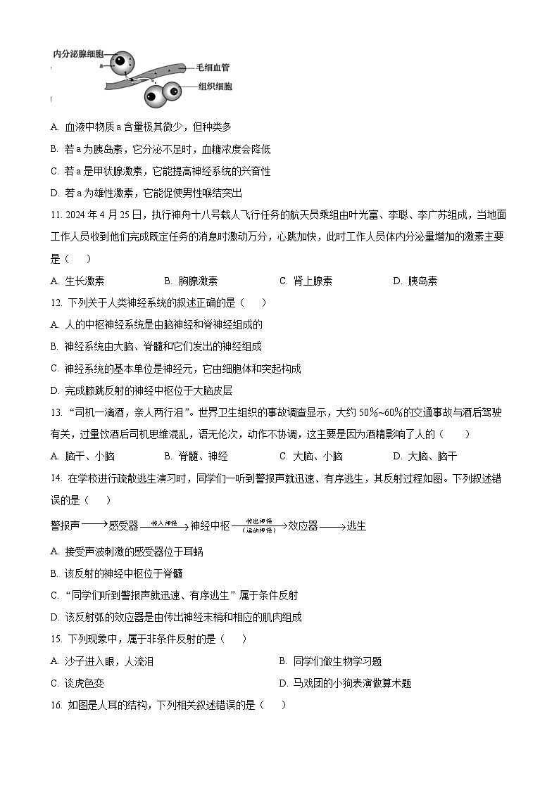
10. 如图为人体某内分泌腺细胞所分泌的某物质a及其运输和作用示意图,则下列说法不正确的是( )
A. 血液中物质a含量极其微少,但种类多
B. 若a为胰岛素,它分泌不足时,血糖浓度会降低
C. 若a是甲状腺激素,它能提高神经系统的兴奋性
D. 若a为雄性激素,它能促使男性喉结突出
11. 2024年4月25日,执行神舟十八号载人飞行任务的航天员乘组由叶光富、李聪、李广苏组成,当地面工作人员收到他们完成既定任务的消息时激动万分,心跳加快,此时工作人员体内分泌量增加的激素主要是( )
A. 生长激素B. 胸腺激素C. 肾上腺素D. 胰岛素
12. 下列关于人类神经系统的叙述正确的是( )
A. 人的中枢神经系统是由脑神经和脊神经组成的
B. 神经系统由大脑、脊髓和它们发出的神经组成
C. 神经系统的基本单位是神经元,它由细胞体和突起构成
D. 完成膝跳反射的神经中枢位于大脑皮层
13. “司机一滴酒,亲人两行泪”。世界卫生组织的事故调查显示,大约50%~60%的交通事故与酒后驾驶有关,过量饮酒后司机思维混乱,语无伦次,动作不协调,这主要是因为酒精影响了人的( )
A. 脑干、小脑B. 脊髓、神经C. 大脑、小脑D. 大脑、脑干
14. 在学校进行疏散逃生演习时,同学们一听到警报声就迅速、有序逃生,其反射过程如图。下列叙述错误的是( )
警报声感受器神经中枢效应器逃生
A. 接受声波刺激的感受器位于耳蜗
B. 该反射的神经中枢位于脊髓
C. “同学们听到警报声就迅速、有序逃生”属于条件反射
D. 该反射弧的效应器是由传出神经末梢和相应的肌肉组成
15. 下列现象中,属于非条件反射的是( )
A. 沙子进入眼,人流泪B. 同学们做生物学习题
C. 谈虎色变D. 马戏团的小狗表演做算术题
16. 如图是人耳的结构,下列相关叙述错误的是( )
A. 耳分为外耳、中耳、内耳三部分
B. 1鼓膜和2听小骨均有传导和放大声波的作用
C. 形成听觉的部位是4
D. 鼻咽部感染时,病菌可通过5咽鼓管引发中耳炎
17. 2023年3月3日“全国爱耳日”主题是“科学爱耳护耳,实现主动健康”。日常生活中,遇到巨大声响时,要迅速张口,或闭嘴堵耳,目的是防止震破( )
A. 外耳道B. 鼓膜C. 听小骨D. 半规管
18. 盲人在“读”盲文时,依靠皮肤的( )
A 冷觉感受器B. 热觉感受器
C. 痛觉感受器D. 触压觉感受器
19. 光明网4月29日电,2024碳达峰碳中和绿色发展论坛在北京举行,论坛以“落实双碳行动,建设美丽中国”为主题。碳中和是指通过多种途径抵消二氧化碳的排放总量,达到“净零排放”的目的。下列做法不利于实现碳中和的是( )
A. 生物柴油替代石化柴油B. 砍伐树木建设游乐场
C. 风力发电、水力发电D. 推广使用低能耗车辆
20. 《中华人民共和国乡村振兴促进法》中有“加强乡村生态保护和环境治理,绿化美化乡村环境,建设美丽乡村”的内容。下列做法有违该法的是( )
A. 垃圾分类处理
B. 推进农作物秸秆的资源化利用
C. 推广卫生厕所
D. 使用剧毒农药治虫
二、非选择题(共5小题,30分)
请将答案写在答题卡相应位置上。除注明外,每空1分。(注:[ ]内填标号,________上填名称的,合在一起计1分。)
21. 血液究竟是怎样循环的,英国解剖生理学家哈维首先解开了其中的秘密。
(1)哈维做了大量的捆扎实验证明自己的猜想。其方法类似于我们输液时,护士会先用胶皮管扎紧你的手腕,手背上的“青筋”就会鼓胀起来(图一),“青筋”就是分布在浅层的________。
(2)哈维发现心脏是由肌肉组织构成,是推动血液从心脏到动脉再从静脉回到心脏的动力。小强在观察完整的离体心脏(图二)时发现,心壁最厚的是[ ]________,从[1]往心脏内注水后,水从[ ]________流出。图二中血管4的名称是肺静脉,其内流动的是________(填“动脉血”或“静脉血”)。心房和心室之间有控制血液向一个方向流动的瓣膜,所以C的血液只能流向D。
(3)哈维推测:在动脉和静脉之间一定有通道相连,现在我们可以在显微镜下观察小鱼尾鳍内血液的流动来找到它的存在,即图三所示的[ ]________,判断的主要依据是________。
22. 据统计,我国每年约有5万名儿童因意外伤害而死亡,其中因呼吸道被异物堵塞引起窒息而死亡的儿童有近3000名。呼吸道是气体进出人体的通道,需时刻保持通畅。在紧急情况下,可采取图二中的方法实施救助。请据图回答相关问题:
(1)图一为人体呼吸系统结构模式图。正常吞咽时,会厌软骨会盖住喉入口处,避免食物进入喉和[ ]________,阻塞呼吸道。
(2)呼吸道阻塞会使气体无法进出肺,影响肺泡与血液之间进行________,进而使组织细胞获得的________减少,严重时可导致死亡。
(3)若呼吸道被异物阻塞,危急情况下可采用海姆立克急救法实施救助(如图二)。据图分析,对儿童和成年人进行急救时,应快速向后上方挤压其________。挤压会导致被救者________(填下列字母)。重复上述操作,直至异物被排出。施救时,应注意对不同人群挤压的部位不同,并且尽量不造成二次伤害。
A.膈顶下降→胸腔容积扩大→肺内气压减小→肺内气体推动异物向外移动
B.膈顶上升→胸腔容积缩小→肺内气压增大→肺内气体推动异物向外移动
C.膈顶上升→胸腔容积扩大→肺内气压减小→肺内气体推动异物向外移动
(4)为预防异物进入呼吸道,生活中应注意________(写出一点即可)。
23. 在学习了“泌尿系统”相关内容后,同学们在老师的指导下制作“肾单位模型”,以模拟肾小球的滤过作用和肾小管的重吸收作用,同时针对该模型的科学性设计了评价表。
某同学利用橡皮管、漏斗、水、大小种类均相同的塑料颗粒、注射器等材料制作了如图所示的模型。
(1)该模型中的部位①模拟肾单位中的________(填结构名称),④内流的是________血,用塑料颗粒模拟血液中不能进入肾小囊的成分,它们是________和________。
(2)若该模型能模拟肾单位的功能,则形成的“尿液”将从部位________中流出。(选填图中序号)
(3)根据评价表,该模型“指标一”被评为“优秀”,“指标二”被评为“待改进”。为使该模型的“指标二”达到优秀水平,请你对该模型提出合理的改进建议:________。
24. 眼睛是心灵的窗户,我们从外界获得的信息中,大多是来自视觉。请依据所学知识,据图回答下列问题。
(1)吃过饭,小明去上学,当他过马路时,绿灯发出的光线进入他的眼睛,在[ ]________上形成物像,通过视神经将信息传递给大脑皮层的视觉中枢形成视觉。“小明看到红灯就停、看到绿灯就行”属于________(填“非条件反射”或“条件反射”)。
(2)完成反射的结构基础是反射弧,由五个部分组成,图中⑦是________。
(3)每年都有因不遵守交通规则而导致的意外伤害,严重的可能会变成植物人。植物人有呼吸、有心跳,但不能自主活动,没有意识或者意识朦胧。植物人的神经系统可能没有受到损伤的部位是图中的[ ]________。
(4)小明没有养成良好的用眼卫生习惯,使眼球的前后径过长,或者[ ]________的凸度过大且不易恢复原大小,导致近视,近视眼可以通过佩戴凹透镜加以矫正。
(5)结合生活实际,请写出预防近视的正确做法________(写出一条即可)。
25. 肥胖是多种慢性病的诱发因素,引起人们的普遍关注。在日常饮食中适量增加膳食纤维可有效减少人体脂肪的过量堆积。魔芋富含膳食纤维,在我国种植历史悠久。研究人员探究了魔芋膳食纤维对脂肪消化的影响。
①配制浓度分别为0、0.1%、0.3%、0.5%的四组魔芋膳食纤维溶液各100mL。
②向各组溶液中分别加入5mL玉米油,混合均匀,制成四组混合液。
③从四组混合液中各取30mL分别加入4个烧杯,按魔芋膳食纤维的浓度由低到高依次标记为A、B、C、D组。
④向各组分别加入20mL人工肠消化液,充分搅拌。37℃下反应2小时,每隔20分钟测量脂肪酸相对含量。每组实验重复3次,取实验数据的平均值。结果如图所示。
请回答下列问题。
(1)脂肪主要在人体消化道的________中被消化。该器官的内表面有许多环形皱襞,皱襞表面有许多________,内有丰富的毛细血管,有利于营养物质的吸收。
(2)每组实验重复3次,取实验数据的平均值,这样做的目的是________。
(3)根据实验结果可知:魔芋膳食纤维能抑制脂肪的分解。请分析得出此实验结论的依据:由图可知,脂肪酸的相对含量随着魔芋膳食纤维浓度的升高而________,脂肪酸是脂肪分解的产物之一,脂肪酸相对含量低表明________,因此魔芋膳食纤维能抑制脂肪的分解。
(4)虽然过量摄入脂肪会导致肥胖,但脂肪对人体的作用是不可替代的。在日常饮食中,我们要做到________。(写出一条即可)“肾单位模型”评价表(节选)
评价指标
优秀
合格
待改进
指标一
设计合理,有创意,结构完整
结构完整
结构不完整,有
1处以上缺失
指标二
能模拟肾小球中不同
成分的滤过作用,效果明显
能模拟肾小球滤过
作用,但效果不明显
不能模拟肾小球
的滤过作用
相关试卷
这是一份河南省济源市2023-2024学年七年级下学期期末生物学试题(原卷版+解析版),文件包含河南省济源市2023-2024学年七年级下学期期末生物学试题原卷版docx、河南省济源市2023-2024学年七年级下学期期末生物学试题解析版docx等2份试卷配套教学资源,其中试卷共34页, 欢迎下载使用。
这是一份河南省南阳市邓州市2023-2024学年七年级下学期期末生物试题(原卷版+解析版),文件包含河南省南阳市邓州市2023-2024学年七年级下学期期末生物试题原卷版docx、河南省南阳市邓州市2023-2024学年七年级下学期期末生物试题解析版docx等2份试卷配套教学资源,其中试卷共33页, 欢迎下载使用。
这是一份河南省南阳市社旗县2023-2024学年七年级下学期期末生物学试题(原卷版+解析版),文件包含河南省南阳市社旗县2023-2024学年七年级下学期期末生物学试题原卷版docx、河南省南阳市社旗县2023-2024学年七年级下学期期末生物学试题解析版docx等2份试卷配套教学资源,其中试卷共26页, 欢迎下载使用。

