





河南省济源市2023-2024学年七年级下学期期末生物学试题(原卷版+解析版)
展开
这是一份河南省济源市2023-2024学年七年级下学期期末生物学试题(原卷版+解析版),文件包含河南省济源市2023-2024学年七年级下学期期末生物学试题原卷版docx、河南省济源市2023-2024学年七年级下学期期末生物学试题解析版docx等2份试卷配套教学资源,其中试卷共34页, 欢迎下载使用。
说明:
1. 本试卷共2大题35小题,满分100分。考试时间70分钟。
2.答题前请将答题卡的内容填写清楚。
3.按要求将答案填写在答题卡相应位置,在试题卷上作答无效。
选择题 (60分)
1 我国的古人类化石非常丰富,中国科学家在研究人类的起源和发展方面,做出了重要的贡献。下列说法正确的是( )
A. 人类的祖先是森林古猿,直接证据是化石
B. 现代类人猿经过漫长的时间可以进化成人类
C. 人猿分界的标志是语言的产生
D. 大猩猩是与人类亲缘关系最近的现代类人猿
2. 目前我国正面临人口老龄化趋势,为优化年龄结构,我国实施三孩生育政策。下列关于人类生殖和发育的说法中,错误的是( )
A. 正常情况下,精子和卵细胞在子宫内完成受精
B. 胚泡移动到子宫内,附着在子宫内膜上
C. “女大十八变,越变越好看”,引起这种变化的器官是卵巢
D. 身高突增是青春期发育的显著特点
3. 青春期是人体发育和智力发展的黄金时期,应该养成良好的卫生保健习惯。下列叙述正确的是( )
A. 有独立意识,遇事不与家长商量
B. 作息有规律,通宵玩游戏
C. 女孩应禁食含脂肪的食物以保持良好的体型
D. 积极参加体育锻炼和文艺活动
4. 下列营养物质中,既属于有机物,又不能为人体提供能量的是( )
A. 糖类B. 脂肪C. 维生素D. 蛋白质
5. 甲、乙两同学分别利用如图所的示A、B两套装置进行“测定花生仁所含能量”的实验,各量取10mL水分别放入A、B两装置。整个实验过程严格按实验要求操作。下列说法正确的是( )
A. A、B装置燃烧的花生仁大小应一致,且越大越好
B. 用相同质量的花生仁做实验,B装置的水温升高更多
C. 为准确测量水温变化,温度计应接触试管和锥形瓶底部
D. B装置实验数据更准确主要是因为花生仁燃烧更充分
6. 目前市面上推行的可降解PLA吸管,主要以大米、小麦等为原料,满足环保要求的同时消费者使用感也很优异。若该吸管被食用后,其主要成分在消化道中被分解的部位是( )
A. 口腔和胃B. 口腔和小肠
C. 胃和小肠D. 小肠和大肠
7. 人吃了肥肉,最终在小肠内被消化成( )
A. 甘油、脂肪酸B. 二氧化碳、水
C. 甘油、氨基酸D. 葡萄糖、水
8. 肠道显微胶囊是一种用于诊断胃肠道疾病的可吞咽式小型设备,它可以在短时间捕捉到消化道内的三维图像。该胶囊不会经过的结构是( )
A. 咽B. 食道C. 大肠D. 胰
9. 下列针对特定人群设计的饮食方案中,不合理的是( )
A. 高血压患者的饮食要清淡少盐
B. 胆囊炎患者的饮食要少食油炸食品
C. 献血后的人适量补充富含蛋白质和铁的食物
D. 糖尿病患者排出大量的糖类,应多补充含糖量高的食物
10. 2024年,央视的“315”晚会曝光了许多食品安全问题,引起了公众的广泛关注和热议。以下符合食品安全的做法是( )
A. 水果店:水果出现腐烂,把腐烂部分去除,未腐烂部分榨成果汁食用
B. 超市:购买包装食品时,要查看是否有食品生产许可证编号
C. 面包店:过期面包没有变质的话,可以放心食用
D 菜市场:有“虫眼”的蔬菜是没有喷过农药的,可以放心食用
11. 长跑时,体育老师总是建议我们用鼻子吸气、用嘴呼气,必要时可以用嘴辅助吸气,但不要张大嘴巴吸气和呼气。与用嘴吸气相比,用鼻子吸气的优势不包括( )
A. 鼻腔前部生有鼻毛,可使吸入的空气清洁
B. 鼻黏膜分布着丰富的毛细血管,能温暖吸入的空气
C. 鼻腔内有嗅觉感受器,可感受气味刺激
D. 鼻黏膜分泌的黏液可使吸入的气体湿润
12. 深呼吸是胸腹式呼吸联合进行,有助于改善心肺功能。下列说法不正确的是( )
A. 呼吸深度加深
B. 使肺泡充分扩张回缩
C. 可以增强肋间肌、膈肌的收缩能力
D. 会降低气体交换的效率
13. 据统计,每年中小学生因溺水造成死亡的达3万多人,安全教育刻不容缓。人在湖水时,首先受到阻碍的呼吸过程是( )
A. 肺与外界的气体交换B. 肺泡与血液间的气体交换
C. 气体在血液中的运输D. 血液与组织细胞间的气体交换
14. “宝贝回家”是一个寻亲公益网站,它帮助很多人找到了自己的亲人,在寻找亲人最后的确认过程中,需要通过采血进行亲子鉴定,那么进行亲子鉴定时主要是选取血液中的( )
A. 血小板B. 红细胞C. 血浆D. 白细胞
15. 小华和同学们跳绳,测得10秒内她的脉搏为20次,则她的心率为( )
A. 20次/分B. 80次/分C. 120次/分D. 100次/分
16. 冠状动脉负责给心脏供血,它从主动脉出发,分左、右两个分支,逐渐再向下分散,像“帽子”一样扣在心脏上,故称为“冠”状动脉。下列不属于冠状动脉特点的是( )
A. 流动脉血B. 血流速度快
C. 弹性大D. 有瓣膜
17. 人体的血液循环由体循环和肺循环两部分组成。两者之间的关系是
A. 先进行肺循环,而后进行体循环B. 两者不分先后,交叉进行
C. 先进行体循环,而后进行肺循环D. 两者不分先后,同时进行
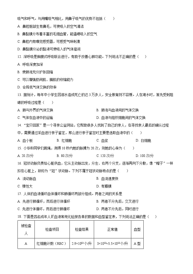
18. 下面是四名成年人血液常规化验报告单的数据和血型鉴定表,下列说法正确的是( )
A. 皮肤划破后出血不易止住,表现出该症状是被检查人A
B. 急性扁桃体炎患者是被检查人B
C. 被检查人A和C都可能患有贫血
D. 如果给被检查人D输血,一般情况下应少量缓慢输AB、O型血
19. 2024年6月14日为第21个“世界献血者日”。下列有关献血和输血的说法不正确的是( )
A. 在紧急情况下,只有O型血的人可以接受异型血
B. 适量献血不影响健康,还能促进人体的造血功能
C. 患有传染性乙肝、艾滋病等疾病的公民禁止献血
D. 我国实行无偿献血制度,提倡18-55周岁的健康公民自愿献血
20. 人体细胞代谢产生的废物需及时排出体外。下列器官中不能排出代谢废物的是( )
A. 大肠B. 肺C. 肾脏D. 皮肤
21. 据报道,我国有高达1.2亿慢性肾脏病患者。下列有关泌尿系统的保健,说法正确的是( )
A. 冬天可以少喝水,少排尿B. 为了节省时间,经常憋尿
C. 有尿意时,要及时排尿D. 慢性肾病病情进展慢,不用医治
22. 红心火龙果中的甜菜红素难以分解,大量食用后会引起尿液变红,其排出人体时依次通过的结构是( )
①膀胱 ②输尿管 ③肾脏 ④尿道
A. ①→②→③→④B. ③→①→②→④
C. ③→②→①→④D. ③→④→②→①
23. 你一定有这样的体会:当你打呵欠时,听不清别人对你说的话。其主要原因是打呵欠影响了( )
A. 耳郭对声波的收集B. 鼓膜的振动C. 听小骨的振动D. 神经冲动的传导
24. 人吃酸梅时,唾液分泌量增加,该反射过程如图所示。下列关于该反射的叙述错误的是
A. 结构基础为反射弧B. 神经中枢在脑干
C. 效应器为唾液腺D. 属于条件(复杂)反射
25. 自动驾驶汽车可以帮助驾驶者在行车时做出一系列判断,甚至可以自行控制行驶,与人类神经系统工作有很多相似的地方。它通过“传感器→行车电脑→执行机械”形成自己的“反射弧”。对这个“反射弧”的理解不正确的是( )
A. 传感器能接受“刺激”,产生“神经冲动”
B. 执行机械与类似于“传入神经”的结构直接相连
C. 执行机械类似于反射弧中的“效应器”
D. 行车电脑类似于反射弧中的“神经中枢”
26. “八段锦”起源于北宋,是中国传统健身法,可强身健体。在练习八段锦的过程中,维持身体平衡的中枢位于( )
A. 大脑B. 小脑C. 脑干D. 脊髓
27. 研究人员在实验时,向小鼠的体内注射了大量的胰岛素,发现小鼠出现四肢乏力,接着昏厥,请问,想要让小鼠恢复正常,必须向小鼠注射()
A. 胰岛素B. 氨基酸C. 葡萄糖D. 甲状腺激素
28. 下列生命现象与激素分泌无直接关系的是
A. “植物人”只有呼吸和心跳
B. 侏儒症患者身材矮小,智力正常
C. 正常人的血糖浓度维持在一定范围内
D. 食用加碘食盐可有效防止大脖子病
29. 下列现象不属于主要由人类活动引起的是( )
A. 土地沙化B. 竹子开花C. 温室效应D. 水土流失
30. 我国争取在2060年前实现“碳中和”目标,即二氧化碳的排放和消耗之间达到平衡。下列做法能够增加大气中二氧化碳消耗的是( )
A. 绿色出行,低碳生活B. 植树造林,绿化祖国
C. 光盘行动,节约粮食D. 垃圾分类,合理利用
二、非选择题 (40分)
31. 张同学身体一直不太好,学习又比较紧张,请你利用所学知识根据如下表A、B、C、D、E五种食物(各100克、水和无机盐除外)的主要成分,帮他拟定一个较为科学的居食计划。
(1)为保证张同学能在紧张的学习中及时获得较多的能量,应该让他多吃食物_______(填字母)。因为_______是人体的主要能源物质。
(2)张同学身体正处在生长发育旺盛的阶段,需要充足的_______,所以平时也应该多吃食物_______(填字母)。
(3)张同学有时牙龈出血,那么他平时应该多吃食物_______(填字母),他傍晚看不清东西,建议的应多吃食物_______(填字母)。
(4)张同学的妈妈已怀孕有3个多月。张同学学了生物知识后,认为妈妈应该多吃含钙的食物、因为儿童缺钙易得_______。
32. 图(一)为呼吸系统组成示意图,图(二)为肺泡与毛细血管之间的气体交换示意图,图(三)是人体呼出气体中二氧化碳遇澄清的石灰水变化情况,图(四)是模拟呼吸时膈肌的运动情况,请据图回答下列问题:
(1)图(一)中的_______(填写图中的序号和名称)是人体进行气体交换的主要器官。_______(填写图中的序号和名称)不仅是气体的通道,而且还对吸入的空气具有清洁、湿润和_______的作用。
(2)图(二)所示的外界气体按照c方向进入肺泡时,此时肺容积_______(填“变大”或变小)。肺泡壁和毛细血管壁都是由一层_______细胞构成,有利于气体交换。
(3)观察图(三)推断,通入的气体为人体呼出气体的试管是_______(填“甲”或“乙”)。因此、与吸入气体相比,呼出的气体中_______的含量明显增加了。
(4)图(四)是模拟呼吸时膈肌的运动情况,甲表示_______(填“吸气”或“呼气”)过程,此时膈肌处于_______(填“收缩”或“舒张”)状态。
33. 小明同学因感冒拖延引发持续咳嗽,去医院治疗护士为其抽血检查,经医生诊断为肺炎并伴有心肌炎。下图为有关图片,请据图作答:([ ]内填图中序号或字母)
(1)血液静置一段时间后,出现了如图甲所示的分层现象,图中a是________,主要功能是运载_______,运输营养物质和废物;
(2)小明从外界吸入的氧会经图乙中 [ ]_______运输,对应图甲中的 [ _____ ]。
(3)图丙中的ABC代表血管,护士为小明输液时,针头刺入的血管是丙图中的 [__________ ],经过血液循环,药物会通过图丁中血管⑤下腔静脉最先到达腔室 [ ]_______。
(4)若图丙中E是乐乐的小肠绒毛壁,经过D(代表生理过程)过程,在B处进行物质交换,血液中葡萄糖含量明显增加,则D表示_____过程。
(5)小明因为肺炎拖延时间较长,并发了轻度心肌炎,在恢复期间,医生强调其不能长时间剧烈运动,请分析可能的原因是________。
(6)心脏、血管的结构与其功能都是相适应的。请再举出一项人体内结构与功能相适应的实例:________。
34. 资料分析
资料:尿毒症患者是由于肾衰竭而无法正常工作,体内的废物无法排出从而导致中毒死亡。肾脏功能衰竭的人可以使用人工肾脏进行血液透析,以便及时排出体内的废物。
资料2:图甲为人工肾工作原理图,在人工肾中,通过导管与患者的血管相连,位于透析液中的导管相当于一层半透膜,小分子物质可以透过,大分子物质不能透过。当患者的血液流经这些管子时,其中的废物就透过半透膜扩散到膜外透析液中,而除去废物的血液再流回到人体内。
资料3:图乙是“某健康人尿液的形成”示意图,其中ABCD分别表示肾脏的不同结构;图丙表示此人肾单位各结构中尿素含量的变化曲线图。
根据图文信息回答以下问题([ ]内填序号)
(1)尿毒症患者无法排出人体内的废物,如新陈代谢所产生的多余的水、无机盐和__等,人就会中毒死亡。
(2)图甲中的半透膜模拟图乙中〔 〕_______的_______作用,与肾脏形成尿的过程比较,人工肾缺少 [ ]_________的重吸收作用。
(3)图乙中,血管E中的血液和血管A中的血液相比,尿素的含量会________。
(4)图丙中横轴的bc段表示肾单位的某一结构,这一结构是________。
35. 4月20日,“山水之间·相逢济源”2024年王屋山旅游节盛装启幕。杨柳醉春烟、山青草漫漫的愚公故里,邀您共赴“诗和远方”,欢迎全国各地的游客前来打卡。图一图二分别是人体的眼球和耳的基本结构。请据图回答:
(1)夜爬王屋山的游客看到朝阳从东方冉冉升起,是因为光线依次经过图一中的________(填序号)、最终在 [⑧]上成像,并通过 [⑨]________将信息传给某特定区域形成了视觉。
(2)在导游精彩的讲解中,游客们欣赏着美丽的风景,感受声音刺激并产生神经冲动的部位是[④]________。但有的游客乘车时仍会晕车,与晕车有关的结构是________。
(3)有的游客是近视眼,采用ICL晶体植入手术可以矫正近视,其原理可理解为在眼球虹膜后、晶状体前植入一个“隐形眼镜”,以达到矫正近视的目的。ICL晶体植入手术前,患者看不清远处物体是因为物像落到了视觉感受器 [ ]________的前方。植入的ICL晶体相当于一个________透镜。近视的成因非常复杂,内因主要是遗传因素和发育因素,而大多数人是由于外因因素 (环境因素)引起的,请举例说出一项引起近视的外因因素:_________,由此,我们可以采取________措施预防近视的发生。
(4)经常参加户外运动,如足球运动等,能有效保护视力。科研人员请视力正常的成年志愿者在弱光照下阅读,测定不同阅读时长后眼球前后径,结果如下图所示。请推测探究结果:________。
被检查人
检查项目
检查结果
正常值
血型
A
红细胞计数(RBC)
2.9×1012个/升
3×1012~5.5×1012个/升
A型
B
白细胞计数(WBC)
13.5×109个/升
5.0×109~10.0×109个/升
AB型
C
血小板计数(PLT)
0.7×1011个/升
1.5×1011~3.5×1011个/升
O型
D
血红蛋白(Hb)
95克/升
110~160克/升
B型
食物
糖类/g
脂肪/g
蛋白质/g
维生素A/mg
维生素C/mg
维生素D/mg
A
0.4
90
6
4
7
40
B
48.2
7
38
4012
0
0
C
8.8
95
65
70
14
0
D
76.8
0.6
7.7
0
0
0
E
18
2
63
220
0
0
相关试卷
这是一份河南省周口市商水县多校联考2023-2024学年七年级下学期期末生物学试题(原卷版+解析版),文件包含河南省周口市商水县多校联考2023-2024学年七年级下学期期末生物学试题原卷版docx、河南省周口市商水县多校联考2023-2024学年七年级下学期期末生物学试题解析版docx等2份试卷配套教学资源,其中试卷共24页, 欢迎下载使用。
这是一份广西玉林市2023-2024学年七年级下学期期末生物学试题(原卷版+解析版),文件包含广西玉林市2023-2024学年七年级下学期期末生物学试题原卷版docx、广西玉林市2023-2024学年七年级下学期期末生物学试题解析版docx等2份试卷配套教学资源,其中试卷共23页, 欢迎下载使用。
这是一份山西省侯马市2023-2024学年七年级下学期期末生物学试题(原卷版+解析版),文件包含山西省侯马市2023-2024学年七年级下学期期末生物学试题原卷版docx、山西省侯马市2023-2024学年七年级下学期期末生物学试题解析版docx等2份试卷配套教学资源,其中试卷共25页, 欢迎下载使用。