


山东省济宁市北湖区2023-2024学年八年级下学期期末考试语文试题
展开
这是一份山东省济宁市北湖区2023-2024学年八年级下学期期末考试语文试题,文件包含山东省济宁市北湖区2023-2024学年八年级下学期期末考试语文试题pdf、山东省济宁市北湖区2023-2024学年八年级下学期期末考试语文试题答案docx等2份试卷配套教学资源,其中试卷共6页, 欢迎下载使用。
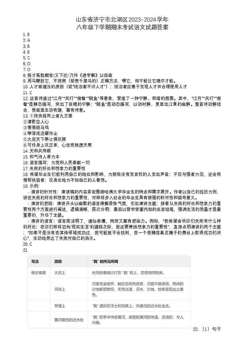
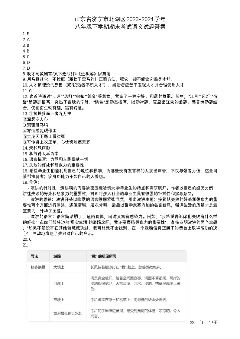
1. B
2. A
3. B
4. B
5. C
6. D
7. D
8. 既才高数黜官/又下迁/乃作《进学解》以自谕
9. 用马鞭赶它,不按照(驱使千里马的)正确方法,喂它,却不能让它竭尽才能。
10. 人才被埋没的原因(或“统治者不识人才”);统治者应善于发现人才并合理使用人才
11. C
12. 这首诗通过“江月”“风灯”“宿鹭”“跳鱼”等意象,营造了一种宁静、和谐的氛围。其中,“江月”“风灯”“宿鹭”是静态描写,突出了夜晚的宁静;“跳鱼”是动态描写,以动衬静,更显出江景的幽静。整首诗动静结合,使画面生动有趣,富有诗意。
13. ①抟扶摇而上者九万里
②潭影空人心
③萧萧班马鸣
④零落成泥碾作尘
⑤大庇天下寒士俱欢颜
⑥可怜身上衣正单,心忧炭贱愿天寒
14. 天和风雨顺
15. 和气待人孝为本
16. 语言描写;为党和人民奉献一切
17. 失败的好处和想象力的重要性
18. 希望毕业生们能利用自己的地位和影响,为那些没有发言权的人发出声音;不仅与强者为伍,还会同情帮扶弱者;设身处地为不如自己的人着想。
19. 示例:
- 演讲的针对性:演讲稿的内容紧密围绕哈佛大学毕业生的特点和需求展开。作者以自己的经历为例,讲述失败的好处和想象力的重要性,对即将步入社会的毕业生具有很强的针对性和指导意义。
- 演讲的思路:演讲开头以幽默的语言缓解紧张气氛,引出演讲主题;接着从失败的好处和想象力的重要性两个方面进行阐述,逻辑清晰,层次分明;最后以哲学家塞内加的名言结尾,强调生活的质量才是最重要的,升华了主题。
- 演讲的语言:语言简洁明了,通俗易懂,同时又富有感染力。例如,“我希望告诉你们失败有什么样的好处;在你们即将迈向‘现实生活’的道路之际,我还要褒扬想象力的重要性”,直接点明演讲的两个主题;“如果不是没有在其他领域成功过,我可能就不会找到,在一个我确信真正属于的舞台上取得成功的决心”,生动地表达了失败对自己的启示。
20. C
21.
22. (1)句子运用了土黄、、灰、浅黄、发白等颜色,描绘了一幅色调暗淡的画面,突出了黄河两岸景色的单调和荒凉,烘托出作者心情的沉重。
(2)“奶”字运用了拟人的修辞手法,将黄河比作母亲,生动形象地写出了黄河对华夏子孙的养育之恩,表达了作者对黄河的赞美和崇敬之情。
23. 我认为这个观点是不正确的。虽然短视频和照片可以让我们直观地欣赏黄河的景色,但它们无法替代游记语言层面上的阅读。例如,《黄河一掬》中,作者通过细腻的文字描写,如“长风挟着细沙,像一阵小规模的沙尘暴在华北大平原上卷地刮来,不冷,但是挺欺负人,使胸臆发紧”,让我们感受到了黄河的风沙给人的独特感受;“我的热血触到了黄河的体温,凉凉的,令人兴奋”,让我们体会到了作者触摸黄河水时的激动心情。这些都是短视频和照片无法传达的。游记语言能够更深入地表达作者的情感和思考,让我们更好地理解黄河的文化内涵和历史意义。因此,短视频和照片不能完全替代游记语言层面上的阅读。
相关试卷
这是一份山东省济宁市梁山县2023-2024学年八年级下学期期末考试语文试题,文件包含山东省济宁市梁山县2023-2024学年八年级下学期期末考试语文试题pdf、山东省济宁市梁山县2023-2024学年八年级下学期期末考试语文试题答案docx等2份试卷配套教学资源,其中试卷共9页, 欢迎下载使用。
这是一份山东省济宁市北湖区2023-2024学年七年级下学期期末考试语文试题,文件包含山东省济宁市北湖区2023-2024学年七年级下学期期末考试语文试题pdf、山东省济宁市北湖区2023-2024学年七年级下学期期末考试语文试题答案docx等2份试卷配套教学资源,其中试卷共5页, 欢迎下载使用。
这是一份[语文][期末]山东省济宁市北湖区2023~2024学年七年级下学期期末考试语文试题(无答案),共4页。