






山东省济宁市邹城市2023—2024学年八年级下学期期末考试语文试题
展开
这是一份山东省济宁市邹城市2023—2024学年八年级下学期期末考试语文试题,文件包含ZC八年级期末测试docx、ZC八年级期末测试pdf、ZC八年级语文答案docx等3份试卷配套教学资源,其中试卷共14页, 欢迎下载使用。
一、基础积累(共8分)
【1题答案】【答案】D【2题答案】【答案】A【3题答案】【答案】D【4题答案】【答案】A
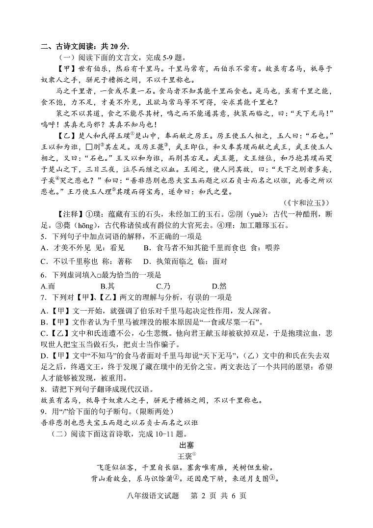
二、古诗文阅读:共20分.
5.A 6.A 7.B 8.所以即使有名贵的马,也只能在奴隶人手中受辱,和普通的马一起死在马槽之中,不能凭借日行千里的本领而著称。
9.吾非悲刖也/悲夫宝玉而题之以石/贞士而名之以诳
10. A
11. “唯”“但”两字都意为只有,两句诗写的是在边塞,除了大雁,几乎看不到其他的飞禽;而在这关口的树木,也只是生长着榆树。重读“唯”“但”更能表现边塞的荒凉和战士们的孤独与坚韧,寄托了诗人对战士们的深切关怀和思念。
12.(1)零落成泥碾作尘(2)青山横北郭,白水绕东城。(3)海内存知己,天涯若比邻。
(4)君子好逑(5)安得广厦千万间
三、综合运用:共8分.
13.(1)尊敬的各位领导、老师,亲爱的同学们,大家好!有人说青春是一首歌,回荡着欢快、美妙的旋律,也有人说青春是一幅画,镌刻着瑰丽、浪漫的色彩。今天我们在这里欢聚一堂,共同缅怀历史,放飞青春的梦想,唱响青春的赞歌!
(2)下联:看今朝,张雨霏鱼跃如燕“蝶泳”扬国威
(3)示例:《钢铁是怎样炼成的》中的保尔适合。在为人类的解放而斗争的理想引领下,他以钢铁般的意志战胜了一系列的挑战。战场上的搏杀、感情上的波折、工地上的磨难、病痛的折磨,都没能阻止他奋勇向前的脚步。
四、现代文阅读:共24分。
14. C
15. ①. 在近20年间,我国嫦娥探月工程一直持续不断开展,一般相隔3年,最长不超过5年,最短不超过2年。
②. “38万千米”表明嫦娥四号飞行距离之长,“26天”表明飞行时间之久。“1731克”用月球样本精确的数据表明嫦娥五号取得的科学成果重要。
③. 坚韧不拔的毅力,不断创新的精神,攻坚克难的勇气,严谨的科学态度,反复的实践探索。
16.示例1:“夸父一号”取自于中国的神话故事“夸父追日”,彰显中国人探索宇宙的执着精神。
示例2:“玉兔号”取自于“嫦娥奔月”的神话故事,体现了中国人对月亮的神往和对月球奥秘的探索精神。
17. 大娘喂麻雀;大娘做饭,灶火映出满脸红光;大叔从菜园里采来蔬菜,笑侃自家菜格外甜香;儿女孝顺,都要回家过年,嘱咐父母不要劳累;大叔大娘张罗孩子们爱吃的食物;老两口开心的笑声吵醒了小花猫;大娘高兴地和女儿通视频电话……(答出任意4点即可)
18. 示例1:我同意小文的观点。社会好了,人民生活幸福了,不是一家两家,而是千千万万个家庭都这样。不写具体的名字,更具有普遍性,能更好地表现文章的主题。
示例2:我同意小逸的观点,写出具体的名字,文章更具体,更真实。
19. “心领神会”指不用对方明说,心里领悟其中的意思。这里运用拟人的修辞手法,生动形象地写出鸟儿们已经习惯了大娘的投喂,既表现了大娘的善良,也反映出人们收成好、生活富裕的现状。
20. 同:环境优美,生活富足,百姓安居乐业。
异:前者是虚构,后者是现实,且现实生活更好,物品极大丰富,通讯便捷。
相关试卷
这是一份2024年山东省济宁市邹城市中考一模语文试题,共22页。试卷主要包含了答题时,必须使用0, 用现代汉语翻译下面的句子, 用“/”给下面的句子断句等内容,欢迎下载使用。
这是一份山东省济宁市邹城市2023-2024学年八年级下学期4月期中语文试题,共3页。
这是一份山东省济宁市邹城市2023-2024学年八年级上学期期中语文试题(原卷版+解析版),文件包含精品解析山东省济宁市邹城市2023-2024学年八年级上学期期中语文试题原卷版docx、精品解析山东省济宁市邹城市2023-2024学年八年级上学期期中语文试题解析版docx等2份试卷配套教学资源,其中试卷共23页, 欢迎下载使用。