



所属成套资源:高教版(2021)数学拓展模块一上册课件PPT+教案+同步训练题全册
中职2.1 向量的概念优秀一课一练
展开
这是一份中职2.1 向量的概念优秀一课一练,文件包含中职练习高教版2021数学拓展模块一上册21《向量的概念》练习原卷版docx、中职练习高教版2021数学拓展模块一上册21《向量的概念》练习解析版docx等2份试卷配套教学资源,其中试卷共9页, 欢迎下载使用。
基础巩固
1.下列说法中,正确的个数是( B )
①零向量是没有方向的;
②向量的模是一个正实数;
③相等向量一定是平行向量;
④向量a与b不共线,则a与b都是非零向量.
A.1B.2
C.3D.4
[解析] 对于①,零向量的方向是任意的,故①错误;对于②,零向量的模为0,故②错误;③正确,相等向量的方向相同,因此一定是平行向量;④显然正确.
2.如图,四边形ABCD是平行四边形,则图中相等的向量是__(1)(4)__(填序号).
(1)eq \(AD,\s\up6(→))与eq \(BC,\s\up6(→));(2)eq \(OB,\s\up6(→))与eq \(OD,\s\up6(→));(3)eq \(AC,\s\up6(→))与eq \(BD,\s\up6(→));(4)eq \(AO,\s\up6(→))与eq \(OC,\s\up6(→)).
[解析] 由平行四边形的性质和相等向量的定义可知:
eq \(AD,\s\up6(→))=eq \(BC,\s\up6(→)),eq \(OB,\s\up6(→))≠eq \(OD,\s\up6(→));eq \(AC,\s\up6(→))≠eq \(BD,\s\up6(→)),eq \(AO,\s\up6(→))=eq \(OC,\s\up6(→)).
3.正n边形有n条边,它们对应的向量依次为a1,a2,a3,…,an,则这n个向量( D )
A.相等B.共线
C.不共线D.模相等
[解析] 正n边形n条边相等,故这n个向量的模相等.
4.设O是正方形ABCD的中心,则向量eq \(AO,\s\up6(→)),eq \(BO,\s\up6(→)),eq \(OC,\s\up6(→)),eq \(OD,\s\up6(→))是( D )
A.相等的向量B.平行的向量
C.有相同起点的向量D.模相等的向量
[解析] 这四个向量的模相等.
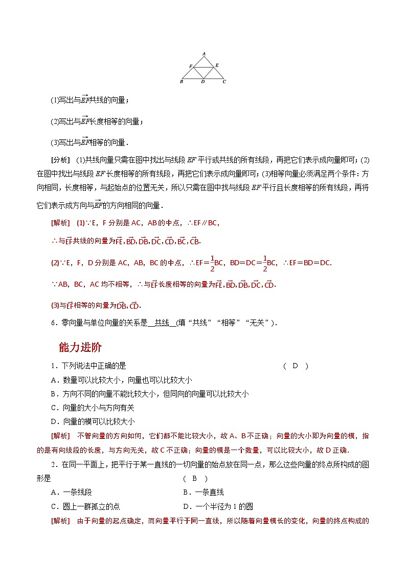
5.如图所示,△ABC中,三边长均不相等,E、F、D分别是AC,AB,BC的中点.
(1)写出与eq \(EF,\s\up6(→))共线的向量;
(2)写出与eq \(EF,\s\up6(→))长度相等的向量;
(3)写出与eq \(EF,\s\up6(→))相等的向量.
[分析] (1)共线向量只需在图中找出与线段EF平行或共线的所有线段,再把它们表示成向量即可;(2)在图中找出与线段EF长度相等的所有线段,再把它们表示成向量即可;(3)相等向量必须满足两个条件:方向相同,长度相等,与起始点的位置无关,所以只需在图中找与线段EF平行且长度相等的所有线段,再将它们表示成方向与eq \(EF,\s\up6(→))的方向相同的向量.
[解析] (1)∵E,F分别是AC,AB的中点,∴EF∥BC,
∴与eq \(EF,\s\up6(→))共线的向量为eq \(FE,\s\up6(→)),eq \(BD,\s\up6(→)),eq \(DB,\s\up6(→)),eq \(DC,\s\up6(→)),eq \(CD,\s\up6(→)),eq \(BC,\s\up6(→)),eq \(CB,\s\up6(→)).
(2)∵E,F,D分别是AC,AB,BC的中点,∴EF=eq \f(1,2)BC,BD=DC=eq \f(1,2)BC,∴EF=BD=DC.
∵AB,BC,AC均不相等,∴与eq \(EF,\s\up6(→))长度相等的向量为eq \(FE,\s\up6(→)),eq \(BD,\s\up6(→)),eq \(DB,\s\up6(→)),eq \(DC,\s\up6(→)),eq \(CD,\s\up6(→)).
(3)与eq \(EF,\s\up6(→))相等的向量为eq \(DB,\s\up6(→)),eq \(CD,\s\up6(→)).
6.零向量与单位向量的关系是__共线__(填“共线”“相等”“无关”).
能力进阶
1.下列说法中正确的是( D )
A.数量可以比较大小,向量也可以比较大小
B.方向不同的向量不能比较大小,但同向的向量可以比较大小
C.向量的大小与方向有关
D.向量的模可以比较大小
[解析] 不管向量的方向如何,它们都不能比较大小,故A、B不正确;向量的大小即为向量的模,指的是有向线段的长度,与方向无关,故C不正确;向量的模是一个数量,可以比较大小,故D正确.
2.在同一平面上,把平行于某一直线的一切向量的始点放在同一点,那么这些向量的终点所构成的图形是( B )
A.一条线段B.一条直线
C.圆上一群孤立的点D.一个半径为1的圆
[解析] 由于向量的起点确定,而向量平行于同一直线,所以随着向量模长的变化,向量的终点构成的是一条直线.
3.下列物理量:①质量;②速度;③位移;④密度.其中是向量的是( B )
A.1个B.2个
C.3个D.4个
[解析] 由物理学知识知速度和位移是向量,既有大小又有方向,符合向量的定义.故选B.
4.如图,在平行四边形ABCD中,点E,F分别是AB,CD的中点,图中与eq \(AE,\s\up6(→))平行的向量有( C )
A.1个B.2个
C.3个D.4个
[解析] 根据向量的基本概念可知与eq \(AE,\s\up6(→))平行的向量有eq \(BE,\s\up6(→)),eq \(FD,\s\up6(→)),eq \(FC,\s\up6(→)),共3个.
5.如图所示,设O是正方形ABCD的中心,则下列结论正确的有__①②③__.(填序号)
①eq \(AO,\s\up6(→))=eq \(OC,\s\up6(→));②eq \(AO,\s\up6(→))∥eq \(AC,\s\up6(→));
③eq \(AB,\s\up6(→))与eq \(CD,\s\up6(→))共线;④eq \(AO,\s\up6(→))=eq \(BO,\s\up6(→)).
[解析] ∵eq \(AO,\s\up6(→))与eq \(OC,\s\up6(→))方向相同,长度相等,∴①正确;
∵A,O,C三点在一条直线上,
∴eq \(AO,\s\up6(→))∥eq \(AC,\s\up6(→)),②正确;
∵AB∥DC,∴eq \(AB,\s\up6(→))∥eq \(CD,\s\up6(→))共线,③正确;
∵eq \(AO,\s\up6(→))与eq \(BO,\s\up6(→))方向不同,∴二者不相等,④错误.
素养提升
1.给出下列命题:
①0和0表示的含义相同;
②两个向量,当且仅当它们的起点相同,终点相同时才相等;
③若平面上所有单位向量的起点移到同一个点,则其终点在同一个圆上;
④在菱形ABCD中,一定有eq \(AB,\s\up6(→))=eq \(DC,\s\up6(→)).
其中所有正确命题的序号为__③④__.
[分析] 利用向量定义、相等向量、单位向量的定义进行判断.
[解析] 0表示数字,而0有方向,故①不正确.
两个向量相等只要模相等且方向相同即可,而与起点和终点的位置无关,故②不正确.
单位向量的长度为1,当所有单位向量的起点在同一点O时,终点都在以O为圆心,1为半径的圆上,故③正确.
④显然正确,故所有正确命题的序号为③④.
2.下列说法正确的是( D )
A.共线的两个单位向量相等
B.相等向量的起点相同
C.若eq \(AB,\s\up6(→))∥eq \(CD,\s\up6(→)),则一定有直线AB∥CD
D.若点A,B,C,D在同一直线上,则eq \(AB,\s\up6(→))∥eq \(CD,\s\up6(→))
[解析] A错,共线的两个单位向量的方向可能相反;B错,相等向量的起点和终点都可能不相同;C错,直线AB与CD可能重合;D正确.
3.某人向正东方向行进100 m后,再向正南方向行进100eq \r(3) m,则此人位移的方向是( C )
A.南偏东60°B.南偏东45°
C.南偏东30°D.南偏东15°
[解析] 如图所示,此人从点A出发,经点B,到达点C,则tan ∠BAC=eq \f(100\r(3),100)=eq \r(3),
∴∠BAC=60°,即位移的方向是东偏南60°,即南偏东30°,应选C.
4. 如图,B,C是线段AD的三等分点,分别以图中各点为起点和终点,最多可以写出__6__个互不相等的非零向量.
[解析] 模为1个单位的向量有2个,如eq \(AB,\s\up6(→)),eq \(DC,\s\up6(→));模为2个单位的向量有2个,如eq \(AC,\s\up6(→)),eq \(DB,\s\up6(→));模为3个单位的向量有2个,如eq \(AD,\s\up6(→)),eq \(DA,\s\up6(→)),故共有6个.
5. 如图,已知四边形ABCD为正方形,△CBE为等腰直角三角形,回答下列问题:
(1)图中与eq \(AB,\s\up6(→))共线的向量有__eq \(BA,\s\up6(→)),eq \(BE,\s\up6(→)),eq \(EB,\s\up6(→)),eq \(AE,\s\up6(→)),eq \(EA,\s\up6(→)),eq \(CD,\s\up6(→)),eq \(DC,\s\up6(→))__;
(2)图中与eq \(AB,\s\up6(→))相等的向量有__eq \(DC,\s\up6(→)),eq \(BE,\s\up6(→))__;
(3)图中与eq \(AB,\s\up6(→))模相等的向量有__eq \(BA,\s\up6(→)),eq \(BE,\s\up6(→)),eq \(EB,\s\up6(→)),eq \(DC,\s\up6(→)),eq \(CD,\s\up6(→)),eq \(AD,\s\up6(→)),eq \(DA,\s\up6(→)),eq \(BC,\s\up6(→)),eq \(CB,\s\up6(→))__.
相关试卷
这是一份高教版(2021)拓展模块一 上册2.4.3 向量内积的坐标表示优秀同步达标检测题,文件包含中职练习高教版2021数学拓展模块一上册243《向量内积的坐标表示》练习原卷版docx、中职练习高教版2021数学拓展模块一上册243《向量内积的坐标表示》练习解析版docx等2份试卷配套教学资源,其中试卷共7页, 欢迎下载使用。
这是一份数学拓展模块一 上册第2章 平面向量2.4 向量的坐标表示2.4.2 向量线性运算的坐标表示精品课堂检测,文件包含中职练习高教版2021数学拓展模块一上册242《向量线性运算的坐标表示》练习原卷版docx、中职练习高教版2021数学拓展模块一上册242《向量线性运算的坐标表示》练习解析版docx等2份试卷配套教学资源,其中试卷共9页, 欢迎下载使用。
这是一份中职数学高教版(2021)拓展模块一 上册2.4.1 向量的坐标表示优秀一课一练,文件包含中职练习高教版2021数学拓展模块一上册241《向量的坐标表示》练习原卷版docx、中职练习高教版2021数学拓展模块一上册241《向量的坐标表示》练习解析版docx等2份试卷配套教学资源,其中试卷共11页, 欢迎下载使用。