山东省菏泽市巨野县2022-2023年七年级下学期期中生物试题(原卷版+解析版)
展开
这是一份山东省菏泽市巨野县2022-2023年七年级下学期期中生物试题(原卷版+解析版),文件包含山东省菏泽市巨野县2022-2023年七年级下学期期中生物试题原卷版docx、山东省菏泽市巨野县2022-2023年七年级下学期期中生物试题解析版docx等2份试卷配套教学资源,其中试卷共28页, 欢迎下载使用。
一、选择题(每小题1分,共20分,每小题只有一个答案,请将答案直接填涂在答题卡上)
1. 酷暑来临,放学回家吃一块凉爽甘甜的西瓜是多么的惬意!西瓜中能提供能量的营养物质主要是( )
A 水分B. 无机盐C. 糖类D. 维生素
【答案】C
【解析】
【分析】食物中含有六大营养物质:蛋白质、糖类、脂肪、维生素、水和无机盐,每一类营养物质都是人体所必需的。
【详解】蛋白质是构成人体细胞的基本物质,与人体的生长发育以及细胞的修复和更新有重要关系,也能提供能量;糖类是人体最重要的供能物质,糖类也是构成细胞的一种成分;脂肪是人体内备用的能源物质,同时也参与细胞膜的构建;无机盐是构成人体组织的重要原料,水是细胞的主要组成成分,人体的各项生命活动都离不开水,人体内的营养物质和废物都必须溶解在水里才能进行运输,水和无机盐是无机物,不能提供能量;维生素对人体的各项生命活动有重要的作用,但不参与细胞的构成,也不提供能量。西瓜含有大量的水分和糖类。糖类是提供能量的主要营养物质。
故选C。
2. 下表中的病因与疾病不相称的是
A. AB. BC. CD. D
【答案】B
【解析】
【分析】
人体对维生素的需要量很小,但维生素对人体的作用却很大。人体一旦缺乏维生素,就会影响身体的正常的生长和发育,并且会引起疾病。
【详解】A.骨质疏松症是由于体内缺乏维生素D或钙引起的,A正确。
B.身体内缺乏维生素B1,会引起神经炎,脚气病等,B错误。
C.坏血病是由于缺乏维生素C,导致牙龈出血,皮下出血等,C正确。
D.贫血症是红细胞数量过少或者血红蛋白的含量过低形成的,血红蛋白是一种红色含铁的蛋白质,因此体内缺乏铁或蛋白质会引起贫血,D正确。
故选B。
【点睛】解题的关键是知道维生素异常时的症状。
3. 我国北方地区人们习惯在各种节日的时候吃饺子,猪肉中的蛋白质最终被消化为( )
A. 麦芽糖B. 甘油C. 脂肪酸D. 氨基酸
【答案】D
【解析】
【分析】食物中含有六大类营养物质:蛋白质、糖类、脂肪、维生素、水和无机盐,其中,维生素、水和无机盐等小分子的营养物质人体可以直接吸收利用,而蛋白质、糖类、脂肪这些大分子的营养物质是不溶于水的,必须在消化道内变成小分子的能溶于水的物质后,才能被消化道壁吸收。
【详解】蛋白质的消化是从胃开始的,当食物中的蛋白质进入胃以后,在胃液的作用下进行初步消化后进入小肠,小肠里的胰液和肠液含有消化糖类、脂肪和蛋白质的酶,在这些酶的作用下,蛋白质被彻底消化为氨基酸,因此ABC错误,D正确。
故选D。
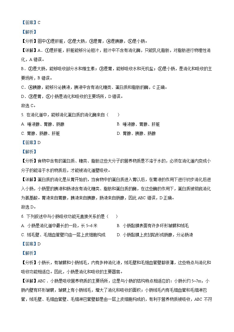
4. 如图是人体消化系统示意图。下列有关叙述正确的是( )
A. ①分泌消化液含有消化酶
B. ②、③和⑤均吸收水分和维生素
C. ④分泌的消化液中含有消化糖类、蛋白质和脂肪的酶
D. ③是人体内消化和吸收的主要器官
【答案】C
【解析】
【分析】图中①是肝脏,②是大肠,③是胃,④是胰腺,⑤是小肠。
【详解】A.①是肝脏,肝脏能够分泌胆汁,胆汁中不含有消化酶,只能乳化脂肪,对脂肪进行物理性消化,A错误。
B.②是大肠,能够吸收部分水和维生素;③是胃,能够吸收水和无机盐;⑤是小肠,是消化和吸收的主要场所,B错误。
C.④胰腺,能够分泌胰液,胰液中含有消化糖类、蛋白质和脂肪的酶,C正确。
D.③是胃,⑤小肠是消化和吸收的主要场所,D错误。
故选C。
5. 在消化道中,能够消化蛋白质的消化酶来自( )
A. 唾液腺、胃腺、肠腺B. 唾液腺、胃腺、肝脏
C. 胃腺、肠腺、肝脏D. 胃腺、胰腺、肠腺
【答案】D
【解析】
【分析】食物中含有的蛋白质、糖类、脂肪这些大分子的营养物质是不溶于水的,必须在消化道内变成小分子的能溶于水的物质后,才能被消化道壁吸收。
【详解】蛋白质的消化是从胃开始的,当食物中的蛋白质进入胃以后,在胃液的作用下进行初步消化后进入小肠,小肠里的胰液和肠液含有消化糖类、脂肪和蛋白质的酶,在这些酶的作用下,蛋白质被彻底消化为氨基酸。胃液来自胃腺,胰液来自胰腺,肠液来自肠腺,因此ABC错误,D正确。
故选D。
6. 下列叙述中与小肠吸收功能无直接关系的是( )
A. 小肠是消化道中最长的一段,长5~6米B. 小肠黏膜表面有许多环形皱襞和绒毛
C. 绒毛壁、毛细血管壁均由一层上皮细胞构成D. 小肠黏膜上皮凹陷形成肠腺,分泌肠液
【答案】D
【解析】
【分析】小肠长,有皱襞和小肠绒毛,内有多种消化液,绒毛壁和毛细血管壁都很薄,这些特点与消化和吸收功能相适应。因此,小肠是消化和吸收的主要器官。
【详解】ABC.小肠是吸收营养物质的主要场所,这是与小肠的结构特点相适应的:小肠长约5~7m,小肠内壁有环形皱襞,皱襞上有小肠绒毛,增大了消化和吸收的面积;小肠绒毛内有毛细血管和毛细淋巴管,绒毛壁、毛细血管壁、毛细淋巴管壁都是由一层上皮细胞构成的,有利于营养物质被吸收,ABC不符合题意。
D.小肠黏膜上皮凹陷形成肠腺,分泌肠液与吸收营养无关,D符合题意。
故选D。
7. 下列对呼吸道结构和功能的叙述,正确的是 ( )
A. 吸烟产生的有害物质可被呼吸道阻挡,避免进入肺
B. 鼻腔内的鼻毛和黏液在阻挡灰尘、细菌时形成痰
C. C形软骨保证了气体气管内畅通
D. 喉是食物的通道,也是气体的通道
【答案】C
【解析】
【分析】呼吸道都有骨或软骨作支架,其内表面覆盖着黏膜,黏膜内还分布有丰富的毛细血管。这些特点这可以保证呼吸道内的气流通畅。又能对吸入的空气具有清洁、湿润和温暖的作用。
【详解】A.呼吸道对空气的处理能力是有限的,不能完全避免空气中有害物质的危害,A错误。
B.鼻腔内的鼻毛和黏液在阻挡灰尘、细菌,但不会形成痰;痰是在气管和支气管处形成的,B错误。
C.呼吸道有骨和软骨做支架,保证了气流通畅,C正确。
D.咽是食物的通道,也是气体的通道,D错误。
故选C。
【点睛】解答此类题目的关键是理解掌握呼吸道的结构特点以及对空气的处理作用。
8. 下列关于人体呼吸的叙述,错误的是
A. 人体通过呼气能排出肺内全部的二氧化碳
B. 呼吸道能使吸入的气体温暖、湿润和清洁
C. 吸气时,膈肌收缩,膈顶端下降,胸腔容积增大
D. 肺泡外包绕着丰富的毛细血管,有利于进行气体交换
【答案】A
【解析】
【分析】呼吸道都有骨或软骨作支架,其内表面覆盖着黏膜,黏膜内还分布有丰富的毛细血管,这些特点可以保证呼吸道内的气流通畅,又能对吸入的空气具有清洁、湿润和温暖的作用。
【详解】A.下表是人的呼入和呼出气体成分的变化数据。
可见人体通过呼气只能排出肺内部分二氧化碳,A错误。
B.呼吸道能使吸入的气体变得温暖、湿润、清洁,B正确。
C.当人吸气时,肋间肌和膈肌处于收缩状态,膈顶部下降,胸腔容积扩大,C正确。
D.肺泡数量多,外面缠绕着丰富的毛细血管,有利于肺泡与血液进行气体交换,D正确。
故选A。
【点睛】解答此类题目的关键是牢固掌握基础知识并能灵活运用所学知识解释实际问题。
9. 如图,图甲表示气管a、胸腔b、肺c三者的组合示意图;图乙表示胸腔底部膈肌所处的①②两种状态。当图乙中的膈肌从②状态向①状态转化时,图甲中a、b、c三部位的气压由小到大的顺序是( )
A. b
相关试卷
这是一份山东省菏泽市东明县2023-2024学年七年级下学期期中生物试题(原卷版+解析版),文件包含山东省菏泽市东明县2023-2024学年七年级下学期期中生物试题原卷版docx、山东省菏泽市东明县2023-2024学年七年级下学期期中生物试题解析版docx等2份试卷配套教学资源,其中试卷共28页, 欢迎下载使用。
这是一份2024年山东省菏泽市巨野县九年级中考一模生物试题(原卷版+解析版),文件包含2024年山东省菏泽市巨野县九年级中考一模生物试题原卷版docx、2024年山东省菏泽市巨野县九年级中考一模生物试题解析版docx等2份试卷配套教学资源,其中试卷共32页, 欢迎下载使用。
这是一份山东省菏泽市巨野县2022-2023学年七年级下学期期末生物试题(解析版),共19页。试卷主要包含了选择题等内容,欢迎下载使用。

