[生物][期末]山东省菏泽市郓城县2022-2023学年七年级下学期期末试题(解析版)
展开1. 根据所学知识,判断下表中疾病及其病因不符的一组是
A. AB. BC. CD. D
【答案】B
【分析】生长激素是由垂体分泌的,有调节人体生长发育的作用。如果幼年时生长激素分泌不足,则生长迟缓,身材矮小,但是智力一般是正常的,这叫侏儒症。
【详解】A.贫血患者是因血液内红细胞的数量过少或血红蛋白的含量过少而造成的,A正确。
B.幼年时生长激素分泌不足会患侏儒症,B错误。
C.缺乏维生素B1,人体易患脚气病,C正确。
D.艾滋病全称为获得性免疫缺陷病毒综合征,是由人类缺陷病毒(HIV)引起的一种严重威胁人类健康的传染病,D正确。
故选B。
2. 每年的6月7日是世界食品安全日,今年的主题是“食品更安全,身体更健康”。下列相关说法错误的是
A. 绿色食品是指富含叶绿素和维生素的植物类食品
B. 云南的野生菌菇可能含有毒素,不能随意食用
C. 蔬菜用清水充分浸泡,可以减少农药残留
D. 尽量避免食用添加了大量防腐剂的食品
【答案】A
【分析】合理膳食可维持人体的正常生理功能,促进健康和生长发育,提高机体的抵抗力和免疫力,有利于某些疾病的预防和治疗。缺乏合理营养将产生功能障碍以至发生营养缺乏病或营养过剩性疾病。
【详解】A.绿色食品是指安全、优质、无污染食品,A错误。
B.野生菌菇可能含有毒素,不能随意食用,否则可能会造成生命危险,B正确。
C.用清水浸泡叶类蔬菜,可使附着在叶子表面的残留农药扩散到清水中,减少了蔬菜表面的农药残留,食用更加安全,C正确。
D.大量防腐剂会损害身体健康,尽量避免食用,D正确。
故选A。
3. 学习生物学,可以帮助我们掌握一些急救的技巧。下列相关说法正确的是
A. 某人因意外导致手臂受伤,血液缓缓流出,应该在伤口的近心端止血
B. 对呼吸突然停止的人做人工呼吸时尽量增大强度、加快频率
C. 遇到突发心肌梗死的病人,应马上将病人抬上汽车送往医院
D. 将溺水者解救上岸后,应先清除其口鼻污物再进行其他抢救
【答案】D
【分析】动脉出血的特点,颜色鲜红,血流较快,常呈喷射状;静脉出血的特点是静脉血色暗红,血流较缓;毛细血管出血,血液缓慢渗出。大静脉受伤出血时,正确的急救方法是采用指压法(或止血带)远心端止血,可以用纱布绷带包扎或指压法止血;动脉出血在近心端止血,可以用止血带或绷带压迫;毛细血管出血可以自然止血,也可以用创可贴包扎伤口。
【详解】A.某人因意外导致手臂受伤,血液缓缓流出,由此可判断是静脉受伤,应在远心端止血,A错误。
B.人工呼吸的频率应和人体自然呼吸的频率相同,每分钟维持在15~20次。所以,做人工呼吸时不能增大强度、加快频率,B错误。
C.遇到心肌梗死患者要迅速拨打“120”,同时帮助其服药或采取胸外心脏挤压以及人工呼吸进行救助,不能搬运送往医院抢救,C错误。
D.将溺水者解救上岸后,应先清除其口鼻污物,保证呼吸道畅通,再进行其他抢救,D正确。
故选D。
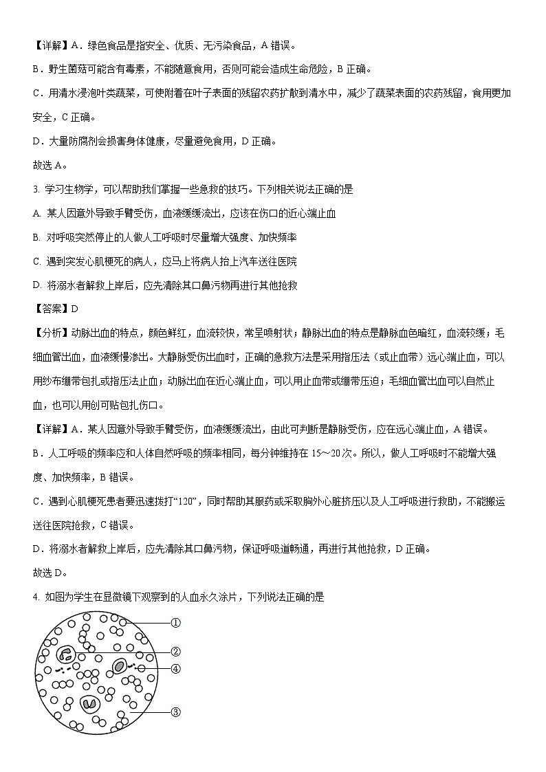
4. 如图为学生在显微镜下观察到的人血永久涂片,下列说法正确的是
A. 图中①内含有细胞核,可以运输氧气
B. 某人若患急性肠炎,血液中②的数目会明显增加
C. 若此血液取自肾静脉,③中含有较多的尿素
D. ④呈圆球状,可以加速血液凝固
【答案】B
【分析】血液分为两部分:血浆和血细胞,血细胞包括红细胞、白细胞、血小板。图示为显微镜下所观察到的人血涂片,其中①是红细胞,②是白细胞,③是血浆,④是血小板。
【详解】A.①是红细胞,没有细胞核,可以运输氧气,A错误。
B.②白细胞有防御和保护作用,能吞噬病菌,因此当人体发生炎症或其他疾病时,血液内③白细胞的总数会增多,B正确。
C.由于尿素以尿的形式通过肾脏排出体外,肾静脉的③血浆中含有较少的尿素,C错误。
D.④血小板形状不规则,可以加速血液凝固,D错误。
故选B。
5. 结构与功能相适应是重要的生物学观点。下列说法与此观点不符的是
A. 动脉血管中的动脉瓣,能够保证血液流向全身各处
B. 呼吸道以骨或软骨为支架,保证了气体的畅通
C. 大脑皮层有很多沟回,增大了大脑皮层的总面积
D. 毛细血管的管壁很薄,有利于进行物质交换
【答案】A
【分析】结构与功能相适应是指一定的结构必然有与之相对应的功能存在,且任何功能都需要一定的结构来完成结构是功能的基础,即有什么样的结构,相应地就会有什么样的功能;另一方面,功能的实现依赖于特定的结构。
【详解】A.心室和相连的动脉之间的瓣膜叫动脉瓣,只能朝向动脉开,保证血液只能从心室流向动脉。这样就保证了血液只能按一定方向流动:心房→心室→动脉,而不能倒流,动脉血管内没有动脉瓣,A错误。
B.呼吸道都有骨或软骨作支架,其内表面覆盖着黏膜,黏膜内还分布有丰富的毛细血管。这些特点这可以保证呼吸道内的气流顺畅通过,B正确。
C.大脑皮层上有很多的沟和回,大大增加神经元的数量和大脑皮层的表面积,增大了信息处理的面积,这与其调节功能相适应,C正确。
D.毛细血管的管壁非常薄,数目多、分布广,血流速度慢,适宜毛细血管和组织细胞之间的物质交换,D正确。
故选A。
6. 如图曲线表示血液中某种成分含量变化趋势,该曲线不能表示的是
A. 血液流经肺部时氧气含量的变化
B. 血液流经小肠时氨基酸含量的变化
C. 血液流经甲状腺时甲状腺激素含量的变化
D. 血液流经大脑时葡萄糖含量的变化
【答案】D
【分析】根据血液循环的途径不同,可以分为体循环和肺循环两部分,如图:
图中的曲线表示的是血液中的某种成分含量趋于增多。
【详解】A.血液流经肺部时,氧气从肺泡中扩散进入血液,所以氧气含量增多,A正确。
B.小肠是食物消化和营养物质吸收的主要器官,血液流经小肠时,葡萄糖、氨基酸等营养物质含量增多,B正确。
C.内分泌腺分泌的激素直接进入血液,血液流经甲状腺时甲状腺激素含量增多,C正确。
D.血液流经大脑后,大脑进行生理活动要消耗葡萄糖和氧气,所以氧气和葡萄糖都会相应减少,D错误。
故选D。
7. 听说“新冠肺炎”康复者的血浆可用来治疗危重病患者后,好多康复的热心人士纷纷无偿献血。下列相关叙述错误的是
A. 健康成年人每次献血200-300毫升不会影响健康
B. 对于严重贫血的新冠患者,可输入血液成分中的血浆
C. 康复患者的血浆中含有能消灭新冠病毒的抗体
D. 输血时针刺入的血管是静脉,应采用同型输血的原则
【答案】B
【分析】输血以输同型血为原则。
输血时不一定都是输全血,临床上要根据病人病情的需要,有针对性地选用不同的血细胞成分或血浆成分输入病人体内。
【详解】A.健康成年人每次献血200−300mL是不会影响健康的,所丧失的血浆成分和血细胞可以在短期内得到补充而恢复正常,A正确。
B.人体血液中的红细胞内有一种红色含铁的蛋白质,缺铁或缺蛋白质易患贫血,严重贫血患者主要是红细胞数量过少或血红蛋白浓度过低,但总血量并不减少,所以对于严重的贫血患者可首先输入血液成分中的红细胞,B错误。
C.康复患者的血浆中含有能消灭新冠病毒的抗体,C正确。
D.动脉血管压力太大,抽血以后不容易止血,毛细血管一般比针头还细、血量少,且流动最慢,静脉血管一般都位于浅表部位,且压力小,容易止血,所以医生抽血时针刺入体表的静脉。安全输血应以输同型血为原则,异型输血易发现凝集反应,D正确。
故选B。
8. 写流程图是生物学习中常用的方法。下列流程图书写正确的是
A. 吸气时:外界气体→鼻腔→喉→咽→气管→支气管→肺
B. 肺循环的途径:左心室→肺动脉→肺部毛细血管→肺静脉→右心房
C. 排尿途径:肾脏→膀胱→输尿管→尿道
D. 物像的形成途径:光线→角膜→瞳孔→晶状体→玻璃体→视网膜
【答案】D
【分析】呼吸系统包括呼吸道和肺两部分。呼吸道的组成由上到下依次是鼻腔、咽、喉、气管和支气管。
【详解】A.呼吸系统包括呼吸道和肺两部分。呼吸道的组成由上到下依次是鼻腔、咽、喉、气管和支气管,外界的空气进入肺依次经过鼻腔、咽、喉、气管和支气管,最后进入肺,在肺里完成气体交换。即:鼻→咽→喉→气管→支气管→肺,A错误。
B.肺循环是指血液→右心室→肺动脉→肺部的毛细血管网→肺静脉→左心房,B错误。
C.泌尿系统是由肾脏、输尿管、膀胱、尿道组成,其中主要的器官是肾脏,主要作用是形成尿液;输尿管能输送尿液,将尿液输送至膀胱暂时储存起来;尿道的功能是排出尿液。可见排尿途径是:肾脏→输尿管→膀胱→尿道,C错误。
D.外界物体反射来的光线,依次经过角膜、瞳孔、晶状体和玻璃体,并经过晶状体等的折射,最终落在视网膜上,形成一个物像,D正确。
故选D。
9. 2022年2月6日,中国女足奋勇夺冠。运动员们各类动作的准确完成离不开身体多个系统的协调。下列相关叙述错误的是
A. 运动员快速奔跑时甲状腺激素分泌增多,呼吸和心跳加快
B. 守门员能精准地将球扑出是由神经系统和激素共同调节完成的
C. 比赛时姑娘们汗流浃背,此时她们皮肤内的血管收缩,汗液分泌增加
D. 观众听到裁判宣布比赛结果后热血沸腾、群情激昂,这是人类特有的反射
【答案】C
【分析】人体是一个统一的整体,各项生命活动要在神经系统和激素的共同协调、配合下才能完成,使人体成为统一的整体,当人情绪激动时,大脑皮层就会特别兴奋,并通过支配肾上腺的神经促使肾上腺分泌较多的肾上腺素等,这些激素能够促使心跳加快、血压升高,并且促使皮肤因血管扩张而显得面红耳赤。
因此人类特有的反射是通过大脑皮层的语言中枢对抽象的语言文字、符号、特征建立的条件反射,典故“望梅止渴”是通过大脑皮层的语言中枢形成的人类特有的复杂反射。
【详解】A.甲状腺激素的主要作用是促进新陈代谢、促进生长发育、提高神经系统的兴奋性。运动员快速奔跑时甲状腺激素和肾上腺激素分泌增加,可以增加神经系统或者中枢神经系统兴奋性,使人体反应灵敏、呼吸频率加快、心率加速,A正确。
B.人的各项生命活动要在神经系统和激素的共同协调、配合下才能完成,B正确。
C.比赛时姑娘们汗流浃背,机体为了保持体温,增加散热,皮肤内的血管扩张,汗液分泌增加,C错误。
D.与语言文字相关的反射是人类特有的,观众听到裁判宣布比赛结果后热血沸腾、群情激昂,这是人类特有的反射,D正确。
故选C。
10. 如图所示为神经系统的某一结构,下列叙述正确的是
A. 该图可表示一个完整的反射弧,①是传入神经
B. 神经中枢主要由②构成,④主要分布在皮肤的表皮层
C. 该结构的功能是接受外界刺激,产生并传导神经冲动
D. 神经冲动沿③→②→①进行传导
【答案】C
【分析】神经元即神经细胞,是神经系统最基本的结构和功能单位。图中①是树突,②是细胞体,③是轴突,④是神经末梢。
【详解】A.神经调节的基本方式是反射,完成反射的结构基础是反射弧,反射弧通常由感受器、传入神经、神经中枢、传出神经、效应器组成。该图是一个神经元,不能表示反射弧,A错误。
B.神经中枢主要由②细胞体构成,④神经末梢主要分布在皮肤的真皮层,B错误。
C.神经元的功能是:神经元受到刺激后能产生兴奋,并能把兴奋传导到其它的神经元,C正确。
D.神经冲动沿①→②→③→④进行传导,D错误。
故选C。
11. 花粉中含有蛋白质、油质和多糖物质,经鼻腔吸入后,会刺激人体释放出十多种抗体。如果这些抗体与入侵的花粉相遇,并大量积蓄,就会引起皮肤过敏。花粉过敏除了与花粉过敏原有关外,也与人体自身的血液成分有关。春季出游时,要防备花粉过敏。以下说法你认为不正确的是
A. 花粉过敏是免疫功能异常导致的
B. 花粉过敏可能与遗传因素有关
C. 花粉对过敏者而言相当于抗体
D. 预防花粉过敏的主要措施是避免接触
【答案】C
【分析】人体的免疫功能指的是:防御感染、自我稳定、免疫监视。自我稳定指:清除体内衰老的、死亡的或损伤的细胞,该功能过程会出现类风湿疾病。免疫监视指:识别和清除体内产生的异常细胞和肿瘤细胞,维持人体内部环境的平衡和稳定。
【详解】A.花粉过敏是免疫的功能过强形成的,即抵抗抗原侵入的免疫功能过强,A正确。
B.过敏反应是指已产生免疫的机体在再次接受相同抗原刺激时所发生的组织损伤或功能紊乱的反应。可能与遗传因素有关,B正确。
C.花粉对过敏者而言相当于抗原,C错误。
D.预防花粉过敏的主要措施是避免接触,D正确。
故选C。
12. 概念图是一种能够比较直观体现概念之间关系的图示方法。下列表示正确的是
A. B.
C. D.
【答案】A
【分析】消化系统包括消化道和消化腺。
呼吸系统的组成:由呼吸道和肺组成。
血液分为两部分:血浆和血细胞,血细胞包括红细胞、白细胞、血小板。
肾单位是肾脏的结构和功能的基本单位,由肾小球、肾小囊和肾小管组成。
【详解】A.消化系统由消化道和消化腺两大部分组成,消化道和消化腺是并列关系,A正确。
B.呼吸系统由呼吸道和肺组成,呼吸道和肺是并列关系,B错误。
C.血液包括血浆和血细胞,血浆和血细胞是并列关系,C错误。
D.肾是形成尿液的器官。每个肾大约包括100万个肾单位。肾单位是肾脏结构和功能的基本单位,由肾小体和肾小管组成,肾小体又包括肾小球和肾小囊,D错误。
故选A。
13. 维生素B2是人体必需的一种维生素,当其在人体内含量超过一定限度后,会通过泌尿系统排出体外,引起尿液变色。下列相关分析正确的是
A. 小肠是消化维生素B2的主要场所
B. 在肾小球的入球小动脉中能检测到维生素B2
C. 维生素B2只能在大肠中被吸收
D. 尿液中不能检测到维生素B2
【答案】B
【分析】营养物质通过消化道壁进入循环系统的过程叫吸收,只有小分子的、能溶于水的物质才能被消化道壁吸收;通过各种消化液中消化酶的作用,使食物中的各种成分分解为可以吸收的营养物质的过程叫消化。
尿液的形成:尿的形成主要包括两个连续的生理过程:肾小球的过滤作用和肾小管的重吸收作用。
【详解】A.维生素B2是小分子的物质,不要消化就可以被人体直接吸收,A错误。
B.维生素B2吸收进入血液,所以在肾小球的入球小动脉中能检测到维生素B2,B正确。
C.小肠是吸收的主要场所,维生素B2在大肠、小肠中都被吸收,C错误。
D.当血液流经肾小球时,除了血细胞和大分子的蛋白质外,其他的如水、无机盐、尿素、葡萄糖会滤过到肾小囊腔形成原尿;当原尿流经肾小管时,其中大部分水、部分无机盐和全部的葡萄糖被重新吸收回血液,而剩下的如尿素、一部分无机盐和水等由肾小管流出形成尿液。维生素B2属于小分子物质,可以被滤过进入原尿,肾小管又不会完全重吸收维生素B2,故尿液中可以检测到维生素B2,D错误。
故选B。
14. 如图是人体在呼吸时肺内气体容量变化示意图,下列叙述正确的是
A. a→b时:呼气,膈顶下降B. b→c时:吸气,膈肌收缩
C. c→d时:胸廓容积扩大D. c→d时:外界气压>肺内气压
【答案】B
【分析】(1)吸气时:肋间外肌、膈肌收缩→肋骨向上向外移动(膈肌顶部下降)→胸廓扩大、胸腔容积增大→肺扩张→外界大气压力大于肺内气压→外界气体进入肺;呼气时:肋间外肌、膈肌舒张→肋骨下降,膈肌顶部回升→胸腔容积缩小→肺借弹性回缩→导致肺内气压增大→肺内气体排出肺。。
(2)图示中表示的是平静呼吸时肺内气体容量变化曲线,曲线ab段和cd段表示肺内气体容量由大变小,表示呼气;曲线bc段表示肺内气体容量由小变大,表示吸气。
【详解】A.曲线a→b时,肺内气体容量由大变小,表示呼气,膈顶舒张上升;A错误。
B.曲线b→c时,肺内气体容量由小变大,表示吸气,膈肌收缩,B正确。
C.曲线c→d时,肺内气体容量由大变小,表示呼气,膈顶上升,胸廓容积缩小,C错误。
D.曲线c→d时,肺内气体容量由大变小,表示呼气,肺内气压>外界气压,D错误。
故选B。
15. 如图是人体三种类型血管内血流速度变化示意图,下列有关叙述错误的是
A. 血管Ⅰ为动脉,内流动脉血
B. 血管Ⅱ内血流速度最慢,红细胞单行通过
C. 部分血管Ⅲ内存在瓣膜,可防止血液倒流
D. 受外伤,血管Ⅲ破裂出血,需按压远心端
【答案】A
【分析】动脉将血液由心脏流向全身的血管,其管壁厚,弹性大,血流速度快;静脉是将全身的血液收集流入心脏的血管,其血流速度慢;毛细血管管壁薄,血流速度最慢,官腔小等特点适于进行物质交换。因此血管Ⅰ是动脉血管,血管Ⅱ是毛细血管,血管Ⅲ是静脉血管。
【详解】A.Ⅰ是动脉血管,不一定都内流动脉血,如肺动脉内流静脉血,A错误。
B.Ⅱ毛细血管管壁薄,血流速度慢,红细胞单行通过,B正确。
C.Ⅲ四肢静脉管内有静脉瓣,可防止血液倒流,C正确。
D.Ⅲ静脉是将全身的血液收集流入心脏的血管,静脉出血的特点,颜色暗红,血流较慢,在远心端止血,D正确。
故选A。
16. 下列疾病中,均因缺乏激素引起的是
①夜盲症 ②新冠肺炎 ③糖尿病 ④佝偻病 ⑤呆小症
A. ③⑤B. ②④C. ②③D. ①③
【答案】A
【分析】激素是由内分泌腺分泌的对身体有特殊作用的化学物质。激素在人体内的含量极少,但对人体的新陈代谢、生长发育和生殖等生命活动都具有重要的作用。激素在人体内必须维持在适当的水平,或多或少都会对人体产生不同的影响。
【详解】①维生素A能促进人体正常发育,增强抵抗力,维持人的正常视觉,缺乏维生素A时引起夜盲症、皮肤干燥、干眼症,可通过食用动物肝脏、鱼肝油来补充维生素A,①错误。
②新冠肺炎是由新冠病毒引起的一种传染病,②错误。
③糖尿病是由于胰岛分泌的胰岛素不足造成的,③正确。
④维生素D促进钙、磷吸收和骨骼发育,缺乏维生素D时引起儿童的佝偻病、骨质疏松等,动物肝脏、瘦肉、鸡蛋、鱼肝油含有较多的维生素D,④错误。
⑤若幼年时甲状腺素分泌不足,就会患呆小症,患者长大后表现出身材矮小、智力低下、生殖器官发育受阻滞等症状,⑤正确。
因此,题干中的五种疾病均因缺乏激素引起的是③⑤,A符合题意,BCD不符合题意。
故选A。
17. 饮酒过量的人会出现走路不稳、心跳和呼吸频率异常、语无伦次等现象,这主要是由于酒精分别麻痹了
A. 小脑 脑干 大脑B. 脑干 小脑 大脑
C. 脑干 大脑 小脑D. 大脑 小脑 脑干
【答案】A
【分析】脑位于颅腔内,包括大脑,小脑和脑干三部分,小脑有维持平衡、协调运动的功能,人类特有的语言功能则依赖于大脑皮层的语言中枢,脑干中有呼吸中枢,据此解答。
【详解】小脑有维持平衡、协调运动的功能,酒精麻醉了小脑导致走路不稳,所以走路不稳与小脑有关;脑干中有些部位专门调节心跳、呼吸、血压等人体基本生命活动,所以心跳和呼吸频率异常与脑干有关;语无伦次与语言中枢有关,语言中枢位于大脑皮层,所以语无伦次与大脑有关,BCD不符合题意,A符合题意。
故选A。
18. 李明不小心被月季上的刺扎到,迅速缩手,对该反射的叙述正确的是
A. 1是效应器,能够对刺激做出反应B. 3是神经中枢,能产生感觉
C. 若4处受到损伤就不能发生反射D. 该反射弧完成的是条件反射
【答案】C
【分析】神经调节的基本方式是反射,反射是指在神经系统的参与下,人体对内外环境刺激所作出的有规律性的反应。反射活动的结构基础称为反射弧,包括1感受器、2传入神经、3神经中枢、4传出神经和5效应器。
【详解】图中1是感受器、5是效应器,A错误;3是神经中枢,感觉在大脑皮层形成,B错误;如果4传出神经处受到损伤断裂,反射弧不完整,刺激1处无反射,但是3神经中枢还能把神经冲动由白质上行传到大脑形成感觉,因此有感觉,C正确;该反射弧的神经中枢位于脊髓灰质内,所以该反射弧完成的是非条件反射,D错误。
19. 如图是心脏、血管的示意图,“→”表示血流方向,下列表述正确的是
A. 图甲中若血液由c向a流动,则该血管为静脉,内流静脉血
B. 血管乙、丙、丁血流速度关系为:丙>丁>乙
C. 血液流动的方向是乙→丁→丙
D. 图乙、图丙和图丁所示的血管都能进行物质交换
【答案】C
【分析】血管分为动脉、静脉和毛细血管三种,从主干流向分支的血管是动脉,由分支流向主干的血管是静脉,红细胞单行通过的是毛细血管。其中毛细血管的特点是:管腔最细,只允许红细胞单行通过;管壁最薄,只有一层上皮细胞构成;血流速度最慢;这些特点都有利于血液与组织细胞间进行物质交换。
图乙是动脉血管,图丙是静脉,图丁是毛细血管。
【详解】A.图甲中若血液由c向a流动,即把血液流回心脏,则该血管为静脉血管,上下腔静脉内流静脉血,肺静脉内流动脉血,A错误。
B.乙动脉血流速度快,丙静脉血流速度慢,丁毛细血管血流速度最慢。因此,三者的血流速度关系为:乙>丙>丁,B错误。
C.血液在血管内的流动方向是:动脉→毛细血管→静脉,因此血液流动的方向是乙→丁→丙,C正确。
D.有利于血液与组织细胞间进行物质交换的特点:管壁最薄,只有一层上皮细胞构成,血流速度最慢,图甲、乙血管不具有此特点,因此不能进行物质交换,D错误。
故选C。
20. 下列关于食物营养成分的说法不正确的是
A. 向高锰酸钾溶液中滴加果蔬提取液直至褪色,滴加越多,说明该果蔬维生素C含量越多
B. 肝脏富含维生素A和维生素D,多吃肝脏对预防夜盲症、骨质疏松等有好处
C. 糖类、脂肪、蛋白质既是细胞的构成物质,也都能为生命活动提供能量
D. 水不仅参与人体各项生命活动,而且也是细胞的组成成分
【答案】A
【分析】食物中含蛋白质、糖类、油脂、维生素、无机盐、水等六大类营养物质,它们各具有一定的作用。
【详解】A.维生素C可以使高锰酸钾溶液褪色,所以将果蔬提取液向高锰酸钾溶液中滴加,果蔬提取液中的维生素C可使其褪色,向高锰酸钾溶液中滴加果蔬提取液直至褪色,滴加越多,说明该果蔬维生素C含量越少,A错误。
B.饮食中缺乏维生素A易患夜盲症,饮食中缺乏维生素D易患骨质疏松症,所以肝脏富含维生素A和维生素D,多吃肝脏对预防夜盲症、骨质疏松等有好处,B正确。
C.糖类、脂肪、蛋白质是三大能源物质,既是细胞的构成物质,也都能为生命活动提供能量,C正确。
D.水是人体细胞的主要组成成分,参与人体各项生命活动,人体的废物和营养物质必须溶解在水中才能被运输,D正确。
故选A。
二、非选择题
21. 考场上的你,信心满满,大脑如陀螺般飞速运转,笔尖轻快地写下答案。这些生命活动需要消耗能量,能量来自细胞内有机物的氧化分解。这个过程是怎样的呢?
(1)细胞中的有机物来源于食物,食物中人体需求量最多的三种有机物是蛋白质、脂肪和糖类,脂肪最终被消化成__________。
(2)分泌的消化液中不含消化酶的结构是[ ]__________。
(3)图二中X、Y、Z三条曲线代表食物中三种营养物质在消化道中的变化情况,图中C字母代表的器官是________,参与蛋白质消化的消化液有胃液、肠液和________。
(4)在图二中,曲线Y代表__________的消化过程。
【答案】(1)甘油和脂肪酸
(2)2肝脏 (3)①. 胃 ②. 胰液
(4)脂肪
【分析】提图一中,1唾液腺,2肝脏,3十二指肠,4小肠,5口腔,6食道,7胃,8胰腺,9大肠,10肛门。
题图二中,A口腔,B咽和食道,C胃,D小肠,E大肠。
【小问1详解】
食物中的淀粉、脂肪和蛋白质需要被消化才能吸收。脂肪只能在小肠内被消化。在小肠中,首先在胆汁的作用下,脂肪被乳化成脂肪微粒,加大了与消化酶的接触面积;然后再在小肠中肠液和胰液的作用下,被分解成甘油和脂肪酸。
【小问2详解】
肝脏分泌的胆汁,不含消化酶,能乳化脂肪,将脂肪颗粒乳化为脂肪微粒。胆汁首先储存在胆囊中,再通过胆管送入到小肠内。
【小问3详解】
消化道是食物经过的通道,包括口腔、咽、食道、胃、小肠、大肠、肛门。结合题图二,可判断B代表咽和食道,C代表胃,D代表小肠。
蛋白质开始消化的部位是胃。在胃中胃蛋白酶的作用下,蛋白质被初步消化成多肽;然后再在小肠中的肠液和胰液的作用下,被分解成氨基酸。
【小问4详解】
分析图二中的Y曲线,其开始消化于小肠。结合小问1详解,可知,曲线Y代表脂肪的消化过程。
22. 青少年要保证合理均衡的营养,才能维持正常的新陈代谢。如图所示A-E为保证人体各项生命活动顺利进行的一些重要结构,ab代表某些生理过程。
(1)B所示结构名称________,营养物质在B中吸收进入血液,若要在组织细胞中被利用,流经C腔室的顺序依次是__________。
(2)过程a中呼出的气体能使澄清的石灰水变浑浊,说明__________。
(3)图中所示的排泄途径有__________。(用图中的大写字母表示)。
(4)内分泌腺主要参与人体的激素调节,糖尿病一般是由于__________分泌不足引起的,该物质的主要功能是__________。
(5)请从ABDE中任选其一,说出其结构名称并描述与之功能相适应的特点__________。
【答案】(1)①. 小肠绒毛 ②. 右心房→右心室→左心房→左心室
(2)人体呼出的气体中含有较多的二氧化碳
(3)ADE (4)①. 胰岛素 ②. 调节糖在体内的吸收、利用和转化等
(5)A肺泡数量多、肺泡壁非常薄只由一层上皮细胞构成,肺泡外缠绕着大量的毛细血管,适于气体交换(或B小肠绒毛内有毛细血管和毛细淋巴管,小肠绒毛壁、毛细血管壁、毛细淋巴管壁都只由一层上皮细胞构成,有利于营养物质的吸收或D肾小是一个毛细血管球,有利于物质的过滤或E皮肤里含有丰富的毛细血管和汗腺有利于废物的排出及体温调节等)
【小问1详解】
小肠壁的内表面有大量的环形皱襞,皱襞上有许多绒毛状的突起,叫小肠绒毛。小肠绒毛是长在小肠上的,小肠绒毛的作用是可增大小肠吸收的面积。根据题图,可判断B是小肠绒毛,营养物质在B中吸收进入血液,若要在组织细胞中被利用,营养物质循环途径为:下腔静脉→右心房→右心室→肺动脉→肺部毛细血管网→肺静脉→左心房→左心室→主动脉→各级动脉→组织细胞处毛细血管。
【小问2详解】
二氧化碳能使澄清的石灰水学浑浊。过程a呼气中呼出的气体能使澄清的石灰水变浑浊,说明人体呼出的气体中含有较多的二氧化碳。
【小问3详解】
排泄的途径主要有三条:呼吸系统呼出气体、泌尿系统排出尿液、皮肤排出汗液。因此,图中所示的排泄途径有A、D、E。
【小问4详解】
胰岛能分泌胰岛素,胰岛素的作用是调节糖在体内的吸收、利用和转化等,如促进血糖(血液中的葡萄糖)合成糖原,加速血糖的分解等。如果胰岛素分泌不足,血液中葡萄糖的含量增高,多余的葡萄糖会随着尿液排出体外,形成糖尿病。
【小问5详解】
结构与功能相适应是指一定的结构必然有与之相对应的功能存在,且任何功能都需要一定的结构来完成。结构是功能的基础,即有什么样的结构,相应地就会有什么样的功能;另一方面,功能的实现依赖于特定的结构。例如,题图中的A肺泡数量多、肺泡壁非常薄,只由一层上皮细胞构成,肺泡外缠绕着大量的毛细血管,适于气体交换;B小肠绒毛内有毛细血管和毛细淋巴管,小肠绒毛壁、毛细血管壁、毛细淋巴管壁都只由一层上皮细胞构成,有利于营养物质的吸收;D肾小是一个毛细血管球,有利于物质的过滤;E皮肤里含有丰富的毛细血管和汗腺有利于废物的排出及体温调节等。
23. 中学生体质测试对了解同学们自身健康水平具有重要参考意义,如图是人体神经系统与其所调节的部分结构的重组示意图。
(1)仰卧起坐测试中,同学们在听到“开始”口令后开始进行动作,这种应答性反应过程属于__________反射,该反射的意义是__________。
(2)引体向上测试时,监考员观察完学生的动作状况后,接着在记录册上做好相关记录。这一过程中眼球内5曲度的变化是__________,最终在[ ]_________形成视觉。
(3)进行长跑测试时,发令员的枪声引起的振动在中耳和内耳的传导过程是__________(用字母、数字和箭头表示)。
(4)正常情况下,脊髓里的神经中枢是受__________控制的,例如,正常的成年人能有意识地控制排尿排便等生理活动。
(5)立定跳远测试时,某同学不小心摔倒,手指划伤。请写出痛觉产生的传导途径:__________(用示意图中字母、数字和箭头表示)。
【答案】(1)①. 条件##复杂 ②. 使动物更好的适应更加复杂的环境
(2)①. 由小到大 ②. f大脑皮层##f大脑皮层的视觉中枢
(3)①→②→⑤ (4)大脑
(5)a→b→c→⑥→f
【分析】题图中,1玻璃体,2视网膜,3角膜,4瞳孔,5晶状体,6视觉神经;①鼓膜,②听小骨,③半规管,④听神经,⑤耳蜗,⑥上行传导束,⑦下行传导束;a感受器,b传入神经,c神经中枢,d传出神经,e效应器,f大脑皮层,g脑干。
【小问1详解】
监考员的口令声经过外耳道传到①鼓膜,引起鼓膜的振动;振动通过听小骨传到内耳,刺激⑤耳蜗内的听觉感受器,产生神经冲动;神经冲动通过与听觉有关的神经传递到大脑皮层的听觉中枢,就形成了听觉。
条件反射是人出生以后在生活过程中逐渐形成的后天性反射,是在简单反射的基础上,经过一定的过程,在大脑皮层参与下完成的,是一种高级的神经活动,是高级神经活动的基本方式。仰卧起坐测试的反射活动由大脑皮层的听觉中枢、运动中枢等参与,属于条件反射。条件反射的建立能使动物适应更加复杂的环境。
【小问2详解】
视远物时,睫状体舒张,晶状体的曲度变小;视近物时,睫状体收缩,晶状体的曲度变大。故监考员观察完学生的运作状况后,接着做好相关记录,其眼球的变化是睫状肌由舒张变为收缩,晶状体曲度由小变大。
视觉的形成过程是:外界物体反射来的光线,经过角膜、房水,由瞳孔进入眼球内部,再经过晶状体和玻璃体的折射作用,在视网膜上能形成清晰的物像,物像刺激了视网膜上的感光细胞,这些感光细胞产生的神经冲动,沿着视神经传到f大脑皮层的视觉中枢,就形成视觉。
【小问3详解】
当运动员一听到发令枪响,立即起跑。这时声波引起的振动在中耳和内耳的传导过程是:①鼓膜→②听小骨→⑤耳蜗。
【小问4详解】
脊髓包括灰质和白质两部分,灰质在中央,呈蝶形,在脊髓的灰质里,有许多低级的神经中枢,可以完成一些基本的反射活动,脊髓里的神经中枢是受大脑控制的;白质在灰质的周围,白质内的神经纤维在脊髓的各部分之间、以及脊髓与脑之间,起着联系作用。因此,在正常情况下,脊髓里的神经中枢是受大脑控制的。
【小问5详解】
手指划伤产生痛觉的神经冲动传导途径是:a感受器接受刺激产生神经冲动,神经冲动沿着b传入神经传到脊髓灰质中的c神经中枢,然后再沿⑥上行传导束,传到f大脑皮层的相关区域,形成痛觉。
24. 接种疫苗是防控新冠肺炎疫情的重要措施,我国新冠疫苗的研究和接种工作还在有序进行。
(1)新冠肺炎之所以能够大面积传播,是因为它具有__________等特点,对确诊患者及无症状感染者进行隔离和治疗,属于预防传染病的__________措施。
(2)我国正在积极推进疫苗研究和接种工作,图甲为接种疫苗后免疫系统的作用机理。从免疫学角度来讲,接种的疫苗相当于__________,图甲中A、B两类细胞分别代表__________。
(3)图乙中能正确表示两次接种后体内产生抗体的数量变化曲线是__________(填①、②或③)
(4)接种新冠疫苗对流感不能起到预防作用,原因是__________。
【答案】(1)①. 传染性、流行性 ②. 控制传染源
(2)①. 抗原 ②. 淋巴细胞、吞噬细胞
(3)① (4)抗体具有专一性,只针对某一特定的抗原起作用
【分析】传染病是由病原体引起的,能在生物之间传播的疾病。病原体指能引起传染病的细菌、真菌、病毒和寄生虫等,传染病若能流行起来必须具备传染源、传播途径、易感人群三个环节,所以预防传染病的措施有控制传染源、切断传播途径、保护易感人群。
【小问1详解】
结合分析,新冠肺炎属于传染病,因此具有传染性和流行性等特点。
传染病流行的基本环节有传染源、传播途径和易感人群。传染源指的是能够散播病原体的人或动物,新冠肺炎患者和无症状感染者能够散播病原体,属于传染源。对患了新冠肺炎的人进行隔离治疗是针对传染源采取的措施,属于控制传染源。
【小问2详解】
接种疫苗属于计划免疫,疫苗能够刺激机体产生一种特殊蛋白质,这种蛋白质叫抗体,凡是能引起机体产生这种特殊蛋白质的物质叫抗原。从免疫学角度来分析,疫苗属于抗原。
图A表示淋巴细胞,抗原刺激淋巴细胞产生抗体,这种抗体具有专一性,只针对某一特定的抗原起作用。抗原和抗体结合,促进了吞噬细胞吞噬抗原,B是吞噬细胞。这种免疫是出生后产生的,只针对某一特定的病原体或异物起作用,属于特异性免疫。
【小问3详解】
第一次可知抗体的产生需要一定的时间,第一次注射疫苗后需要一段时间才能产生抗体。而且产生的量较少。在第二次感染时,虽时隔一段时间,但抗体不像上一次那样感染后要过一段时间才产生,而是迅速产生足量的抗体,且持续的时间长。因此,图乙中曲线①能正确表示两次接种后体内产生抗体的数量变化。
【小问4详解】
注射新冠疫苗后产生的抗体只对新冠病毒起作用,对流感不起作用。说明抗体具有专一性,只针对某——特定的抗原起作用,对其它病原体不起作用。
25. 下面是注射用重组人生长激素说明书的部分内容:
该重组人生长激素说明书上特别点明了注射用,那么注射和口服该药物是否都有效呢?初一生物兴趣小组就这一问题利用小白鼠进行了探究。下表是其中一同学设计的实验过程。
(1)在实验对象的选择和分组上,请帮助该同学提出更加合理的建议__________;在此基础上,对测量结果如何处理才能让实验更有说服力__________。
(2)方案修改后,该组同学得出了“该生长激素类药物只有注射有效”的结论。如果该同学得出的结论是正确的,测量并记录的结果是:第三组的数值最大,第一组和第二组的数值都较小且基本相等,由此推测实验方法中A__________,B__________。该药物只能注射不能口服的原因可能是__________。
【答案】(1)①. 身长、体重等生长状况相似的小白鼠15只,分为三组 ②. 取平均值
(2)①. 添加了等量生长激素的普通食物 ②. 注射等量生长激素 ③. 生长激素是一种蛋白质。如果口服,在胃中就会被分解
【小问1详解】
结合分析,在实验对象的选择和分组上,这一同学在实验对象上用身长、体重等生长状况相似的小白鼠3只,分为三组,从小白鼠的数量上是每组一只,数量太少,使实验存在偶然性,使实验的结果没有可信度。所以,为了避免偶然行的发生,减少实验的误差,改为用身长、体重等生长状况相似的小白鼠15只,分为三组。在此基础上,要把每组5只小白鼠测得的数据取平均数,才能让实验更有说服力。
【小问2详解】
结合分析,该实验研究的是注射和口服该药物是否都有效,所以在实验方法中的A做的处理是与对照组饲喂等量普通食物,并在食物中添加了生长激素,在B组则与对照组饲喂等量普通食物,并体内注射了生长激素。
生长激素实际上是一种蛋白质,如果口服,在胃里就会被初步消化,然后进入小肠被分解成氨基酸被吸收。所以该药物只能注射不能口服。
选项
疾病
病因
A
贫血
红细胞数量过少或者血红蛋白含量过低
B
侏儒症
幼年时甲状腺激素分泌不足
C
脚气病
缺乏维生素B1
D
艾滋病
HIV病毒引起的传染病
【药品名称】通用名:注射用重组人生长激素
【适应症】用于因内源性生长激素缺乏所引起的儿童生长缓慢。
【规格】2.5IU/0.85mg/1.0ml/瓶
【用法用量】用于促儿童生长的剂量因人而异,推荐剂量为0.1-0.151U/kg体重/日,每日一次,皮下注射,疗程为3个月至3年,或遵医嘱。
【禁忌】骨骺已完全闭合后禁用于促生长治疗。
【注意事项】在医生指导下用于明确诊断的病人。
【有效期】24个月
组别
实验对象
实验方法
测量并记录
一组
身长、体重等生长状况相似的小白鼠3只,分为三组
饲喂普通食物
小白鼠的身长和体重
二组
饲喂等量普通食物,A
三组
饲喂等量普通食物,B
山东省菏泽市郓城县2023-2024学年七年级下学期7月期末生物试题: 这是一份山东省菏泽市郓城县2023-2024学年七年级下学期7月期末生物试题,共4页。
山东省菏泽市郓城县2023--2024学年七年级下学期期末考试生物试题: 这是一份山东省菏泽市郓城县2023--2024学年七年级下学期期末考试生物试题,共6页。
2022-2023学年山东省菏泽市郓城县七年级(下)期末生物试卷(含解析): 这是一份2022-2023学年山东省菏泽市郓城县七年级(下)期末生物试卷(含解析),共23页。试卷主要包含了选择题,简答题,实验探究题等内容,欢迎下载使用。

