


人教版 (2019)必修1《分子与细胞》第1节 细胞是生命活动的基本单位导学案
展开【学习目标】
1.通过分析细胞学说建立的过程,理解技术发展对科学进步的作用。
2.了解归纳法,理解其优点及不足。
3.列举出生命系统的层次,指出细胞是最基本的生命系统。
【基础梳理】
一、细胞学说及其建立过程
1.细胞学说的建立者主要是 。
2.细胞学说的内容
(1)细胞是一个有机体,一切动植物都由 发育而来,并由细胞和细胞产物所构成;
(2)细胞是一个相对 的单位,既有它自己的生命,又对与其他细胞共同组成的整体生命起作用;
(3)新细胞是由老细胞 产生的。
3.细胞学说建立的过程
(1)人体的解剖和观察入手——从器官到组织
1543年,比利时的维萨里揭示了 ;法国的比夏经过对器官的解剖观察,指出 。
(2)显微观察资料的积累——认识细胞
1665年,英国科学家罗伯特·虎克用显微镜观察植物的木栓组织,并把“小室”称为cell—— ;荷兰著名磨镜技师列文虎克用自制的显微镜,观察到 。意大利的马尔比基用 广泛观察了 。
(3)科学观察和归纳概括的结合——形成理论
德国的 在科学观察的基础上进行理论概括,提出细胞是构成 的基本单位。
(4)细胞学说在修正中前进
1858年,德国的 在前人研究的基础上总结出“细胞通过分裂产生新细胞”。
4.细胞学说的意义
(1)揭示了动物和植物的 ,从而阐明了生物界的 。
(2)打破了横亘在 之间的壁垒,催生了生物学的问世。
(3)使生物学的研究进入细胞水平,并为进入 水平打下基础。
(4)为 埋下了伏笔。
4.归纳法
归纳法是指由一系列具体事实推出一般结论的思维方法,分为 和 。完全归纳法需要无遗漏地考察一类事物的全部对象,具有一定的局限性和不可实现性。在科学研究中使用更多的是 。
二、细胞是最基本的生命系统
1.动植物以 为基础的各种生理活动,以 为基础的生长发育,以 为基础的遗传与变异,等等,都说明细胞是生命活动的 ,生命活动离不开细胞。
2.在多细胞生物体内,细胞又是构成 的组分,组织是构成 的组分,器官是构成 的组分。组织、器官、个体都是有生命活动的整体,因此是不同层次的生命系统。
3.在一定的空间范围内,同种生物的所有个体形成一个整体—— ,不同种群相互作用形成更大的整体—— ,群落与无机环境相互作用形成更大的整体—— ,地球上所有的生态系统相互关联构成更大的整体—— 。
【拓展延伸】
一、细胞学说建立的过程
二、生命系统的结构层次和实例(以冷箭竹和大熊猫为例)
【例题】
“采莲南塘秋,莲花过人头;低头弄莲子,莲子清如水。”描绘了荷塘的生动景致,下列叙述正确的是( )
A.荷塘中的鱼和莲各属于不同的两个种群
B.莲子和莲花分别是细胞生命系统和组织生命系统
C.荷塘中的动物、植物、微生物等所有生物和他们生存的无机环境构成了一个生态系统
D.采莲人与莲都有细胞、组织、器官、系统、个体这些生命系统的结构层次
答案:C
解析:A、荷塘中所有莲能构成一个种群,但鱼有很多种,故荷塘中的所有鱼不构成一个种群,A错误; B、莲子和莲花都是器官,都属于生命系统的器官层次,B错误; C、生态系统是生物群落与他的无机环境相互形成的统一整体。荷塘中的动物、植物、微生物等所有生物和他们生存的无机环境构成了一个生态系统,C正确; D、采莲人具有细胞、组织、器官、系统、个体这些生命系统的结构层次,莲是高等植物,没有“系统”这一结构层次,D错误。故选:C。
【课堂练习】
1.下列不属于生命系统结构层次的是( )
A.一只青蛙
B.青蛙的表皮细胞
C.表皮细胞中的水和蛋白质分子
D.池塘中的所有生物共同形成的整体
2.下列关于生命系统基本结构层次的叙述,错误的是( )
A.细胞是最基本的生命系统结构层次
B.植物和动物的生命系统结构层次相同
C.草履虫既属于细胞层次也是个体层次
D.心脏属于器官结构层次
3.细胞是一个有机体,下列说法正确的是( )
A.细胞中的无机盐和蛋白质分子也属于生命系统的结构层次
B.细胞、组织、系统是植物体和动物体共有的生命系统层次
C.细胞学说概括了原核细胞和真核细胞的共同特点
D.细胞是最基本的生命系统层次
4.下列关于生命系统结构层次的叙述,错误的是( )
A.地球上最早出现的生命形式具有细胞结构
B.生命系统中各生物体均具有多种组织和系统
C.一个酵母菌既是细胞层次,又是个体层次
D.生物的生活环境也属于生命系统的一部分
5.下列叙述与细胞学说不相符的是( )
A.植物和动物都是由细胞构成的,这反映了生物界的统一性
B.植物和动物有着共同的结构基础
C.人体每个细胞都能单独完成各项生命活动
D.新细胞是通过已存在的细胞分裂产生的
6.十九世纪,科学家通过对动植物细胞的研究,提出了细胞学说。下列叙述错误的是( )
A. 揭示了植物界和动物界的统一性,催生了生物学的问世
B. 多细胞生物体内的单个细胞对整体的生命不起作用
C. 老细胞可以通过细胞分裂产生新细胞
D. 提出了有关“细胞是生命活动基本单位”的观点
7.细胞学说的建立经过了漫长而曲折的过程,多位科学家通过观察法、归纳法等总结出细胞学说这一重要生物学理论,而且该学说还在不断地修正和完善。下列有关说法错误的是( )
A.细胞学说的内容之一是一切动植物都由细胞发育而来,并由细胞和细胞产物构成
B.细胞学说使千变万化的生物界通过细胞这一共同的结构统一起来
C.德国科学家魏尔肖提出“细胞通过分裂产生新细胞”对细胞学说进行完善
D.细胞学说使人们对生命的认识由细胞水平进入分子水平
8.细胞是生命系统最基本的结构层次。下列有关说法正确的是( )
A.神经细胞中的水和蛋白质分子属于生命系统的结构层次
B.池塘中的水、阳光等环境因素属于生命系统的一部分
C.细胞学说的建立过程运用了完全归纳法
D.细胞学说的创立过程由施莱登和施旺两人完成
【答案】
1.答案:C
解析:A、一只青蛙属于个体层次,A正确;
B、青蛙的表皮细胞属于细胞层次,B正确;
C、表皮细胞中的水和蛋白质分子不属于生命系统的结构层次,C错误;
D、池塘中的所有生物共同形成的整体属于群落层次,D正确。
故选C。
2.答案:B
解析: A.细胞是最基本的生命系统结构层次,A正确;
B、植物没有系统这个层次,而动物有,B错误;
C、草履虫是单细胞动物,所以既属于细胞层次也是个体层次,C正确; .
D、心脏属于器官结构层次,D正确。
故选B。
3.答案:D
解析:细胞中的无机盐和蛋白质等物质不属于生命系统的结构层次,A错误;植物体没有系统这一生命系统层次,B错误;细胞学说揭示了动物和植物的统一性,而不是原核细胞和真核细胞的共同特点,C错误;细胞是最基本的生命系统层次,D正确。
4.答案:B
解析:A、最基本的生命系统是细胞,地球上最早出现的生命形式应该具有细胞结构,A正确;
B、植物没有“系统”这一层次,B错误;
C、酵母菌是单细胞生物,一个酵母菌既是细胞层次,又是个体层次,C正确;
D、生态系统指生活在同一地域的所有生物及其无机环境,生命系统包括生态系统,所以应包括其中的无机环境,D正确。
故选:B。
5.答案:C
解析:人是多细胞高等生物,其每个细胞不能单独完成各项生命活动,而是由多种分化的细胞密切合作,共同完成各项生命活动。
6.答案:B
解析:
A.细胞学说揭示了植物界和动物界的统一性, 从而阐明了生物界的统一性, 进而催生了生物学的问世,A正确;
B、多细胞生物体内的单个细胞不仅有自己的生命,而且对整体的生命起作用,B错误;
C、由分析可知,多位科学家总结出,老细胞可以通过细胞分裂产生新细胞,C正确;
D、施旺提出,每个细胞都相对独立的生活着,但同时又从属于有机体的整体功能,单细胞生物独立完成生命活动,多细胞生物依赖各种分化的细胞密切合作,共同完成一系列复杂的生命活动,这些都阐明了“细胞是生命活动基本单位”的观点,D正确。故选B.
7.答案:D
解析:细胞学说使人们对生命的认识由个体水平进入细胞水平,D错误。
8.答案:B
解析:细胞是生命系统最基本的结构层次,水和蛋白质等分子不属于生命系统的结构层次,A错误;池塘中的水、阳光等环境因素属于生态系统的组成部分,生态系统属于生命系统的结构层次,因而水、阳光等环境因素属于生命系统的一部分,B正确;细胞学说的建立过程运用了不完全归纳法,C错误;细胞学说是施莱登和施旺在总结前人成果的基础上结合自己的研究得出的,D错误。科学家
贡献
不足
维萨里
在器官水平研究生命
未深入细胞水平
比夏
在组织水平研究生命
未深入细胞水平
罗伯特·胡克
利用显微镜发现了细胞并命名了细胞
观察到的是死细胞
列文虎克
用显微镜观察到了活细胞
未上升到理论水平
马尔比基
用显微镜观察了动植物的微细结构
未用细胞描述
施莱登
首先提出细胞是构成植物体的基本单位
未与动物界联系
施旺
与施莱登共同提出细胞学说:一切动植物都是由细胞构成的
未搞清细胞的来源问题
耐格里
观察到了新细胞的产生是细胞分裂的结果
未上升到理论水平
魏尔肖
总结出细胞通过分裂产生新细胞
未考虑非细胞结构生命的增殖
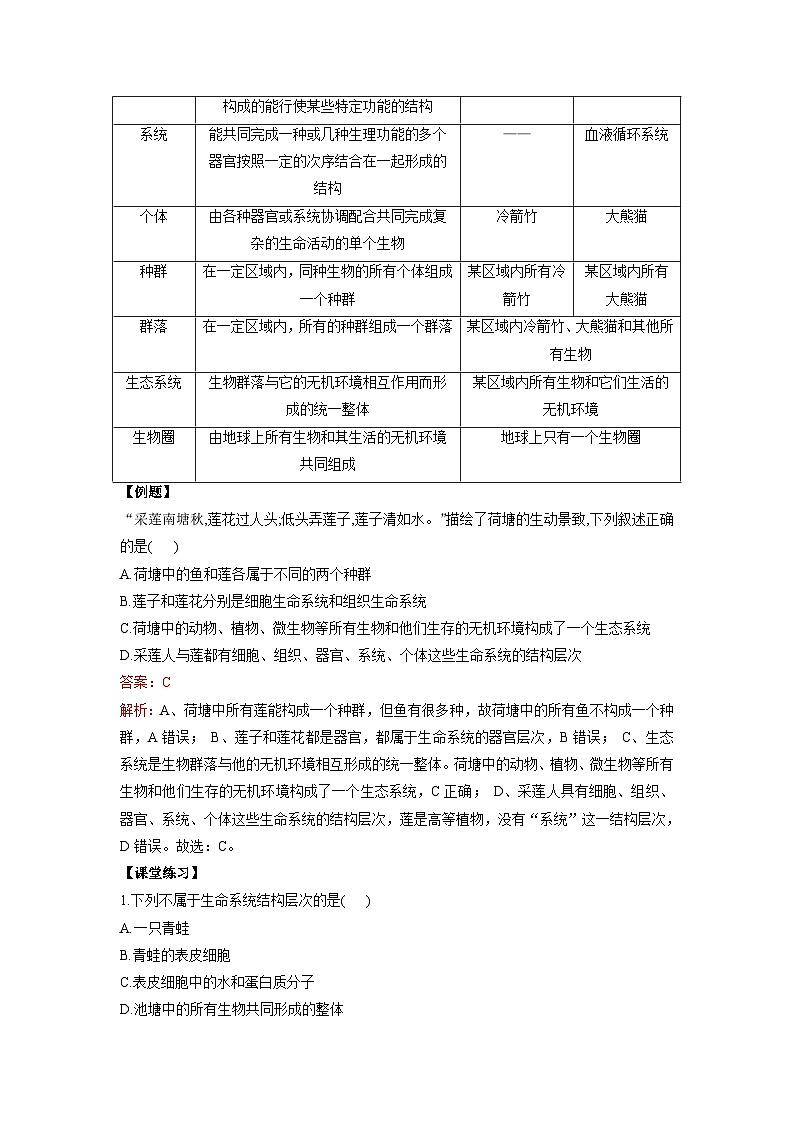
结构层次
概念
举例
冷箭竹
大熊猫
细胞
是最基本的生命系统
叶的表皮细胞
心肌细胞
组织
由形态相似,结构、功能相同的细胞联合在一起构成的细胞群
叶的保护组织
心肌
器官
不同的组织按照一定的次序结合在一起构成的能行使某些特定功能的结构
叶
心脏
系统
能共同完成一种或几种生理功能的多个器官按照一定的次序结合在一起形成的结构
——
血液循环系统
个体
由各种器官或系统协调配合共同完成复杂的生命活动的单个生物
冷箭竹
大熊猫
种群
在一定区域内,同种生物的所有个体组成一个种群
某区域内所有冷箭竹
某区域内所有大熊猫
群落
在一定区域内,所有的种群组成一个群落
某区域内冷箭竹、大熊猫和其他所有生物
生态系统
生物群落与它的无机环境相互作用而形成的统一整体
某区域内所有生物和它们生活的无机环境
生物圈
由地球上所有生物和其生活的无机环境共同组成
地球上只有一个生物圈
高中生物人教版 (2019)必修1《分子与细胞》第1节 细胞是生命活动的基本单位优秀学案设计: 这是一份高中生物人教版 (2019)必修1《分子与细胞》<a href="/sw/tb_c162329_t4/?tag_id=42" target="_blank">第1节 细胞是生命活动的基本单位优秀学案设计</a>,共5页。学案主要包含了易错提醒,归纳提升,特别提醒,特别说明等内容,欢迎下载使用。
人教版 (2019)必修1《分子与细胞》第1节 细胞是生命活动的基本单位学案设计: 这是一份人教版 (2019)必修1《分子与细胞》第1节 细胞是生命活动的基本单位学案设计,共7页。学案主要包含了学习目标,基础梳理,拓展延伸,课堂练习等内容,欢迎下载使用。
人教版 (2019)必修1《分子与细胞》第1节 细胞是生命活动的基本单位学案: 这是一份人教版 (2019)必修1《分子与细胞》第1节 细胞是生命活动的基本单位学案,共3页。学案主要包含了学习目标,知识构建等内容,欢迎下载使用。