资料中包含下列文件,点击文件名可预览资料内容





还剩3页未读,
继续阅读
浙江省绍兴市上虞区2023-2024学年八年级下学期期末道德与法治试题(原卷版+解析版)
展开相关试卷
浙江省绍兴市上虞区2023-2024学年八年级下学期期末道德与法治试题(解析版):
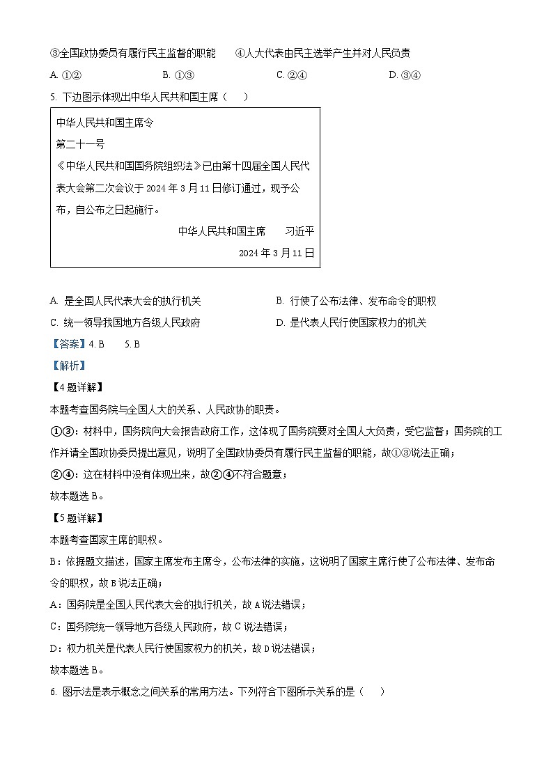
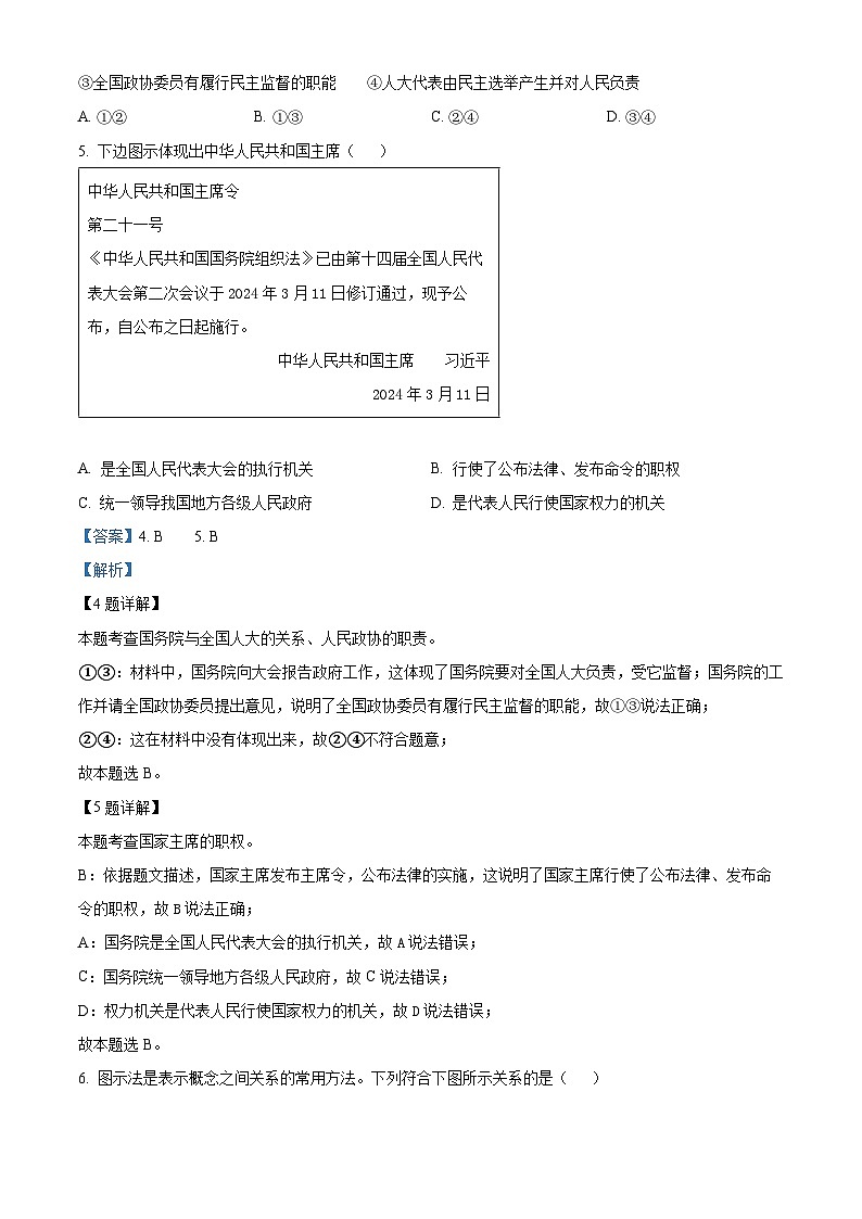
这是一份浙江省绍兴市上虞区2023-2024学年八年级下学期期末道德与法治试题(解析版),共11页。试卷主要包含了本学科考试为开卷考试等内容,欢迎下载使用。
浙江省绍兴市上虞区2023-2024学年七年级下学期期末道德与法治试题(解析版):
这是一份浙江省绍兴市上虞区2023-2024学年七年级下学期期末道德与法治试题(解析版),共11页。试卷主要包含了本学科考试为闭卷考试等内容,欢迎下载使用。
浙江省绍兴市上虞区2023-2024学年七年级下学期期末道德与法治试题(原卷版):
这是一份浙江省绍兴市上虞区2023-2024学年七年级下学期期末道德与法治试题(原卷版),共5页。试卷主要包含了本学科考试为闭卷考试等内容,欢迎下载使用。