

浙江省绍兴市上虞区2023-2024学年七年级下学期期末道德与法治试题(原卷版)
展开这是一份浙江省绍兴市上虞区2023-2024学年七年级下学期期末道德与法治试题(原卷版),共5页。试卷主要包含了本学科考试为闭卷考试等内容,欢迎下载使用。
1.本学科考试为闭卷考试。全卷分试题卷和答题卡。满分100分,考试时间90分钟。
2.答题前,先用黑色笔在答题卡的规定位置上填写学校、班级、姓名、考号。
3.答题时,请把答案写在答题卡的相应位置上,直接做在试题卷上无效。考试结束后,只将答题卡收回。
道德与法治(试题卷)
一、选择题(本题有10小题,每小题2分,共20分。各题中只有一个正确答案,请选出最符合题意的正确选项,不选、多选、错选均不给分)
青春,是生命旅途中一个崭新的起点。据此回答下列小题。
1. 进入青春期,小敏生理和心理都发生了一定的变化,下列属于青春期心理变化的是( )
①身体外形变化 ②情感世界愈加丰富
③性机能的成熟 ④自我意识不断增强
A. ①②B. ①③C. ②④D. ③④
2. 小敏更加在意自己的形象,渴望得到异性的肯定和接受。面对这种正常的心理萌动,合理的做法是( )
①举止得体,自然大方 ②尽量回避,拒绝交往
③把握分寸,取长补短 ④慎重对待,理智处理
A. ①②③B. ①②④C. ①③④D. ②③④
3. 下列是小敏的学习、生活感悟,其中认识正确的有( )
①不人云亦云,能接受他人合理意见——独立思考
②怀揣青春梦想,渴望自由、渴望飞翔——行己有耻
③心情不好时,放学后到操场跑步——合理调控情绪
④喜欢穿奇装异服,敢于挑战权威——具有批判性思维
A. ①②B. ①③C. ②④D. ③④
4. “止于至善”是一种向往美好,永不言弃的精神状态。下列描述与其相符的是( )
①人非草木,孰能无情 ②日省其身,有则改之,无则加勉
③羞恶之心,义之端也 ④勿以恶小而之,勿以善小而不为
A. ①②B. ①③C. ②④D. ③④
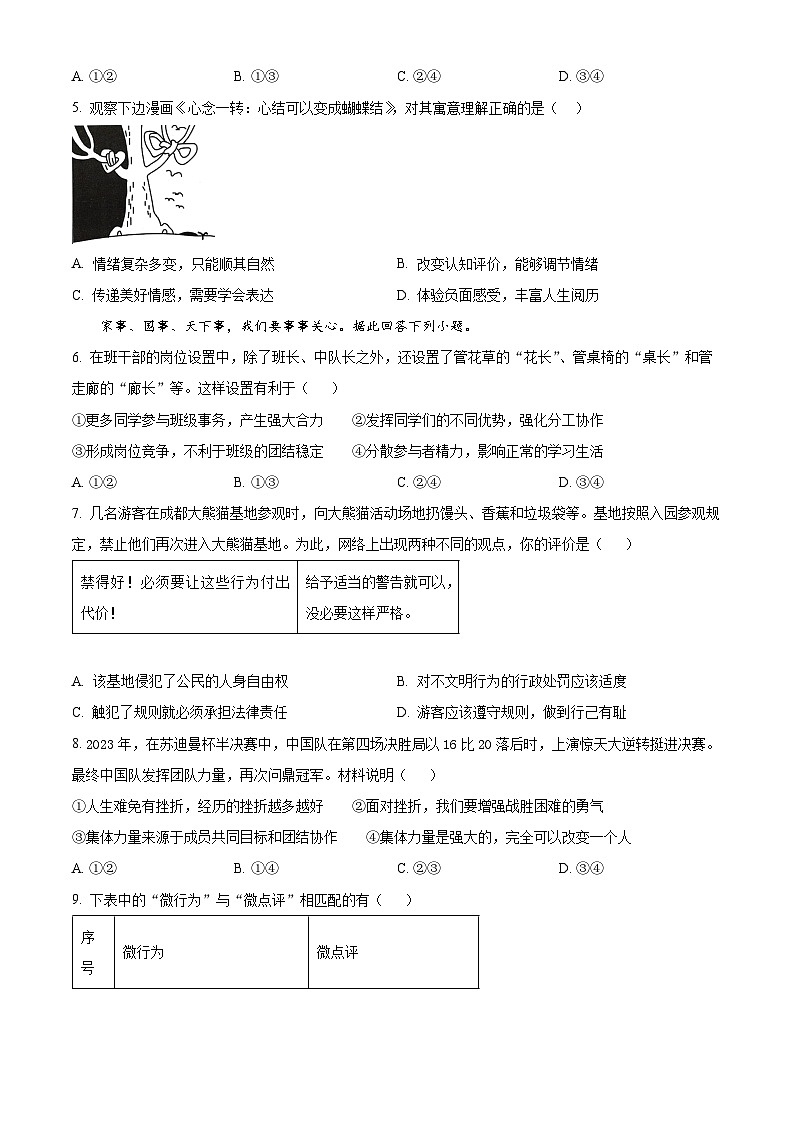
5. 观察下边漫画《心念一转:心结可以变成蝴蝶结》,对其寓意理解正确的是( )
A. 情绪复杂多变,只能顺其自然B. 改变认知评价,能够调节情绪
C. 传递美好情感,需要学会表达D. 体验负面感受,丰富人生阅历
家事、国事、天下事,我们要事事关心。据此回答下列小题。
6. 在班干部的岗位设置中,除了班长、中队长之外,还设置了管花草的“花长”、管桌椅的“桌长”和管走廊的“廊长”等。这样设置有利于( )
①更多同学参与班级事务,产生强大合力 ②发挥同学们的不同优势,强化分工协作
③形成岗位竞争,不利于班级的团结稳定 ④分散参与者精力,影响正常的学习生活
A. ①②B. ①③C. ②④D. ③④
7. 几名游客在成都大熊猫基地参观时,向大熊猫活动场地扔馒头、香蕉和垃圾袋等。基地按照入园参观规定,禁止他们再次进入大熊猫基地。为此,网络上出现两种不同的观点,你的评价是( )
A. 该基地侵犯了公民的人身自由权B. 对不文明行为的行政处罚应该适度
C. 触犯了规则就必须承担法律责任D. 游客应该遵守规则,做到行己有耻
8. 2023年,在苏迪曼杯半决赛中,中国队在第四场决胜局以16比20落后时,上演惊天大逆转挺进决赛。最终中国队发挥团队力量,再次问鼎冠军。材料说明( )
①人生难免有挫折,经历的挫折越多越好 ②面对挫折,我们要增强战胜困难的勇气
③集体力量来源于成员共同目标和团结协作 ④集体力量是强大的,完全可以改变一个人
A. ①②B. ①④C. ②③D. ③④
9. 下表中的“微行为”与“微点评”相匹配的有( )
A. ①②B. ①③C. ②④D. ③④
10. 某校七年级(2)班开展了“与法同行”的主题教育活动。下列这些活动开展的目的是( )
A. 学会独立思考,排除外界影响B. 锻炼意志品质,增强抗挫折的能力
C. 疏远人际交往,免受不良侵害D. 增强法治意识,提高自我保护能力
二、综合题(本题有3小题,共30分)
11. 观看励志电影,品味精彩人生。阅读材料,回答问题。
(1)这两部电影的主人公都先后经历了哪些情感体验?从中可以反映出情感的形成有怎样的特点?
(2)从“青春飞扬”和“品味情感中成长”两个角度,电影《飞驰人生2》写一则观后感。
12. 爱国之风,代代相传。某校开展爱国主义教育主题活动,请你参加。
【法之诞生】
2023年10月24日,十四届全国人大常委会第六次会议表决通过《中华人民共和国爱国主义教育法》,自2024年1月1日起施行。
(1)该法的诞生体现了法律的哪一个特征?
【今日学法】
《中华人民共和国爱国主义教育法》
第三十七条:任何公民和组织都应当弘扬爱国主义精神,自觉维护国家安全、荣誉和利益,不得有下列行为;不得侮辱国旗、国歌、国徽或者其他有损国旗、国歌、国徽尊严的行为……
(2)周一升旗仪式时,小明窃窃私语,甚至还纂改国歌歌词。请从法律作用的角度,联系材料,指出小明的错误所在。
【行动践法】
(3)请你为初中生设计一个学习与践行该法的活动。
13. 某中学七(2)班的同学开展了“我与集体共成长”的议题式教学活动,请你一起参与。
总议题 我与集体共成长
子议题一 你心中对美好集体的憧憬是怎样的?
(1)根据上述情境,说说美好班集体的特征有哪些。
子议题二 如何在英雄集体中汲取成长的力量?
材料①:为国产飞机造“中国心”的八旬院士:他是促成C919成功首飞的5位院士之一刘大响。为支援国家“三线”建设,刘大响放弃了城市生活,举家搬迁到了崇山峻岭的山沟沟,一干就是30年。他曾带头表态,不搞出高空台,就永远不离开山沟沟。
材料②:红色血脉的英雄部队:空军飞行二大队是首批组建、首支参战、首立战功的轰炸航空兵大队。战巡南海、前出西太、绕岛巡航……70余年血脉荣光,使命传承。他们始终以共同的信仰和目标,立足岗位、迎难而上,坚守在捍卫祖国利益的最前沿、第一线。
(2)坚守是舍“小我”为“大家”,坚守是“血脉荣光,使命传承”。青少年能从英雄集体中汲取哪些成长的力量?
子议题三 小群体对集体发展有何作用?
湖南师大附中的一个宿舍被网友们称为“学霸寝室”,宿舍中的六名同学全部考上了清华、北大。当记者问到“学霸寝宣”成功的秘诀,六名同学说:“我们都想考上理想大学,共同遵守寝室公约,相互帮助,共同进步……。”
(3)根据材料,简要说明小群体有什么积极作用。禁得好!必须要让这些行为付出代价!
给予适当的警告就可以,没必要这样严格。
序号
微行为
微点评
①
小敏脸上长了很多痘痘,感到很自卑
要悦纳青春期的生理变化
②
做值日打扫卫生太累,小敏找个借口溜了
青春有格,要见贤思齐
③
小敏和父母一起参与以“成长”为主题的青春仪式,分享她成长中难忘的故事
参与有意义的社会活动获得美好的情感
④
禁止未成年人进入营业性的网吧
这是对未成年人的网络保护
☆“远离毒品危害”——设计禁毒宣传黑板报
☆“慧眼识诈”——制作反电信诈骗宝典
☆“筑牢信息防护墙”——收集个人信息防泄露妙招
《热辣滚烫》
32岁的乐莹(贾玲饰)自大学毕业后,一直找不到工作,天天除了吃就是睡,体重超标,与社会脱节,精神颓废……后通过拳击教练昊坤(雷佳音饰)的引导,她在拳击的世界里找回自我,克服困境,并最终实现自我价值。
曾经风光无限却差点身陷囹圄的过气赛车手张驰(沈腾饰),如今沦为生活拮据的驾校教员。在逆境中,他不愿放弃,受邀参加拉力赛,在险恶的赛道上奔驰,同时也在绝望中寻找胜利的机会。最终战胜了强大的竞争对手,完成逆袭之旅。
《飞驰人生2》
相关试卷
这是一份浙江省绍兴市上虞区2023-2024学年七年级下学期期末道德与法治试题(解析版),共11页。试卷主要包含了本学科考试为闭卷考试等内容,欢迎下载使用。
这是一份2024年浙江省绍兴市上虞区中考一模道德与法治试题(原卷版+解析版),文件包含2024年浙江省绍兴市上虞区中考一模道德与法治试题原卷版docx、2024年浙江省绍兴市上虞区中考一模道德与法治试题解析版docx等2份试卷配套教学资源,其中试卷共12页, 欢迎下载使用。
这是一份浙江省绍兴市上虞区2023-2024学年七年级下学期期末道德与法治试题(原卷版+解析版),文件包含浙江省绍兴市上虞区2023-2024学年七年级下学期期末道德与法治试题原卷版docx、浙江省绍兴市上虞区2023-2024学年七年级下学期期末道德与法治试题解析版docx等2份试卷配套教学资源,其中试卷共16页, 欢迎下载使用。