所属成套资源:2024秋华师大版 初中科学 八年级上册章节测试卷+期中期末试卷
初中华东师大版(2024)第5章 人体的物质和能量的转化3 人体内的物质运输优秀同步测试题
展开
这是一份初中华东师大版(2024)第5章 人体的物质和能量的转化3 人体内的物质运输优秀同步测试题,文件包含第五章人体的物质和能量的转化3人体内的物质运输4人体的排泄5人体生命活动过程中物质和能量A卷doc、第五章人体的物质和能量的转化3人体内的物质运输4人体的排泄5人体生命活动过程中物质和能量A卷学生版docx、第五章人体的物质和能量的转化3人体内的物质运输4人体的排泄5人体生命活动过程中物质和能量A卷答题卡docx等3份试卷配套教学资源,其中试卷共34页, 欢迎下载使用。
考试时间:100分钟;
学校:___________姓名:___________班级:___________考号:___________
注意事项:
答题前填写好自己的姓名、班级、考号等信息
2.请将答案正确填写在答题卡上
一.选择题(共15小题,每空2分,共30分)
1.观察人血涂片视野图,关于其组成成分的表述不正确的是( )
A.①是红细胞,能运输氧和部分二氧化碳
B.④是血浆,可运载血细胞和养料
C.②是白细胞,血细胞中它的数量最多
D.③是血小板,能止血和加速凝血
2.心脏是人体的重要内脏器官,其相连的静脉血管中存在静脉瓣,某生物兴趣小组为了探究静脉瓣的功能,将下腔静脉扎紧,然后从上腔静脉将水灌入,观察水流出的血管,如果将下腔静脉处的绳解开,再次从上腔静脉将水灌入,则流出水的血管是( )
A.上腔静脉B.下腔静脉C.肺静脉D.肺动脉
3.下列有关血液循环的说法,正确的是( )
A.静脉能将血液从心脏输送到全身各器官
B.通过肺循环,人体获得了养料充足的动脉血
C.在心房和心室中,流动脉血的是左心房和左心室
D.毛细血管太细,不参与血液循环
4.人体的物质运输依靠血液循环系统。下列关于血液循环的叙述正确的是( )
A.心脏的上下、左右四个腔是相通的
B.动脉中流的是动脉血,静脉中流的是静脉血
C.心脏有四个腔,心房与静脉相连,心室与动脉相连
D.血液循环的途径有体循环和肺循环,它们是两个独立的过程
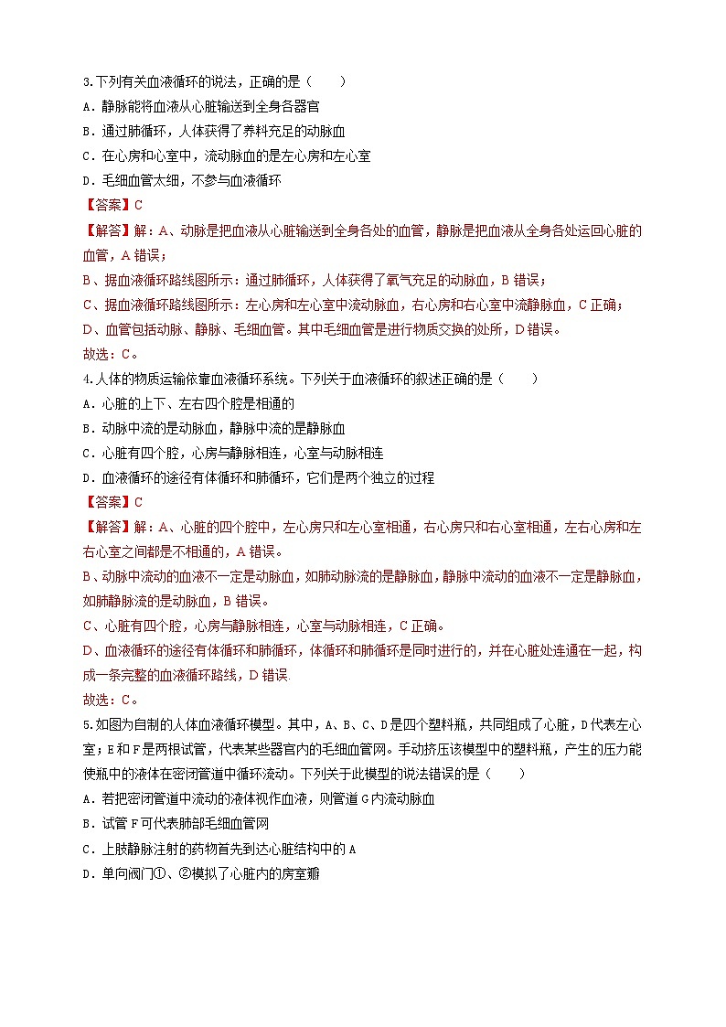
5.如图为自制的人体血液循环模型。其中,A、B、C、D是四个塑料瓶,共同组成了心脏,D代表左心室;E和F是两根试管,代表某些器官内的毛细血管网。手动挤压该模型中的塑料瓶,产生的压力能使瓶中的液体在密闭管道中循环流动。下列关于此模型的说法错误的是( )
A.若把密闭管道中流动的液体视作血液,则管道G内流动脉血
B.试管F可代表肺部毛细血管网
C.上肢静脉注射的药物首先到达心脏结构中的A
D.单向阀门①、②模拟了心脏内的房室瓣
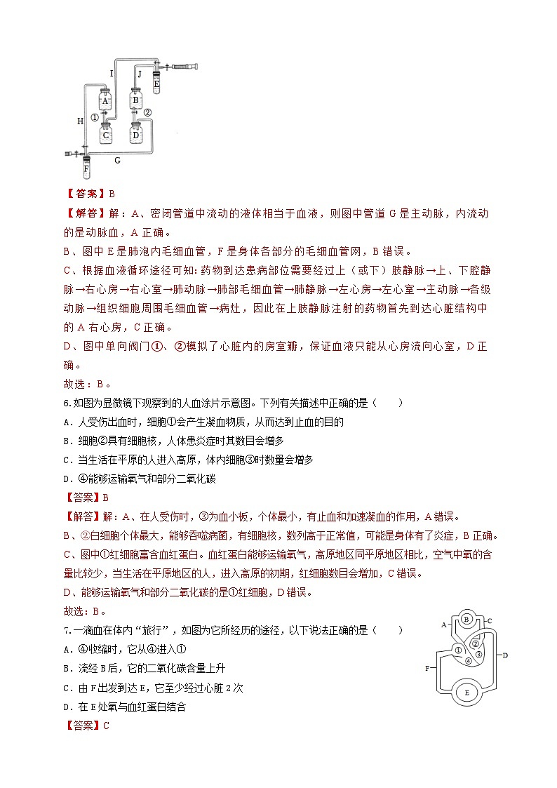
6.如图为显微镜下观察到的人血涂片示意图。下列有关描述中正确的是( )
A.人受伤出血时,细胞①会产生凝血物质,从而达到止血的目的
B.细胞②具有细胞核,人体患炎症时其数目会增多
C.当生活在平原的人进入高原,体内细胞③时数量会增多
D.④能够运输氧气和部分二氧化碳
7.一滴血在体内“旅行”,如图为它所经历的途径,以下说法正确的是( )
A.④收缩时,它从④进入①
B.流经B后,它的二氧化碳含量上升
C.由F出发到达E,它至少经过心脏2次
D.在E处氧与血红蛋白结合
8.如图分别代表人体的三种类型的血管,箭头代表血管内血液流动方向,关于这三种血管的描述,正确的是( )
A.1是动脉血管,里面流的一定是动脉血
B.2是静脉血管,里面流的一定是静脉血
C.3是毛细血管,其内的血流速度比静脉中的快
D.3是毛细血管,原因是血管内的红细胞单行通过
9.如图所示是人体某结构血流示意图,其中①③表示血管,②表示相应结构。请根据图示分析,下列叙述合理的是( )
A.若②表示肾小球,则③内流尿素含量较多的静脉血
B.若②表示肾小管,则③葡萄糖含量会降低
C.若②表示小肠,则饭后③内营养物质含量会增加
D.若②表示肺,则①是肺动脉,流鲜红色的动脉血
10.如图为人体内尿液形成过程示意图,图中①、②、③表示的结构(或生理作用)分别是( )
A.动脉、过滤作用、重吸收作用
B.静脉、过滤作用、重吸收作用
C.静脉、重吸收作用、过滤作用
D.动脉、重吸收作用、过滤作用
11.如图是尿的形成过程示意图,下列说法正确的是( )
A.①内的血液呈鲜红色,②内血液呈暗红色
B.①、③、④、⑤内的液体均含水、无机盐、尿素
C.③血管内液体中的成分比④内液体多了葡萄糖
D.⑤是肾小管,正常人此处能对很少部分的葡萄糖有重吸收作用
2022年3月21日,我国成功为一名58岁的冠心病患者植入超小型磁悬浮离心式人工心脏,可长期替代心脏收缩和舒张功能。人工心脏由体内和体外两部分组成,体内部分是安装在病变心脏“心尖”处的血泵,能将血液抽出并通过特制的管逆输送到主动脉,体外部分是血泵的控制器和电源,如图所示。人工心脏工作时,血泵高速运转,维持生命所需的血液循环。从“人体内的物质运输”角度分析,下列描述正确的是( )
A.人的心脏主要由结缔组织组成
B.“心尖”处的血泵应植入右心房
C.人工心脏的管道应插入动脉瓣上方,防止血液倒流
D.手术成功后,主动脉中流的是静脉血
13.如图中a、b、c、d表示心脏的四个腔,A、B表示人体身上的两个器官,则以下说法中正确的是( )
A.若A是肾脏,则血管②中的血液与血管①中相比尿素含量增加
B.若A是小肠,则血管②中的血液与血管①中相比营养物质较丰富
C.器官B是肺,血管③中流静脉血,血管④中流动脉血
D.器官B是肺,血管③连接右心房,血管④连接左心室
如图是人体与外界环境之间的部分物质交换示意图,a~f 为各种血管,①、②为相关气体,③为相关液体。下列说法正确的是( )
A.与c相比,d中血液含氧量明显增多
B.与e相比,f中血液含氮废物含量明显减少
C.尿液排出体外的途径:肾→膀胱→输尿管→体外
D.肋间外肌和膈肌舒张时,气体②进入肺,氧气进入血液后首先到达心脏四个腔中的右心房
15.下列有关人体代谢的叙述,错误的是( )
A.食物中的淀粉通过人体消化、吸收以及血液的运输,在肝细胞内转变成肝糖元的过程属于同化作用
B.人的正常体温约为37℃,这是人体内大多数酶发挥催化作用的最适宜温度
C.人体对各种维生素和矿物质的需求量极少,但不摄入维生素和矿物质也会影响健康
D.剧烈运动时,人体肌肉细胞内的有机物分解,为肌细胞收缩提供能量,这一过程属于同化作用
二.填空题(共7小题,每空1分,共21分)
16.如图为三种血管关系示意图,请你据图回答下列问题:
(1)写出图中标号所示血管名称:②
(2)血液在标号 处流动最快,红细胞在标号②所示血管内呈单行通过,该血管管壁只由 层扁平上皮细胞构成,管内血流速度最慢。这些特点便于血液与组织细胞进行物质交换。
17.人体细胞在生命活动总不断产生各种废物,其中二氧化碳由 系统排出体外;产生的尿素等废物主要由 系统形成尿液排出体外,还有一部分尿素由 通过汗腺排出体外.
18.请根据有关新陈代谢的概念回答下列问题:
(1)少年儿童体重增加的原因是在新陈代谢过程中 作用占优势;
(2)不管采用哪种方法来减肥,其原理都要使 作用占优势;
(3)一个人的体重不减也不增,说明 保持相对平衡.
19.如图是人体与外部环境之间的物质交换模式图,数字1-8表示人体的某些结构,字母A--H代表人体内的某些物质.请据图回答:
(1)进入8的G通过 作用进入血液;组织细胞利用血液循环获得的A和G进行 释放出能量,用于人体的各项生命活动.
(2)健康人的C液和D液相比较,D液中不含有的物质是 .某人排出的D液经医院化验发现有许多大分子蛋白质和血细胞,说明他肾脏的 部位发生了病变.
(3)H在血液循环系统中流动的方向是一定的,不会倒流,原因是 .
20.ECMO(体外膜肺氧合)俗称“人工肺”,用于对重症心肺功能衰竭患者提供持续的体外呼吸与循环,以维持患者生命。如图所示,该设备将人体内上、下腔静脉中的血液引出体外,经氧合器对其充氧,并送回患者肺静脉。氧合器替代了受损器官 的生理功能,当血液流经氧合器后,血氧饱和度增大,变为含氧丰富的 。(填“动脉血”或“静脉血”)
21.肾脏由 (颜色较深)、 (较淡)和肾盂组成。肾盂与 相连。
22.人体与外界环境之间的物质和能量的交换,以及人体内物质和能量的转变过程,称为 ,简称 。
实验探究题(共3小题,每空1分,共19分)
23.为了观察不同血管及其中血流的情况,同学们完成了“观察小鱼尾鳍内血液的流动”的实验,步骤如下:
①用湿棉花包住小鱼的鳃部,让小鱼不感到呼吸困难就不太会挣扎,在尾部可以用湿棉花压住,为避免污染镜头,也可以用载玻片压住尾鳍。
②要保证观察的尾鳍(透明的部分)正对通光孔的中心,先用物镜接近标本,再转动粗准焦螺旋缓慢上升,因尾鳍上有色素,当接近焦距时白亮的视野中会出现颜色,这时一定要尽量缓慢上升,否则必须重新调焦。
③看到比较清晰的物像后,再使用细准焦螺旋使物像更清晰,适当调节培养皿的位置,寻找合适的毛细血管,根据血液流动特点,判断血管类型。
请根据实验的方法、步骤和现象,回答下列问题:.
(1)湿棉絮包裹在小鱼头部的鳃盖和躯干部,在实验观察过程中,应时常往棉絮上滴加 ,这样做的目的是 。
(2)通常情况下,使用 倍显微镜观察尾鳍血管内血液的流动情况。
(3)做完实验后,还应将小鱼 。
24.如图示中,图甲是某同学绘制的人体生理过程流程图,图中A、B表示进出的物质,①、②、③、④、⑤、⑥表示人体的器官,图乙是进入和离开人体某器官的血液内四种物质相对含量的柱形图。
(1)图甲中③④⑤⑥代表血管,其中流动脉血的血管是
A.④和⑤B.③和⑥C.③和④D.⑤和⑥
(2)上面有关图乙的描述中,所指的“人体某器官”是 .
A.脑B.肾C.肺D.小肠
(3)某人患了急性肠胃炎,医生给他静脉(手臂处)注射药物进行治疗,药物随血液循环到达发病部位,最少需要经过 次心脏。
(4)动脉和静脉的本质区别是 .
A.血液的流向B.血液的颜色C.血液的成分D.管壁的厚薄
(5)左心室和⑥之间有防止血液倒流的结构是 。
(6)某人在生病时,食欲不振、身体虚弱,到医院点滴葡萄糖,氧与葡萄糖进入组织细胞后,在细胞的 中,通过呼吸作用释放出 ,供细胞生命活动的需要。
25.图一是泌尿系统示意图,图二是尿液形成示意图,请据图回答以下问题。
(1)尿的形成是连续的,而尿的排出是间歇的,其原因是图一中的[ ] 能暂时储存尿液。
(2)图二中,肾脏形成尿液的基本单位是肾单位,它由 组成(填写数字)。
(3)如表为血浆、肾小囊腔内液体和输尿管内液体中甲、乙、丙三种物质的浓度(单位:克/100毫升)。据表中数据判断,甲、乙、丙分别是 。
A尿素、葡萄糖、蛋白质 B葡萄糖、尿素、蛋白质
C尿素、蛋白质、葡萄糖 D蛋白质、葡萄糖、尿素
(4)医生在检验某病人的尿液成分时,发现含有较多的血细胞和大分子蛋白质该病人最有可能病变的部位是图二中[ ] 。
(5)血液流经肾脏后,氧气和 含量明显减少,肾脏净化血液的同时,也调节了人体内 的平衡。
四.简答题(共5小题,共30分)
26.如图甲为人体血液循环示意图,乙为血液流经器官E时成分变化示意图。请据图回答下列问题:
(1)图甲体循环的起点是 .
(填图中字母)。图甲中流动脉血的血管有 (填图中数字)。
(2)若E为小肠,图乙中体现营养物质变化的曲线是 (填图乙中字母);若E为肾脏,曲线a表示血液流经肾脏后减少的物质,请任意举出一种减少的物质 。
(3)小明同学感冒引起扁桃体炎,静脉注射药物到达扁桃体的过程中,药物最先到达的心脏腔室为 (用图中的字母表示)。
27.如图是人体心脏的结构、气体交换示意图,请据图回答下列问题:
(1)填写图中所示结构的名称:
b ,d ,h 。
(2)在人的血液循环过程中,保证血液只朝一个方向流动的结构,除了大静脉内的静脉瓣外,还有[i] 和[j] 。
(3)当血液流经A后,血液成分发生了显著地变化:即 血变为 血。
(4)若B处的组织细胞受到病菌的侵入,血液中的何种成分将会透过毛细血管壁,进入该处发挥作用? 。
(5)在血液循环途径中,①和④分别与心脏中的哪条血管相连通?(答图中的小写字母)答:①与 ,④与 。
28.如图为人体肾脏的内部结构示意图,据图回答问题。
(1)形成尿液的基本结构单位是肾单位,它是由图中的 组成(填序号)。
(2)④是 ,其内的液体是 与①内液体相比较,④中不含有 。
(3)健康人每天形成的原尿约150L,而每天排出的尿液只有1.5L左右,这是由于图中所示的 (用图中字母表示)过程。
29.如图为肾脏内部结构示意图,请据图回答以下问题:
(1)甲图为肾脏的纵剖面图,每个肾脏内大约含有120万个乙图所示结构,我们把它叫做肾单位,它包括[A] 和[B] 两部分;
(2)如下表为①②③三人尿检的部分指标结果(-表示无,+表示少量,++表示大量),据表可以推断 号的C结构的 作用发生障碍。
30.如图是人体新陈代谢示意图,其中A、B、C、D表示不同的系统;a、b、c、d、e表示不同的物质;①、②表示不同的生理过程。请据图回答下列问题:
(1)图中[D]表示 系统,此系统的主要器官是 。
(2)①生理过程依靠 完成的;物质a的产生是组织细胞进行 作用的结果。
(3)e形成的过程包括 和 两个过程。
题号
一
二
三
四
总分
得分
物质
血浆
肾小囊腔内液体
输尿管内液体
甲
0.03
0.03
2.00
乙
7.00
0.00
0.00
丙
0.10
0.10
0.00
样本/成分
蛋白质
葡萄糖
尿素
血细胞
水
无机盐
①
+
-
+
++
+
+
②
-
-
+
-
+
+
③
-
++
+
-
+
+
相关试卷
这是一份初中科学华东师大版(2024)八年级上册第2章 压力 压强2 液体内部的压强优秀同步达标检测题,文件包含华师大八年级上册第二章第二节液体内部的压强B卷-原卷版doc、华师大八年级上册第二章第二节液体内部的压强B卷-解析版doc、华师大八年级上册第二章第二节液体内部的压强B卷答题卡docx等3份试卷配套教学资源,其中试卷共31页, 欢迎下载使用。
这是一份初中科学华东师大版(2024)八年级上册2 液体内部的压强优秀练习题,文件包含华师大八年级上册第二章第二节液体内部的压强A卷-原卷版doc、华师大八年级上册第二章第二节液体内部的压强A卷-解析版doc、华师大八年级上册第二章第二节液体内部的压强A卷答题卡docx等3份试卷配套教学资源,其中试卷共28页, 欢迎下载使用。
这是一份初中科学华东师大版(2024)八年级上册1 压强精品课时作业,文件包含华师大八年级上册第二章第一节压强B卷-原卷版doc、华师大八年级上册第二章第一节压强B卷-解析版doc、华师大八年级上册第二章第一节压强B卷答题卡docx等3份试卷配套教学资源,其中试卷共28页, 欢迎下载使用。

