所属成套资源:2024-2025人教版生物选择性必修1PPT课件+分层练习整册(含单元复习课件+单元练习)
人教版 (2019)选择性必修1第1节 细胞生活的环境优秀课后作业题
展开
这是一份人教版 (2019)选择性必修1第1节 细胞生活的环境优秀课后作业题,文件包含人教版高二生物选择性必修一11《细胞生活的环境》分层练习原卷版docx、人教版高二生物选择性必修一11《细胞生活的环境》分层练习解析版docx等2份试卷配套教学资源,其中试卷共24页, 欢迎下载使用。
1.如图为人体细胞直接与内环境进行物质交换的示意图,图中甲、乙和丙表示细胞或结构,A、B和C表示三种不同的细胞外液,图中箭头表示液体的移动方向。下列叙述正确的是( )
A.乙为毛细血管,血管中的C包括血细胞和血浆
B.由图可知,B与C中各种物质都可以双向交换,二者成分相同
C.乙管壁的通透性增加,会引起血浆渗透压下降
D.若甲为皮肤的真皮细胞,C流经此处后O2浓度会升高
【答案】C
【分析】分析图可知,图中甲是组织细胞,乙是毛细血管,丙是毛细淋巴管,A是淋巴液,B是组织液,C是血浆,据此答题即可。
【详解】A、分析图可知,乙是毛细血管,C是血浆,A错误;
B、分析图可知,B是组织液,C是血浆,B与C中各种物质并非都可以双向交换,如正常情况下血浆蛋白不会进入组织液,B错误;
C、毛细血管壁的通透性增加,血浆蛋白渗出,会引起血浆渗透压下降,C正确;
D、若甲为皮肤的真皮细胞,C血浆流经此处后O2浓度会降低,D错误。
故选C。
2.毛细淋巴管壁由单层内皮细胞组成,相邻内皮细胞的边缘像瓦片般互相覆盖,形成向管腔内开放的单向活瓣,内皮细胞间的间隙大,组织液中的各种物质,甚至细菌、癌细胞等都可通过这种活瓣进入毛细淋巴管。下列关于淋巴液的叙述,错误的是( )
A.淋巴液是淋巴细胞和淋巴管壁细胞生活的内环境
B.毛细淋巴管吸收组织液形成淋巴液,该过程不能反向进行
C.协助机体抵御疾病的淋巴细胞只存在于淋巴液中
D.淋巴液在淋巴管中单向流动,最终汇入血浆
【答案】C
【分析】淋巴液存在于淋巴管中,它是由一部分组织液经毛细淋巴管壁进入毛细淋巴管而形成的,淋巴液在淋巴管中流动,经过淋巴结等淋巴器官,并最终汇入血浆,淋巴液中有大量的淋巴细胞等,可以协助机体抵御疾病。
【详解】A、淋巴液中含有淋巴细胞,淋巴管壁细胞的一侧是组织液,另一侧是淋巴液,所以淋巴液是淋巴细胞和淋巴管壁细胞生活的内环境,A正确;
B、结合题干毛细淋巴管壁的结构特点,可推测组织液进入毛细淋巴管具有单向性,不能反向进行,B正确;
C、淋巴液在淋巴管中流动,经过淋巴结等淋巴器官,并最终汇入血浆,淋巴细胞存在于淋巴液和血浆等中,C错误;
D、淋巴循环是单向的,所以淋巴液在淋巴管中的流动是单向的,最终汇入血浆,D正确。
故选C。
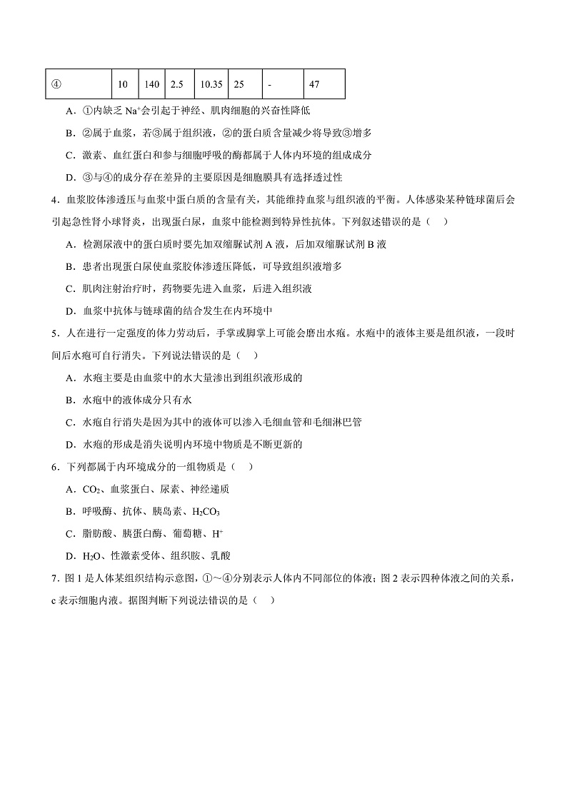
3.下表为人体细胞外液和细胞内液物质组成和含量的测定数据,下列相关叙述不正确的是( )
A.①内缺乏Na+会引起于神经、肌肉细胞的兴奋性降低
B.②属于血浆,若③属于组织液,②的蛋白质含量减少将导致③增多
C.激素、血红蛋白和参与细胞呼吸的酶都属于人体内环境的组成成分
D.③与④的成分存在差异的主要原因是细胞膜具有选择透过性
【答案】C
【分析】表格分析:题中表格为人体细胞外液和细胞内液的物质组成和含量的测定数据,根据表格中Na+和K+的含量可以确定②③为细胞外液,④为细胞内液;血浆与组织液、淋巴的最主要区别是血浆中蛋白质的含量高,所以根据蛋白质含量高低可以确定②为血浆,③为组织液或淋巴。
【详解】A、根据表格中Na+和K+的含量可以确定①为细胞外液,其中缺乏Na+会引起于神经、肌肉细胞的兴奋性降低,因为钠离子内流的数量与动作电位的产生有关,A正确;
B、根据蛋白质含量高低可以确定②为血浆,③为组织液或淋巴。若③属于组织液,②的蛋白质含量减少将引起组织液渗透压相对上升,导致③增多,引起组织水肿,B正确;
C、激素属于人体内环境的组成成分,血红蛋白和参与细胞呼吸的酶都存在于细胞内液中,不属于内环境成分,C错误;
D、③是组织液或淋巴,④为细胞内液,二者之间成分存在差异是由于细胞膜导致的,即细胞膜具有选择透过性,D正确。
故选C。
4.血浆胶体渗透压与血浆中蛋白质的含量有关,其能维持血浆与组织液的平衡。人体感染某种链球菌后会引起急性肾小球肾炎,出现蛋白尿,血浆中能检测到特异性抗体。下列叙述错误的是( )
A.检测尿液中的蛋白质时要先加双缩脲试剂A液,后加双缩脲试剂B液
B.患者出现蛋白尿使血浆胶体渗透压降低,可导致组织液增多
C.肌肉注射治疗时,药物要先进入血浆,后进入组织液
D.血浆中抗体与链球菌的结合发生在内环境中
【答案】C
【分析】1、双缩脲试剂的使用:双缩脲试剂A液为质量浓度为0.1g/ml的氢氧化钠溶液,双缩脲试剂B液为质量浓度为0.01g/ml的硫酸铜溶液。鉴定蛋白质时先加1ml双缩脲试剂A液,摇匀后再加3~4滴双缩脲试剂B液。
2、血浆、组织液和淋巴液通过动态的有机联系,共同构成机体内细胞生活的直接环境。为了区别于个体生活的外界环境,人们把这个由细胞外液构成的液体环境叫做内环境。
【详解】A、鉴定蛋白质时先加1ml双缩脲试剂A液,摇匀后再加3~4滴双缩脲试剂B液,所以检测尿液中的蛋白质时要先加双缩脲试剂A液,后加双缩脲试剂B液,A正确;
B、组织液主要由血浆通过毛细血管壁渗出到细胞间而形成,大部分物质能够被重新吸收回血浆,因此者出现蛋白尿使血浆胶体渗透压降低,可导致组织液增多,B正确;
C、肌肉注射时,药物先进入组织液,由组织液经毛细血管壁进入血浆,C错误;
D、血浆、组织液和淋巴液通过动态的有机联系,共同构成机体内细胞生活的直接环境叫内环境,血浆中抗体与链球菌的结合发生在内环境中,D正确。
故选C。
5.人在进行一定强度的体力劳动后,手掌或脚掌上可能会磨出水疱。水疱中的液体主要是组织液,一段时间后水疱可自行消失。下列说法错误的是( )
A.水疱主要是由血浆中的水大量渗出到组织液形成的
B.水疱中的液体成分只有水
C.水疱自行消失是因为其中的液体可以渗入毛细血管和毛细淋巴管
D.水疱的形成是消失说明内环境中物质是不断更新的
【答案】B
【分析】体液是由细胞内液和细胞外液组成,细胞内液是指细胞内的液体,而细胞外液即细胞的生存环境,它包括血浆、组织液、淋巴液等,也称为内环境。
【详解】A、水疱中的液体主要是组织液,水疱主要是由血浆中的水大量渗出到组织液形成的,A正确;
B、水疱形成的原理是血浆中的液体更多地流向组织液,其中含有水、无机盐、少量蛋白质等,B错误;
C、水疱自行消失是因为其中的液体可以渗入毛细血管和毛细淋巴管,C正确;
D、水疱中的液体主要是组织液,一段时间后水疱可自行消失,水疱的形成和消失说明内环境中物质是不断更新的,D正确。
故选B。
6.下列都属于内环境成分的一组物质是( )
A.CO2、血浆蛋白、尿素、神经递质
B.呼吸酶、抗体、胰岛素、H2CO3
C.脂肪酸、胰蛋白酶、葡萄糖、H+
D.H2O、性激素受体、组织胺、乳酸
【答案】A
【分析】血浆、淋巴液、组织液中物质,即内环境的成分:①小肠吸收的物质在血浆、淋巴中运输:水、盐、糖、氨基酸、维生素、血浆蛋白、甘油、脂肪酸等。②细胞分泌物:抗体、细胞因子、神经递质、激素等。③细胞代谢产物:CO2、水分、尿素等。
【详解】A、CO2、尿素都是细胞代谢产物存在于内环境中,神经递质是细胞分泌物在内环境中、血浆蛋白位于血浆中,A符合题意。
B、呼吸酶在细胞内部,不在内环境中,B不符合题意;
C、胰蛋白酶是消化酶,被分泌到消化道,不在内环境中,C不符合题意;
D、性激素受体位于细胞内,不在内环境中,D不符合题意。
故选A。
7.图1是人体某组织结构示意图,①~④分别表示人体内不同部位的体液;图2表示四种体液之间的关系,c表示细胞内液。据图判断下列说法错误的是( )
A.图1中,①②③④分别是淋巴液、血浆、组织液和细胞内液
B.与①③相比,②含有较多的蛋白质
C.图2中,a表示血浆,d表示淋巴液
D.①②③④共同组成人体的内环境
【答案】D
【分析】图1:①②③④分别是淋巴液、血浆、组织液和细胞内液。图2:abcd分别表示血浆、组织液、细胞内液、淋巴液。
【详解】A、图1中①位于淋巴管内则表示淋巴液,②位于血管内则表示血浆,③是组织液,④是细胞内液,A正确;
B、②是血浆,血浆与①淋巴液和③是组织液相比含有较多的蛋白质,B正确;
C、图2中,d来源于b组织液,最终形成a血浆,则d表示淋巴液,C正确;
D、①淋巴液,②血浆,③组织液都属于细胞外液,共同组成人体的内环境;④是细胞内液,不属于内环境,D错误。
故选D。
8.关于在正常情况下组织液生成与回流的叙述,不正确的是( )
A.生成与回流的组织液中氧气的含量相等
B.组织液不断生成与回流,并保持动态平衡
C.血浆中的有些物质经毛细血管动脉端进入组织液
D.组织液中的有些物质经毛细血管静脉端进入血浆
【答案】A
【分析】组织液是存在于组织细胞间隙的液体,又叫组织间隙液。它主要由血浆通过毛细血管壁渗出到细胞间而形成,大部分物质能够被重新吸收回血浆。组织液为细胞提供营养物质,细胞的代谢产物也透过细胞膜进入组织液。绝大多数细胞都浸浴在组织液中,因此,组织液是体内绝大多数细胞直接生活的环境。
【详解】A、在毛细血管的动脉端,血液运输的氧气经组织液进入组织细胞被利用,在毛细血管的静脉端,组织细胞代谢产生的二氧化碳经组织液进入血液被运输到肺,经呼吸排出体外,因此生成的组织液中的氧气的含量大于回流的组织液中氧气的含量,两者氧气的含量不相等,A错误;
B、血浆可以形成组织液,组织液可以进入毛细淋巴管形成淋巴液,也可以回渗到血浆,淋巴液通过淋巴循环回流到血浆,因此组织液处于不断生成与回流之中,并保持着动态平衡,B正确;
C、动脉中的血浆沿动脉流入毛细血管的动脉端,其中的许多物质会透过毛细血管壁进入组织液,C正确;
D、组织液中包括细胞代谢产物在内的各种物质,大部分能够被毛细血管的静脉端吸收进入血浆,D正确。
故选A。
9.图甲是内环境的结构图,其中①②③④分别代表体液中的不同成分,图乙表示体液中这几种成分相互之间进行物质交换的关系,以下描述正确的是( )
A.图甲中①②③④分别代表图乙中的A、B、C、D
B.B中的大分子蛋白质不能流到C
C.③小部分可被毛细淋巴管吸收成为①
D.毛细淋巴管管壁细胞生存的内环境是①和②
【答案】C
【分析】分析甲图:①为淋巴液,②为细胞内液,③为组织液,④为血浆;分析乙图:A为组织液,B为淋巴液,C为血浆,D为细胞内液。
【详解】A、由图示分析可知,图甲中①为淋巴液,对应于图乙中的B;②为细胞内液,对应于图乙中的D;③为组织液,对应于图乙中的A;④为血浆,对应于图乙中的C,A错误;
B、B为淋巴液,其中的大分子蛋白质能流到C血浆,B错误;
C、③组织液小部分被毛细淋巴管吸收,成为①淋巴液,C正确;
D、毛细淋巴管管壁细胞生存的内环境是①淋巴液和③组织液,D错误。
故选C。
10.下列生理过程能发生在内环境中的是( )
A.胰蛋白酶催化蛋白质水解
B.促甲状腺激素通过血浆运输
C.氨基酸在核糖体上脱水缩合
D.以DNA的一条链为模板合成mRNA
【答案】B
【分析】人体的细胞外液血浆、淋巴(液)和组织液构成了人体的内环境,凡是血浆、淋巴、组织液的成分,都是内环境的成分。内环境的成分有:机体从消化道吸收的营养物质;细胞产生的代谢废物如尿素;机体细胞分泌的物质如激素、分泌蛋白等;氧气、二氧化碳。
【详解】A、胰蛋白酶催化蛋白质水解发生在消化道内,不属于内环境,A错误;
B、血浆是内环境的组成成分之一,促甲状腺激素通过血浆运输发生在内环境中,B正确;
C、氨基酸在核糖体上脱水缩合属于细胞内的反应,不属于内环境,C错误;
C、以DNA的一条链为模板合成mRNA是细胞内发生的过程,不属于内环境中进行的反应,D错误。
故选B。
11.下图是食物促进胃上皮细胞分泌胃酸的过程。胃酸除了具有辅助消化功能之外,分泌过量时能导致胃灼热。下列说法错误的是( )
A.食物和组织胺均可作为信号促进胃上皮细胞分泌胃酸
B.H+/K+-ATP酶通过主动运输的方式将H+运输到内环境当中,会导致胃液酸性增加
C.产生胃灼热的患者可以采取服用抑制组织胺或者抑制H+/K+-ATP酶的药物来减轻症状
D.胃酸分泌时上皮细胞朝向胃腔的膜面积有所增大,有利于胃酸的分泌
【答案】B
【分析】分析示意图:题图是食物促进胃上皮细胞分泌胃酸的过程,受到食物刺激时无活性的H+/K+-ATP酶变成有活性的H+/K+-ATP酶并且使上皮细胞朝向胃腔的膜面积有所增大,ATP分解提供能量,胃上皮细胞排出H+,吸收钾离子,使胃液呈酸性,组织胺的作用和食物刺激类似。
【详解】A、食物和组织胺作用于胃上皮细胞,会导致胃上皮细胞的H+/K+-ATP酶被激活,促进胃上皮细胞分泌胃酸,A正确;
B、H+/K+-ATP酶将H+泵到胃腔,胃腔不属于内环境,B错误;
C、组织胺抑制物和H+/K+-ATP酶抑制物均会导致胃酸分泌减少,减轻胃灼热,C正确;
D、胃酸分泌时上皮细胞朝向胃腔的膜出现皱褶,面积增大,D正确。
故选B。
12.当细胞缺氧时,缺氧诱导因子(HIF-1α)与芳香烃受体核转位蛋白(ARNT)结合,调节基因的表达生成促红细胞生成素(EPO)。EPO 是一种糖蛋白质激素,可作用于骨髓造血组织,促进红细胞生成,改善缺氧。当氧气充足时,HIF-1α羟基化后被蛋白酶降解,调节过程如图所示。下列说法正确的是( )
A.缺氧时,HIF-1α结合到DNA上,催化EPO基因转录
B.氧气充足时,HIF-1α被解体以减少EPO的合成,这属于负反馈调节
C.与EPO合成和分泌有关的具膜细胞器有核糖体、内质网、高尔基体、线粒体
D.EPO作用的靶细胞是红细胞,红细胞生活的液体环境是血浆
【答案】B
【分析】分析题图:当细胞缺氧时,缺氧诱导因子(HIF-lα)与芳香烃受体核转位蛋白(ARNT)结合,调节基因的表达生成促红细胞生成素(EPO)。EPO是一种糖蛋白质激素,可作用于骨髓造血组织,促进红细胞生成,改善缺氧。当氧气充足时,HIF-lα轻基化后被蛋白酶降解。
【详解】A、缺氧时,HIF-lα与芳香烃受体核转位蛋白(ARNT)结合,调节基因表达生成EPO,而不是催化EPO基因转录,A错误;
B、氧气充足时,HIF-lα被解体以减少EPO的合成,这属于负反馈调节,B正确;
C、EPO是一种糖蛋白质激素,与其合成和分泌有关的具膜细胞器有内质网、高尔基体、线粒体,核糖体无膜,C错误;
D、EPO作用于骨髓造血组织,促进红细胞生成,因此其靶细胞不是红细胞,D错误。
故选B。
13.图是小肠上皮细胞运输葡萄糖的过程。其中GLUT2是细胞膜上的葡萄糖载体,Na+/K+ATPase是钠-钾ATP水解酶。下列有关叙述正确的是( )
A.葡萄糖载体和Na+/K+ATPase功能不同的根本原因是基因的选择性表达
B.葡萄糖进出小肠上皮细胞的运输方式分别是主动运输和协助扩散
C.小肠上皮细胞直接生活的内环境是肠腔液和组织液
D.Na+以主动运输的方式出小肠上皮细胞时能量来自K+电化学势能和ATP的水解
【答案】B
【分析】分析图解:Na+通过Na+驱动的葡萄糖同向转运载体进入小肠上皮细胞时,是从高浓度向低浓度,属于协助扩散,而葡萄糖通过该载体进入小肠上皮细胞时,是由低浓度向高浓度一侧运输,属于主动运输,消耗的能量由Na+顺浓度梯度运输时的电化学势能提供;葡萄糖运出细胞时,是从高浓度向低浓度一侧运输,属于协助扩散。
【详解】A、葡萄糖载体和Na+/K+ATPase功能不同的根本原因,是其各自基因中的碱基对排列顺序不同,A错误;
B、由图可知,葡萄糖进入小肠上皮细胞时,是由低浓度向高浓度一侧运输,属于主动运输;而葡萄糖运出小肠上皮细胞时,是从高浓度向低浓度一侧运输,属于协助扩散,B正确;
C、小肠上皮细胞直接生活的内环境是组织液,小肠肠腔与外界环境直接相通,故肠腔液不属于内环境,C错误;
D、由图可知,Na+通过Na+/K+ATPase以主动运输的方式出小肠上皮细胞,消耗的能量由钠-钾ATP水解酶水解ATP提供,D错误。
故选B。
14.下图是内环境稳态与各系统的功能联系示意图,请回答相关问题。
(1)a表示 系统,b表示 系统,c表示 系统,参与内环境维持的还有图中的 系统。
(2)CO2不从组织液进入组织细胞的原因是 。
(3)病人呼吸受阻时,肌细胞会因无氧呼吸产生大量乳酸,乳酸进入血液后,会使血液pH有 的趋势,但乳酸可以与血液中的 发生反应,使血液的pH维持相对稳定。
【答案】(1) 呼吸 消化 泌尿 循环
(2)组织细胞内的CO2浓度高于组织液
(3) 下降 NaHCO3
【分析】细胞代谢会产生许多酸性物质,如碳酸等。人和动物吃的食物消化吸收后经代谢会产生一些酸性或碱性物质。这些酸性或碱性物质进入内环境,会使pH发生偏移,但一般情况下,机体能使pH稳定在一定范围内。
【详解】(1)分析图可知,a与外界环境交换O2和CO2,所以a表示呼吸系统,b将养料吸收,所以b表示消化系统,c将废物排出体外,c表示泌尿系统。参与内环境稳态维持的还有图中的循环系统。
(2)二氧化碳的运输方式是自由扩散,只能从浓度高的地方向浓度低的地方扩散,所以CO2不从组织液进入组织细胞的原因是组织细胞内的CO2浓度高于组织液中的。
(3)病人呼吸受阻时,肌细胞会因无氧呼吸产生大量乳酸,乳酸呈酸性,所以乳酸进入血液后,会使血液pH有下降趋势,但乳酸可以与血液中的NaHCO3发生反应,使血液的pH维持相对稳定。
15.请据图回答下列问题。
(1)某人皮肤烫伤后,出现水疱,该水疱内的液体主要是指 (填序号)。
(2)人体内环境主要包括 (填序号)。
(3)人体细胞外液的温度一般维持在 。
(4)④的化学组成中有H2CO3、NaHCO3等缓冲物质,它们对于维持内环境 的稳定有重要意义。
(5)在37℃时,人的血浆渗透压约为 kPa。
(6)正常人体液中的水和电解质的含量也是相对稳定的。如果脑中缺血,使⑦内Na+浓度升高,会引起细胞 ;如果人体大量失水,④的渗透压将 ,这些都会影响细胞正常的生命活动。
【答案】(1)⑥
(2)①④⑥
(3)37℃
(4)血浆pH
(5)770
(6) 吸水 升高
【分析】分析题图:①表示淋巴,②表示毛细淋巴管,③表示红细胞,④表示血浆,⑤表示毛细血管,⑥表示组织液,⑦表示组织细胞。
【详解】(1)皮肤烫伤出现的水疱,其内液体主要是组织液,即图中的⑥。
(2)内环境是由细胞外液构成的,主要包括组织液、血浆、淋巴,即图中的①淋巴、④血浆、⑥组织液。
(3)人体细胞外液的温度一般维持在37℃左右,为酶促反应进行提供条件。
(4)④血浆中H2CO3、NaHCO3等物质能缓冲血浆中的pH,能使血浆pH保持稳定,保证细胞生命活动的正常进行。
(5)正常情况下,在37℃时,人的血浆渗透压约为770kPa。
(6)如果⑦组织细胞内Na+浓度升高,细胞内液渗透压升高,细胞内外存在浓度差,细胞不断从胞外吸水。如果人体大量失水,④血浆的浓度升高,渗透压升高,会影响细胞正常的生命活动。
16.脑脊液是存在于脑室及蛛网膜下腔的一种无色透明液体,是脑细胞生存的直接环境。脑脊液是由血浆在脑室脉络丛处滤过产生,并可经蛛网膜处重新流入静脉,回答下列问题:
(1)脑脊液 (填“属于”或“不属于”)细胞外液,它与血浆之间的物质运输是 (填“双向”或“单向”)的。
(2)脑脊液的作用不仅是脑细胞生存的直接环境,而且是 的媒介。
(3)机体脑部受到严重外伤时可能会引发脑水肿,其发病机制主要为脑外伤时毛细血管通透性增高,蛋白质从血浆进入脑脊液,引起脑脊液渗透压 ,进而引起脑组织水肿。
(4)地塞米松是一种人工合成的糖皮质激素类药物,临床上常被用来治疗脑水肿,其副作用是停药后会出现反弹。科研人员研究发现促肾上腺皮质激素(ACTH)也能用于治疗脑水肿。为了研究ACTH的治疗效果,有关医疗专家做了临床实验,实验结果如下表所示。请回答下列问题:
对照实验类型有空白对照、相互对照、自身对照等,该实验方案体现了 对照。
【答案】(1) 属于 双向
(2)脑细胞与外界环境进行物质交换
(3)相对升高/升高
(4)相互对照、自身对照
【分析】体液是指人体内含有的大量以水为基础的液体,其中存在于细胞内的体液称为细胞内液,约占体液的2/3,存在于细胞外的体液称为细胞外液,约占体液的1/3。由细胞外液构成的液体环境称为内环境,主要由血浆、组织液和淋巴液构成,是多细胞生物体内细胞与外界环境进行物质交换的媒介。
【详解】(1)由题意可知:脑脊液存在于脑室及蛛网膜下腔的一种无色透明液体,是由血浆在脑室脉络丛处滤过产生,并可经蛛网膜处重新流入静脉,因此脑脊液属于细胞外液,相当于组织液,它与血浆之间的物质运输是双向的,即血浆渗出毛细血管成为组织液,组织液渗入毛细血管成为血浆。
(2)脑脊液的作用不仅是脑细胞生存的直接环境,而且是脑细胞与外界环境进行物质交换的媒介。
(3)机体脑部受到严重外伤时可能会引发脑水肿,其发病机制是脑外伤时引起毛细血管通透性增高,蛋白质从血浆进入脑脊液,引起脑脊液渗透压相对升高,脑脊液增加,进而引起脑组织水肿。
(4)由题意可知:本实验的目的是探究ACTH的治疗效果,自变量是药物的种类,因变量是组织水肿的相关指标。对照实验类型有空白对照、相互对照、自身对照等,根据实验结果可知,该实验方案体现了两种药物之间的相互对照,同时还有实验组治疗前后的自身对照。
17.(2022·北京·统考高考真题)有氧呼吸会产生少量超氧化物,超氧化物积累会氧化生物分子引发细胞损伤。将生理指标接近的青年志愿者按吸烟与否分为两组,在相同条件下进行体力消耗测试,受试者血浆中蛋白质被超氧化物氧化生成的产物量如下图。基于此结果,下列说法正确的是( )
A.超氧化物主要在血浆中产生
B.烟草中的尼古丁导致超氧化物含量增加
C.与不吸烟者比,蛋白质能为吸烟者提供更多能量
D.本实验为“吸烟有害健康”提供了证据
【答案】D
【分析】题意分析,本实验的目的是探究吸烟与否对血浆中蛋白质被超氧化物氧化生成的产物量的影响,实验结果显示,吸烟组血浆中蛋白质被超氧化物氧化生成的产物量高于不吸烟者,而超氧化物氧化生物分子生成物量的积累会引发细胞损伤,可见吸烟有害健康。
【详解】A、有氧呼吸会产生少量超氧化物,而有氧呼吸的场所是细胞质基质和线粒体,可见超氧化物主要在活细胞中产生,A错误;
B、实验结果可说明吸烟可能导致超氧化物含量增加,但不能证明是尼古丁的作用,B错误;
C、蛋白质是生命活动的主要承担者,在细胞中一般不作为能源物质提供能量,C错误;
D、据柱形图可知,吸烟组血浆中蛋白质被超氧化物氧化生成的产物量高于不吸烟者,而超氧化物氧化生物分子生成物量的积累会引发细胞损伤,因此,本实验为“吸烟有害健康”提供了证据,D正确。
故选D。
18.(2023·湖北·统考高考真题)维生素D3可从牛奶、鱼肝油等食物中获取,也可在阳光下由皮肤中的7-脱氢胆固醇转化而来,活化维生素D3可促进小肠和肾小管等部位对钙的吸收。研究发现,肾脏合成和释放的羟化酶可以促进维生素D3的活化。下列叙述错误的是( )
A.肾功能下降可导致机体出现骨质疏松
B.适度的户外活动,有利于少年儿童的骨骼发育
C.小肠吸收钙减少可导致细胞外液渗透压明显下降
D.肾功能障碍时,补充维生素D3不能有效缓解血钙浓度下降
【答案】C
【分析】由题目信息可知,维生素D3既可以从食物中获取,又可以在阳光化由其他物质转化而来,而肾脏合成和释放的羟化酶可以促进其活化,从而促进小肠和肾小管等部位对钙的吸收。
【详解】A、肾功能下降会导致维生素D3的活性下降,进而减少小肠和肾小管等部位对钙的吸收,导致机体出现骨质疏松,A正确;
B、因为阳光下皮肤中可以进行维生素D3的转化,而它又能促进钙的吸收,因此适度的户外活动,有利于少年儿童的骨骼发育,B正确;
C、细胞外液渗透压主要由钠离子和氯离子提供,小肠吸收钙减少并不会导致细胞外液渗透压明显下降,C错误;
D、肾功能障碍时,维生素D3的活化受阻,只有活化的维生素D3才能促进钙的吸收,因此补充维生素D3不能有效缓解血钙浓度下降,D正确。
故选C。
19.(2022·湖北·统考高考真题)人体中血红蛋白构型主要有T型和R型,其中R型与氧的亲和力约是T型的500倍,内、外因素的改变会导致血红蛋白一氧亲和力发生变化,如:血液pH升高,温度下降等因素可促使血红蛋白从T型向R型转变。正常情况下,不同氧分压时血红蛋白氧饱和度变化曲线如下图实线所示(血红蛋白氧饱和度与血红蛋白-氧亲和力呈正相关)。下列叙述正确的是( )
A.体温升高时,血红蛋白由R型向T型转变,实线向虚线2方向偏移
B.在肾脏毛细血管处,血红蛋白由R型向T型转变,实线向虚线1方向偏移
C.在肺部毛细血管处,血红蛋白由T型向R型转变,实线向虚线2方向偏移
D.剧烈运动时,骨骼肌毛细血管处血红蛋白由T型向R型转变,有利于肌肉细胞代谢
【答案】A
【分析】R型血红蛋白与氧亲和力更高,血红蛋白氧饱和度与血红蛋白-氧亲和力呈正相关,当血红蛋白由R型向T型转变,实线向虚线2方向偏移;当血红蛋白由T型向R型转变,实线向虚线1方向偏移。
【详解】A、由题意可知,R型血红蛋白与氧亲和力更高,血红蛋白氧饱和度与血红蛋白-氧亲和力呈正相关,温度下降可促使血红蛋白从T型向R型转变,故体温升高时,血红蛋白由R型向T型转变时,实线向虚线2方向偏移,A正确;
B、在肾脏毛细血管处血浆要为肾脏细胞提供氧气,血红蛋白由R型向T型转变,实线向虚线2方向偏移,B错误;
C、在肺部毛细血管处需要增加血红蛋白与氧气的亲和力,血红蛋白由T型向R型转变,实线向虚线1方向偏移,C错误;
D、剧烈运动时,骨骼肌细胞氧分压偏低,血红蛋白饱和度偏低,血红蛋白由R型向T型转变,这样便于释放氧气用于肌肉呼吸,D错误。
故选A。
20.(2022·广东·高考真题)在2022年的北京冬奥会上,我国运动健儿取得了骄人的成绩。在运动员的科学训练和比赛期间需要监测一些相关指标,下列指标中不属于内环境组成成分的是( )
A.血红蛋白B.血糖C.肾上腺素D.睾酮
【答案】A
【分析】内环境主要由组织液、血浆、淋巴等组成,消化道、呼吸道、生殖道等都是直接与外界相通的,不属于内环境;细胞内的成分也不属于内环境。
【详解】A、 血红蛋白位于红细胞内,细胞内的物质不属于内环境成分,A符合题意;
B、 血糖属于营养物质,可存在于内环境中,属于内环境的组成成分,B不符合题意;
C、 肾上腺素属于激素,作为调节物质(信号分子)可存在于内环境中,属于内环境的组成成分,C不符合题意;
D、 睾酮属于雄激素,可作为调节物质(信号分子)存在于内环境中,属于内环境的组成成分,D不符合题意。
故选A。成分mml/L
Na+
K+
Ca2+
M2+
Cl-
有机酸
蛋白质
①
②
142
5.0
2.5
1.5
103.3
6.0
16.0
③
147
4.0
1.25
1.0
114.0
7.5
1.0
④
10
140
2.5
10.35
25
-
47
编号
使用药物
治疗时间
治疗前水肿指数
治疗后水肿指数
停药两周后水肿指数
A组
ACTH(79例)
3个月
4.1~9.6
1.1~2.9
1.1~2.9
B组
地塞米松(79例)
3个月
5.1~7.1
3.3~4.9
5.1~9.8
相关试卷
这是一份高中生物第4章 免疫调节第4节 免疫学的应用精品同步测试题,文件包含人教版高二生物选择性必修一44《免疫学的应用》分层练习原卷版docx、人教版高二生物选择性必修一44《免疫学的应用》分层练习解析版docx等2份试卷配套教学资源,其中试卷共23页, 欢迎下载使用。
这是一份人教版 (2019)第3节 免疫失调优秀复习练习题,文件包含人教版高二生物选择性必修一43《免疫失调》分层练习原卷版docx、人教版高二生物选择性必修一43《免疫失调》分层练习解析版docx等2份试卷配套教学资源,其中试卷共23页, 欢迎下载使用。
这是一份高中生物人教版 (2019)选择性必修1第4章 免疫调节第2节 特异性免疫优秀练习题,文件包含人教版高二生物选择性必修一421《体液免疫》分层练习原卷版docx、人教版高二生物选择性必修一421《体液免疫》分层练习解析版docx等2份试卷配套教学资源,其中试卷共23页, 欢迎下载使用。

