高中地理鲁教版 (2019)必修 第二册第四节 走可持续发展之路优秀同步训练题
展开一、选择题
读近300年来全球不同类型土地面积的变化示意图,完成1~2题。
1.导致图示不同类型土地面积变化的根本原因是( )
A.全球变暖 B.人口增加
C.植被破坏 D.自然灾害
2.图示不同类型土地面积变化趋势对地理环境的影响包括( )
A.生态环境趋于好转 B.河流含沙量减少
C.旱涝灾害频率降低 D.水资源短缺加剧
【解析】1.图示中森林、草原等土地面积减少,而耕地、牧场面积增大,造成这一现象的根本原因是世界人口的增多。
2.植被的破坏,会使河流含沙量增多,旱涝灾害频率加剧,生态环境趋于恶化。
【答案】1.B 2.D
下图为大西洋西部某岛屿略图,该岛人口约2 000人,气候寒湿,为纯牧业区。读图,完成3~4题。
3.该岛居民最担心的环境问题是( )
A.淡水枯竭 B.气候变暖
C.臭氧层破坏 D.酸雨危害
4.近十几年来,岛屿上生物种类呈快速减少趋势,其主要原因是( )
A.岛屿封闭 B.地形单调
C.人类破坏 D.降水过多
【解析】3.该岛受海洋影响深刻,气候湿润,淡水资源丰富,A项错误;臭氧层破坏对两极地区及青藏地区影响深刻,排除C项;地域狭小,缺乏现代工业,受酸雨危害程度低,D项错误;岛屿周边地势低,气候变暖导致海平面上升,会使岛屿面积减小,居住环境受限,故气候变暖是该岛居民最担心的环境问题,B项正确。
近十几年来,岛屿的地形、封闭性及降水量等自然条件不会发生大的变化,因而生物种类快速减少的主要原因是人类破坏,C项正确。
【答案】3.B 4.C
大气污染与使用能源的种类密切相关。读图并结合相关知识,回答5~6题。
5.关于四省市农村不同生活能源对大气SO2污染的贡献率,叙述正确的是( )
①广东省以煤炭最小 ②福建省以薪柴最大
③江苏省以薪柴最大 ④北京市以秸秆最小
A.①② B.②③
C.③④ D.①④
6.减少我国农村大气污染物排放的有效措施有( )
①发展沼气 ②开采小煤窑
③利用太阳能 ④种植薪柴林
A.①② B.②④
C.①③ D.③④
【解析】5.读图可知,广东省以煤炭最小,福建省以薪柴最大,江苏省以秸秆最大,北京市以薪柴最小。
6.煤炭、薪柴、秸秆燃烧均能产生SO2,而发展清洁能源是减少大气污染物排放的有效措施。
【答案】5.A 6.C
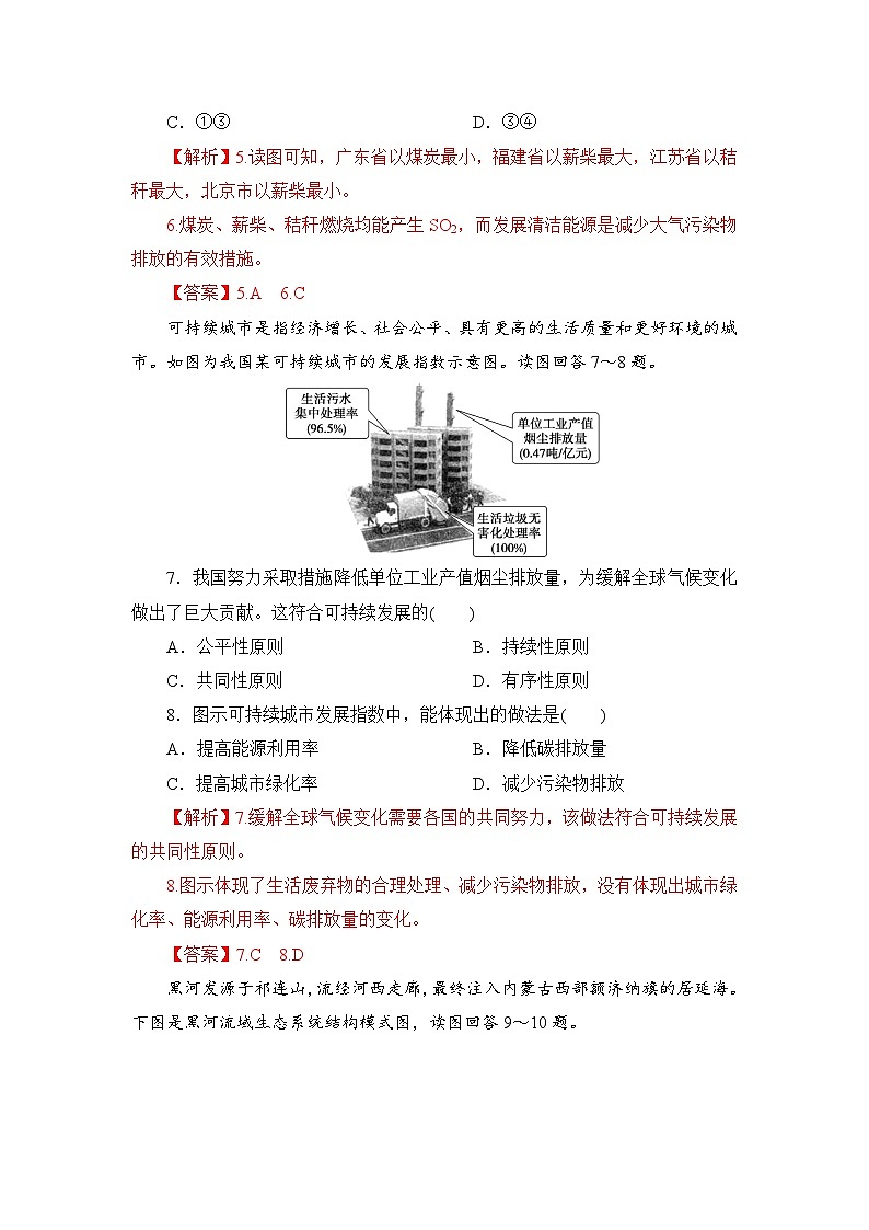
可持续城市是指经济增长、社会公平、具有更高的生活质量和更好环境的城市。如图为我国某可持续城市的发展指数示意图。读图回答7~8题。
7.我国努力采取措施降低单位工业产值烟尘排放量,为缓解全球气候变化做出了巨大贡献。这符合可持续发展的( )
A.公平性原则 B.持续性原则
C.共同性原则 D.有序性原则
8.图示可持续城市发展指数中,能体现出的做法是( )
A.提高能源利用率 B.降低碳排放量
C.提高城市绿化率 D.减少污染物排放
【解析】7.缓解全球气候变化需要各国的共同努力,该做法符合可持续发展的共同性原则。
8.图示体现了生活废弃物的合理处理、减少污染物排放,没有体现出城市绿化率、能源利用率、碳排放量的变化。
【答案】7.C 8.D
黑河发源于祁连山,流经河西走廊,最终注入内蒙古西部额济纳旗的居延海。下图是黑河流域生态系统结构模式图,读图回答9~10题。
9.甲、乙、丙、丁分别代表( )
A.用水增加 耕地减少 地下水位下降 入境水流减少
B.耕地减少 用水增加 入境水流减少 地下水位下降
C.入境水流减少 地下水位下降 用水增加 耕地减少
D.地下水位下降 入境水流减少 耕地减少 用水增加
10.下列促使绿洲生态系统良性发展的措施,不正确的是( )
A.控制人口过快增长
B.营造防护林带
C.打坝建库
D.改进大水漫灌的灌溉方式
【解析】9.根据模式图中“出山口径流减少”可知,丙为“入境水流减少”,丁为“地下水位下降”,综合分析甲为“耕地减少”,乙为“用水增加”。
10.打坝建库主要是为防止水土流失而采取的工程措施,不是促使绿洲生态系统良性发展的措施。
【答案】9.B 10.C
读某地制糖工业清洁生产流程示意图,完成11~12题。
11.清洁生产的主要优势是( )
A.提高了蔗糖的产量B.提高了蔗糖的质量
C.减少了废弃物排放D.提高蔗糖生产速度
12.该清洁生产模式最可能分布在( )
A.东北地区 B.华南地区
C.西北地区 D.华北地区
【解析】11.清洁生产的目的是减少了废弃物排放,故C正确。
12.图中制糖的主要原料为甘蔗。我国甘蔗主要分布在北纬24°以南的地区,其中以广东、广西、台湾、福建、海南、云南、四川等省区种植面积最大,广东是大陆上种植甘蔗最多的省份。故B正确。
【答案】11.C 12.B
二、非选择题
13.阅读下面材料,回答问题。
材料一 “红色荒漠”是指在我国南方红土地区的土地荒漠化。这些地区地形以丘陵为主,植被覆盖率在30%以下。
材料二 下面是“红色荒漠”形成结构示意图。
(1)完成“红色荒漠”结构示意图。
上图中字母表示水土流失、人口增加、滥伐森林、高温多雨等条件,请写出各个字母所代表的含义。
A________,B________,C________,D________。
(2)“红色荒漠”的形成造成的不利影响有哪些?
(3)我国北方的荒漠化主要发生在________地区。简要说明北方地区和南方地区土地荒漠化防治的不同措施。
【解析】第(1)题,根据图表内容,结合南方丘陵地区情况正确分析得出结论。第(2)题,“红色荒漠”的形成对生产和地理环境都有影响,主要是使表层土壤流失,土壤肥力下降,农业减产等。第(3)题,我国北方的荒漠化主要发生在干旱和半干旱地区;南、北方荒漠化形成的原因不同,荒漠化防治的措施也不同,结合所学知识正确作答。
【答案】(1)人口增加 高温多雨 滥伐森林 水土流失
(2)表层土壤流失,土地生产力下降,粮食减产;当地地表变得崎岖不平;下游易淤积河道和湖泊。
(3)干旱和半干旱 北方:植树造林、种草,防止过度放牧等。南方:控制人口增长,积极开发新型能源,退耕还林等。
阅读青海省图及相关材料,回答问题。
材料一 下表为青海省B地区牧场牧草变化表(等级数字越大,牧草质量越差)。
材料二 青海省过去的经济模式是挖矿、卖原料,把初级产品输入到东部地区进行加工。2010年3月15日国务院批复《青海省柴达木循环经济实验总体规划》重点规划建设格尔木、德令哈、乌兰、大柴旦四个循环经济工业园。
(1)图中B地区在畜牧业发展过程中出现了草场退化,据表说明该问题的具体表现,并简述该地畜牧业实现可持续发展的主要措施。
(2)在各循环经济工业园中,通过清洁生产实现了可持续发展,说明该模式的主要效益。
【解析】 第(1)题,根据表格中的数据,B地草场退化的表现有草场总面积减少和优质牧草减少。主要治理措施是发展科技,培育优良品种;加大草原建设投入,强化人工草地建设;加强草场资源管理,规定合理的载畜量,划区轮牧。第(2)题,清洁生产模式的环境效益是减少污染和废弃物排放。经济效益是资源得到综合利用,延长了产业链,提高了经济效益。
【答案】 (1)表现:草场总面积减少;优质牧草减少。
措施:发展科技,培育优良品种;加大草原建设投入,强化人工草地建设;加强草场资源管理,规定合理的载畜量,划区轮牧。
(2)环境效益:减少污染和废弃物排放。
经济效益:资源得到综合利用,延长了产业链,提高了经济效益。
等级比例/%
时间
1~3级
4级
5级
6级
总面积/km2
1985年
0
9.26
52.13
38.61
11 172
1997年
0
0
48.3
51.7
10 793
鲁教版 (2019)必修 第二册第二节 工业的区位选择优秀练习: 这是一份鲁教版 (2019)必修 第二册<a href="/dl/tb_c4004301_t7/?tag_id=28" target="_blank">第二节 工业的区位选择优秀练习</a>,文件包含新教材鲁教版高中地理必修第二册331《工业的区位选择》练习1原卷docx、新教材鲁教版高中地理必修第二册331《工业的区位选择》练习1解析卷docx等2份试卷配套教学资源,其中试卷共9页, 欢迎下载使用。
高中地理鲁教版 (2019)必修 第二册第三节 城镇化精品课后练习题: 这是一份高中地理鲁教版 (2019)必修 第二册<a href="/dl/tb_c4004296_t7/?tag_id=28" target="_blank">第三节 城镇化精品课后练习题</a>,文件包含新教材鲁教版高中地理必修第二册23《城镇化》练习原卷docx、新教材鲁教版高中地理必修第二册23《城镇化》练习解析卷docx等2份试卷配套教学资源,其中试卷共15页, 欢迎下载使用。
地理必修 第二册第二节 地域文化与城乡景观精品课后测评: 这是一份地理必修 第二册<a href="/dl/tb_c4004295_t7/?tag_id=28" target="_blank">第二节 地域文化与城乡景观精品课后测评</a>,文件包含新教材鲁教版高中地理必修第二册22《地域文化与城乡景观》练习原卷docx、新教材鲁教版高中地理必修第二册22《地域文化与城乡景观》练习解析卷docx等2份试卷配套教学资源,其中试卷共11页, 欢迎下载使用。

