










所属成套资源:统编版(2024)政治一上PPT课件+教案+练习+学习任务单整套
小学政治 (道德与法治)统编版(2024)一年级上册2 拉拉手,交朋友一等奖课件ppt
展开
这是一份小学政治 (道德与法治)统编版(2024)一年级上册2 拉拉手,交朋友一等奖课件ppt,文件包含统编版道法一年级上册21拉拉手交朋友课件pptx、统编版道法一年级上册21拉拉手交朋友教学设计docx、统编版道法一年级上册21拉拉手交朋友作业docx、统编版道法一年级上册21拉拉手交朋友学习任务单docx、media21mp3、media11mp4、media1mp4、media9mp3、media7mp3、media6mp3、media5mp3、media4mp3、media3mp3、media19mp3、media20mp3、media2mp3、media18mp3、media17mp3、media16mp3、media15mp3、media14mp3、media13mp3、media12mp3、media10mp3、media8mp4等25份课件配套教学资源,其中PPT共26页, 欢迎下载使用。
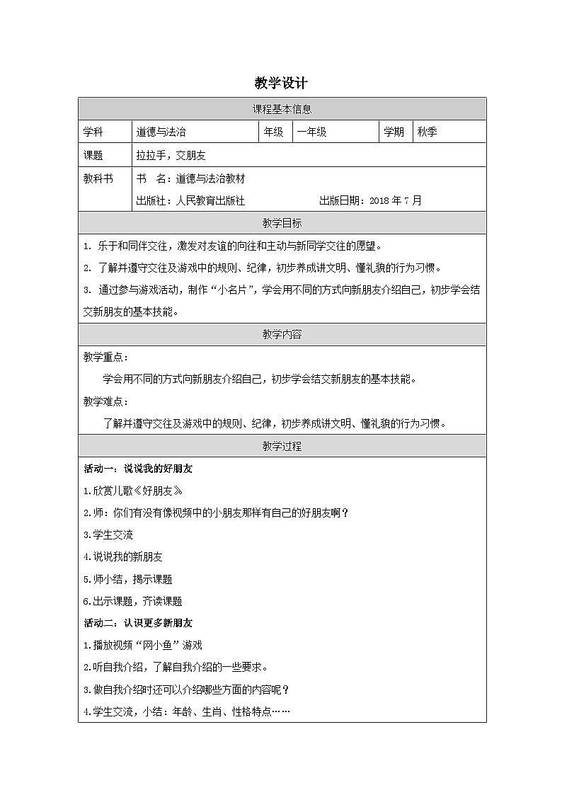
姓名爱好特长年龄生肖性格特点……
自我介绍 相互认识
一起游戏 结成朋友
相关课件
这是一份统编版(2024)一年级上册8 上课了完美版ppt课件,文件包含统编版道法一年级上册82上课了课件pptx、统编版道法一年级上册82上课了教学设计docx、统编版道法一年级上册82上课了作业docx、统编版道法一年级上册82上课了学习任务单docx、media7m4a、media6m4a、media5m4a、media4m4a、media32m4a、media23m4a、media30m4a、media3m4a、media29m4a、media28m4a、media27m4a、media26mp4、media25m4a、media24m4a、media31m4a、media21m4a、media22m4a、media20m4a、media2m4a、media19mp4、media18m4a、media17m4a、media16m4a、media15m4a、media14m4a、media13m4a、media12m4a、media11m4a、media10m4a、media1m4a、media8mp3、media9m4a等36份课件配套教学资源,其中PPT共28页, 欢迎下载使用。
这是一份政治 (道德与法治)一年级上册8 上课了完整版ppt课件,文件包含统编版道法一年级上册81上课了课件pptx、统编版道法一年级上册81上课了教学设计docx、统编版道法一年级上册81上课了作业docx、统编版道法一年级上册81上课了学习任务单docx、media7m4a、media6m4a、media5m4a、media4m4a、media35m4a、media34m4a、media24mp4、media32m4a、media31m4a、media30m4a、media3m4a、media29m4a、media28m4a、media26m4a、media25m4a、media33m4a、media19mp4、media21m4a、media22mp3、media1mp3、media10mp3、media11mp3、media17mp3、media18mp3、media2mp3、media23mp3、media20m4a、media27mp3、media9mp3、media12m4a、media13m4a、media14m4a、media15mp4、media16m4a、media8m4a等39份课件配套教学资源,其中PPT共39页, 欢迎下载使用。
这是一份小学政治 (道德与法治)统编版(2024)一年级上册第二单元 校园生活真快乐5 我们的校园精品ppt课件,文件包含统编版道法一年级上册52我们的校园课件pptx、统编版道法一年级上册52我们的校园教学设计docx、统编版道法一年级上册52我们的校园2作业docx、统编版道法一年级上册52我们的校园学习任务单docx、media22mp3、media9mp3、media8mp3、media7mp3、media6mp3、media5mp3、media4mp3、media3mp3、media26mp3、media25mp3、media24mp3、media23mp3、media20mp3、media21mp3、media2mp3、media19mp3、media18mp3、media17mp3、media16mp3、media14mp3、media13mp3、media12mp3、media11mp3、media10mp3、media1mp3、media15wmv等30份课件配套教学资源,其中PPT共27页, 欢迎下载使用。