





所属成套资源:人教版高中化学必修第二册同步练习合辑
同步练习第五章 章末测试(1)-人教版高中化学必修第二册
展开
这是一份同步练习第五章 章末测试(1)-人教版高中化学必修第二册,文件包含新教材精创第五章章末测试1原卷版docx、新教材精创第五章章末测试1解析版docx等2份试卷配套教学资源,其中试卷共18页, 欢迎下载使用。
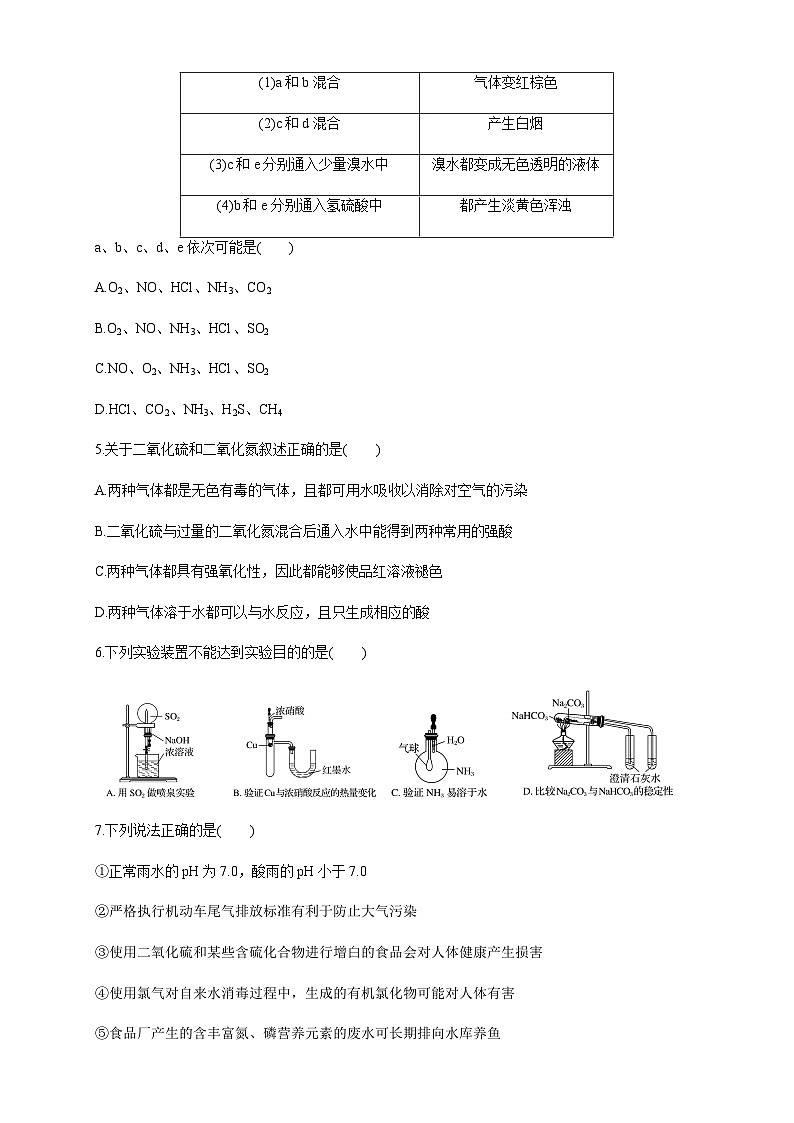
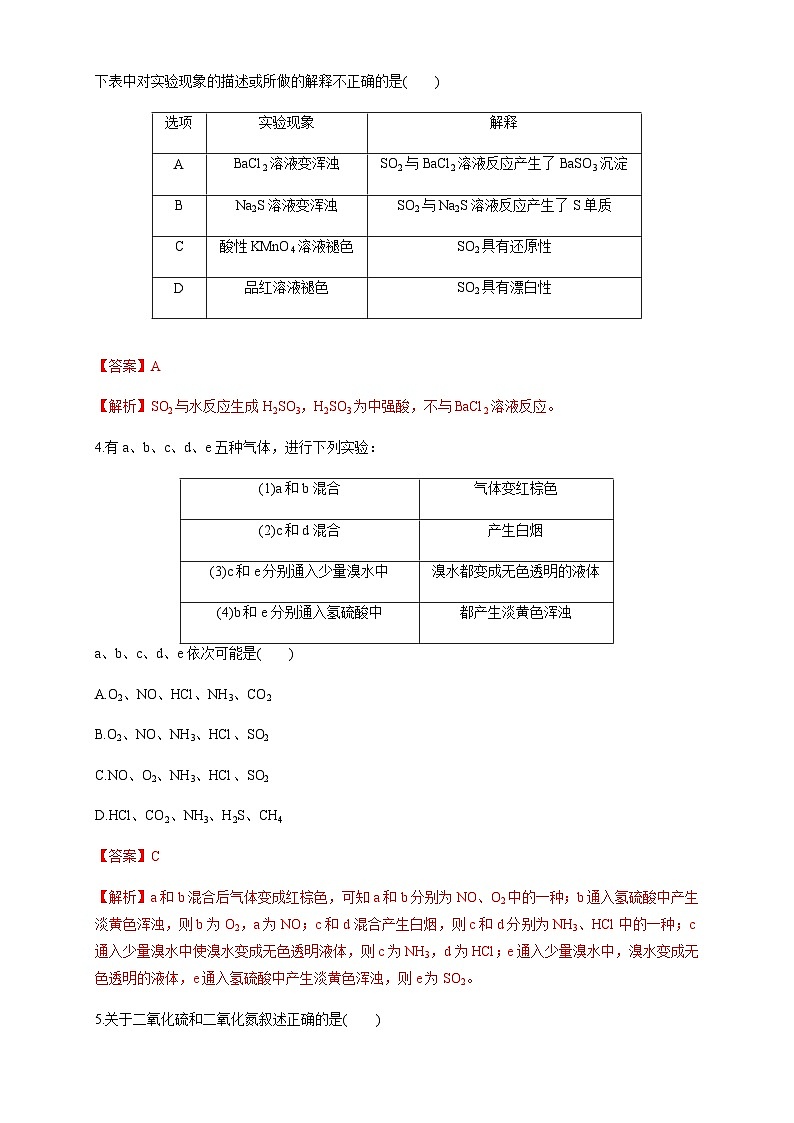
第五章 化工生产中的重要非金属元素章末检测一、选择题(本题包括18小题,每小题3分,共54分。每小题只有一个选项符合题意)1.历史表明没有新材料的出现,就没有科技和生产发展的突破。信息高速公路的建立在于寻找新的信息材料。下列材料可作信息材料的是( )A.铜线 B.化纤 C.橡胶 D.光导纤维【答案】D【解析】光导纤维又称石英玻璃纤维,可进行光纤通讯,与电波通讯相比,它能提供更多的通讯通路,可满足大容量通讯系统的需要。2.下列有关氮元素的单质及其化合物的说法错误的是( )①氮气与氧气在放电的条件下可直接生成NO2②铵盐都不稳定,受热分解都生成氨气③向Fe(NO3)2溶液中滴加稀盐酸,无明显的变化④实验室加热氯化铵固体,用碱石灰除氯化氢的方法制备氨气A.①③④ B.①③ C.①④ D.①②③④【答案】D【解析】①放电条件下,氮气和氧气反应生成一氧化氮而不是二氧化氮,一氧化氮不稳定,易被氧气氧化生成二氧化氮,错误;②NH4NO3加热分解发生氧化还原反应,不会生成氨气,错误;③向Fe(NO3)2溶液中滴加稀盐酸,在酸性条件下,NOeq \o\al(-,3)具有强氧化性,能将Fe2+氧化为黄色的Fe3+,并有还原产物,NO气体产生,错误;④氯化铵受热易分解,冷却时又生成氯化铵,所以得不到氨气,错误。3.如图,利用培养皿探究SO2的性质。实验时向Na2SO3固体上滴几滴浓硫酸,立即用另一表面皿扣在上面。下表中对实验现象的描述或所做的解释不正确的是( )【答案】A【解析】SO2与水反应生成H2SO3,H2SO3为中强酸,不与BaCl2溶液反应。4.有a、b、c、d、e五种气体,进行下列实验:a、b、c、d、e依次可能是( )A.O2、NO、HCl、NH3、CO2B.O2、NO、NH3、HCl、SO2C.NO、O2、NH3、HCl、SO2D.HCl、CO2、NH3、H2S、CH4【答案】C【解析】a和b混合后气体变成红棕色,可知a和b分别为NO、O2中的一种;b通入氢硫酸中产生淡黄色浑浊,则b为O2,a为NO;c和d混合产生白烟,则c和d分别为NH3、HCl中的一种;c通入少量溴水中使溴水变成无色透明液体,则c为NH3,d为HCl;e通入少量溴水中,溴水变成无色透明的液体,e通入氢硫酸中产生淡黄色浑浊,则e为SO2。5.关于二氧化硫和二氧化氮叙述正确的是( )A.两种气体都是无色有毒的气体,且都可用水吸收以消除对空气的污染B.二氧化硫与过量的二氧化氮混合后通入水中能得到两种常用的强酸C.两种气体都具有强氧化性,因此都能够使品红溶液褪色D.两种气体溶于水都可以与水反应,且只生成相应的酸【答案】B【解析】二氧化氮跟水反应,生成硝酸和一氧化氮,二氧化硫溶于水生成亚硫酸,硝酸氧化亚硫酸生成硫酸。二氧化硫的漂白原理不是利用强氧化性,二氧化硫也不具有强氧化性。6.下列实验装置不能达到实验目的的是( ) 【答案】D【解析】二氧化硫易溶于水,在浓氢氧化钠溶液中的溶解度更大,A正确;根据U形管中红墨水的变化情况可以判断反应是放出热量还是吸收热量,B正确;用胶头滴管滴入水,气球会立刻膨胀起来,说明氨气易溶于水,C正确;NaHCO3先受热,且受热面积大,其对应石灰水先变浑浊,并不能用来比较二者稳定性强弱,应将二者的放置位置互换一下,D错误。7.下列说法正确的是( )①正常雨水的pH为7.0,酸雨的pH小于7.0②严格执行机动车尾气排放标准有利于防止大气污染③使用二氧化硫和某些含硫化合物进行增白的食品会对人体健康产生损害④使用氯气对自来水消毒过程中,生成的有机氯化物可能对人体有害⑤食品厂产生的含丰富氮、磷营养元素的废水可长期排向水库养鱼A.①②③ B.①④⑤C.②③④ D.③④⑤【答案】C【解析】正常雨水的pH为5.6,酸雨的pH小于5.6;含丰富氮、磷营养元素的水会加速藻类植物的生长,形成水华或赤潮,污染环境。8.下列措施不合理的是( )A.用SO2漂白纸浆和草帽辫B.用硫酸清洗锅炉中的水垢C.高温下用焦炭还原SiO2制取粗硅D.用Na2S做沉淀剂,除去废水中的Cu2+和Hg2+【答案】B【解析】SO2具有漂白性,常用于漂白纸浆和草帽辫,A合理;硫酸与锅炉中水垢的主要成分碳酸钙反应生成的微溶的硫酸钙会覆盖在碳酸钙表面阻碍反应的继续进行,所以应选用盐酸除垢而非硫酸,B不合理;焦炭在高温下与SiO2反应生成硅和一氧化碳,C合理;Cu2+、Hg2+与S2-反应生成难溶的CuS、HgS沉淀,D合理。9.甲、乙、丙、丁四种物质中,甲、乙、丙均含有相同的某种元素,它们之间具有如下转化关系:甲eq \o(――→,\s\up7(丁))乙eq \o(,\s\up7(丁),\s\do5(甲))丙。下列有关物质的推断不正确的是( )A.若甲为焦炭,则丁可能是O2B.若甲为SO2,则丁可能是氨水C.若甲为Fe,则丁可能是盐酸D.若甲为NaOH溶液,则丁可能是CO2【答案】C【解析】Fe与盐酸反应生成FeCl2,不能继续与盐酸反应,所以C项不正确。10.将含有等体积NH3、CO2、NO的混合气体依次通过盛有浓H2SO4、Na2O2和Na2CO3溶液的装置,充分作用后,最后得到的气体是( )A.CO2和NO B.CO2C.NO D.NO2【答案】A【解析】气体通过浓H2SO4时,NH3被吸收;通过Na2O2时CO2被吸收,放出O2,产生的O2与NO恰好完全反应生成和NO等体积的NO2;当NO2通过Na2CO3溶液时,NO2与水反应生成了硝酸和NO,硝酸跟Na2CO3反应产生CO2。11.下列叙述不正确的是( )A.NH3易液化,液氨常用作制冷剂B.与金属反应时,稀HNO3可能被还原为更低价态,则稀HNO3氧化性强于浓HNO3C.铵盐受热易分解,因此贮存铵态氮肥时要密封保存,并放在阴凉通风处D.稀HNO3和活泼金属反应时得不到氢气【答案】B【解析】液氨汽化时要吸收大量的热,故液氨常用来作制冷剂,A项正确;判断氧化性强弱不能根据得到电子数目的多少,即被还原的价态高低,而是根据得到电子的难易程度,越易得到电子,其氧化性越强,故B项错;C项正确;硝酸与活泼金属反应,没有氢气产生,D项正确。1.92 g铜投入一定量的浓硝酸中,铜完全溶解,生成气体颜色越来越浅,共收集到672 mL气体(标准状况),将盛有此气体的容器倒扣在水中,通入氧气恰好使气体完全溶解在水中,则需要标准状况下的氧气体积为( )A.504 mL B.336 mL C.224 mL D.168 mL【答案】B【解析】1.92 g铜失去的电子等于O2得到的电子,即2Cu~4e-~O2,n(e-)=eq \f(1.92 g,64 g·mol-1)×2=0.06 mol,V(O2)=eq \f(0.06 mol,4)×22.4 L·mol-1=0.336 L=336 mL。13.14 g铜、银合金与一定量某浓度的硝酸溶液完全反应,将放出的气体与1.12 L(标准状况)氧气混合通入水中,恰好全部被水吸收,则合金中铜的质量是 ( )A.9.6 g B.6.4 g C.3.2 g D.4.8 g【答案】C【解析】Cu、Ag合金与HNO3反应的过程如下:本题用终态法解答比较简单。从整个变化过程中可以看出,Cu失去电子变成Cu2+,Ag失去电子变成Ag+,HNO3在反应过程中实际上没有变化,而O2得到电子变成-2价氧。所以在整个过程中14 g Cu、Ag失去的电子数等于0.05 mol O2得到的电子数。设Cu的物质的量为x,Ag为y,则:eq \b\lc\{\rc\ (\a\vs4\al\co1(64 g·mol-1x+108 g·mol-1y=14 g,2x+y=\f(1.12 L,22.4 L·mol-1)×4电子守恒))解得eq \b\lc\{\rc\ (\a\vs4\al\co1(x=0.05 mol,y=0.1 mol))所以铜的质量m(Cu)=64 g·mol-1×0.05 mol=3.2 g。14.根据下列实验事实得出的相应结论正确的是( )【答案】C【解析】NH3的水溶液可以导电,是由于NH3+H2ONH3·H2ONHeq \o\al(+,4)+OH-,则电解质应该是NH3·H2O,A错误;SO2通入Ba(NO3)2溶液中生成BaSO4,B错误;SO2具有还原性被氧化,生成CaSO4沉淀,C正确;硝酸挥发性与稳定性无关,D不正确。15.按如图所示装置进行实验,将液体A逐滴加入到固体B中,下列叙述不正确的是( )A.若A为浓盐酸,B为KMnO4,C中盛品红溶液,则C中溶液褪色B.若A为醋酸,B为贝壳,C中盛Na2SiO3,则C中溶液中变浑浊C.若A为浓氨水,B为生石灰,C中盛AlCl3溶液,则C中先产生白色沉淀后沉淀又溶解D.实验仪器D可以起到防止溶液倒吸的作用【答案】C【解析】KMnO4与浓盐酸反应生成Cl2,Cl2通入品红溶液中,Cl2+H2O===HCl+HClO,HClO具有漂白性,A正确;2CH3COOH+CaCO3===(CH3COO)2Ca+H2O+CO2↑,H2O+CO2+Na2SiO3===H2SiO3↓+Na2CO3,B正确;CaO+NH3·H2O===Ca(OH)2+NH3↑,Al3++3NH3·H2O===Al(OH)3↓+3NHeq \o\al(+,4),Al(OH)3不溶于氨水,C不正确。16.用硫及其化合物制硫酸有下列三种反应途径,某些反应条件和产物已省略。下列有关说法不正确的是( )途径①:Seq \o(――→,\s\up7(浓HNO3))H2SO4途径②:Seq \o(――→,\s\up7(O2))SO2eq \o(――→,\s\up7(O2))SO3eq \o(――→,\s\up7(H2O))H2SO4途径③:FeS2eq \o(――→,\s\up7(O2))SO2eq \o(――→,\s\up7(O2))SO3eq \o(――→,\s\up7(H2O))H2SO4A.途径①的反应中体现了浓HNO3的强氧化性B.途径②③的第二步反应在实际生产中可以通过增大O2的浓度来降低成本C.由途径①②③分别制取1 mol H2SO4,理论上各消耗1 mol S,各转移6 mol e-D.途径②③比途径①污染相对小且原子利用率高,更能体现“绿色化学”的理念【答案】C【解析】途径①属于浓硝酸和非金属单质的反应,表现了浓硝酸的强氧化性,A项正确;途径②③的第二步反应为可逆反应,通过增大O2的浓度来提高二氧化硫的转化率,降低成本,B项正确;由途径①②分别制取1 mol H2SO4,理论上各消耗1 mol S,各转移6 mol e-,而途径③转移7.5 mol e-,C项错误。17.实验室中某些气体的制取、收集及尾气处理装置如图所示(省略夹持和净化装置)。仅用此装置和表中提供的物质完成相关实验,最合理的选项是( )【答案】B【解析】由题给装置可知,本装置可以用于固体和液体不加热型,收集方法为向上排空气法,防倒吸尾气处理方式的气体的制取。A项,NH3收集用向下排空气法,不符合;C项,铜与稀HNO3反应不能产生NO2,且NO2的吸收不能用水,可以用NaOH溶液,不符合;D项,用浓盐酸与MnO2反应制Cl2需要加热,不符合。18.如图所示,夹子开始处于关闭状态,将液体A滴入试管②与气体B充分反应,打开夹子,可发现试管①内的水立刻沸腾了。则液体A和气体B的组合不可能是下列的是( )A.氢氧化钠溶液、二氧化碳B.水、氨气C.氢氧化钠溶液、一氧化氮D.水、二氧化氮【答案】C【解析】要使试管①内的水立刻沸腾,则试管②中气体压强要显著下降,即气体B要被液体A大量消耗。二、非选择题(本题包括4小题,共46分)19.(10分)某地酸雨可能含有下表中的离子。取一定量该地酸雨分成A、B、C、D四份,进行如下探究:请回答下列问题:(1)该酸雨中肯定存在的离子有___________________________________________________。(2)不能肯定存在的阴离子是________,能证明该阴离子是否存在的简单实验操作为________________________________________________________________________。(3)写出溶液中滴加淀粉KI溶液所发生反应的离子方程式:_______________________。(4)为了探究NO参与的硫酸型酸雨的形成,在烧瓶中充入含有少量NO的SO2气体,慢慢通入O2,再喷射适量蒸馏水即得硫酸型酸雨,NO的作用为__________________。【答案】(1)SOeq \o\al(2-,4)、NOeq \o\al(-,3)、NHeq \o\al(+,4) (2)Cl- 取少量溶液,滴加足量的Ba(NO3)2溶液,静置;取上层清液,滴加硝酸酸化的AgNO3溶液,若有白色沉淀产生,则存在Cl-;若无白色沉淀产生,则不存在Cl- (3)6I-+2NOeq \o\al(-,3)+8H+===3I2+2NO↑+4H2O (4)催化作用20.(12分)在下列物质转化中,A是一种正盐,D的相对分子质量比C的相对分子质量大16,E是酸,当X无论是强酸还是强碱时,都有如下的转化关系:eq \x(A)eq \o(――→,\s\up7(X))eq \x(B)eq \o(――→,\s\up7(Y))eq \x(C)eq \o(――→,\s\up7(Y))eq \x(D)eq \o(――→,\s\up7(Z))eq \x(E)当X是强酸时,A、B、C、D、E均含同一种元素;当X是强碱时,A、B、C、D、E均含另外同一种元素。请回答:(1)A是________,Y是________,Z是________。(2)当X是强酸时,E是________。写出B生成C的化学方程式:_________________。(3)当X是强碱时,E是________,写出B生成C的化学方程式:__________________。【答案】(1)(NH4)2S O2 H2O(2)H2SO4 2H2S+3O2eq \o(=====,\s\up7(点燃))2SO2+2H2O(3)HNO3 4NH3+5O2eq \o(=====,\s\up7(催化剂),\s\do5(△))4NO+6H2O【解析】A是正盐,并且既可以与强酸反应,又可以与强碱反应,A应是弱酸的铵盐;C、D的相对分子质量相差16,分子组成上恰好相差一个氧原子,因此,C、D为氧化物,且组成它们的元素应有多个价态,Y应为O2,E为酸,Z应为水。21.(12分)实验室常用的几种气体发生装置如图A、B、C所示。(1)实验室可以用B或C装置制取氨气,如果用C装置,通常使用的试剂是__________________________;检查C装置的气密性是否良好的操作方法是____________________________。(2)气体的性质是选择气体收集方法的主要依据。下列性质与收集方法无关的是________(填序号,下同)。①密度 ②颜色 ③溶解性 ④热稳定性 ⑤与氧气反应如图是某学生设计收集气体的几种装置,其中不可行的是________。(3)若用A装置与D装置相连制取并收集X气体,则X可能是下列气体中的________。①CO2 ②NO ③Cl2 ④H2【答案】(1)浓氨水和氧化钙(或碱石灰、固体氢氧化钠等) 关闭分液漏斗的活塞,将导气管通入水槽中,用手或热手巾捂圆底烧瓶,如果导气管处有气泡产生,松开手或拿去热毛巾后,导气管口形成一段稳定的液柱,则说明装置的气密性良好 (2)②④ b (3)③22.(12分)将32.64 g铜与140 mL一定浓度的硝酸反应,铜完全溶解产生的NO和NO2混合气体在标准状况下的体积为11.2 L。请回答:(1)NO的体积为________L(保留一位有效数字,下同),NO2的体积为________L。(2)参加反应的HNO3的物质的量是________________________________。(3)待产生的气体全部释放后,向溶液中加入V mL a mol·L-1的NaOH溶液,恰好使溶液中的Cu2+全部转化成沉淀,则原硝酸溶液的浓度为________mol·L-1。【答案】(1)5.8 5.4 (2)1.52 mol(3)eq \f(aV×10-3+0.5,0.14)【解析】(1)n(Cu)=eq \f(32.64 g,64 g·mol-1)=0.51 mol,设混合气体中NO的物质的量为x,NO2的物质的量为y。根据气体的总体积为11.2 L,有:x+y=0.5 mol ①。根据“得失电子守恒”,有:3x+y=0.51 mol×2 ②。(重要的隐含条件!)解方程组得:x=0.26 mol,y=0.24 mol。则:V(NO)=0.26 mol×22.4 L·mol-1≈5.8 L, V(NO2)=11.2 L-5.8 L=5.4 L。(2)参加反应的HNO3分两部分:一部分没有被还原,显酸性,生成Cu(NO3)2;另一部分被还原成NO2和NO,所以参加反应的HNO3为0.51 mol×2+0.5 mol=1.52 mol。(3)HNO3在反应中一部分变成气体,一部分以NOeq \o\al(-,3)的形式留在溶液中。变成气体的HNO3的物质的量为0.5 mol。加入NaOH溶液至恰好使溶液中Cu2+全部转化为沉淀,则溶液中只有NaNO3,其物质的量为10-3aV mol,也就是以NOeq \o\al(-,3)形式留在溶液中的HNO3的物质的量为10-3aV mol。所以,c(HNO3)=eq \f(aV×10-3+0.5,0.14)mol·L-1。选项实验现象解释ABaCl2溶液变浑浊SO2与BaCl2溶液反应产生了BaSO3沉淀BNa2S溶液变浑浊SO2与Na2S溶液反应产生了S单质C酸性KMnO4溶液褪色SO2具有还原性D品红溶液褪色SO2具有漂白性(1)a和b混合气体变红棕色(2)c和d混合产生白烟(3)c和e分别通入少量溴水中溴水都变成无色透明的液体(4)b和e分别通入氢硫酸中都产生淡黄色浑浊选项实验事实结论ANH3的水溶液可以导电NH3是电解质BSO2通入硝酸钡溶液出现白色沉淀BaSO3不溶于强酸CCa(ClO)2溶液中通入SO2产生白色沉淀生成CaSO4沉淀D硝酸具有挥发性硝酸不稳定选项a中的物质b中的物质c中收集的气体d中的物质A浓氨水CaONH3H2OB浓硫酸Na2SO3SO2NaOH溶液C稀硝酸CuNO2H2OD浓盐酸MnO2Cl2NaOH溶液离子阳离子Na+、Mg2+、NHeq \o\al(+,4)阴离子Cl-、SOeq \o\al(2-,3)、SOeq \o\al(2-,4)、NOeq \o\al(-,3)
