





辽宁省铁岭市铁岭县2023-2024学年七年级下学期期末生物学试题(原卷版+解析版)
展开试卷分第Ⅰ卷(选择题)和第Ⅱ卷(非选择题)两部分。
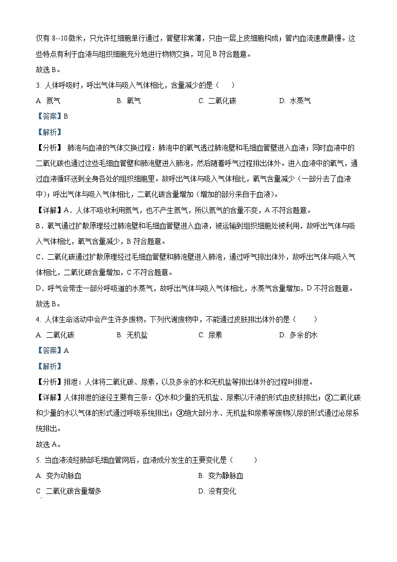
试卷满分100分,考试时间:50分钟
第Ⅰ卷选择题
一、单项选择(本题包括20道小题,每小题2分,共40分。每小题只有一个正确答案,请将正确答案的字母填入下表内。)
1. 端午节是我国的传统节日,人们通过插柳枝、戴香包、包粽子等活动来纪念爱国诗人屈原。粽子中的糯米主要为人体提供哪类营养物质( )
A. 脂肪B. 糖类C. 蛋白质D. 维生素
【答案】B
【解析】
【分析】食物中的六大营养物质:糖类、脂肪、蛋白质、水、无机盐、维生素。提供能量的物质有:糖类、脂肪、蛋白质;非供能物质:水、无机盐、维生素。
【详解】糯米的主要成分是淀粉属于糖类,糖类主要的供能物质,B符合题意。
故选B。
2. 如图是小明绘制的三种血管关系示意简图,判断②代表毛细血管的依据是( )
A. 血流速度最快
B. 红细胞单行通过
C. 血管较细
D. 血管壁较厚
【答案】B
【解析】
【分析】血管分为动脉、静脉和毛细血管三种,动脉是将血液从心脏输送到身体各部分去的血管,静脉是把血液从身体各部分送回心脏的血管,毛细血管是连通于最小的动脉与静脉之间的血管。图示中①是动脉,②是毛细血管,③是静脉。
【详解】②毛细血管是连通于最小的动脉与静脉之间的血管,毛细血管数量大,分布广,血管的内径小,仅有8--10微米,只允许红细胞单行通过,管壁非常薄,只由一层上皮细胞构成;管内血流速度最慢。这些特点有利于血液与组织细胞充分地进行物物交换,可见B符合题意。
故选B。
3. 人体呼吸时,呼出气体与吸入气体相比,含量减少的是( )
A. 氮气B. 氧气C. 二氧化碳D. 水蒸气
【答案】B
【解析】
【分析】 肺泡与血液的气体交换过程:肺泡中的氧气透过肺泡壁和毛细血管壁进入血液;同时血液中的二氧化碳也通过这些毛细血管壁和肺泡壁进入肺泡,然后随着呼气过程排出体外。进入血液中的氧气,通过血液循环送到全身各处的组织细胞里。故呼出气体与吸入气体相比,氧气含量减少(一部分去了血液中);呼出气体与吸入气体相比,二氧化碳含量增加(增加的部分来自于血液)。
【详解】A.人体不吸收利用氮气,也不产生氮气,所以氮气的含量不变,A不符合题意。
B.氧气通过扩散原理经过肺泡壁和毛细血管壁进入血液,被运输到组织细胞处被利用,故呼出气体与吸入气体相比,氧气含量减少,B符合题意。
C.二氧化碳通过扩散原理经过毛细血管壁和肺泡壁进入肺泡,通过呼气排出体外,故呼出气体与吸入气体相比,二氧化碳含量增加,C不符合题意。
D.呼气会带走一部分呼吸道的水蒸气,故呼出气体与吸入气体相比,水蒸气含量增加,D不符合题意。
故选B。
4. 人体生命活动中会产生许多废物,下列代谢废物中,不能通过皮肤排出体外的是( )
A. 二氧化碳B. 无机盐C. 尿素D. 多余水
【答案】A
【解析】
【分析】排泄:人体将二氧化碳、尿素,以及多余的水和无机盐等排出体外的过程叫排泄。
【详解】人体排泄的途径主要有三条:①水和少量的无机盐、尿素以汗液的形式由皮肤排出;②二氧化碳和少量的水以气体的形式通过呼吸系统排出;③绝大部分水、无机盐和尿素等废物以尿的形式通过泌尿系统排出。
故选A。
5. 当血液流经肺部毛细血管网后,血液成分发生的主要变化是( )
A. 变为动脉血B. 变为静脉血
C 二氧化碳含量增多D. 没有变化
【答案】A
【解析】
【分析】血液循环分为体循环和肺循环两部分,即体循环是指血液由左心室进入主动脉,再流经全身的各级动脉、毛细血管网、各级静脉,最后汇集到上、下腔静脉,流回到右心房的循环;肺循环是指血液由右心室流入肺动脉,流经肺部的毛细血管网,再由肺静脉流回左心房的循环。可见体循环和肺循环组成一条完整的循环途径,为人体各个组织细胞不断的运来养料和氧,又不断地运走二氧化碳等废物。
【详解】肺循环:右心室→肺动脉→肺部毛细血管→肺静脉→左心房;经过肺循环,血液由静脉血变成了动脉血。因此,当血液流经肺部毛细血管网后,血液成分发生的主要变化是变为动脉血。
故选A。
6. 人体某血液循环路线为“a→b→c→d→左心房”。下列解释合理的是
A. a中的血液含氧丰富B. 从b到d血液由静脉血变成动脉血
C. b代表肺静脉D. c代表组织细胞周围的毛细血管
【答案】B
【解析】
【分析】血液循环是指血液在心脏和全部血管所组成的管道中进行的循环流动。根据血液流动的途径的不同,分为体循环和肺循环两部分:体循环的途径为:左心室→主动脉→组织周围毛细管→上、下腔静脉→右心房,血液由动脉血变成动脉血;肺循环:右心室→肺动脉→肺部毛细血管→肺静脉→左心房,血液由静脉血变成动脉血。题中的血液循环途径的终点是左心房,所以这条血液循环途径为肺循环,则a为右心室,b为肺动脉,c为肺部毛细血管,d肺静脉。
【详解】A.由分析可知,a为右心室,右心室中流的是含氧少,二氧化碳含量多的静脉血,A错误。
B.血液流经肺部毛细血管时,血液与肺泡进行气体交换,血液中的二氧化碳进入肺泡,肺泡中的氧进入血液;这样血液由含氧少的静脉血变成含氧丰富的动脉血,所以b肺动脉中的静脉血经过肺部毛细血管后变成d肺静脉的动脉血,B正确。
C.由分析可知,b是与右心室相连的肺动脉,d是与左心房相连的肺静脉,C错误。
D.由分析可知,循环路线“a→b→c→d→左心房”为肺循环,c代表肺泡周围的毛细血管,D错误。
故选B。
7. 图是神经元的结构示意图,其中表示神经纤维的是
A. ①B. ②C. ③D. ④
【答案】B
【解析】
【分析】神经元就是神经细胞,包括细胞体和突起两部分。图中①是神经末梢,②是神经纤维,③是树突,④是细胞核。
【详解】神经细胞的突起,有的很长,有些较短。长的成为轴突,短的成为树突。轴突外表大都套有一层膜,组成神经纤维,神经纤维集结成束,外面包有膜,构成一条神经。神经纤维末端的细小分支叫作神经末梢。
故选B。
8. 人体神经系统的组成是( )
A. 大脑、小脑和脑干B. 脑神经、脊神经
C. 脑、脊髓D. 脑、脊髓和它们发出的神经
【答案】D
【解析】
【分析】人体神经系统是由脑、脊髓和它们所发出的神经组成的。
【详解】脑和脊髓是神经系统的中枢部分叫中枢神经系统;由脑发出的脑神经和由脊髓发出的脊神经是神经系统的周围部分叫周围神经系统。脑位于颅腔内,包括大脑、小脑和脑干三部分。 脊髓是脑与躯干、内脏之间的联系通路。脊髓由灰质和白质组成,灰质是神经元胞体聚集部位,有反射功能,白质由神经纤维构成,有传导功能。因此,人体神经系统的组成是脑、脊髓和它们发出的神经。ABC不符合题意,D符合题意。
故选D。
9. 生物课上,同学们列举了一些关于反射的例子,其中属于条件反射的一项是( )
A. 吃李子流唾液B. 看小说感动得哭了
C. 小孩夜间尿床D. 手碰到火立即缩回
【答案】B
【解析】
【分析】反射的类型分为条件反射和非条件反射。非条件反射与条件反射的本质区别是否有大脑皮层的参与。没有大脑皮层参与的,神经中枢在大脑皮层以下的反射是非条件反射,反射的神经中枢在大脑皮层上的反射是条件反射。
【详解】A.人在吃李子分泌唾液,人生来就有的非条件反射,是一种比较低级的神经活动,由大脑皮层以下的神经中枢(如脑干)参与即可完成,A错误。
B.看小说感动得哭了,需要大脑皮层的参与,这是与语言文字有关的反射,是人类特有的复杂反射,属于条件反射,B正确。
C.小孩夜间尿床属于排尿反射,是生来就有的反射,神经中枢在脊髓,属于非条件反射,是大脑发育不够完善,无法控制排尿,C错误。
D.手碰到火立即缩回是缩手反射,神经中枢在脊髓,属于非条件反射,D错误。
故选B。
10. 使小狗建立“铃声——唾液分泌”条件反射的适当方法是( )
A 只喂食物,不给铃声B. 只给铃声而不随即喂食
C. 先给铃声,随即喂食物D. 先喂食物,随即给铃声
【答案】C
【解析】
【分析】反射分为非条件反射和条件反射,条件反射是在非条件反射的基础上,经过一定的过程,在大脑皮层的参与下形成的。据此答题。
【详解】条件反射是在非条件反射的基础上,经过一定的过程,在大脑皮层的参与下形成的。使小狗建立“铃声--唾液分泌”条件反射的过程是:每次喂狗以前先摇一次铃,如此重复多次。过一段时间,只要一摇铃,即使不喂食物,狗也会分泌大量的唾液,这样就建立了“铃声--唾液分泌”条件反射。所以使小狗建立“铃声--唾液分泌”条件反射的适当方法是先给铃声,随即喂食物。
故选C。
【点睛】此题是一道基础知识题,考查的是动物条件反射形成的过程。
11. 人类大脑皮层中特有的神经中枢是( )
A. 语言中枢B. 视觉中枢C. 运动中枢D. 嗅觉中枢
【答案】A
【解析】
【分析】脑位于颅腔内,包括大脑,小脑和脑干三部分。大脑由左、右两个大脑半球组成。大脑皮层是覆盖大脑半球表面的一层灰质,大脑皮层表面具有许多深浅不同的裂或沟以及沟裂之间隆起的回,因而大大增加了大脑皮层的总面积和神经元的数量。大脑皮层是调节人体生理活动的最高级中枢,其中比较重要的中枢有:躯体运动中枢(管理身体对侧骨骼肌的运动)、躯体感觉中枢(与身体对侧皮肤,肌肉等处接受刺激而使人产生感觉有关)、语言中枢(说话、书写、阅读和理解语言有关,为人类特有)、视觉中枢(与产生视觉有关)。
【详解】语言中枢是人类特有的中枢,动物没有语言中枢,因此动物只能对各种具体的刺激做出发射,人类除了对具体信号的刺激发生反应外,还能对由具体信号抽象出来的语言文字发生反应,建立人类特有的发射,这类发射的建立与人类的大脑皮层中具有语言中枢有关,故A符合题意,BCD不符合题意。
故选A。
12. 醉酒驾车是非常危险的行为。醉酒的人会出现口齿不清、动作不协调等症状。这是因为酒精分别麻醉了人的( )
A. 大脑、小脑B. 大脑、脑干
C. 小脑、脑干D. 大脑、小脑、脑干
【答案】A
【解析】
【分析】脑位于颅腔内,包括大脑、小脑和脑干三部分。大脑皮层是调节人体生理活动的最高级中枢,比较重要的中枢有:躯体运动中枢、躯体感觉中枢、语言中枢、视觉中枢、听觉中枢等。小脑的主要功能是使运动协调、准确,维持身体的平衡。脑干位于大脑的下方和小脑的前方,它的最下面与脊髓相连,脑干的灰质中含有一些调节人体基本生命活动的中枢(如心血管中枢、呼吸中枢等)。脊髓位于脊柱的椎管内,有反射和传导的功能。酒精会麻痹人的脑,醉酒的人会会出现动作不协调、说话口齿不清等症状。
【详解】大脑皮层是调节人体生理活动的最高级中枢,比较重要的中枢有:躯体运动中枢、躯体感觉中枢、语言中枢、视觉中枢、听觉中枢等。小脑的主要功能是使运动协调、准确,维持身体的平衡。醉酒的人会出现口齿不清、动作不协调等症状,这是因为酒精分别麻醉了人的大脑、小脑,BCD错误,A正确。
故选A。
13. 小刚身体消瘦且情绪容易激动,去医院检查发现是体内某种激素过多引起的,这种激素最可能是( )
A. 甲状腺激素B. 胰岛素C. 生长激素D. 雌性激素
【答案】A
【解析】
【分析】激素是由内分泌腺的腺细胞所分泌的、对人体有特殊作用的化学物质。它在血液中含量极少,但是对人体的新陈代谢、生长发育和生殖等生理活动,却起着重要的调节作用。激素分泌异常会引起人体患病。
【详解】A.甲状腺激素过多,人可能患甲亢,甲亢患者表现出血压升高、心搏加快、多汗、情绪激动、眼球突出等症状。甲状腺激素分泌不足,会导致神经系统、生殖器官发育受影响,如果婴儿时缺乏甲状腺激素会患呆小症。缺碘会使患甲状腺肿,俗称“大脖子病”,A符合题意。
B.胰岛素是机体内唯一降低血糖的激素,当胰岛素分泌不足时,血糖浓度升高,超出了肾小管的重吸收能力,导致最终的尿液中出现葡萄糖。因此,长期缺乏胰岛素时,会导致血糖浓度高于正常水平,而患糖尿病,B不符合题意。
C.生长激素具有促进人体生长发育的作用,当生长激素分泌异常时会出现不同的症状。幼年时期生长激素分泌不足会得侏儒症;幼年时期分泌过多会得巨人症;成年生长激素分泌过多会得肢端肥大症,C不符合题意。
D.雌性激素是由卵巢分泌的,雌性激素能激发并维持促使人体出现第二性征,在女性表现为:乳房隆起、骨盆变得宽大等,D不符合题意。
故选A。
14. 人体分泌生长激素的腺体是( )
A. 垂体B. 甲状腺C. 胰腺D. 胸腺
【答案】A
【解析】
【分析】不同的内分泌腺分泌的激素不同,生长激素是由垂体分泌的,有调节人体生长发育的作用。
【详解】A.垂体分泌的激素有生长激素,生长激素具有调节人体的生长发育的作用,A正确。
B.甲状腺激素分泌的激素叫做甲状腺激素,B错误。
C.胰腺分泌胰液属于外分泌腺,胰岛分泌胰岛素属于内分泌部,C错误。
D.胸腺分泌胸腺激素,D错误。
故选A。
15. 近年来,糖尿病发病率逐年增高,患者常表现为多尿、多饮、多食。下列可用于治疗糖尿病的激素是( )
A. 生长激素B. 肾上腺素C. 甲状腺激素D. 胰岛素
【答案】D
【解析】
【分析】人体内的各种激素都对生命活动起着重要的调节作用。可用于治疗糖尿病的激素是胰岛素。
【详解】A.生长激素可以促进人体的生长,与糖尿病无关,A不符合题意。
B.肾上腺素能促进心跳加快、血压升高,B不符合题意。
C.甲状腺激素可以促进代谢,促进生长发育,提高神经系统的兴奋性,C不符合题意。
D.胰岛素可以调节葡萄糖在人体内吸收、利用和转化,降低血糖浓度,常被用于治疗糖尿病,D符合题意。
故选D。
16. 患过痢疾的人,以后还会再患痢疾;得过麻疹的人,一生就不再患麻疹。对此解释合理的是
A. 人体对痢疾杆菌产生了特异性免疫
B. 人体对麻疹病毒产生了非特异性免疫
C. 麻疹患者体内产生了终生具有抵抗麻疹病毒的抗原
D. 麻疹患者体内产生了终生具有抵抗麻疹病毒的抗体
【答案】D
【解析】
【分析】(1)能刺激人体淋巴细胞产生抗体的物质就是抗原。抗原包括进入人体的微生物等病原体、异物、异体器官等。
(2)抗体是指抗原物质侵入人体后,刺激淋巴细胞产生的一种抵抗该抗原物质的特殊蛋白质,可与相应抗原发生特异性结合的免疫球蛋白。抗体具有专一性,抗体消灭抗原后,抗体仍然存留,不同的抗体在人体内存留的时间长短不同。
(3)免疫的类型:特异性免疫和非特异性免疫;①非特异性免疫人体的前两道防线是先天就有的,不针对某一特定病原体,而是对多种病原体都有防御作用,因此叫非特异性免疫(又称先天性免疫)。②特异性免疫人体的第三道防线是出生以后才建立的,通常只能对某一特定的病原体或异物起作用,因而叫做特异性免疫(又称后天性免疫)。这种免疫具有专一性。
【详解】A.患过痢疾的人,以后还会再患痢疾,病后免疫力不牢固,不能防止再感染。但同一流行期中再感染者较少,即具有型特异性免疫。痢疾杆菌菌型多,各型间无交叉免疫。机体对菌痢的免疫主要依靠肠道的局部免疫,即肠道黏膜细胞吞噬能力的增强和SlgA的作用,由此可知,人体对痢疾杆菌产生的是非特异性免疫,A错误。
B.麻疹病毒侵入人后,能刺激体内的淋巴细胞产生一种抵抗新冠病毒的特殊蛋白质,这种特殊的蛋白质就是抗体;该抗体只对麻疹病毒起作用,而对其它病原体无效,这种免疫类型只对特定病原体起作用,因此属于特异性免疫,B错误。
C.抗原是指引起淋巴细胞产生抗体的抗原物质,抗原包括进入人体的微生物等病原体、异物、异体器官等,麻疹的抗原是麻疹病毒,麻疹病毒不是人体产生的,人体产生抵抗麻疹病毒是抗体,C错误。
D.麻疹病毒进入人体后,会刺激人体的淋巴细胞产生一种特殊的蛋白质——抗体,并在人体内存留。当再有麻疹病毒侵入时,就会被存留在人体的抗体清除,因此患过麻疹的人病愈后不会再患这种病的原因是患者体内产生抵抗麻疹病毒的抗体,D正确。
故选D。
17. 地震救援中,将长时间受困人员救出时,需将他们的眼睛蒙住。目的是为了避免强光灼伤眼球的哪个结构( )
A. 瞳孔B. 巩膜C. 视网膜D. 玻璃体
【答案】C
【解析】
【分析】眼球由眼球壁和内容物组成,眼球壁包括外膜、中膜和内膜,外膜由无色透明的角膜和白色坚韧的巩膜组成;中膜由虹膜、睫状体和脉络膜组成;内膜是含有感光细胞的视网膜;内容物由房水、晶状体、玻璃体组成。
【详解】A.虹膜中央有瞳孔,瞳孔的大小可以调节,能够控制进入眼球内的光线。光线强,瞳孔变小。光线弱,瞳孔变大,A不符合题意。
B.巩膜是眼球外膜的后面部分,白色坚韧,对眼球有保护作用,看到的白眼球就是巩膜,B不符合题意。
C.视网膜含有许多对光线敏感的细胞,能感受光线的刺激。长期埋在废墟中的伤员,人处在黑暗环境中,瞳孔非常大;从废墟中救出后,外界的光线很强,强光容易刺激损伤视网膜,甚至引起视网膜脱落。因此地震救援中,将长时间受困人员救出时,需将他们的眼睛蒙住。目的是为了避免强光灼伤眼球的视网膜,C符合题意。
D.玻璃体是透明的胶状物,支撑眼球壁,折射光线, D不符合题意。
故选C。
18. 当飞机升降时,乘客可以咀嚼食物或张口,目的是使咽鼓管张开,以维持某结构两侧大气压的平衡。该结构是
A. 鼓膜B. 鼓室C. 半规管D. 前庭
【答案】A
【解析】
【分析】为了保护耳和听觉,除了减少和消除噪声外,平时还应当注意做到:(1)不要用尖锐的东西挖耳朵,以免戳伤外耳道或鼓膜。(2)遇到巨大声响时,迅速张口,使咽鼓管张开,或闭嘴、堵耳,以保持鼓膜两侧大气压力平衡。(3)鼻咽部有炎症时,要及时治疗,避免引起中耳炎。(4)不让污水进入外耳道,避免外耳道感染。
【详解】海拔越高、气压越低。在飞机起飞或降落时,在短时间内,飞机的高度发生巨大的变化。外界气压也发生巨大变化,而鼓膜内的气压不变,因此容易击穿鼓膜。在飞机起飞或降落时,乘务员通常发给每位乘客一块口香糖,嚼口香糖可以使咽鼓管张开,因咽鼓管连通咽部和鼓室。这样口腔内的气压即鼓室内的气压与鼓膜外即外耳道的气压保持平衡,保持鼓膜内外大气压的平衡,以免击穿鼓膜,因此BCD错误,A正确。
故选A。
19. 当开考铃声响起,接受铃声刺激,产生神经冲动的结构是( )
A. ①B. ②C. ③D. ④
【答案】C
【解析】
【分析】听觉形成的过程是外界的声波经过外耳道传到鼓膜,引起鼓膜的振动,刺激了耳蜗内的听觉感受器;神经冲动通过与听觉有关的神经传递到大脑皮层的听觉中枢。
图中:①鼓膜,②半规管,③耳蜗,④咽鼓管。
【详解】A.① 鼓膜是外耳和中耳之间的分隔,它像一层薄膜,能够接收外界的声音振动并将其转化为机械波,进而传递到中耳,A不符合题意。
B.② 半规管是内耳的一部分,与维持身体平衡有关,而不是直接接收声音。半规管内有感受头部位置变动的感受器,当头部位置变动时,可以感受这种刺激,B不符合题意。
C.③ 耳蜗是内耳的一个关键部分,负责将中耳传递来的机械波进一步转化为神经冲动。耳蜗内有听觉感受器,能够将声音信号转化为神经信号,传递给大脑皮层进行识别和处理,C符合题意。
D.咽鼓管是连接中耳和咽部的管道,主要作用是调节中耳内的气压,使其与外界气压保持平衡,从而保护鼓膜不受损伤。它并不直接参与声音的接收和传递,D不符合题意。
故选C。
20. 生物圈是所有生物的共同家园,人类的活动不断影响和改变着生物圈,下列人类活动不利于保护生物圈的是( )
A. 围湖造田,扩大耕地面积B. 实施“三北”防护林生态工程
C. 退耕还草,修复草原生态D. 实行长江流域重点水域十年禁渔
【答案】A
【解析】
【分析】人类活动对生态环境的影响有二大方面,一是有利于或改善其它生物的生存环境;二是不利于或破坏其它生物的生存环境。有利于保护生物圈的是做法有:保护绿水青山,建设生态文明;分类处理垃圾,回收利用资源;工厂排放的废气经过处理再排放;骑行共享单车,倡导绿色出行;植树造林;合理开发新能源;禁止燃放烟花爆竹等。
【详解】A.生物必须适应环境才能生存,每种生物都生活在一定的生态系统中。人们干预生态系统,如围湖造田,会破坏生态环境,不利于保护生物多样性,不利于保护生物圈,A错误。
B.“三北”防护林工程是我国十大生态建设工程的第一个巨大植树造林工程,被誉为“世界林业生态工程之最”,该工程有利于保护生物圈,B正确。
C.由于草原上的植物根系发达,因而对保持水土有重要作用;树木的叶子和草原还能截留降水,涵养水源;植物的蒸腾作用能够增加大气的湿度,可以调节气候,这些都是草原对生态环境的意义,因而退耕还林、还草是改善环境的最佳做法,C正确。
D.“十年禁渔”是为了保护鱼类资源,实现可持续发展,有利于保护生物圈,D正确。
故选A。
第Ⅱ卷非选择题
二、识图作答题
21. 如图是某人不小心被针刺到手发生缩手反射的反射弧。请据图回答。
(1)该同学完成缩手反射的结构基础为________,图中的③是_________,其中感受器是图中的_____。(填序号)
(2)缩手反射属于_______(选填“简单”或“复杂”)反射,该同学被针刺后的疼痛感觉形成于____________。
(3)若某患者的结构②受损,其他结构正常,则缩手反射_______。(选填“能”或“不能”)
【答案】(1) ①. 反射弧 ②. 神经中枢 ③. ⑤
(2) ①. 简单 ②. 大脑皮层的躯体感觉中枢##大脑皮层
(3)不能
【解析】
【分析】据图分析可知:①效应器、②传出神经、③神经中枢、④传入神经、⑤感受器。
【小问1详解】
反射的结构基础是反射弧,包括感受器、传入神经、神经中枢、传出神经和效应器。根据图中神经节所在的位置,可确定④传入神经,所以⑤感受器,③神经中枢。
【小问2详解】
简单(非条件)反射是指生来就有的先天性反射,它是一种比较低级的神经活动、脑干参与即可完成,缩手反射的神经中枢在脊髓,是生来就有的先天性反射。
然而,当该同学被针刺后,他不仅会立即缩手,还会感到疼痛。这种疼痛感觉的形成则需要在大脑皮层的参与下完成,因为大脑皮层是感觉形成的重要部位。
【小问3详解】
若某患者的结构②(传出神经)受损,而其他结构均保持正常,那么缩手反射将不能发生。这是因为传出神经负责将神经中枢发出的神经冲动传递到效应器。如果传出神经受损,那么刺激信号将无法传递到效应器,进而无法引发后续的反射活动。因此,在这种情况下,缩手反射将不能发生。
22. 如图是眼球的结构模式图,请据图回答问题。
(1)图中对眼球内部起保护作用的结构是_____(填标号)。
(2)小芳白天刚从电影院出来时瞳孔发生的变化是_________。(填“由大变小”或“由小变大”)
(3)如果我们不注意用眼卫生,如长时间玩手机、看电脑会使________(填名称)的曲度变大,甚至使眼球前后径过长,观看远处物体时形成的物像落在________的前方,形成近视眼。可通过配戴_____透镜加以矫正。
(4)假如某人经检查眼球结构完好无损,却看不到周围的物体,则受损的部位可能是__________。(答出一点原因即可)
【答案】(1)6 (2)由大变小
(3) ①. 晶状体 ②. 视网膜 ③. 凹
(4)视神经##大脑皮层视觉中枢
【解析】
【分析】观图可知,1是角膜,2是晶状体,3是瞳孔,4是虹膜,5是睫状体,6是巩膜,7是脉络膜,8是视网膜,9是玻璃体。
【小问1详解】
眼睛中被称为“白眼球”部分是巩膜,白色坚韧的巩膜具有保护作用。图中对眼球起保护作用的结构是6巩膜。
【小问2详解】
虹膜中央有瞳孔,瞳孔的大小可以调节,能够控制进入眼球内的光线。强光下瞳孔缩小,减少进入眼内的光量,以保护视网膜不受过强的刺激;弱光下瞳孔扩大,增加进入眼内的光量,使视网膜得到足够光的刺激。小芳白天刚从电影院出来时瞳孔发生的变化是由大变小。
【小问3详解】
近视形成的原因是,晶状体过度变凸不能恢复原状或眼球的前后径过长,导致远处物体反射的光线经折射后形成的物像落在视网膜的前方,因而看不清远处的物体。如果我们不注意用眼卫生,如长时间玩手机、看电脑会便晶状体的曲度变大,甚至使眼球前后径过长,观看远处物体时形成的物像落在视网膜前方,形成近视眼。可通过配戴凹透镜加以矫正。
【小问4详解】
如果视神经受损,视网膜产生的神经冲动无法传到视觉中枢产生视觉,无法对视神经传来的神经冲动产生反应。所以假如某人经检查眼球结构完好无损,则受损的部位可能是视神经或大脑皮层的视觉中枢。
23. 甲图是泌尿系统示意图,乙图是尿液形成示意图,请据图回答以下问题:
(1)甲图中,尿液形成的主要场所是[ ]_______。(在中括号内填数字序号;在横线上填文字)
(2)乙图中的②③④分别是________、________、________。
(3)乙图中,尿的形成过程主要包括A②和③的____________的作用和B④的________作用的两个连续阶段。
(4)医生在检查某病人的尿液成分时,发现含有较多的血细胞和大分子蛋白质,最有可能病变的部位是乙图中[_____]。(填数字序号)
【答案】(1)a肾脏 (2) ①. 肾小球 ②. 肾小囊 ③. 肾小管
(3) ①. 过滤(或滤过) ②. 重吸收
(4)②
【解析】
【分析】图甲中:泌尿系统是由a肾脏、b输尿管、c膀胱、d尿道组成。
图乙中:①入球小动脉,②肾小球,③肾小囊,④肾小管,⑤肾静脉,⑥集合管;A是肾小球(和肾小囊壁)的滤过作用,B是肾小管的重吸收作用。
【小问1详解】
泌尿系统是由肾脏、输尿管、尿道组成。肾脏主要作用是形成尿液,故甲图中,尿液形成的主要场所是a肾脏。
【小问2详解】
肾单位是肾脏的结构和功能单位,肾单位包括肾小体和肾小管,肾小囊腔与肾小管相通,每个肾单位由肾小球。
结合题图乙可知,②③④分别是肾小球、肾小囊、肾小管。
【小问3详解】
尿的形成要经过肾小球和肾小囊内壁的过滤和肾小管的重吸收作用。
血浆通过肾小球的滤过作用,水、无机盐、葡萄糖会滤过到肾小囊腔形成原尿,其中大部分水,而剩下的如尿素。结合分析可知,尿的形成过程主要包括A②肾小球和③肾小囊壁的过滤(或滤过)的作用和B④肾小管的重吸收作用的两个连续阶段。
【小问4详解】
正常情况下肾小球不能过滤血细胞和大分子蛋白质,若肾小球病变,原本不能过滤的血细胞和大分子蛋白质进入了原尿,肾小管又对血细胞和大分子蛋白质无重吸收作用,因此尿液中会出现血细胞和大分子蛋白质,则病变的部位可能是乙图中②肾小球。
三、实验探究题
24. 为探究甲状腺激素对动物生长发育的影响,某研究小组做了这样一个实验:将40只幼鼠平均分成A、B两组,A组以正常食物进行饲喂,B组以A组的食物加上甲状腺激素进行饲喂。下图是40d内的实验结果,据图回答下列问题。
(1)该实验所检验的假设是______。
(2)采用幼鼠而不用成年鼠进行实验,是因为______。
(3)每组均用20只而不用一只幼鼠做实验,是因为______。
(4)该实验的变量是______。
(5)图中实验结果说明了什么?______。
【答案】(1)甲状腺激素对鼠的生长发育有影响
(2)幼鼠生长发育较快,实验效果明显
(3)实验结果具有偶然性,样本多,实验结果更可靠
(4)甲状腺激素 (5)甲状腺激素对动物的生长发育有影响
【解析】
【分析】甲状腺分泌的甲状腺激素能够促进人体的新陈代谢、促进生长和发育、提高神经系统的兴奋性。
小问1详解】
为探究甲状腺激素对动物生长发育的影响?作出假设是对提出问题肯定或否定的回答,作出假设是甲状腺激素对鼠的生长发育有影响。
【小问2详解】
采用幼鼠而不用成年鼠进行实验,是因为幼鼠正处于生长发育期,对甲状腺激素的需求更为敏感,幼鼠生长发育较快,实验结果更为显著。而成年鼠的生长发育已经基本完成,对甲状腺激素的需求相对稳定,实验结果可能不够明显。
【小问3详解】
每组均用20只而不用一只幼鼠做实验,是为了避免偶然性,样本多,实验结果更可靠。因为单只幼鼠的个体差异较大,实验结果可能受到其他因素的影响,而使用多只幼鼠进行实验可以减小这种影响,使实验结果更加可靠。
【小问4详解】
A组的食物中不含甲状腺激素,而B组的食物中添加了甲状腺激素,这是两组实验的唯一区别,因此实验的变量是甲状腺激素。
【小问5详解】
图中实验结果可以看出甲状腺激素对动物生长发育有重要作用。从图中可以看出,B组幼鼠的体重增长明显快于A组,这是因为B组的甲状腺激素,而A组的食物中不含甲状腺激素,这说明甲状腺激素能对动物的生长发育有影响。
四、材料分析题
25. 新型冠状(简称“新冠”)病毒的传播途径包括飞沫传播、接触传播和气溶胶传播。人们通过呼吸、说话、咳嗽、排泄等过程产生气溶胶,气溶胶是比飞沫更小的液滴(直径100微米以下),可长时间悬浮在空气中,可传播的距离更远,在气溶胶中新冠病毒可存活3小时,被人吸入后发生感染。因此,无症状感染者的气溶胶传播容易引发聚集性疫情。阅读上述材料,回答下列问题:
(1)新冠病毒肺炎具有传染性和___________。
(2)从传染病的角度分析,新冠病毒属于___________,新冠病毒肺炎无症状感染者属于___________。防疫人员对车站、学校、商场等公共场所定期消毒,这属于___________的预防措施。
(3)针对新冠病毒气溶胶传播的特点,我们更应该做好个人的防护。请你写出一条具体的个人防护措施:___________。
【答案】(1)流行性 (2) ①. 病原体 ②. 传染源 ③. 切断传播途径 (3)戴口罩等
【解析】
【分析】传染病是指由病原体引起的,能够在人与人之间、人与动物之间传播的疾病。传染病能够在人群中流行,必须同时具备传染源、传播途径、易感人群这三个环节,缺少其中任何一个环节,传染病就流行不起来。传染病的预防措施包括控制传染源、切断传播途径、保护易感人群等措施。
【小问1详解】
传染病是指由病原体引起的,能够在人与人之间、人与动物之间传播的疾病,具有传染性和流行性的特点。
【小问2详解】
病原体是指引起传染病的细菌、病毒和寄生虫等生物。传染源是指能够散播病原体的人或动物;传播途径是指病原体离开传染源到达健康人所经过的途径;易感人群是指对某种病原体缺乏免疫力而容易感染该病的人群。因此,从传染病的角度分析,新冠病毒属于病原体,新冠病毒肺炎无症状感染者属于传染源。防疫人员对车站、学校、商场等公共场所定期消毒,这属于切断传播途径的预防措施。
【小问3详解】
预防传染病的措施有控制传染源、切断传播途径、保护易感人群。针对新冠病毒气溶胶传播的特点,我们更应该做好个人的防护。个人防护措施:戴口罩,不聚集等。平均体重(20天)
平均体重(40天)
A组
15g
35g
B组
20g
70g
辽宁省丹东市东港市2023-2024学年七年级下学期期末生物学试题(原卷版+解析版): 这是一份辽宁省丹东市东港市2023-2024学年七年级下学期期末生物学试题(原卷版+解析版),文件包含辽宁省丹东市东港市2023-2024学年七年级下学期期末生物学试题原卷版docx、辽宁省丹东市东港市2023-2024学年七年级下学期期末生物学试题解析版docx等2份试卷配套教学资源,其中试卷共18页, 欢迎下载使用。
辽宁省阜新市太平区2023-2024学年七年级下学期期末生物学试题(原卷版+解析版): 这是一份辽宁省阜新市太平区2023-2024学年七年级下学期期末生物学试题(原卷版+解析版),文件包含辽宁省阜新市太平区2023-2024学年七年级下学期期末生物学试题原卷版docx、辽宁省阜新市太平区2023-2024学年七年级下学期期末生物学试题解析版docx等2份试卷配套教学资源,其中试卷共21页, 欢迎下载使用。
辽宁省铁岭市铁岭县2023-2024学年七年级下学期7月期末生物试题: 这是一份辽宁省铁岭市铁岭县2023-2024学年七年级下学期7月期末生物试题,共6页。