





辽宁省沈阳市沈河区2023-2024学年七年级下学期期末生物学试题(原卷版+解析版)
展开
这是一份辽宁省沈阳市沈河区2023-2024学年七年级下学期期末生物学试题(原卷版+解析版),文件包含辽宁省沈阳市沈河区2023-2024学年七年级下学期期末生物学试题原卷版docx、辽宁省沈阳市沈河区2023-2024学年七年级下学期期末生物学试题解析版docx等2份试卷配套教学资源,其中试卷共20页, 欢迎下载使用。
1. 吸烟有害健康,烟草中的尼古丁能杀伤大量精子,降低受孕率甚至导致胎儿畸形。人产生精子的器官是( )
A. 输精管B. 前列腺C. 睾丸D. 附睾
【答案】C
【解析】
【分析】男性的生殖系统包括精囊腺、前列腺、输精管、尿道、阴茎、附睾、阴囊、睾丸等组成。
【详解】A. 输精管的功能是输送精子的通道,A不符合题意。
B. 前列腺分泌黏液,B不符合题意。
C. 睾丸属于男性生殖系统的主要器官,产生精子,分泌雄性激素,C符合题意。
D. 附睾贮存和输送精子,D不符合题意。
故选C。
2. 小肠是消化和吸收的主要场所,其中与吸收相适应的形态结构有()
①小肠长约5~6米,是消化道中最长的一段②小肠内有许多种由消化腺分泌的消化液,如胰液、肠液等③小肠的绒毛壁、毛细血管壁都只由一层上皮细胞构成④小肠内壁有许多皱襞,皱襞上有大量的小肠绒毛.
A. ①②③B. ①③④C. ①②④D. ②③④
【答案】B
【解析】
【分析】小肠是消化和吸收的主要场所,其结构是与其功能相适应的,据此解答。
【详解】小肠适于吸收营养物质的结构特点是:①小肠长约5~6米,是消化道中最长的一段,④小肠内壁有许多皱襞,皱襞上有大量的小肠绒毛,使小肠黏膜的表面积增加600倍,大大增加了吸收的面积;小肠绒毛中有丰富的毛细血管和毛细淋巴管;③小肠的绒毛壁、毛细血管壁都只由一层上皮细胞构成,利于吸收营养物质。
而②小肠内有许多种由消化腺分泌的消化液,如胰液、肠液等,是与小肠的消化功能相适应的。故B符合题意。
【点睛】对小肠适于吸收和消化的结构特点和功能要进行正确的区分,明白其结构与功能相适应的特点。
3. 既有消化功能又具有吸收功能的器官有( )
A. 口腔、胃、小肠B. 口腔、小肠、大肠
C. 口腔、胃D. 胃、小肠
【答案】D
【解析】
【分析】消化系统包括消化道和消化腺两部分。消化道包括:口腔、咽、食道、胃、小肠、大肠、肛门等器官。消化腺有唾液腺、胃腺、肠腺、肝脏和胰腺。
【详解】A.口腔对食物进行初步消化,但没有吸收功能;在胃内,可对蛋白质进行初步消化,又可吸收少量的水、无机盐和酒精;小肠是消化食物和吸收营养物质的主要场所,故A不符合题意。
B.口腔无吸收功能,在胃内,可对蛋白质进行初步消化,又可吸收少量的水、无机盐和酒精;小肠是消化食物和吸收营养物质的主要场所;大肠只能吸收少量的水、无机盐和部分维生素,却没有消化功能,故B不符合题意。
C.口腔对食物进行初步消化,但没有吸收功能;在胃内,可对蛋白质进行初步消化,又可吸收少量的水、无机盐和酒精,故C不符合题意。
D.在胃内,可对蛋白质进行初步消化,又可吸收少量的水、无机盐和酒精;小肠是消化食物和吸收营养物质的主要场所,故D符合题意。
故选D。
4. 人体进行生命活动产生的二氧化碳在血液中主要是由下列哪项血液成分运输到肺排出体外( )
A. 血浆B. 红细胞C. 白细胞D. 血小板
【答案】A
【解析】
【分析】血液由血浆和血细胞组成,血细胞包括红细胞、白细胞和血小板。
【详解】A.血浆中含有大量的水,还含有血浆蛋白、葡萄糖、氨基酸、无机盐等,能运载血细胞,运输营养物质和废物(如二氧化碳、尿素等),所以人体进行生命活动产生的二氧化碳在血液中主要是由血浆运输到肺排出体外,A符合题意。
B.红细胞富含血红蛋白,血红蛋白是一种红色含铁的蛋白质,它在氧浓度高的地方与氧结合,在氧浓度低的地方与氧分离,功能主要是运输氧气,B不符合题意。
C.白细胞具有细胞核,能吞噬发炎部位的病菌,具有防御和保护的作用,C不符合题意。
D.血小板具有止血和加速凝血的作用,D不符合题意。
故选A。
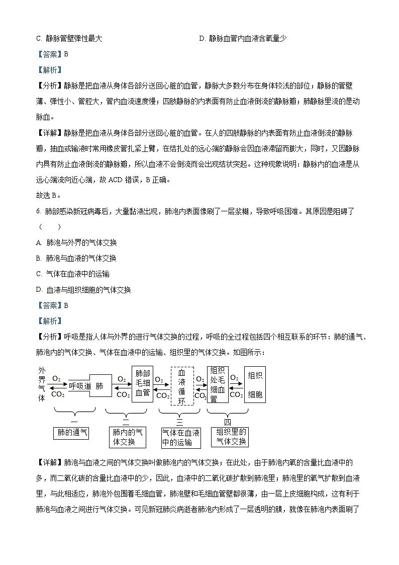
5. 抽血或输液时常用橡皮管扎紧上臂,这时发现橡皮管远心端的静脉会膨胀,说明( )
A. 静脉的分布都比较深B. 静脉内血液向心脏流动
C. 静脉管壁弹性最大D. 静脉血管内血液含氧量少
【答案】B
【解析】
【分析】静脉是把血液从身体各部分送回心脏的血管,静脉大多数分布在身体较浅的部位;静脉的管壁薄、弹性小、管腔大,管内血流速度慢;四肢静脉的内表面有防止血液倒流的静脉瓣;肺静脉里流的是动脉血。
【详解】静脉是把血液从身体各部分送回心脏的血管。在人的四肢静脉的内表面有防止血液倒流的静脉瓣,抽血或输液时常用橡皮管扎紧上臂,在结扎处的远心端的静脉会因血液滞留而膨大,同时,又因静脉内具有防止血液倒流的静脉瓣,所以血液不会倒流而会出现结状突起。这种现象说明:静脉内的血液是从远心端流向近心端,故ACD错误,B正确。
故选B。
6. 肺部感染新冠病毒后,大量黏液出现,肺泡内表面像刷了一层浆糊,导致呼吸困难。其原因是阻碍了( )
A. 肺泡与外界的气体交换
B. 肺泡与血液的气体交换
C. 气体在血液中的运输
D. 血液与组织细胞的气体交换
【答案】B
【解析】
【分析】呼吸是指人体与外界的进行气体交换的过程,呼吸的全过程包括四个相互联系的环节:肺的通气、肺泡内的气体交换、气体在血液中的运输、组织里的气体交换。如图所示:
【详解】肺泡与血液之间的气体交换叫做肺泡内的气体交换;在此处,由于肺泡内氧的含量比血液中的多,而二氧化碳的含量比血液中的少,因此,血液中的二氧化碳扩散到肺泡里;肺泡里的氧气扩散到血液里,与此相适应,肺泡外包围着毛细血管,肺泡壁和毛细血管壁都很薄,由一层上皮细胞构成,这有利于肺泡与血液之间进行气体交换。可见新冠肺炎病逝者肺泡内形成了一层透明的膜,就像在肺泡内表面刷了一层浆糊,阻碍了肺泡与血液之间进行气体交换。
故选B。
7. 与吸入的气体相比人体呼出气体中氧气减少二氧化碳增多,增多的二氧化碳主要产生于( )
A. 组织细胞B. 血液C. 心脏D. 肺泡
【答案】A
【解析】
【分析】呼吸作用是细胞利用氧,将有机物分解成二氧化碳和水,并且将储存在有机物中的能量释放出来,供给生命活动的需要的过程。呼吸作用主要是在线粒体内进行的,其实质就是有机物分解,释放能量。
【详解】组织细胞是人体生命活动的基本单位,在组织细胞把有机物氧化分解,产生二氧化碳和水,并且释放出能量供生命活动需要。与吸入的气体相比人体呼出气体中氧气减少二氧化碳增多,增多的二氧化碳主要产生于组织细胞,故BCD错误,A正确。
故选A。
8. 流出肾脏的血液成分与流入肾脏的血液成分相比,其特点是( )
A. 氧含量增加B. 二氧化碳含量减少
C. 无机盐含量增加D. 尿素含量减少
【答案】D
【解析】
【分析】肾脏是形成尿液的主要器官。
【详解】血液经过肾脏的时候,由于肾脏是由肾单位组成的。肾单位又包括肾小球,肾小囊,肾小管。在经过肾小球和肾小囊壁时,除血细胞和大分子的蛋白质外,血浆中的一部分水、无机盐、葡萄糖和尿素等物质都可以经肾小球过滤到肾小囊中。肾小囊中的液体称为原尿。当原尿流经肾小管时,全部葡萄糖、大部分的水和部分无机盐等被肾小管重新吸收,并且进入包绕在肾小管外面的毛细血管中,送回到血液里,而剩下的水和无机盐、尿素等就形成了尿液。这样从肾静脉中流出的血液尿素的含量就大大减少了,无机盐的含量也相对减少;由于组织细胞的呼吸作用也消耗了氧气,产生二氧化碳,因此血液由含氧丰富动脉血变成含氧少静脉血。故从肾流出的血液,氧减少、无机盐减少、营养物质减少、二氧化碳增多,尿素减少,故ABC错误,D正确。
故选D。
9. 人的生命活动不断产生废物,要及时排出对人体有害的废物,维持人体内细胞生活环境的稳定。下列具有排泄功能的器官是( )
①肺 ②大肠 ③肝脏 ④肾脏 ⑤皮肤
A. ①③④B. ①④⑤C. ④⑤D. ②④⑤
【答案】B
【解析】
【分析】人体内物质分解时产生的二氧化碳、尿素和多余的水等废物排出体外的过程叫做排泄。排泄的途径主要有三条:1.水和少量的无机盐、尿素以汗液的形式由皮肤排出;2.二氧化碳和少量的水以气体的形式通过呼吸系统排出;3.绝大部分水、无机盐和尿素等废物以尿的形式通过泌尿系统排出。
【详解】根据分析可知,①肺能将二氧化碳和少量的水以气体的形式排出,属于具有排泄功能的器官; ④肾脏能将绝大部分水、无机盐和尿素等废物以尿的形式排出,属于具有排泄功能的器官;⑤皮肤能将水和少量的无机盐、尿素以汗液的形式排出,也属于具有排泄功能的器官,而②大肠 ③肝脏不属于具有排泄功能的器官。
故选B。
10. 用一定量的甲状腺激素连续饲喂正常成年小白鼠4周,则小白鼠的耗氧量和神经系统的兴奋性分别表现为( )
A. 增加、降低B. 增加、增强C. 减少、降低D. 减少、增强
【答案】B
【解析】
【分析】甲状腺分泌的甲状腺激素(氨基酸衍生物),几乎作用于全身组织细胞,具有促进代谢活动;促进生长发育(包括中枢神经系统的发育),提高神经系统的兴奋性的作用。
【详解】甲状腺激素是由甲状腺分泌的,它的主要作用是促进新陈代谢、促进生长发育、提高神经系统的兴奋性,因此小白鼠表现为神经系统的兴奋性增强,神经系统的兴奋会引起呼吸作用加强,所以耗氧量增加,B正确。
故选B。
11. 下列有关神经系统组成和功能的叙述,不正确的是( )
A. 神经系统由脑和脊髓两部分组成
B. 神经元是神经系统结构和功能的基本单位
C. 小脑能够协调肌肉运动和维持躯体平衡
D. 神经是由神经纤维集结成束,外面包膜构成
【答案】A
【解析】
【分析】神经系统由脑、脊髓和它们所发出的神经组成,脑和脊髓是神经系统的中枢部分,叫中枢神经系统;由脑发出的脑神经和由脊髓发出的脊神经是神经系统的周围部分,叫周围神经系统。神经系统的结构和功能的基本单位是神经元。
【详解】A.神经系统由脑、脊髓和它们发出的神经组成,中枢神经系统由脑和脊髓组成,由脑发出的脑神经和由脊髓发出的脊神经是神经系统的周围部分,叫周围神经系统,A错误。
B.神经元又叫神经细胞,是神经系统的结构和功能单位,神经元的基本结构包括细胞体和突起两部分。神经元的突起一般包括一条长而分支少的轴突和数条短而呈树状分支的树突,B正确。
C.小脑位于脑干背侧,大脑的后下方,协调运动,维持身体平衡,C正确。
D、神经是由聚集成束的神经纤维所构成,而神经纤维本身构造是由神经元的轴突外被神经胶质细胞所形成的髓鞘包覆;其中许多神经纤维聚集成束,外面包着由结缔组成的膜,就成为一条神经,D正确。
故选A。
12. 为应对全球气候变化,我国提出在2060年前实现“碳中和”,彰显了大国担当。“碳中和”是指通过多种途径、采取各种措施,使排放的二氧化碳和消耗的二氧化碳总量相等。为实现“碳中和”,在我们日常生活中,下列行为不可取的是( )
A. 爱护植被,大力开展植树造林
B. 选择公共交通工具出行
C. 垃圾分类,回收处理
D. 经常使用一次性餐具
【答案】D
【解析】
【分析】绿色植物在光合作用中制造氧,超过了自身呼吸作用对氧的需要,其余的氧气都以气体形式排到了大气中;绿色植物还通过光合作用,不断消耗大气中的二氧化碳,这样就维持了生物圈中二氧化碳的氧气的相对平衡,简称碳—氧平衡。
【详解】A.绿色植物不断地进行着光合作用,消耗大气中的二氧化碳,产生的氧又以气体的形式进入大气,维持了生物圈中的碳—氧平衡。爱护植被,大力植树造林,有利于维持平衡碳—氧平衡,故A正确。
B.尽量使用公共交通工具出行,能减少二氧化碳的排放,有利于保护环境,故B正确。
C.将垃圾分类回收处理,能够节约资源,保护环境,有利于维持碳—氧平衡,故C正确。
D.经常使用一次性餐具,不仅会浪费资源,还会增加碳排放,对保护环境不利,故D错误。
故选D。
二、非选择题:(本题共5小题,每空0.5分,共18分)
13. 早产是新生儿夭折的主要原因,其中极端早产儿(即在母亲怀孕28周,甚至不足28周时便出生)极其常见(人造子宫,如图一所示),并用它来抚育早产的羊羔(羊的生殖方式与人类相同)。羊羔在此“人造子宫”中待了4周。足月后,它们与在母羊子宫中待到足月出生的小羊一样健康。这一研究成果为解决早产儿的存活问题带来了新希望。图三表示男女生殖器官发育图,请根据资料和图片回答问题。
(1)图一中,生物袋模拟的结构是图二的 ________(填序号和对应的结构名称),电解质溶液模拟的是胎儿生活环境中的羊水,外界的营养物质通过图一中生物袋外置机器为羊羔提供生长发育所需的氧气和营养物质。羊羔生命活动产生的代谢废物也可以通过生物袋外置机器排出体外,生物袋外部配置的机器与胎儿连通可以模拟_______(填结构名称)。
(2)图二中,卵巢产生的卵细胞在 _________(填序号和对应的结构名称)处与精子结合形成受精卵,并逐渐发育成 _______附着在子宫内膜上。根据资料,这一阶段是否能在图一所示的人造子宫中完成?_______(填“不能”或“能”)。
(3)人出生后的发育速度更快。据图三可以判断,曲线 _____(填字母)表示女性卵巢重量变化曲线。
【答案】(1) ①. ③子宫 ②. 胎盘
(2) ① ②输卵管 ②. 胚泡 ③. 不能
(3)b
【解析】
【分析】(1)由受精卵到胎儿的过程是:受精卵→胚泡→胚胎→胎儿。
(2)图二中,①是卵巢,②是输卵管,③是子宫,④是阴道。
【小问1详解】
弗雷克等人研制出的人造子宫,更确切地说是一种生物袋。这种特殊材质制成的大塑料袋模拟的结构是图二的③子宫。羊胎通过胎盘从母体的血液里获得氧气和营养物质,同时把产生的二氧化碳等废物,也通过胎盘经母体排出体外。故生物袋外部配置的机器与胎儿连通可以模拟胎盘,从中获得胎儿生长发育所需的氧气和营养物质。
【小问2详解】
含精子的精液进入阴道后,精子缓慢地通过子宫,在输卵管内与卵细胞相遇,精子与卵细胞结合形成受精卵。受精卵形成后,会沿着输卵管向子宫移动,同时进行细胞分裂,形成胚泡并植入子宫内膜内。由此可知,图二中,卵巢产生的卵细胞在②输卵管处与精子结合形成受精卵,并逐渐发育成胚泡,最后在子宫内膜上着床。研究人员指出,这款设备目前并不能用于胚胎发育的早期阶段。所以这一阶段不能在图一所示的人造子宫中完成。
【小问3详解】
进入青春期的时间男生比女生晚两年,进入青春期后,人体发育最迅速的器官是生殖器官。根据图示可知,a所示的器官应为男性的睾丸,b所示的器官应为女性的卵巢。
14. 某同学由于缺少乳糖酶,在喝完牛奶后会出现腹胀、腹痛、腹泻等乳糖不耐受的症状。牛奶主要成分有水、脂肪、蛋白质、乳糖、无机挂等。图一是消化系统结构示意图,图二是牛奶在消化道不同器官的变化过程,图三为淀粉、蛋白质、脂肪在消化道各部位被消化程度的曲线图。请据图回答:
(1)乳糖是牛奶中的一种糖类,据图二推测,消化乳糖的主要器官是图一的______(填序号和对应的结构名称)。
(2)图三中Z曲线代表的物质在图一的______(填序号和对应的结构名称)开始化学性消化、最终在消化道中分解成为图二中的______(填字母和对应的营养物质),参与该物质消化的消化液有______
(3)医生还发现该同学患有肝炎,建议他不要吃太油腻的食物,是因为图一中的______(填序号)分泌的消化液减少,导致图三中曲线______(填字母)的消化会受影响,该消化液的作用是______,最终脂肪被分解为______
【答案】(1)⑦小肠 (2) ①. ④胃 ②. d氨基酸 ③. 胃液、肠液、胰液
(3) ①. ③肝脏 ②. Y ③. 乳化脂肪 ④. 甘油和脂肪
【解析】
【分析】图一中:①口腔,②食道,③肝脏,④胃,⑤胰腺,⑥大肠,⑦小肠,⑧肛门。
图二中:①口腔,④胃,⑦小肠;a多肽,bc代表半乳糖和葡萄糖,d氨基酸,e和f代表脂肪酸和甘油。
图三中:A表示口腔、B表示食道、C表示胃、D表示小肠、E表示大肠;X表示淀粉的消化,Z表示蛋白质的消化,Y表示脂肪的消化。
【小问1详解】
乳糖是二糖,需要在⑦小肠中被乳糖酶分解成单糖(葡萄糖和半乳糖)后才能被吸收。小肠是主要的消化和吸收场所,小肠很长,其内壁的环形皱襞和绒毛大大增加了消化和吸收的表面积,同时小肠内含有多种消化酶,可以分解多种营养物质。
【小问2详解】
蛋白质在胃中开始被消化,在胃腺分泌的胃液中含有胃蛋白酶,该酶可把蛋白质分解成多肽。进入小肠后,在小肠肠腺分泌的肠液和胰腺分泌的胰液的作用下,蛋白质和多肽被彻底分解成氨基酸。氨基酸可被吸收到小肠绒毛腔内的毛细血管中,随着血液运往全身各处。结合题图可知,图三中的Z曲线代表的物质是蛋白质,蛋白质的消化始于④胃,但在胃中仅开始初步的消化,主要的消化在小肠中进行,最终在小肠中彻底分解为d氨基酸。可见,参与蛋白质消化的消化液主要有胃液、胰液和肠液。
【小问3详解】
肝炎会影响肝脏的功能,导致图一中的③肝脏分泌的胆汁减少。胆汁虽然不含消化酶,但其对脂肪乳化作用至关重要。胆汁可以将脂肪分解成小颗粒,增加脂肪与消化酶的接触面积,促进脂肪的消化,脂肪的小肠内最终分解为甘油和脂肪酸。可见,肝脏分泌胆汁的减少,会导致图三中曲线Y脂肪的消化会受影响。
15. 人体是一个统一的整体,各系统之间相互联系,相互协调,共同完成各种生命活动。如图是人体部分系统的关系和生理活动示意图,据图回答下列问题:(注:A、B、C、D、E、F、G、H代表器官、结构或系统,①、②、③、④、⑤代表生理过程。)
(1)图一中心室壁最厚的腔室是______(填序号和结构名称),其连接着的血管是______(填序号),其内流动的血液是______血。
(2)完成气体交换的器官是肺。进行②时,肋间肌外于______(“收缩”或“舒张”)状态,膈顶部______(填“上升”或“下降”)。氧气通过呼吸道进入肺,经过肺泡与血液的气体交换。
(3)脑细胞代谢产生的二氧化碳,通过血液循环,最先进入心脏四腔中的______(填序号)。
(4)人体进行生命活动产生的尿素等废物主要通过D器官排出体外。血液通过F的______作用形成原尿,其中全部葡萄糖、大部分水和部分无机盐等要通过______(填字母)重新吸收、剩下的水和无机盐、尿素等就形成了尿液。
【答案】(1) ① 2左心室 ②. 6 ③. 动脉
(2) ①. 收缩 ②. 下降 (3)3
(4) ①. 滤过 ②. H
【解析】
【分析】图中:1左心房,2左心室,3右心房,4右心室,5肺静脉,6主动脉,7肺动脉,8上腔静脉,9下腔静脉;A肺,B消化系统,C循环系统,D肾脏;E入球小动脉,F肾小球,G出球小动脉,H肾小管;①吸收过程,②是吸气,③是呼气,④肾小球的重吸收,⑤肾小管的重吸收。
【小问1详解】
心脏是血液循环的动力器官,主要由心肌构成,心脏的四个腔中,心房壁比心室壁薄,心房的血液流到心室只有一孔之隔,需要的压力小,左心室壁比右心室壁厚,右心室的血液压向肺部,行程较短,需要压力小,左心室内的血液输送到全身各处,行程较长,需要较大的压力,所以心脏壁最厚的是左心室。结合题图可知,图一中心室壁最厚的腔室是2左心室,其连接着的血管是6主动脉,其内流动的血液是动脉血。当血红蛋白与氧气结合时,血液中含氧量高,呈鲜红色,此时的血叫动脉血。
【小问2详解】
吸气时,肋间外肌收缩,肋骨上提,胸骨向上、向外移动,使胸廓的前后径和左右径都增大;同时膈肌收缩,膈顶部下降,使胸廓的上下径增大,这时胸廓扩大,肺随着扩张,肺的容积增大,肺内气压下降,外界空气就通过呼吸道进入肺,完成吸气动作。可见,进行②吸气时,肋间肌外于收缩状态,膈顶部下降。
【小问3详解】
脑组织细胞产生的二氧化碳运输途径是:脑组织细胞→脑组织周围的毛细血管→上腔静脉→右心房→右心室→肺动脉→肺泡周围的毛细血管→肺泡→体外。所以,脑组织细胞排出的二氧化碳,最先进入心脏四腔中的3右心室。
【小问4详解】
尿的形成要经过肾小球和肾小囊内壁的过滤作用和肾小管的重吸收作用两个连续的过程。血液流经肾小球时,除了血细胞和大分子的蛋白质外,其他的如水、无机盐、尿素、葡萄糖会滤过到肾小囊形成原尿。当原尿流经肾小管时,其中大部分水、部分无机盐和全部的葡萄糖被重新吸收回血液,而剩下的尿素、一部分无机盐和水形成了尿液。结合题图可知,血液通过F肾小球的过滤作用形成原尿,其中全部葡萄糖、大部分水和部分无机盐等要通过H肾小管重新吸收、剩下的水和无机盐、尿素等就形成了尿液。
16. 2023年5月12日是全国第十五个“防灾减灾日”,主题是“防范灾害风险,护航高质量发展”。某市中小学积极开展了一系列逃生演练活动、提高了学生的生存意识和技能。回顾演练过程
(1)随着警报响起,同学们迅速离开教室。警报声引起了耳中 _____(填图一中序号和对应的结构名称)的振动,并由听小骨传到内耳,刺激了 _____(填图一中序号)内对振动敏感的感觉细胞,使其产生神经冲动,通过听神经传到听觉中枢产生听觉。
(2)在奔跑时我们能看清远近不同的物体是因为眼球内 _____(填图一中字母)曲度的调节。
(3)图二表示一名同学在逃生过程中不小心伤到了膝盖,校医在清理他的伤口时,一碰触到伤口他立即缩回腿________。此反射的神经冲动传导途径:①→②→③_____________(填结构名称)→④→⑤。清理伤口时他感到非常疼痛,痛觉的形成是在 __________(填图一中序号和对应的结构名称)的躯体感觉中枢。
(4)在逃生过程中,有的同学面红耳赤、心跳呼吸加快,此时他体内肾上腺分泌的 _________明显增多,能让他呼吸加快(提供大量氧气),心跳与血液流动加速,使反应更加快速。这体现了人体的生命活动受到 ____________的共同调节。
【答案】(1) ①. ② ②. ④
(2)A (3) ①. 反射弧 ②. 神经中枢(脊髓) ③. ⑥大脑皮层
(4) ① 肾上腺素 ②. 神经系统和激素
【解析】
【分析】图一中的结构有:A晶状体、B视网膜、C视神经、D玻璃体;①外耳道、②鼓膜、③听小骨、④耳蜗、⑤听觉神经、⑥大脑皮层、⑦小脑、⑧脑干;图二:①感受器、②传入神经、③神经中枢、④传出神经、⑤效应器。
【小问1详解】
听觉的形成过程是:外界的声波经过外耳道传到鼓膜,引起鼓膜的振动;振动通过听小骨传到内耳,刺激④耳蜗内的听觉感受器,产生神经冲动;神经冲动通过与听觉有关的神经传递到大脑皮层的听觉中枢,就形成了听觉。随着警报响起,同学们迅速离开教室。警报声引起了图中②鼓膜的振动继而由听小骨传到内耳,刺激了④耳蜗内对声波敏感的感觉细胞,产生神经冲动。
【小问2详解】
睫状体内有平滑肌,晶状体依靠悬韧带与睫状体相连,眼睛通过睫状体来调节A晶状体的曲度,使物像正好落在眼球内的视网膜上,来看清远近不同的物体。
【小问3详解】
神经调节的基本方式是反射,完成反射的结构基础是反射弧。一名同学在逃生过程中不小心伤到了膝盖,校医在清理他的伤口时,一碰触到伤口他立即缩回腿,此反射的结构基础是反射弧,神经冲动传导途径:①感受器→②传入神经→③神经中枢(脊髓)→④传出神经→⑤效应器。清理他的伤口时,他感到非常疼痛,说明脊髓具有传导兴奋(神经冲动)功能。痛觉的形成是在⑥大脑皮层的躯体感觉中枢。
【小问4详解】
在逃生过程中,有的同学面红耳赤、心跳呼吸加快,此时大脑皮层就会特别兴奋,它通过相关神经促使肾上腺分泌肾上腺素,肾上腺素能让人呼吸加快,心跳和血液流动加速,为身体活动提供更多能量,使反应更加快速。这体现出人体的生命活动受到神经系统和激素的共同调节。
17. 某科研团队研究Y制剂对小鼠体重增加的影响,科研人员利用小鼠进行如下实验:将30只生长状况相同且处于生长发育期的小鼠随机均分为3组,然后进行如下表所示实验,连续进行7周后,根据每周称重得到的数据。绘制曲线如图所示。请回答:
(1)该科研团队进行探究实验时,提出的问题是:______?
(2)实验中每组小鼠饲喂食物的量应相同且适宜,目的是______。
(3)对每组10只小鼠称重得到数据,怎么处理?______
(4)每组用10只小鼠,而不是只用1只的原因是______。
(5)根据图片,通过比较组别______可以推断,Y制剂对体重增加具有______(填“促进”或者“抑制”)效果。
【答案】(1)探究Y制剂对小鼠体重增加的影响 (2)控制单一变量 (3)求平均值
(4)避免偶然性,减少误差
(5) ①. 2、3 ②. 抑制
【解析】
【分析】对照实验是指在探究某种条件对研究对象影响时,对研究对象进行的除了该条件不同以外,其他条件都相同的实验。根据变量设置一组对照实验,使实验结果具有说服力。一般来说,对实验变量进行处理的是实验组;没有处理的是对照组。
【小问1详解】
提出问题是生物探究的前提和基础,该科研团队进行探究实验时,提出的问题是:探究Y制剂对小鼠体重增加的影响?
【小问2详解】
探究Y制剂对小鼠体重增加的影响?实验的变量是Y制剂,除变量不同以外其他的实验条件保持相同,所以实验中每组小鼠饲喂食物的量应相同且适宜,目的是控制单一变量。
【小问3详解】
对每组10只小鼠称重得到的数据求平均值,有利于减少误差,这样得出的实验结果更加科学合理。
【小问4详解】
生物探究实验样本数量要适量,数量过少易出现偶然性,所以每组用10只小鼠,而不是只用1只的原因是避免偶然性,减少误差,这样得出的实验结果更加科学,更具有说服力。
【小问5详解】
对比图中第2组和第3组的曲线可知,相同饲养时间内,饲喂高脂饲料+Y制剂的小鼠体重增加量比饲喂高脂饲料的小鼠体重增加量小,可以推断Y制剂对体重增加具有抑制效果。组别
小鼠数量/只
饲喂食物
饲养条件
1
10
常规饲料
相同且适宜
2
10
高脂饲料
3
10
高脂饲料+Y制剂
相关试卷
这是一份辽宁省阜新市彰武县2023-2024学年七年级下学期期末生物学试题(原卷版+解析版),文件包含辽宁省阜新市彰武县2023-2024学年七年级下学期期末生物学试题原卷版docx、辽宁省阜新市彰武县2023-2024学年七年级下学期期末生物学试题解析版docx等2份试卷配套教学资源,其中试卷共18页, 欢迎下载使用。
这是一份辽宁省沈阳市和平区2023-2024学年七年级下学期期末生物学试题(解析版),共15页。试卷主要包含了选择题,非选择题等内容,欢迎下载使用。
这是一份辽宁省抚顺市望花区2023-2024学年七年级下学期期末生物学试题(原卷版+解析版),文件包含辽宁省抚顺市望花区2023-2024学年七年级下学期期末生物学试题原卷版docx、辽宁省抚顺市望花区2023-2024学年七年级下学期期末生物学试题解析版docx等2份试卷配套教学资源,其中试卷共19页, 欢迎下载使用。