





数学北师大版(2024)4 估算精品一课一练
展开1、会估算一个无理数的大致范围,比较两个无理数的大小
2、了解实数的意义,能对实数按要求进行分类;
3、了解实数和数轴上的点一一对应,能根据实数在数轴上的位置比较大小;
4、了解实数范围内的相反数、倒数、绝对值的意义(同有理数的意义完全一样).
知识点01 估算
【微点拨】日常生活中有些数据不需要十分精确时,可以通过应用所学知识进行估算,但要尽可能地减小误差,方法要科学.
估算法:(1)若,则; (2)若,则;
根据这两个重要的关系,我们通常可以找距离a最近的两个平方数和立方数,来估算和的大小.
例如:,则;,则.
常见实数的估算值:,,.
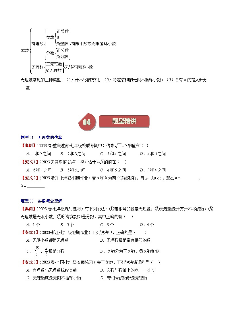
知识点02 实数概念及分类
【微点拨】
无理数常见的三种类型:(1)开不尽的方根;(2)特定结构的无限不循环小数;(3)含有π的绝大部分数.
题型01 无理数的估算
【典例】(2023春·重庆潼南·七年级校联考期中)估算的值在( )
A.和之间B.和之间C.和之间D.和之间
【答案】A
【分析】先估算出无理数的值,再进行辨别、求解.
【详解】解:,
,
,
故选.
【点睛】此题考查了无理数的估算能力,解题的关键是能准确理解并运用平方根知识进行求解.
【变式1】(2023·天津东丽·统考一模)估计的值在( )
A.和之间B.和之间C.和之间D.和之间
【答案】A
【分析】根据无理数估算大小的方法即可求解.
【详解】解:∵,且,
∴,
∴,
故选:.
【点睛】本题主要考查无理数比较大小,掌握无理数估算大小,比较大小的方法是解题的关键.
【变式2】(2023·浙江·七年级假期作业)若a和b为两个连续整数,且,那么 , .
【答案】 3 4
【分析】根据,可得:的值,进而即可求解.
【详解】,
又为两个连续整数,,
故答案为:3;4.
【点睛】本题主要考查算术平方根的估算,掌握算术平方根的意义,是解题的关键.
题型02 实数概念理解
【典例】(2023春·七年级课时练习)有下列说法:①带根号的数是无理数;②无理数是开方开不尽的数;③无理数是无限小数;④所有实数都是分数.其中正确的有( )
A.1个B.2个C.3个D.4个
【答案】A
【分析】根据实数的分类与概念,有理数与无理数的概念逐一分析即可.
【详解】解:带根号的数不一定是无理数;故①不符合题意;
无理数是无限不循环的小数,故②不符合题意;
无理数是无限小数,故③符合题意;
所有实数不都是分数,无理数就不是分数,故④不符合题意;
故选A
【点睛】本题考查的是无理数的含义,实数的含义,熟记概念是解本题的关键.
【变式1】(2023·浙江·七年级假期作业)下列说法中,正确的是( )
A.无限小数都是无理数B.无理数都是带有根号的数
C.、都是分数D.实数分为正实数,负实数和零
【答案】D
【分析】直接利用相关实数的性质分析得出答案.
【详解】解:A、无限不循环小数都是无理数,原说法错误,本选项不符合题意;
B、无理数不一定是带有根号的数,原说法错误,本选项不符合题意;
C、、都是无理数,不是分数,原说法错误,本选项不符合题意;
D、实数分为正实数.负实数和零,正确,本选项符合题意;
故选:D.
【点睛】本题主要考查了实数的性质,属于基础知识的考查,掌握相关概念或性质解答即可.
【变式2】(2023春·全国·七年级专题练习)关于实数,下列说法错误的是( )
A.有理数与无理数统称实数B.实数与数轴上的点一一对应
C.无理数就是无限不循环小数D.带根号的数都是无理数
【答案】D
【分析】根据实数的分类,无理数的意义,实数与数轴,逐一判断即可解答.
【详解】解:A、有理数与无理数统称实数,选项正确,故不符合题意;
B、实数与数轴上的点一一对应,选项正确,故不符合题意;
C、无理数就是无限不循环小数,选项正确,故不符合题意;
D、带根号的数不一定都是无理数,例如:是有理数,选项错误,故符合题意;
故选:D.
【点睛】本题考查了实数,实数与数轴,熟练掌握这些数学概念是解题的关键.
题型03 实数的分类
【典例】(2023·浙江·七年级假期作业)把下列各数填入相应的横线上:
正有理数集合:
整数集合:
负分数集合:
无理数集合:
【答案】见解析
【分析】根据实数的分类进行判断即可.
【详解】解:∵,,,
正有理数集合:3.14⋯⋯;
整数集合:、0、⋯⋯;
负分数集合:、⋯⋯;
无理数集合:、、;
故答案为:3.14⋯⋯;、0、⋯⋯;、⋯⋯;、、.
【点睛】本题考查实数的分类,熟练掌握实数的相关概念是解题的关键.
【变式1】(2023春·湖北襄阳·七年级统考期中)把下列各数分别填在相应的集合中:,,,,,,,,,(每两个1之间依次多1个0).
有理数集合:{ …}
无理数集合:{ …}
【答案】,,,,,…;,, ,(每两个1之间依次多1个0)
【分析】根据实数的分类完成填空即可求解.
【详解】解:
有理数集合:{,,,,,…}
无理数集合:{,, ,(每两个1之间依次多1个0)}
故答案为:,,,,,…;,, ,(每两个1之间依次多1个0).
【点睛】本题考查了实数的分类,熟练掌握实数的分类,无理数的定义是解题的关键.
【变式2】(2023春·七年级课时练习)把下列各数分别填在相应的集合中.
,,,,,,,(每相邻两个3之间0的个数逐次加1).
(1)有理数集合:{ …};
(2)无理数集合:{ …};
(3)正实数集合:{ …};
(4)负实数集合:{ …}.
【答案】(1),,,,
(2),,
(3),,,,
(4),,
【分析】(1)先化简,,再根据有理数的含义作答即可;
(2)根据无理数的概念作答即可;
(3)根据正实数包括正有理数与正无理数作答即可;
(4)根据负实数包括负有理数与负无理数作答即可;
【详解】(1)解:∵,,
∴有理数集合:{ ,,,,,…}
(2)无理数集合:{,,,…}
(3)正实数集合:{ ,,,,,…}
(4)负实数集合:{,,,…}
【点睛】本题考查的是实数的分类,立方根与算术平方根的含义,熟记实数的分类是解本题的关键.
题型04 实数的性质
【典例】(2023春·甘肃定西·七年级校考阶段练习)的绝对值是( )
A.B.C.D.
【答案】B
【分析】根据绝对值的定义即可求解.
【详解】解:的绝对值是,
故选B.
【点睛】本题考查了绝对值的定义,非负数的绝对值是它本身,负数的绝对值是它的相反数.
【变式1】(2023春·黑龙江齐齐哈尔·七年级统考期中)下列计算正确的是( )
A.B.C.D.
【答案】C
【分析】根据绝对值、立方根、算术平方根的性质解决此题.
【详解】解:A、,故本选项不符合题意;
B、,故本选项不符合题意;
C、,故本选项符合题意;
D、,故本选项不符合题意;
故选:C.
【点睛】本题考查了求一个数的算术平方根,立方根,以及绝对值,正确的计算是解题的关键.
【变式2】(2023·江苏·八年级假期作业)的相反数是( )
A.B.C.D.
【答案】C
【分析】根据相反数的定义求解即可.
【详解】解:∵的相反数是,
故选C.
【点睛】本题考查了相反数的定义,解决本题的关键是掌握其定义:只有符号不同的两个数互为相反数.
题型05 实数与数轴
【典例】(2023·福建泉州·统考二模)如图,小明将一个直径为1个单位长度的圆环(厚度忽略不计)从原点沿数轴向右滚动一周,圆上的一点由原点到达点,则下列实数与点表示的数最接近的是( )
A.B.C.D.
【答案】C
【分析】根据题意,滚动一周,在数轴上的长度为圆的周长,由圆周长公式计算得到,从而,估计,即可得到答案.
【详解】解:由题意可知,,
,,
,
结合题中四个选项可知,与点表示的数最接近,
故选:C.
【点睛】本题考查无理数的估算,读懂题意,得到的长度,掌握无理数估算的方法是解决问题的关键.
【变式1】(2023秋·七年级单元测试)如图,在数轴上表示实数的点可能是( )
A.点MB.点NC.点PD.点Q
【答案】A
【分析】首先根据数的算术平方根估出介于哪两个整数之间,然后结合数轴,看哪个点在这两个整数之间,从而找到其对应的点.
【详解】解:∵,
∴,
∴,
∴在数轴上表示实数的点可能是点M.
故选:A.
【点睛】本题考查无理数的估算以及数轴上的点和数之间的对应关系,解题的关键利用算术平方根估算出是介于哪两个整数之间.
【变式2】(2023春·上海普陀·七年级统考期中)如图,在数轴上,点与点关于点A对称,A、B两点对应的实数分别是和,那么点所对应的实数是( )
A.B.C.D.
【答案】D
【分析】设点C所对应的实数是x,根据中心对称的性质,即对称点到对称中心的距离相等,即可列方程求解.
【详解】解:设点C所对应的实数是x.
则有,
解得,故D正确.
故选:D.
【点睛】本题主要考查的是数轴上两点间距离的定义,根据题意列出关于x的方程是解答此题的关键.
题型06 实数的大小比较
【典例】(2023春·广东惠州·七年级统考期末)比较大小:______,______;
【答案】
【分析】根据被开方数越大,其算术平方根越大可比较的大小,根据比较近似值的方法可比较的大小,从而可得答案.
【详解】解:,,
故答案为:,
【点睛】本题考查的是实数的大小比较,掌握比较的方法是解本题的关键.
【变式1】(2023春·湖北武汉·七年级统考期末)比较实数大小:______(填“”、“”或“”).
【答案】
【分析】根据无理数的估算得到,即可得出结果.
【详解】解:∵,
∴;
故答案为:.
【点睛】本题考查比较实数大小.熟练掌握无理数的估算,是解题的关键.
【变式2】(2023春·陕西西安·七年级校考阶段练习)比较大小: _____ .(填写“”、“”或“”)
【答案】
【分析】利用作差法进行求解即可.
【详解】解:,
∵,
∴,
∴,即,
∴,
故答案为:.
【点睛】本题主要考查了实数比较大小,熟知作差法比较大小是解题的关键.
题型07 实数的混合运算
【典例】(2023春·甘肃定西·七年级校考阶段练习)计算:
(1); (2).
【答案】(1)
(2)
【分析】(1)先去括号,再根据实数的混合计算法则求解即可;
(2)先利用算术平方根和立方根的性质化简,再进行计算.
【详解】(1)解:原式;
(2)解:原式.
【点睛】本题考查了实数的混合计算,算术平方根和立方根的性质,熟练掌握运算法则是解题的关键.
【变式1】(2023春·河南驻马店·七年级统考期末)计算:
(1); (2).
【答案】(1)2
(2)
【分析】(1)根据算术平方根和立方根的定义求解即可;
(2)先化简绝对值和去括号,再进行加减运算即可求解.
【详解】(1)解:;
(2)解:.
【点睛】本题考查实数的运算,涉及算术平方根、立方根、化简绝对值,熟练掌握运算法则并正确求解是解答的关键.
【变式2】(2023春·河南安阳·七年级统考期末)计算:
(1) (2)
【答案】(1)
(2)
【分析】(1)先化简各式,然后再进行计算即可解答;
(2)先化简各式,然后再进行计算即可解答.
【详解】(1)解:原式=;
(2)解:原式=.
【点睛】本题考查了实数的运算,准确熟练地化简各式是解题的关键.
题型08 程序设计与实数运算
【典例】(2023·陕西咸阳·二模)程序框图的算法思路源于我国古代数学名著《九章算术》中的“更相减损术”,根据如图的程序进行计算,当输入的值为64时,输出的值是__________.
【答案】
【分析】根据程序框图进行运算求解即可.
【详解】解:由题意知,,取算术平方根为,
8是有理数,取立方根,
2是有理数,取算术平方根,
是无理数,输出,
故答案为:.
【点睛】本题考查了算术平方根、立方根,无理数、有理数,程序框图.解题的关键在于理解框图以及对知识的熟练掌握.
【变式1】(2023秋·七年级单元测试)如图是小明用计算机设计的计算小程序,当输入为时,输出的值是____________
【答案】
【分析】将代入程序进行计算即可求解.
【详解】解:当时,,
当时,,
当时,,输出,
故答案为:.
【点睛】本题考查了实数的计算,掌握求一个数的立方根,算术平方根是解题的关键.
【变式2】(2023春·重庆渝北·九年级礼嘉中学校考阶段练习)按如图所示程序计算,若输入的x为,则输出结果为___________.
【答案】
【分析】根据程序图及算术平方根的计算方法,依次计算即可.
【详解】解:第一次运算,输入,取算术平方根为4,返回继续运算;
第二次运算,输入4,取算术平方根为2,返回继续运算;
第三次运算,输入2,取算术平方根为,是无理数,输出结果.
故答案为:.
【点睛】本题考查算术平方根及程序图的计算,理解程序图的运算顺序是解题的关键.
题型9 无理数整数部分的有关计算
【典例】(2023春·广东云浮·八年级统考期中)已知a是的小数部分,则 .
【答案】3
【分析】由,先求出,然后再代入计算,即可得到答案.
【详解】解:∵,
∴,
∴;
故答案为:3
【点睛】此题主要考查了估算无理数大小,正确得出是解题关键.
【变式1】(2023·浙江·七年级假期作业)的整数部分为a,小数部分为b,则的值为 .
【答案】
【分析】先估算出的范围,根据可得a,b的值,最后代入求值即可;
【详解】解:∵,
∴,
∴,,
∴,
故答案为:;
【点睛】本题考查了无理数的估算: 求一个数的算术平方根在哪两个整数之间,就要看被开方数的值在哪两个相邻正整数的平方之间.
【变式2】(2023春·黑龙江双鸭山·七年级校考期末)的小数部分是,的小数部分为.则 .
【答案】1
【分析】根据可得,,从而有,由此可得出的整数部分是7,小数部分用减去其整数部分即可,同理可得的值,再将的值代入所求式子即可得出结果.
【详解】解:,
,
,,
的整数部分是7,的整数部分为2,
,,
.
故答案为:1.
【点睛】本题考查估算无理数的大小,正确得出各数的小数部分是解题关键.
题型10 新定义下的实数运算
【典例】(2023·浙江·七年级假期作业)规定一种运算:,其中,为实数.例如:,则的值为__________.
【答案】
【分析】读懂新定义,利用新定义计算.
【详解】解:,
故答案为:.
【点睛】本题考查新定义实数的运算,解题的关键是理解新定义的运算方法.
【变式1】(2023·浙江·七年级假期作业)定义一种运算:对于任意实数,都有,则的值为_________.
【答案】
【分析】根据题目所给的定义得到,据此求解即可.
【详解】解:∵,
∴,
故答案为:.
【点睛】本题主要考查了新定义下的实数运算,正确理解题意是解题的关键.
【变式2】(2023春·湖北武汉·七年级统考期中)在正实数范围内定义一种运算“”:当时, ;当时,.则方程的解是___________.
【答案】或
【分析】直接利用当时,当时,分别得出等式,进而得出答案.
【详解】解:,
当时,
,
故,
解得:,
当时,
,
,
故,
解得:,
综上所述:或.
故答案为:或.
【点睛】此题主要考查了新定义运算,实数的运算,正确分情况讨论是解题关键.
题型11 与实数运算相关的规律题
【典例】(2023春·全国·七年级专题练习)探究题:
(1)计算下列各式,完成填空:
=6,= ,= ,=
(2)通过上面的计算,比较左右两边的等式,你发现了什么?请用字母表示你发现的规律是 ;请用这一规律计算:.
【答案】(1)6,,
(2)(a≥0,b≥0),
【分析】(1)根据算术平方根的定义进行计算;
(2)比较得到的等式发现两个非负数的算术平方根的积等于这两个数的积的算术平方根,根据此规律得到,然后约分后根据算术平方根定义计算.
【详解】(1),,;
故答案为:6,,;
(2)比较得到的等式发现两个非负数的算术平方根的积等于这两个数的积的算术平方根.用字母表示为:(a≥0,b≥0).
故答案为: (a≥0,b≥0),
【点睛】本题考查了实数的运算:在进行实数运算时,和有理数运算一样,要从高级到低级,即先算乘方、开方,再算乘除,最后算加减,有括号的要先算括号里面的,同级运算要按照从左到右的顺序进行.
【变式1】(2023春·福建莆田·七年级统考期中)阅读下列解题过程:
第1个等式:.
第2个等式:.
第3个等式:.
……
(1)按照你所发现的规律,请你写出第4个等式:__________________.
(2)利用这一规律计算:.
【答案】(1)
(2)
【分析】(1)仿照已知等式确定出所求即可;
(2)原式变形后,仿照上式得出结果即可.
【详解】(1)解:根据题意得:
∴第4个等式为:;
故答案为:;
(2).
【点睛】本题考查了实数的运算,规律型:数字的变化类,弄清题中的规律是解本题的关键.
【变式2】(2023春·全国·七年级专题练习)先观察下列等式,再回答问题:
①;
②;
③.
(1)根据上而三个等式提供的信息,请你猜想______.
(2)请按照上面各等式反映的规律,试写出用n的式子表示的等式:______.
对任何实数a可表示不超过a的最大整数,如,,计算:的值
【答案】(1)
(2),49
【分析】(1)根据题干例举的等式,总结规律可得答案;
(2)先总结规律可得,再利用规律进行计算即可.
【详解】(1)解:;
(2)由题干信息归纳可得:
,
∴
.
【点睛】本题考查的是实数的运算规律的探究与运用,掌握“探究的方法以及灵活运用”是解本题的关键.
一、选择题
1.(2023春·广西防城港·七年级统考期末)的相反数是( )
A.B.C.D.
【答案】D
【分析】根据相反数的概念即可得出答案.
【详解】的相反数是,
故选:D.
【点睛】本题主要考查相反数的概念,掌握相反数的概念是解题的关键.
2.(2023·内蒙古赤峰·统考中考真题)如图,数轴上表示实数的点可能是( )
A.点PB.点QC.点RD.点S
【答案】B
【分析】根据先估算的大小,看它介于哪两个整数之间,从而得解.
【详解】解:∵
∴,即,
∴数轴上表示实数的点可能是Q,
故选:B.
【点睛】本题考查无理数的大小估算,推出介于哪两个整数之间是解题的关键.
3.(2023春·湖北襄阳·七年级统考期末)下列各式中计算正确的是( )
A.B.C.D.
【答案】D
【分析】根据平方根、立方根和实数运算法则逐项计算即可.
【详解】解:A.,不符合题意;
B.,不符合题意;
C.,不符合题意;
D.,符合题意;
故选:D.
【点睛】本题考查了实数的运算,解题的关键是掌握平方根、立方根和实数运算法则,准确进行计算.
4.(2023春·陕西安康·七年级统考期末)如图是一个数值转换器,当输入的时,输出的y等于( )
A.8B.C.D.4
【答案】B
【分析】根据程序第一步计算,再次计算得,是无理数,直接输出即可.
【详解】根据程序第一步计算,再次计算得,是无理数,直接输出,,
故选B.
【点睛】本题考查了程序计算,算术平方根,无理数,熟练掌握算术平方根,无理数的计算与判定是解题的关键.
5.(2023春·安徽池州·七年级统考期末)设的整数部分用表示,小数部分用表示;的整数部分用表示,小数部分用表示,则的值为( )
A.B.C.D.
【答案】B
【分析】先估计,的范围,从而得到它们的整数部分和小数部分,代入求解即可.
【详解】∵,,
∴,,
,
∴
故选:B
【点睛】本题考查实数的估值,正确估计实数的范围,从而得到实数的整数和小数部分是解题的关键.
二、填空题
6.(2023春·天津东丽·七年级统考期末)计算的绝对值是 .
【答案】
【分析】根据,即可得.
【详解】解:∵,
∴,
故答案为:.
【点睛】本题考查了绝对值,解题的关键是掌握绝对值的意义.
7.(2023春·重庆忠县·七年级统考期末)实数,,,中最小的数是 .
【答案】
【分析】根据正数大于0,0大于负数,两个负数比较,绝对值大的反而小,即可解答.
【详解】解:∵,,,,且,
∴,
∴实数,,,中最小的数是,
故答案为:.
【点睛】本题考查了实数的大小比较,解题关键是掌握比较大小的方法.
8.(2023春·黑龙江绥化·八年级统考期中)已知a,b分别是的整数部分和小数部分,那么的值为 .
【答案】
【分析】根据,可得的大小,根据,可得a、b 的值,根据实数的减法,可得答案.
【详解】解:∵
∴,
∴,
∴即
∵a,b分别是的整数部分和小数部分,
∴
,
故答案为:.
【点睛】本题考查了估算无理数的大小,根据,可得的大小是解题关键.
9.(2023春·陕西渭南·八年级统考期末)如图,在数轴上,点为原点,点在数2位置上,过点作,且.以点为圆心,为半径作弧,交数轴的右侧于点,则点表示的数为 .
【答案】
【分析】由题意可得,由勾股定理可得,从而可得,即可得到点表示的数.
【详解】解:根据题意可得:,
,
,
以点为圆心,为半径作弧,交数轴的右侧于点,
,
点表示的数为:,
故答案为:.
【点睛】本题主要考查了实数与数轴、勾股定理,根据题意算出是解题的关键.
10.(2023·浙江·七年级假期作业)已知实数,在数轴上的位置如图所示,则化简的结果为 .
【答案】1
【分析】根据数轴上点的位置确定出,的正负,原式利用绝对值的代数意义,立方根及算术平方根性质计算即可求出值.
【详解】解:根据数轴上点的位置得:,且,
,,
则原式.
故答案为:1.
【点睛】此题考查了实数的运算,立方根,以及实数与数轴,熟练掌握各自的性质是解本题的关键.
三、解答题
11.(2023春·浙江台州·七年级统考期末)计算:
【答案】
【分析】根据化简绝对值,求一个数的立方根进行实数的计算即可求解.
【详解】解:原式
.
【点睛】本题考查了实数的混合运算,正确的计算是解题的关键.
12.(2023春·安徽黄山·七年级统考期末)计算
【答案】
【分析】根据立方根,绝对值的性质,实数的混合运算法则进行计算即可.
【详解】解:原式
【点睛】本题主要考查了实数的运算法则,绝对值的性质,根据实数的运算法则进行计算是解答关键.
13.(2023春·湖北孝感·七年级统考期末)计算:
(1);
(2).
【答案】(1)0
(2)
【分析】(1)先求立方根和算术平方根,再根据实数的运算法则即可求解;
(2)先求算术平方根和立方根,再根据实数的运算法则即可求解.
【详解】(1)解:
(2)解:
【点睛】本题主要考查算术平方根和立方根的混合运算,掌握实数的运算法则是解题的关键.
14.(2023春·江西上饶·七年级统考期末)如图,有一只蚂蚁从点沿数轴向右爬了2个单位长度到达点,若点表示数,设点所表示的数为.
(1)实数的值是______;
(2)求的值.
【答案】(1)
(2)
【分析】(1)根据数轴的定义,结合题意,即可得出答案;
(2)由(1)可知的值,再将的值代入代数式,然后再化简绝对值,计算实数的加减运算即可得出结果.
【详解】(1)解:∵点表示数,点所表示的数为,
又∵从点沿数轴向右爬了2个单位长度到达点,
∴,
∴实数的值是;
故答案为:
(2)解:由(1)可知:,
把代入,
得:原式=
.
【点睛】本题考查了数轴、绝对值、实数的加减法,熟练掌握数轴的定义是解本题的关键.
15.(2023春·河南商丘·七年级统考期末)【阅读材料】
∵,,∴的整数部分为1,小数部分为.
【解决问题】
(1)的整数部分是______,小数部分是______.
(2)已知,其中x是整数,且,求的相反数.
【答案】(1)3,
(2)
【分析】(1)由,,可得的整数部分为3,小数部分为;
(2)由题意知,由x是整数,且,可得,,则,.
【详解】(1)解:∵,,
∴的整数部分为3,小数部分为,
故答案为:3,.
(2)解:,,
∴,
∵x是整数,且,
∴,,
∴,
∴,
∴的相反数为.
【点睛】本题考查了无理数的估算,相反数等知识.解题的关键在于对知识的熟练掌握.
16.(2023春·河南周口·七年级统考期末)同学们学过数轴知道,数轴上的点与实数一一对应,在一条不完整的数轴上从左到右有A,B,C三点,其中,,,如图,设点A,B,C所对应数的和是P.
(1)若以B为原点,写出点A,C所对应的数,并计算P的值.
(2)若原点О在点C的右侧,且,求P的值.
【答案】(1)
(2)
【分析】(1)根据点B为原点,利用两点距离公式,求出点A与点C表示的数,然后求三数和即可;
(2)根据两点距离公式,求出三点表示的数,然后求和即可.
【详解】(1)以B为原点,,,
点A表示:,
点C表示:,
(2)当点O在点C的右侧时,
,
点C表示:,
,
点B表示:,
,
点A表示:,
【点睛】本题考查了用数轴上的点表示数、两点距离和实数运算等,掌握两点间距离公式、实数混合运算法则是解题的关键.
17.(2023·浙江·七年级假期作业)设n是正整数,则按整数部分的大小可以这样分组:
整数部分为1:,,;,,…,.
整数部分为2:,,…;,,….
整数部分为3:,,…;,,….
(1)若的整数部分为4,则n的最小值、最大值分别是多少?
(2)若的整数部分为5,则n可能的值有几个?
【答案】(1)最小值为64,最大值为124
(2)11个
【分析】(1)根据规律利用的整数部分4,即可得出答案,
(2)根据规律利用的整数部分5,即可得出答案.
【详解】(1)解:由题意可得:
的最小值64,的最大值124;
(2)的最小值25,的最大值35,
可能的值有11种.
【点睛】本题主要考查了根式的计算和性质应用,难度适中.
18.(2023春·河北张家口·七年级统考期末)如图是一个数值转换器,其工作原理如图所示.
(1)当输入的x值为时,求输出的y值;
(2)若输入有意义的x值后,始终输不出y值,请写出所有满足要求的x的值,并说明你的理由;
(3)若输出的y值是,直接写出x的负整数值.
【答案】(1)
(2)1或2或3,理由见解析
(3)
【分析】(1)根据绝对值和算术平方根的定义进行计算即可;
(2)根据0或1的算术平方根的特殊性得出答案;
(3)可以考虑1次运算输出结果,2次运算输出结果,进而得出答案.
【详解】(1)解:当时,,
4的算术平方根为,
而2是有理数,2的算术平方根为,
故答案为:;
(2)解:1或2或3,理由如下:
∵0的算术平方根是0,1的算术平方根是1,
∴当或0时,
解得或2或3,
∴当或2或3时,无论进行多少次运算都不可能是无理数;
(3)解:若1次运算就是,
∴
∴
∴解得或,
∴x为负整数,
则输入的数为;
若2次运算输出的数是,
∴
∴
∴解得或
∵
∴不符合题意,
综上所述,.
【点睛】本题考查算术平方根、有理数和无理数,理解算术平方根的定义是解题的关键.
第03讲 幂的运算(核心考点讲与练)-【暑假衔接】六升七数学讲与练(沪教版): 这是一份第03讲 幂的运算(核心考点讲与练)-【暑假衔接】六升七数学讲与练(沪教版),文件包含第03讲幂的运算核心考点讲与练原卷版docx、第03讲幂的运算核心考点讲与练解析版docx等2份试卷配套教学资源,其中试卷共21页, 欢迎下载使用。
第01讲 实数(6考点+28题型)(讲义)-2024年中考数学一轮复习讲义(全国通用): 这是一份第01讲 实数(6考点+28题型)(讲义)-2024年中考数学一轮复习讲义(全国通用),文件包含第01讲实数讲义原卷版docx、第01讲实数讲义解析版docx等2份试卷配套教学资源,其中试卷共79页, 欢迎下载使用。
初中数学人教版八年级下册第十九章 一次函数19.2 一次函数19.2.1 正比例函数精品随堂练习题: 这是一份初中数学人教版八年级下册<a href="/sx/tb_c102620_t7/?tag_id=28" target="_blank">第十九章 一次函数19.2 一次函数19.2.1 正比例函数精品随堂练习题</a>,文件包含第03讲正比例函数3个知识点+4类热点题型讲练+习题巩固原卷版docx、第03讲正比例函数3个知识点+4类热点题型讲练+习题巩固解析版docx等2份试卷配套教学资源,其中试卷共25页, 欢迎下载使用。