所属成套资源:人教版数学五年级上册优秀教案教学设计
数学人教版(2024)除数是整数的小数除法精品第3课时教学设计及反思
展开
这是一份数学人教版(2024)除数是整数的小数除法精品第3课时教学设计及反思,共4页。教案主要包含了复习导入,探究新知,当堂练习,课堂总结,课后作业,板书设计,教学反思等内容,欢迎下载使用。
教学目标
1. 进一步理解除数是整数的小数除法的意义。
2. 使学生知道被除数比除数小时,不够商1,要先在商的个位上写0占位。
3. 正确计算除数是整数的小数除法。
教学重点 能正确计算除数是整数的小数除法。
教学难点 正确掌握整数部分不够商1,要写0占位。
教学方法 迁移类推,引导发现,自主探究,合作交流。
教学准备 多媒体课件。
教学过程
一、复习导入
1. 口算下面各题。
6.5÷5= 7.2÷4= 9.6÷8=
14×0.5= 0.12×3= 12.5÷5=
2. 笔算。
7.8÷5=
指名板演,集体订正,说一说是怎样计算的。
师:笔算小数除法时要注意什么?
生:商的小数点要和被除数的小数点对齐。
设计意图 回顾除数是整数的小数除法的计算方法,重点回顾怎样写商以及商的小数点的位置的确定方法,为探究新知作好铺垫。
二、探究新知
探究点1 被除数的整数部分不够除的除法
探究被除数的整数部分比除数小,怎样写商的问题。(课件出示教材P25例3)
王鹏计划每周跑5.6km,他平均每天应跑多少千米?
师:求王鹏平均每天跑多少千米,应该怎样列式?
生:把计划每周跑的5.6km平均分成7份,每份就是他一天应跑的千米数。用除法计算,列式为5.6÷7。(教师板书)
师:观察被除数与除数,它们有什么特点?
生:被除数的整数部分比除数小。
师:同学们试一试列竖式计算。
指名板演,其他学生独立计算,教师巡视。
师:计算中遇到了什么问题?
生:被除数的整数部分比除数小不够商1,应该怎么办?
师:(揭示课题)这节课我们就来解决被除数的整数部分比除数小(不够商1)的小数除法问题。(板书课题)
师:想一想,被除数的整数部分比除数小,商会出现什么情况?
生:不够商1。
师:不够商1,我们在竖式中应该怎样写商?回忆一下,在整数除法中,哪一位不够商1时是怎样处理的?
生:在整数除法中,哪一位不够商1时就在那一位上写0来占位。
师:现在5.6的整数部分比除数小,不够商1,怎么办?
生:在商的个位上写0占位。
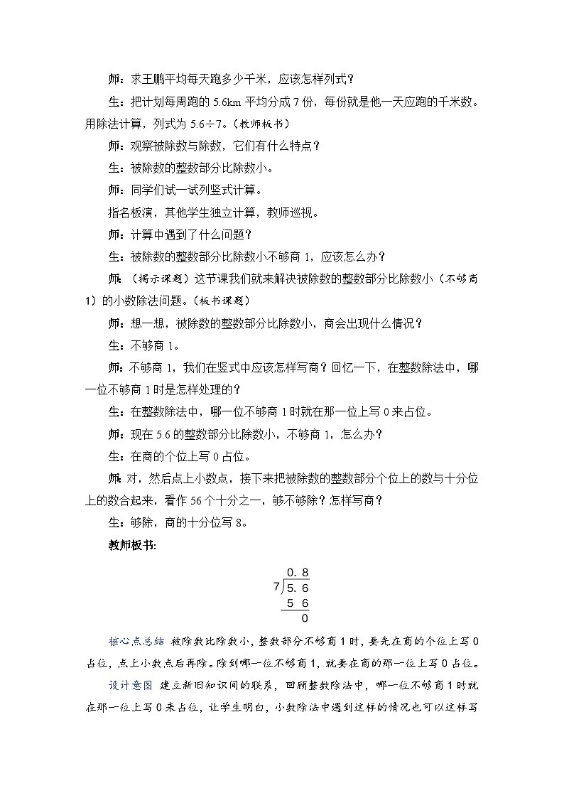
师:对,然后点上小数点,接下来把被除数的整数部分个位上的数与十分位上的数合起来,看作56个十分之一,够不够除?怎样写商?
生:够除,商的十分位写8。
教师板书:
核心点总结 被除数比除数小,整数部分不够商1时,要先在商的个位上写0占位,点上小数点后再除。除到哪一位不够商1,就要在商的那一位上写0占位。
设计意图 建立新旧知识间的联系,回顾整数除法中,哪一位不够商1时就在那一位上写0来占位,让学生明白,小数除法中遇到这样的情况也可以这样写商,达到水到渠成的效果。
探究点2 探究除数是整数的小数除法的验算方法
师:探究点1中的计算是否正确?如何验算呢?想一想,整数除法是怎样验算的?
生:整数除法的验算方法是用商乘除数,看结果是否等于被除数。
师:小数除法的验算方法与整数除法的验算方法相同。
请同学们验算5.6÷7=0.8的计算是否正确。
学生验算,集体订正。(教师板书)
设计意图 通过不同形式的练习,让学生熟练掌握除数是整数的小数除法中,整数部分不够商1要写0占位及验算的方法,提高计算正确率。
三、当堂练习
1. 课件出示题目。
2. 课件出示教材P25“做一做”的部分题目。
四、课堂总结
师:这节课你们都学会了哪些知识?(学生交流,教师总结出示)
计算除数是整数的除法,整数部分不够商“1”时,要在商的相应的数位上写“0”占位。验算小数除法要用“商×除数”看结果是否等于被除数来判断。
五、课后作业
请完成教材练习六第3、6题。
六、板书设计
七、教学反思
成功之处
本课难度较大,学生在尝试计算中遇到了新问题,通过教师的引导和学生的相互启发、相互影响,最终获得了解决问题的方法。教学中教师适时点拨,引导学生经历了知识的形成过程,即“整数部分不够除,商0,点上小数点再除”。
不足之处
竖式练习相对较少,应多加一些针对性的练习,以巩固整数部分不够商1,要商0占位的小数除法及小数除法的验算。
相关教案
这是一份小学数学人教版(2024)五年级上册除数是整数的小数除法获奖第1课时教案及反思,共4页。教案主要包含了课时导入,探究新知,当堂练习,课堂总结,课后作业,板书设计,教学反思等内容,欢迎下载使用。
这是一份数学五年级上册除数是整数的小数除法精品第3课时教案,共4页。教案主要包含了复习导入,探究新知,当堂练习,课堂总结,课后作业,板书设计,教学反思等内容,欢迎下载使用。
这是一份人教版除数是整数的小数除法第1课时教案,共2页。

