高中政治 (道德与法治)第一单元 民事权利与义务第一课 在生活中学民法用民法积极维护人身权利精品ppt课件
展开(以“民事权利与义务”为主题,探讨日常生活中与人们关系最为密切的民事法律制度。)
(着重阐述人身权中的身份权,与第一单元共同构筑了一个完整的民事权利和义务的教学体系。)
(阐述就业与创业中的法律制度,既承接第一单元民事权利与义务的内容,又与第四单元社会争议解决相联系。)
(以“依法解决社会争议、妥善化解矛盾”为主题展开,是前三个单元的延伸和拓展。)
综合探究:财产制度助力经济社会发展
认真对待民事权利与义务
透视民法与民事法律关系
1.通过了解最高人民法院公布的侵犯人格权典型案例,分析人身权利的重要性和权利内容。2.通过校园欺凌的视频分析,认识生命权、身体权和健康权。3.通过两则典型案例分析,认识姓名权和肖像权和相应的侵权行为4.通过三则典型案例分析,认识名誉权、荣誉权、隐私权和个人信息受保护的权益,并能区分不同权利。
1.人身权利具体内容2.生命权、身体权、健康权3.姓名权和肖像权4.名誉权、荣誉权5.隐私权和个人信息权益
总议题 : 如何积极维护人身权利
了解我国民法的基本原则,识别我国公民的民事权利和民事责任。
议学情境:人格权司法保护典型民事案例
议学活动:结合这份典型民事案例目录,法律维护的人身权利有哪些?
重要性:民法优先保护民事主体的人身自由和人格尊严。 人身自由是自然人真正成为独立的民事主体的前提 人格尊严是人之所为人所必需的人身利益。
具体内容:自然人:人格权:生命权、身体权、健康权、姓名权、肖像权、名誉权、荣誉权、隐私权等身份权:因婚姻家庭关系等产生如:夫妻、亲子等法人和非法人组织:名称权、名誉权、荣誉权
议学情境:校园欺凌宣传片
议学关键信息提示:1. 民事权利 2. 法律责任
(1)最基础的权利(2)生命是自然人最高的人身利益; 身体是承载生命健康的物质载体;(身体器官的完整性) 身心健康关系生活质量和社会发展。(身体器官的功能)
知识精讲一:生命权、身体权、健康权
造成他人人身损害的民事责任 :根据民法典的规定:侵害他人造成人身损害的,应当赔偿医疗费、交通费、营养费、住院伙食补助费等为治疗和康复支出的合理费用,以及因误工减少的收入。造成残疾的,还应当赔偿辅助器具费和残疾赔偿金;造成死亡的,还应当赔偿丧葬费和死亡赔偿金。
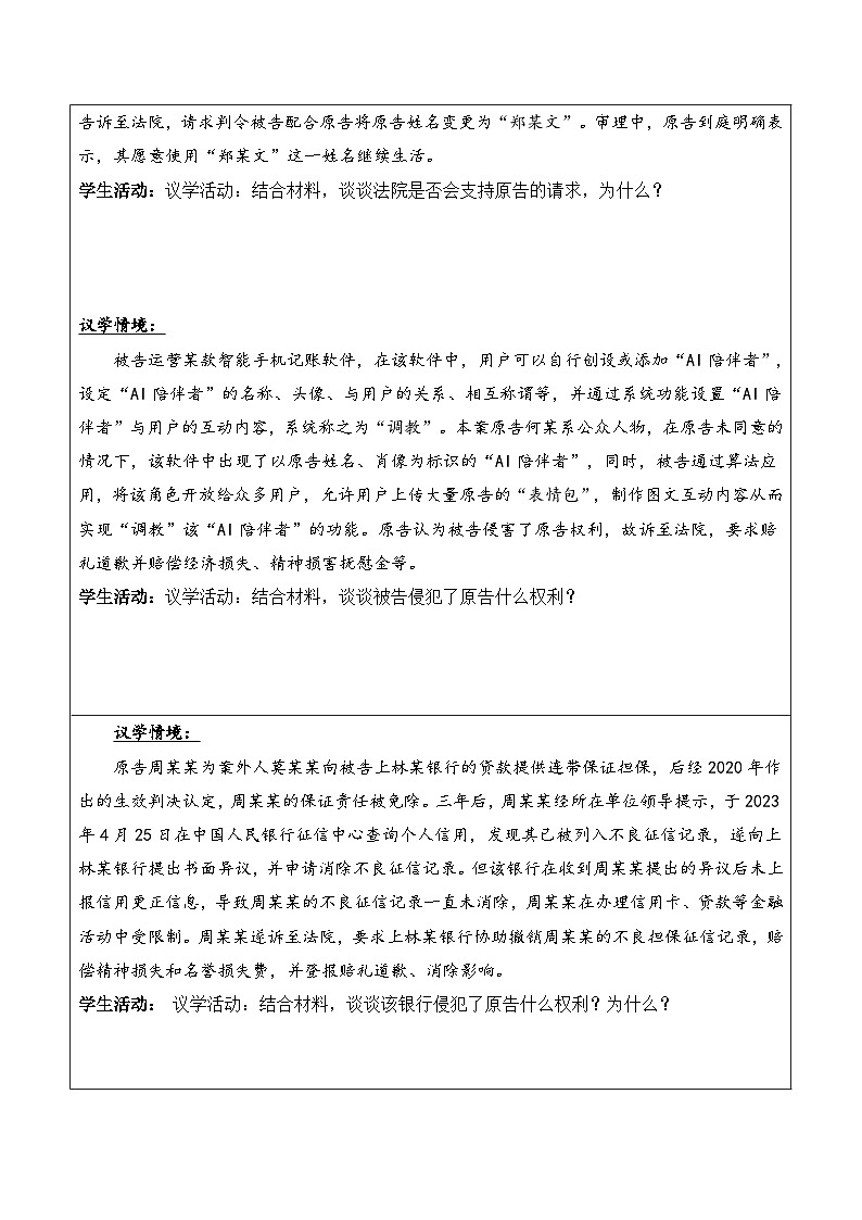
议学活动:结合材料,谈谈法院是否会支持原告的请求,为什么?
议学关键信息提示:坚持以未成年人利益最大化为原则。结合其多次参加国际、国内赛事的获奖经历以及自身真实意愿,继续使用该姓名,有利于原告的身心健康和成长。遂依照相关法律规定,判决被告配合原告将户籍登记姓名变更回“郑某文”。
议学活动:结合材料,谈谈被告侵犯了原告什么权利?
议学关键信息提示:姓名权 ; 肖像权。
(1)自然人有权依法决定、使用、变更或者许可他人使用自己的姓名,但是不得违背公序良俗。(2)任何组织或者个人不等干涉、盗用、假冒等方式侵害他人的姓名权。(3)具有一定知名度,被他人使用足以网名造成公众混淆的笔名、艺名、网名、译名、姓名的简称等,参照姓名权加以保护。
知识精讲二:姓名肖像受保护
(1)自然人有权依法制作、使用、公开、或者许可他人使用自己的肖像(2)任何组织或者个人不得以丑化、污损或者利用信息技术手段伪造等方式,侵害他人肖像权
议学活动:结合材料,谈谈该银行侵犯了原告什么权利?为什么?
议学关键信息提示:其行为构成对周某某名誉权的侵害。遂判决被告向中国人民银行征信中心报送个人信用更正信息,因报送更正信息足以消除影响,故对周某某主张赔偿损失、赔礼道歉等诉讼请求不予支持。
议学活动:结合材料,谈谈该是否侵犯原告的隐私权,为什么?
议学关键信息提示:被告的安装行为已侵害了原告的隐私权。法院支持了原告要求被告拆除可视门铃的诉讼请求,而对其赔礼道歉及赔偿损失的请求未予支持。
议学活动:结合材料,谈谈该是否个人信息权益,与侵犯隐私权有什么不同?
议学关键信息提示:非法获取不特定主体个人信息,又非法出售牟利,侵害了承载在不特定社会主体个人信息之上的公共信息安全利益。。
(1)名誉权:任何组织或者个人不得以侮辱、诽谤等方式侵害他人的名誉权。 名誉是对民事主体的品德、声望、才能、信用等的社会评价。(2)荣誉权:任何组织个人不得非法剥夺他人的荣誉称号,不得诋毁、贬损他人的荣誉。
知识精讲三:名誉隐私不可侵
(1)隐私具有私密特点,是自然人的私人生活安宁和不愿为他人知晓的私密空间、私密活动、私密信息。任何组织和个人不得以刺探、侵扰、泄露、公开等方式侵害他人隐私权。(2)个人信息保护(不得非法以收集、存储、使用、加工、传递、提供、公开等方式处理他人个人信息。处理个人信息,应当遵循合法、正当、必要原则。)
议学活动:任选一幅图片,结合所学知识和生活经验,谈谈如何尊重和保护隐私权。
1.人格尊严是自然人真正成为独立的民事主体的前提,人身自由是人之为人所必需的人身利益。 2.自然人、法人、非法人组织都享有姓名权。3.隐私一定是不可告人的秘密。4.用他人肖像做广告做商标或装饰橱窗等侵犯了公民的肖像权
错误。【解析】隐私不一定是什么不可告人的秘密。法律对隐私权的保护,是针对私人生活中不愿意让人知道的信息,是为了保障人们私人生活的安宁。
错误。【解析】自然人享有姓名权,有权使用、变更或者许可他人使用自己的姓名,但不能违背公序良俗,法人、非法人组织享有名称权,故说法错误。
答案:错误。解析:人身自由是自然人真正成为独立的民事主体的前提,人格尊严是人之为人所必需的人身利益。
错误。【解析】肖像权是公民可以同意或不同意他人利用自己肖像的权利。经过允许用他人肖像做广告做商标或装饰橱窗等,这并不侵犯了公民的肖像权。故本题判断错误。
1.甲用其拾得的乙的身份证在丙银行办理了信用卡,并恶意透支,致使乙的姓名被列入银行不良信用记录名单。经查,丙银行在办理发放信用卡之前,曾通过甲在该行留下的乙的电话(实为甲的电话)核实乙是否申请办理了信用卡。根据我国法律规定,下列表述正确的是( )A.甲侵犯了乙的姓名权B.甲侵犯了乙的名誉权C.甲侵犯了乙的信用权D.丙银行不应承担责任
2.张某通过其微博发文,毫无根据地质疑和否定某知名抗战烈士的英雄事迹,损害烈士形象,在社会上产生了严重的负面影响。为此,烈士子女向法院起诉。张某的行为侵犯了( )A.烈士和其子女的名誉权 B.烈士子女的隐私权C.烈士的名誉权 D.烈士子女的名誉权
3.小王到商场选购文具,被商场保安怀疑偷窃而强行带到办公室进行搜身,并宣称这是商场的防窃规定。小王准备控告商场以维护自己的合法权益,他的依据是( )A.商场的行为侵犯了公民的人身自由权利B.公民的合法财产受法律保护C.商场无权制定维护自身利益的规章制度D.商场的行为侵犯公民的隐私权和荣誉权
4.朱某和郑某是同乡,也是同到某市推销眼镜的个体户。两人在摆摊经营中,为摊位发生争执,相互辱骂,经市场监管部门协商解决。郑某自认为受辱甚大,蓄意报复。因此,以同乡人的名义向朱某的父亲发送短信,假称朱某已故,火速来某市。朱某的父亲收到短信后,全家悲痛,积极安排后事;朱某的两个弟弟赶到某市后,见朱某无恙,始知受骗,虚惊一场。为此,朱某起诉到法院,要求郑某赔偿精神损害和经济损失。本案中,郑某( )A.侵犯了朱某的姓名权B.侵犯了朱某的生命权、身体权、健康权C.侵犯了朱某的隐私权D.侵犯了朱某的名誉权
5.新冠疫情防控期间,陈某刻意隐瞒个人病情,导致与其密切接触的多人被隔离观察。被隔离的邻居李某非常恼怒,将陈某的照片发布到网上并添加许多辱骂之词,引发众多网友评论和转发。李某此举涉嫌侵犯陈某的( )①姓名权 ②肖像权 ③名誉权 ④隐私权A.①② B.②③ C.①④ D.③④
人教统编版选择性必修2 法律与生活积极维护人身权利背景图ppt课件: 这是一份人教统编版选择性必修2 法律与生活<a href="/zz/tb_c4003507_t3/?tag_id=26" target="_blank">积极维护人身权利背景图ppt课件</a>,共29页。PPT课件主要包含了知识拓展等内容,欢迎下载使用。
高中政治 (道德与法治)人教统编版选择性必修2 法律与生活积极维护人身权利背景图ppt课件: 这是一份高中政治 (道德与法治)人教统编版选择性必修2 法律与生活<a href="/zz/tb_c4003507_t3/?tag_id=26" target="_blank">积极维护人身权利背景图ppt课件</a>,共50页。PPT课件主要包含了民事权利体系,子议题一,生命健康俱可贵,子议题二,姓名肖像受保护,子议题三,名誉隐私不可侵,抵制校园欺凌,议学情境,议学提示等内容,欢迎下载使用。
人教统编版选择性必修2 法律与生活积极维护人身权利教案配套ppt课件: 这是一份人教统编版选择性必修2 法律与生活<a href="/zz/tb_c4003507_t3/?tag_id=26" target="_blank">积极维护人身权利教案配套ppt课件</a>,共60页。PPT课件主要包含了第二框,积极维护人身权利,选必二,生命健康俱可贵,突破提升等内容,欢迎下载使用。

