所属成套资源:【中职专用】高一数学下学期期末复习讲与练(高教版2021·基础模块下册)
- 专题03 简单几何体(4考点串讲+6热考题型)-【中职专用】高一数学下学期期末复习讲与练(高教版2021·基础模块下册) 试卷 0 次下载
- 专题03 简单几何体(专题测试)-【中职专用】高一数学下学期期末复习讲与练(高教版2021·基础模块下册) 试卷 0 次下载
- 专题04 概率与统计初步(专题测试)-【中职专用】高一数学下学期期末复习讲与练(高教版2021·基础模块下册) 试卷 0 次下载
- 考前必刷01 指数幂与指数函数(考题猜想)-【中职专用】高一数学下学期期末考点大串讲(高教版2021) 试卷 0 次下载
- 考前必刷02 对数与对数函数(考题猜想)-【中职专用】高一数学下学期期末考点大串讲(高教版2021) 试卷 0 次下载
专题04 概率与统计初步(7考点串讲+7热考题型)-【中职专用】高一数学下学期期末复习讲与练(高教版2021·基础模块下册)
展开这是一份专题04 概率与统计初步(7考点串讲+7热考题型)-【中职专用】高一数学下学期期末复习讲与练(高教版2021·基础模块下册),文件包含专题04概率与统计初步7考点串讲+7热考题型高教版2021·基础模块下册原卷版docx、专题04概率与统计初步7考点串讲+7热考题型高教版2021·基础模块下册解析版docx等2份试卷配套教学资源,其中试卷共26页, 欢迎下载使用。
考点串讲
考点一、随机实验
(1)随机试验
定义:把对随机现象的实现和对它的观察称为随机试验.
特点:
试验可以在相同条件下重复进行;
试验的所有可能结果是明确可知的,并且不止一个;
每次试验总是恰好出现这些可能结果中的一个,但事先不能确定出现哪一个结果.
(2)样本点和样本空间
定义:我们把随机试验的每个可能的基本结果称为样本点,全体样本点的集合称为试验的样本空
间.
表示:一般地,我们用表示样本空间,用表示样本点.如果一个随机试验有个可能结果,,…
,则称样本空间为有限样本空间.
(3)事件的分类
随机事件:
我们将样本空间的子集称为随机事件,简称事件,并把只包含一个样本点的事件称为基本事件.
随机事件一般用大写字母,,,…表示.
在每次试验中,当且仅当中某个样本点出现时,称为事件发生.
必然事件:
作为自身的子集,包含了所有的样本点,在每次试验中总有一个样本点发生,所以总会发生,我
们称为必然事件.
不可能事件:
空集不包含任何样本点,在每次试验中都不会发生,我们称为不可能事件.
考点二、频率与概率
(1)频率:
在相同的条件下重复次试验,观察某一事件是否出现,称次试验中事件出现的次数为事件出现的频数,称事件出现的比例为事件出现的频率.
(2)概率:
大量试验表明,在任何确定次数的随机试验中,一个随机事件发生的频率具有随机性.一般地,随着试验次数的增大,频率偏离概概率的幅度会缩小,即事件发生的频率会逐渐稳定于事件发生的概率.我们称频率的这个性质为频率的稳定性.因此,我们可以用频率估计概率.
(3)由概率的定义可知:
对于任意事件,都有;
必然事件的概率为1,即;
不可能事件的概率为0,即.
考点三、古典概型
(1)古典概型的定义
如果一个试验具有如下性质:
有限性:样本空间的样本点只有有限个;
等可能性:每个样本点发生的可能性相等.
称这样的为古典概率模型,简称古典概型.
(2)古典概型的概率计算公式
一般地,设试验是古典概型,样本空间包含个样本点,事件包含其中的个样本点,则定义事件的概率,其中,和分别表示事件和样本空间包含的样本点个数.
考点四、概率的简单性质
(1)互斥事件
一般地,如果事件与事件不能同时发生,也就是说是一个不可能事件,即,则称事件与事件互斥(或互不相容),符号表示:,图示:.
(2)对立事件
一般地,如果事件和事件在任何一次试验中有且仅有一个发生,即,且,那么称事件与事件互为对立,事件的对立事件记为,符号表示:,且,图示:.
(3)互斥事件与相互独立事件的区别与联系
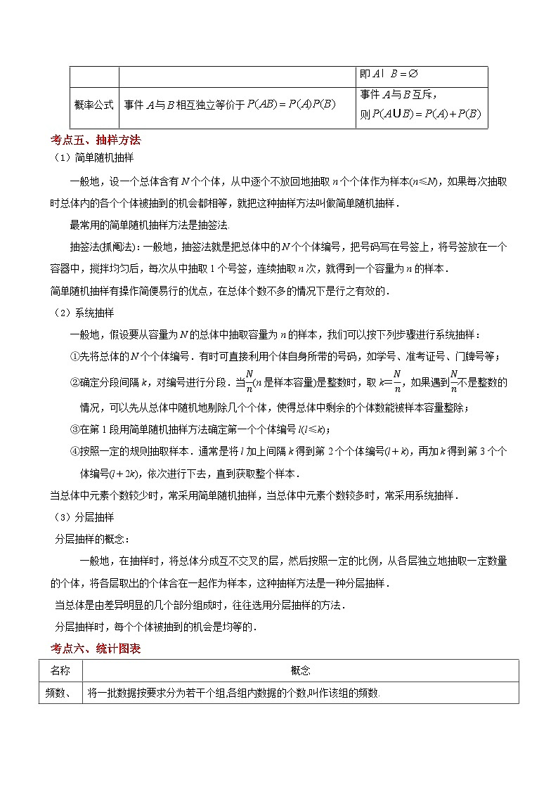
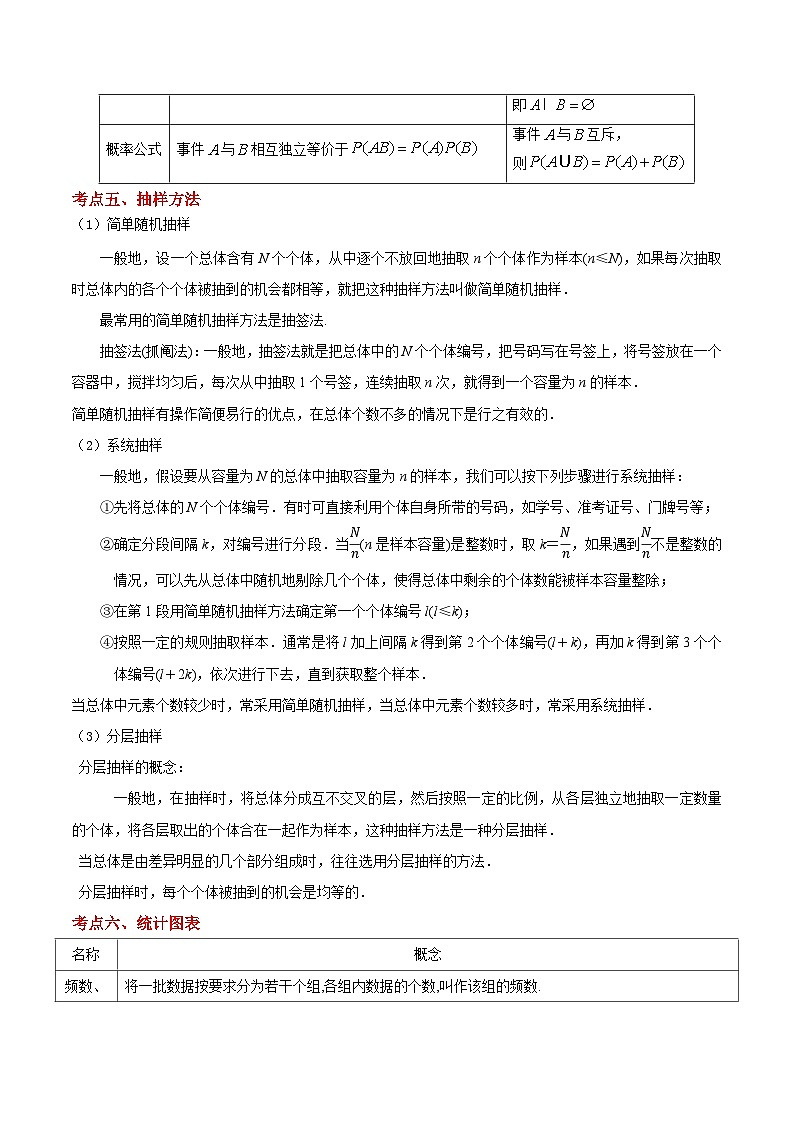
考点五、抽样方法
(1)简单随机抽样
一般地,设一个总体含有N个个体,从中逐个不放回地抽取n个个体作为样本(n≤N),如果每次抽取时总体内的各个个体被抽到的机会都相等,就把这种抽样方法叫做简单随机抽样.
最常用的简单随机抽样方法是抽签法.
抽签法(抓阄法):一般地,抽签法就是把总体中的N个个体编号,把号码写在号签上,将号签放在一个容器中,搅拌均匀后,每次从中抽取1个号签,连续抽取n次,就得到一个容量为n的样本.
简单随机抽样有操作简便易行的优点,在总体个数不多的情况下是行之有效的.
(2)系统抽样
一般地,假设要从容量为N的总体中抽取容量为n的样本,我们可以按下列步骤进行系统抽样:
①先将总体的N个个体编号.有时可直接利用个体自身所带的号码,如学号、准考证号、门牌号等;
②确定分段间隔k,对编号进行分段.当eq \f(N,n)(n是样本容量)是整数时,取k=eq \f(N,n),如果遇到eq \f(N,n)不是整数的情况,可以先从总体中随机地剔除几个个体,使得总体中剩余的个体数能被样本容量整除;
③在第1段用简单随机抽样方法确定第一个个体编号l(l≤k);
④按照一定的规则抽取样本.通常是将l加上间隔k得到第2个个体编号(l+k),再加k得到第3个个体编号(l+2k),依次进行下去,直到获取整个样本.
当总体中元素个数较少时,常采用简单随机抽样,当总体中元素个数较多时,常采用系统抽样.
(3)分层抽样
分层抽样的概念:
一般地,在抽样时,将总体分成互不交叉的层,然后按照一定的比例,从各层独立地抽取一定数量的个体,将各层取出的个体合在一起作为样本,这种抽样方法是一种分层抽样.
当总体是由差异明显的几个部分组成时,往往选用分层抽样的方法.
分层抽样时,每个个体被抽到的机会是均等的.
考点六、统计图表
频率直方图的制作步骤:
(1)求极差(即一组数据中最大值与最小值的差)
(2)决定组距与组数
组距是指每个小组的两个端点之间的距离.
为方便起见一般取等长组距,并且组距的选择应力求“取整”.
极差、组距、组数有如下关系:
若为整数,则=组数;
若不为整数,则[]+1=组数。
(3)将数据分组:通常对组内数据所在区间取左闭右开区间,最后一组取闭区间。
(4)列频率分布表:统计各组数据的频数,计算频率,填入表格中,完成频率分布表。
(5)画频率直方图:画图时,以横轴表示分组,纵轴(小长方形的高)表示频率与组距的比值。
在频率分布直方图中,纵轴表示 eq \f(频率,组距) ,数据落在各小组内的频率用各小长方形的面积表示,各小长方形的面积总和等于1.
考点七、样本的均值和标准差
(1)众数,中位数,平均数
众数:在一组数据中,出现次数最多的数据叫做这组数据的众数.
中位数:将一组数据按大小依次排列,把处在最中间位置的一个数据(或者最中间两个数据的平均数)叫做这组数据的中位数.
平均数:样本数据的算术平均数,即=eq \f(1,n)(x1+x2+…+xn) .
在频率分布直方图中,中位数左边和右边的直方图的面积应该相等.
(2)样本方差,样本标准差
样本方差:
标准差:s=,
其中xn是样本数据的第n项,n是样本容量,是平均数.
标准差是反映总体波动大小的特征数,样本方差是样本标准差的平方.
通常用样本方差估计总体方差,当样本容量接近总体容量时,样本方差很接近总体方差.
热考题型
类型一、随机事件的有关概念
【例1】①某人射击一次,中靶;②从一副牌中抽到红桃A;③种下一粒种子发芽;④掷一枚骰子出现6点.其中是随机现象的是 .
【例2】从1,2,3,4这4个数中,任取2个数求和,那么“这2个数的和大于4”包含的样本点数为( )
A.2个 B.3个
C.4个 D.5个
【变式1】现有10个同类产品,其中7个是正品,3个是次品.有以下事件:从这10个产品中任意抽取4个产品,①4个产品都是正品;②至少有1个次品;③4个产品都是次品;④至少有1个正品.
其中随机事件为 ,不可能事件为 ,必然事件为 .(填序号)
【变式2】连续掷3枚硬币,观察落地后这3枚硬币出现正面还是反面.(与先后顺序有关)
(1)写出这个试验的样本空间及样本点的个数;
(2)写出事件“恰有两枚正面向上”的集合表示.
类型二、频率与概率
【例1】对下面的描述:
①频率是反映事件发生的频繁程度,概率是反映事件发生的可能性的大小;
②做n次随机试验,事件A发生m次,则事件A发生的频率就是事件A发生的概率;
③频率是一个比值,但概率不是;
④频率是不能脱离具体的n次试验的试验值,而概率是具有确定性的不依赖于试验次数的理论值;
⑤频率是概率的近似值,概率是频率的稳定值.
其中正确的说法有 ( )
A.①③⑤ B.①③④
C.①④⑤ D.②④⑤
【例2】“某彩票的中奖概率为eq \f(1,1 000)”意味着 ( )
A.买1 000张彩票就一定能中奖B.买1 000张彩票中一次奖
C.买1 000张彩票一次奖也不中D.购买彩票中奖的可能性是eq \f(1,1 000)
【变式1】某人进行打靶练习,共射击10次,其中有2次10环,3次9环,4次8环,1次脱靶,在这次练习中,这个人中靶的频率是 ,中9环的概率是 .
【变式2】一家保险公司想了解汽车挡风玻璃破碎的概率,公司收集了20 000部汽车,时间从某年的5月1日到下一年的5月1日,共发现有600部汽车的挡风玻璃破碎,则一部汽车在一年时间里挡风玻璃破碎的概率近似为 .
类型三、古典概型
【例1】下列试验是古典概型的为 .
①从6名同学中选出4人参加数学竞赛,每人被选中的可能性大小;
②同时掷两枚骰子,点数和为6的概率;
③近三天中有一天降雨的概率;
④甲乙等10人站成一排,其中甲、乙相邻的概率.
【变式1】从分别写有1,2,3,4,5,6的6张卡片中无放回随机抽取2张,则抽到的2张卡片上的数字之积是4的倍数的概率为( )
A.B.C.D.
【变式2】天河英才秋季运动会三个吉祥物分别取名“琮琮”“宸宸”“莲莲”,现将三张分别印有“琮琮”“ 宸宸”“莲莲”这三个图案的卡片(卡片的形状、大小和质地完全相同)放入盒子中.若从盒子中依次有放回地取出两张卡片,则一张为“琮琮”,一张为“宸宸”的概率是( )
A.B.C.D.
类型四、概率的简单性质
【例1】从装有十个红球和十个白球的罐子里任取2球,下列情况中不是互斥的两个事件是( )
A.至少有一个红球;至少有一个白球
B.恰有一个红球;都是白球
C.至少有一个红球;都是白球
D.至多有一个红球;都是红球
【例2】甲、乙两人下棋,和棋的概率为50%,甲不输的概率为90%,则乙不输的概率为______.
【变式1】从装有2个红球和2个白球的口袋内任取两个球,则下列选项中的两个事件为互斥事件的是( )
A.至多有1个白球;都是红球B.至少有1个白球;至少有1个红球
C.恰好有1个白球;都是红球D.至多有1个白球;至多有1个红球
【变式2】口袋内装有一些大小相同的红球、白球和黑球,从中摸出1个球,摸出红球的概率是0. 52,摸出白球的概率是0. 28,那么摸出黑球的概率是 ( )
A.0. 2 B.0. 28
C.0. 52 D.0. 8
类型五、抽样方法
【例1】下面的抽样方法是简单随机抽样的是 ( )
A.从无数个个体中抽取10个个体作为样本
B.从含有50个个体的总体里一次性抽取5个个体作为样本
C.某班有40名同学,指定个子最高的5名同学参加篮球比赛
D.一彩民从装有30个大小、形状都相同的号签的盒子中无放回地抽取7个号签
【例2】有20位同学,编号从1至20,现在从中抽取4人做问卷调查,用系统抽样方法确定所抽的编号可能为 ( )
A.5,10,15,20 B.2,6,10,14
C.2,4,6,8 D.5,8,11,14
【例3】交通管理部门为了解机动车驾驶员(简称驾驶员)对某新法规的知晓情况,对甲、乙、丙、丁四个社区做分层抽样调查.假设四个社区驾驶员的总人数为N,其中甲社区有驾驶员96人.若在甲、乙、丙、丁四个社区抽取驾驶员的人数分别为12、21、25、43,则这四个社区驾驶员的总人数N为 ( )
A.101 B.808
C.1 212 D.2 012
【变式1】为了了解全校240名学生的身高情况,从中抽取40名学生进行测量,下列说法正确的是 ( )
A.总体是240 B.个体是每一名学生
C.样本是40名学生 D.样本容量是40
【变式2】某单位有840名职工,现采用系统抽样方法,抽取42人做问卷调查,将840人按1,2,…,840随机编号,则抽取的42人中,编号落入区间[481,720]的人数为 ( )
A.11 B.12
C.13 D.14
【变式3】某商场有四类食品,其中粮食类、植物油类、肉食品类、果蔬类分别有40种、10种、30种、20种,现从中抽取一个容量为20的样本进行食品安全检测.若采用分层抽样的方法抽取样本,则抽取的植物油类与果蔬类食品种数之和是 ( )
A.4 B.5
C.6 D. 7
类型六、统计图表
【例1】有一个容量为200的样本,其频率分布直方图如图所示,则样本数据在[8,10)内的频数为 ( )
A.38 B.57
C.76 D.95
【变式1】为了研究某药品的疗效,选取若干名志愿者进行临床试验,所有志愿者的舒张压数据(单位:kPa)的分组区间为[12,13),[13,14),[14,15),[15,16),[16,17],将其按从左到右的顺序分别编号为第一组,第二组,……,第五组,下图是根据试验数据制成的频率分布直方图.已知第一组与第二组共有20人,第三组中没有疗效的有6人,则第三组中有疗效的人数为 ( )
A.6 B.8
C.12 D.18
【变式2】某高校调查了200名学生每周的自习时间(单位:小时),制成了如图所示的频率分布直方图,其中自习时间的范围是[17. 5,30],样本数据分组为[17. 5,20),[20,22. 5),[22. 5,25),[25,27. 5),[27. 5,30].根据直方图,这200名学生中每周的自习时间不少于22. 5小时的人数是 ( )
A.56 B.60
C.120 D.140
类型七、样本的均值和方差
【例1】在某项体育比赛中,七位裁判为一选手打出的分数如下:90 89 90 95 93 94 93
去掉一个最高分和一个最低分后,所剩数据的平均数和方差分别为 ( )
A.92,2 B.92,2. 8
C.93,2 D.93,2. 8
【变式1】已知某同学五次数学成绩分别是:121,127,123,a,125,若其平均成绩是124,则这组数据的方差是 .
【变式2】五个数的平均数是,这五个数的方差是 .
相互独立事件
互斥事件
判断方法
一个事件发生与否对另一个事件发生的概率没有影响
两个事件不可能同时发生,
即
概率公式
事件与相互独立等价于
事件与互斥,
则
名称
概念
频数、
频率
将一批数据按要求分为若干个组,各组内数据的个数,叫作该组的频数.
每组频数除以全体数据个数的商叫作该组的频率,频率反映该组数据在样本中所占比例的大小.
样本的频率分布
根据随机所抽样本的大小,分别计算某一事件出现的频率,这些频率的分布规律(取值状况)就叫作样本的频率分布.
极差
若一组数据的最小值为a,最大值为b,则b-a的差就叫作极差
组距
把所有数据分成若干组,每个小组的两个端点之间的距离称为组距
相关试卷
这是一份专题04 概率与统计初步(专题测试)-【中职专用】高一数学下学期期末复习讲与练(高教版2021·基础模块下册),文件包含专题04概率与统计初步专题测试高教版2021·基础模块下册原卷版docx、专题04概率与统计初步专题测试高教版2021·基础模块下册解析版docx等2份试卷配套教学资源,其中试卷共15页, 欢迎下载使用。
这是一份专题03 简单几何体(专题测试)-【中职专用】高一数学下学期期末复习讲与练(高教版2021·基础模块下册),文件包含专题03简单几何体专题测试高教版2021·基础模块下册原卷版docx、专题03简单几何体专题测试高教版2021·基础模块下册解析版docx等2份试卷配套教学资源,其中试卷共16页, 欢迎下载使用。
这是一份专题03 简单几何体(4考点串讲+6热考题型)-【中职专用】高一数学下学期期末复习讲与练(高教版2021·基础模块下册),文件包含专题03简单几何体4考点串讲+6热考题型高教版2021·基础模块下册原卷版docx、专题03简单几何体4考点串讲+6热考题型高教版2021·基础模块下册解析版docx等2份试卷配套教学资源,其中试卷共20页, 欢迎下载使用。

