河南省南阳市社旗县2023-2024学年七年级下学期期末生物学试题(原卷版)
展开注意事项:
1、本试卷分试题卷和答题卡两部分,共6页,两大题,满分50分,考试时间50钟。
2、试题卷上不要答题,请用0.5米黑色签字水笔或2B铅笔直接把答案写(涂)答题卡上,答在试题卷上的答案无效。
3、答卷前,考生务必将本人姓名、准考证号填写(涂)在答题卡第一面的指定位置上。
一、单项选择(每小题1分、共20分.每小题有一个最佳选项)
1. 在人类进化的历史长河中,森林古猿进化成了现代类人猿与人类。人类祖先与猿分界的重要标志是( )
A. 直立行走B. 大脑发达C. 使用工具D. 使用语言
2. 人的生命都始于受精卵。从受精卵形成到胎儿自然出生,需经过的器官依次是 ( )
①卵巢 ②睾丸 ③输卵管 ④子宫 ⑤输精管 ⑥阴道
A. ①④⑥B. ①③④C. ③①④D. ③④⑥
3. 下列关于青春期的叙述正确的是
A. 身高突增是青春期的一个显著特点
B. 男孩和女孩开始进入青春期的年龄完全相同
C. 进入青春期后,性意识开始萌动,这是不正常的心理变化
D. 做任何事情都不需要和家长交流,有利于培养独立意识
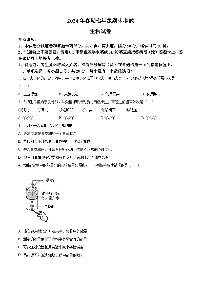
4. “测定食物中的能量”的实验装置如图所示,下列相关叙述错误的是( )
A. 该实验用燃烧的方法来测定食物中的能量
B. 测定的能量值等于食物中实际含有的能量
C. 可以通过设置重复实验来减小实验误差
D. 易拉罐可以减少燃烧过程中能量的散失
5. “科学食养,助力儿童健康成长”是2023年中国学生营养日的宣传主题。如图是中国居民的“平衡膳食宝塔”,下列有关叙述不正确的是( )
A. 在平衡膳食中,摄入比例最多的是第①类食物
B. 适当摄入第②类食物可以预防坏血病
C. 处于发育时期的青少年应多吃第③、④类食物
D. 人体生命活动所需的能量主要由第⑤类食物提供
6. 下图是人体呼吸系统组成示意图,相关说法错误的是( )
A. ③是食物和气体的共同通道
B. ④和⑤是痰形成的主要部位
C. ⑥是进行气体交换的主要场所
D. 尘肺的形成,说明呼吸道对空气的处理能力是有限的
7. 肺活量是人尽力吸气后再尽力呼气所能呼出的气体量。在体检测肺活量的过程中,下列有关叙述正确的是( )
A. 尽力吸气时膈肌收缩,膈顶上升B. 尽力吸气时肋骨间的肌肉舒张,胸腔容积扩大
C. 尽力呼气时膈肌舒张,胸腔容积缩小D. 尽力呼气时膈肌收缩,肺内气体压力增大
8. 下列描述不符合“结构与功能相适应”观点的是( )
A. 鼻腔黏膜中有丰富的毛细血管,可温暖吸入的冷空气
B. 毛细血管管壁非常薄,有利于和周围组织细胞进行物质交换
C. 肺由大量肺泡构成,大大增加了气体交换的表面积
D. 动脉血管的管壁厚、弹性大,利于将血液送回心房
9. 下图是“观察小鱼尾鳍内血液的流动”实验中对实验材料的处理以及在显微镜下观察到的视野图像,箭头表示血液在血管内的流动方向。下列说法正确的是( )
A. 图一中用湿棉絮包裹小鱼的鳃盖是为了防止小鱼乱动
B. 图二中的血管①是静脉,②是毛细血管,③是动脉
C. 实验中使用高倍镜观察尾鳍血管内血液的流动情况
D. 观察过程中要时常用滴管往棉絮上滴水,利于小鱼呼吸
10. 下列物质中,能被三种排泄器官排出体外的代谢废物是( )
A. 水B. 尿素C. 无机盐D. 葡萄糖
11. “捐献可以再生的血液,挽救不可重来的生命。”某医院有一位B型血患者急需大量输血,在最合适的血液不充足时,还可以给他少量、缓慢地输入下列哪种血液( )
A. A型B. O型C. AB型D. AB型和O型
12. 心脏每收缩和舒张各次称为一次心跳。图是是心脏的有关结构,“箭头”表示血液流动的方向。关于此时的心脏状况,下列叙述中正确的是
A. 心房收缩,心室舒张
B. 房室瓣打开,动脉瓣关闭
C. 心室收缩,房室瓣关闭,动脉瓣打开
D. 血液由心房流向心室
13. 2022年北京冬奥会给我们留下深刻印象,尤其是谷爱凌、苏翊鸣等“00后”运动员,向世界展示了当代中国青年的风采。下列关于运动员各种运动的产生和调节的叙述中,正确的是( )
A. 跳台滑雪运动员要保持身体平衡,需要大脑的控制和小脑的调节
B. 花样滑冰运动员完成准确、优美的动作,主要靠激素调节起作用
C. 越野滑雪运动员能看清滑道中远近不同的运动员,是调节了瞳孔的大小
D. 短道速滑运动员听到指令就奋力滑跑,只需要神经系统和运动系统参与
14. 下列相关概念之间包含关系正确的是( )
A. B.
C. D.
15. 6月6日为世界爱眼日,下列措施合理的是( )
①坚持认真做眼保健操②看书写字一小时左右,就应休息远眺几分钟③看书写字时,光线越强越好④不要躺卧看书
A. ①②③B. ①②④C. ①③④D. ②③④
16. 在听觉形成过程中,感受声波刺激产生神经冲动和形成听觉的部位分别是( )
A. 耳蜗、大脑皮层B. 听觉神经、耳蜗C. 鼓膜、听觉神经D. 听小骨、大脑皮层
17. 细胞的精妙结构决定特定功能,如图为神经元结构模式图,下列表述不正确的是( )
A. ③和④是神经末梢
B. ①是神经元的细胞核
C. 神经元接受刺激后能产生并传导兴奋
D. 神经元由细胞体和突起组成
18. 甲、乙两名25岁女子,身高均是60厘米,甲聪明过人,乙智力低下,这两个女子都是由于儿时某种激素分泌不足引起的,甲、乙分别缺少的激素可能是( )
A. 肾上腺素、胰岛素
B. 甲状腺激素、生长激素
C. 生长激素、甲状腺激素
D. 性激素、生长激素
19. 二氧化碳是导致全球变暖的重要温室气体。我国争取在2060年前实现碳中和,即在一段时期内,二氧化碳的人为排放与人为消除量相等。下列相关分析错误的是
A. 减少化石燃料的使用能够降低二氧化碳的排放量
B. 植树造林是人为消除二氧化碳的重要方式
C. 实现碳中和是政府的职责,与个人生活无关
D. 人类活动既有可能破坏环境也可以改善环境
20. 2023年6月5日是第50个“世界环境日”,口号是“减塑捡塑”。下列做法不符合这一主题的是( )
A. 用大米吸管代替塑料吸管B. 上街买菜用篮子而不用塑料袋
C. 出门就餐使用一次性塑料餐盒D. 在雪山考察的学者将塑料等垃圾带离雪山
二、非选择题(5小题、共30分)
21. 如图一为人体消化系统的组成示意图,图二为淀粉、蛋白质和脂肪在消化道中各部位被消化的程度的曲线图,请据图及所学知识回答下列问题:
(1)人体内最大的消化腺是图一中的[④]__________,该器官分泌的消化液是__________。
(2)图二中曲线X、Y分别代表__________的消化过程。
(3)从图二可以看出,蛋白质在图一中[]__________内被初步消化,最终在⑦小肠内被彻底分解为细胞可以直接吸收的__________。(填物质名称)
(4)图三是小肠的结构示意图,从图中可以看出小肠内表面有许多环形的皱襞,环形皱襞上有许多__________适于吸收营养物质。
22. 人体每天都要经由泌尿系统形成和排出尿液,以调节机体内水和无机盐的平衡清除代谢废物。排尿是受中枢神经系统控制的反射活动。请回答问题:
(1)如甲图所示①②③组成的结构为__________,它是形成尿液的基本单位。当血液流经②__________时(填结构),经其滤过作用进入到①中形成原尿。
(2)正常情况下,流经③后液体与①中液体相比,最大的区别是流经③后的液体中无__________,且③中液体可作为农家肥,主要是因为含有无机盐和__________等。
(3)乙图为尿液的形成和排出的调节过程。排尿反射的反射弧各部分中,感受器位于__________。
(4)乙图中①和②表示大脑与脊髓之间的神经通道,因故损伤了①的成年人,造成②向下的神经连通也受损伤,而脊髓不受影响,此时,最可能出现的是__________(能、不能)形成尿意,能完成排尿反射。
23. 人体是各器官、系统密切联系的统一整体。如图是人体部分器官和生理活动示意图,请据图回答下列问题:
(1)如果经过e吸收的葡萄糖,由血液运输到大脑的组织细胞过程中最先到达心脏的心腔是__________。
(2)血液中的葡萄耕最终在胰腺中胰岛分泌的__________的调节下可以迅速进入组织细胞,现在糖尿病患者可以通过__________(填“注射”或“口服”)该物质进行治疗。
(3)听到美食→神经系统→胃一胃液。这是神经调节的结果,__________(是、不是)属于人类特有的反射活动。
(4)图中兼具排泄和调节体温的生理活动是__________(填字母),二氧化碳和少量水蒸气可以通过__________排出人体。(填系统名称)
24. 分析资料回答下列问题
22年5月22日一个突发的噩耗引起了全网的关注:甘肃越野马拉松事故导致21人死亡,这起悲剧的关键是“人体失温”。这次事件中,突发的恶劣天气造成大量的热量从运动员的皮肤和肺部损失,核心温度难以保持正常(37~37.5℃)导致悲剧发生。当核心温度在37~37.5℃时,会感到冷,皮肤周围血管收缩减少热量散失。同时分泌甲状腺激素、肾上腺素,促进脂肪、肌肉、肝脏产热,以及开始不自主的寒战抖动产热。若热量进一步散失核心温度降至35℃以下时,会有心跳加速、呼吸频快,人体开始出现判断力下降、说话不清楚、动作不协调,甚至开始逐渐丧失意识,对人造成永久性的伤害,甚至对生命造成威胁。专家提示,若遇突然降温不要长时间呆在寒冷环境中,确保穿着足够温暖,风雨打湿衣物后尽快换下湿衣服。
(1)材料中当遇到低温刺激时人体会打“寒战”这种反射属于__________。
(2)甲状腺激素除了能促进新陈代谢以外,还对生长发育有重要的调节作用,若婴幼儿时期分泌过少会患__________症。甲状腺产生的甲状腺激素通过__________运送到身体各个部位。
(3)材料中“人体开始出现判断力下降、说话不清楚、动作不协调”的情况,说明此时低温影响了__________系统的正常运作导致人体自我调节能力下降。__________是该系统的结构和功能的基本单位。
(4)脂肪、肌肉、肝脏等产生的热量实际上来源于人体细胞__________产生的能量。
25. 已知生长激素为蛋白质,甲状腺激素为氨基酸的衍生物。某同学为探究生长激素的作用做了如下实验:取30只同样大小的幼鼠等分为A、B、C三组,分别放入三个饲养笼,给A组幼鼠定期注射适量生长激素,B组不注射,C组定期饲喂与A组相同量的生长激素,其他生长条件均一致;一段时间后,A组增重40%,B、C两组增重为25%,回答下列问题:
(1)A组和B组结果比较,说明生长激素有__________的作用。
(2)C组和B组结果一样,导致C组生长激素没有任何生理作用。原因是:__________在消化道会被消化成氨基酸被小肠所吸收,因此饲喂生长激素没有作用。
(3)若将本实验中的生长激素改为甲状腺激素,重复以上实验,则__________两组幼鼠会提前成熟。
(4)对于人体来说,甲状腺是人体最大的__________。其分泌的甲状腺激素的主要作用是具有提高__________。如果胎儿期甲状腺激素分泌不足,会引起__________症。
河南省南阳市社旗县2023-2024学年七年级下学期期末生物学试题(原卷版+解析版): 这是一份河南省南阳市社旗县2023-2024学年七年级下学期期末生物学试题(原卷版+解析版),文件包含河南省南阳市社旗县2023-2024学年七年级下学期期末生物学试题原卷版docx、河南省南阳市社旗县2023-2024学年七年级下学期期末生物学试题解析版docx等2份试卷配套教学资源,其中试卷共26页, 欢迎下载使用。
河南省南阳市唐河县2023-2024学年七年级下学期期末生物学试题(原卷版+解析版): 这是一份河南省南阳市唐河县2023-2024学年七年级下学期期末生物学试题(原卷版+解析版),文件包含河南省南阳市唐河县2023-2024学年七年级下学期期末生物学试题原卷版docx、河南省南阳市唐河县2023-2024学年七年级下学期期末生物学试题解析版docx等2份试卷配套教学资源,其中试卷共28页, 欢迎下载使用。
河南省许昌市长葛市2023-2024学年七年级下学期期末生物学试题(原卷版): 这是一份河南省许昌市长葛市2023-2024学年七年级下学期期末生物学试题(原卷版),共8页。试卷主要包含了单选题,非选择题等内容,欢迎下载使用。

