











2025年高考化学大一轮大单元四 第十章 热点强化18 离子交换膜电化学装置(课件+讲义+练习)
展开1、全面、系统复习回顾基本知识。了解知识规律的来龙去脉,透彻理解概念的内涵外延,让学生经历教材由薄变厚的过程。要正确理解基础,不是会做几个简单题就叫基础扎实。对于一轮复习,基础就是像盖房子一样,需要着力做好两件大事:一是夯实地基,二是打好框架。2、扎实训练学科基本技能、理解感悟学科基本方法。一轮复习,要以教材为本,全面细致的回顾课本知识,让学生树立“教材是最好的复习资料”的观点,先引导学生对教材中所涉及的每个知识点进行重新梳理,对教材中的概念、定理、定律进一步强化理解。3、培养学生积极的学习态度、良好的复习习惯和运用科学思维方法、分析解决问题的能力。落实解题的三重境界:一是“解”,解决问题。二是“思”,总结解题经验和方法。三是“归”,回归到高考能力要求上去。解题上强化学生落实三个字:慢(审题),快(书写),全(要点全面,答题步骤规范)。 4、有计划、有步骤、有措施地指导学生补齐短板。高三复习要突出重点,切忌主次不分,无的放矢。要在“精讲”上下足功夫。抓住学情,讲难点、重点、易混点、薄弱点;讲思路、技巧、规范;讲到关键处,讲到点子上,讲到学生心里去。
2025年高考化学大一轮复习
1.常见的离子交换膜离子交换膜是一种含离子基团的、对溶液中的离子具有选择透过功能的膜,通常由特殊高分子材料制成。离子交换膜分为:(1)阳离子交换膜,只允许阳离子通过,不允许阴离子通过。(2)阴离子交换膜,只允许阴离子通过,不允许阳离子通过。(3)质子交换膜,只允许H+通过,不允许其他阳离子或阴离子通过。(4)双极隔膜,是一种新型离子交换膜,其膜主体可分为阴离子交换层、阳离子交换层和中间界面层,水解离催化剂被夹在中间的离子交换聚合物中,水电离产物H+和OH-可在电场力的作用下快速迁移到两侧溶液中,为膜两侧的半反应提供各自理想的pH条件。
2.离子交换膜的作用(1)能将两极区隔离,阻止两极区产生的物质接触,防止发生化学反应,提高产品的纯度或避免不安全因素。(2)能选择性地允许离子通过,起到平衡电荷、形成闭合回路的作用。3.分析方法(1)根据膜的性质和离子在溶液中的迁移方向,画出离子透过膜的方向;(2)寻找迁出室溶液中浓度较大的迁移离子;(3)分析离子在迁入室的浓度增大和在迁出室的浓度减小,以及带来的实质变化。
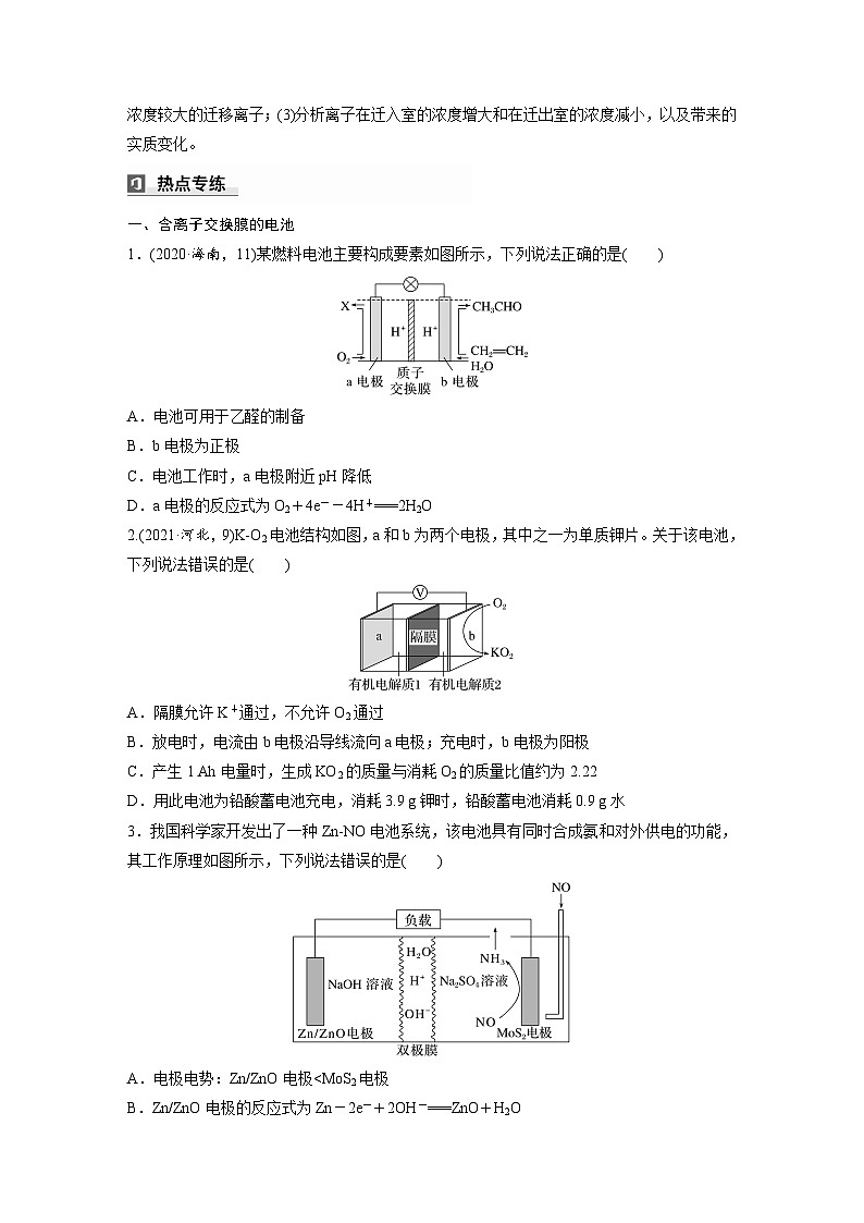
1.(2020·海南,11)某燃料电池主要构成要素如图所示,下列说法正确的是A.电池可用于乙醛的制备B.b电极为正极C.电池工作时,a电极附近pH降低D.a电极的反应式为O2+4e--4H+===2H2O
一、含离子交换膜的电池
该燃料电池中,乙烯和水发生氧化反应,所以通入乙烯和水的电极是负极,氧气得电子发生还原反应,所以通入氧气的电极是正极,由图可知负极上乙烯和水生成乙醛和氢离子,
氢离子移向正极,正极上氧气和氢离子反应生成水,X为水,由此分析。电池工作时,氢离子移向正极,a电极的反应式为O2+4e-+4H+===2H2O,a电极附近pH升高,故C、D不符合题意。
2.(2021·河北,9)K-O2电池结构如图,a和b为两个电极,其中之一为单质钾片。关于该电池,下列说法错误的是A.隔膜允许K+通过,不允许O2通过B.放电时,电流由b电极沿导线流向a电极;充电时, b电极为阳极C.产生1 Ah电量时,生成KO2的质量与消耗O2的质量 比值约为2.22D.用此电池为铅酸蓄电池充电,消耗3.9 g钾时,铅酸蓄电池消耗0.9 g水
金属性强的钾易与氧气反应,为防止钾与氧气反应,电池所选择隔膜应允许K+通过,不允许O2通过,故A正确;放电时,a为负极,b为正极,电流由b电极沿导线流向a电极,充电时,b电极应与直流电源的正极相连,作电解池的阳极,故B正确;
生成1 ml超氧化钾时,消耗1 ml氧气,两者的质量比为(1 ml×71 g·ml-1)∶(1 ml×32 g·ml-1)≈2.22∶1,故C正确;
3.我国科学家开发出了一种Zn-NO电池系统,该电池具有同时合成氨和对外供电的功能,其工作原理如图所示,下列说法错误的是A.电极电势:Zn/ZnO电极
二、含离子交换膜的电解池
4.以纯碱溶液为原料,通过电解的方法可制备小苏打,原理装置图如下:题述装置工作时,下列有关说法正确的是A.乙池电极接电源正极,气体X为H2B.Na+由乙池穿过交换膜进入甲池C.NaOH溶液Z的浓度比NaOH溶液Y的小D.甲池电极反应为4OH--4e-===2H2O+O2↑
由甲池放出O2知,乙池电极为电解池的阴极,和电源负极连接,溶液中水电离出的氢离子放电生成氢气,A项错误;电解池中阳离子移向阴极,B项错误;
阴极附近水电离出的氢离子放电破坏了水的电离平衡,电极附近氢氧根离子浓度增大,NaOH溶液Y的浓度比NaOH溶液Z的大,C项正确;甲池电极为阳极,电解质溶液中水电离出的氢氧根离子放电生成氧气,氢离子浓度增大,碳酸根离子结合氢离子生成碳酸氢根离子,出口为碳酸氢钠溶液,则电极反应式为
5.(2021·全国甲卷,13)乙醛酸是一种重要的化工中间体,可采用如图所示的电化学装置合成。图中的双极膜中间层中的H2O解离为H+和OH-,并在直流电场作用下分别向两极迁移。下列说法正确的是A.KBr在题述电化学合成过程中只起电解质的作用
C.制得2 ml乙醛酸,理论上外电路中迁移了1 ml电子D.双极膜中间层中的H+在外电场作用下向铅电极方向迁移
KBr在上述电化学合成过程中除作电解质外,同时还是电解过程中阳极的反应物,生成的Br2与乙二醛反应制备乙醛酸,故A错误;阳极上Br-失去电子生成Br2,Br2将乙二醛氧化为乙醛酸,故B错误;
电解过程中阴、阳极均生成乙醛酸,1 ml乙二酸生成1 ml乙醛酸转移的电子为2 ml,1 ml乙二醛生成1 ml乙醛酸转移的电子为2 ml,根据转移电子守恒可知制得2 ml乙醛酸时,理论上外电路中迁移了2 ml电子,故C错误;由上述分析可知,双极膜中间层的H+在外电场作用下移向阴极,即H+移向铅电极,故D正确。
6.(2023·广东惠州高三联考)次磷酸钴[C(H2PO2)2]广泛应用于化学镀钴,以金属钴和次磷酸钠为原料,采用四室电渗析槽电解法制备次磷酸钴的装置如图所示。下列说法正确的是A.C电极连接电源负极B.C采用阴离子交换膜C.石墨电极的电极反应式为2H2O+2e- ===2OH-+H2↑D.工作时,原料室中NaH2PO2的浓度不变
此电解池用金属钴和次磷酸钠制备次磷酸钴,因此C电极失去电子作阳极,与电源的正极相连,A项错误;
电解池中,阳离子向阴极移动,阴离子向阳极移动,产品室中得到次磷酸钴,阳极区生成的C2+和原料室中的 都移向产品室,为了确保产品的纯度和原料室电荷守恒,原料室中的Na+移向阴极区,因此A、B、C分别采用阳离子交换膜、阴离子交换膜、阳离子交换膜,工作时原料室中NaH2PO2的浓度减小,B、D项错误;石墨电极作阴极,电极反应式为2H2O+2e-===2OH-+H2↑,C项正确。
7.某科研小组研究采用BMED膜堆如图所示,模拟以精制浓海水为原料直接制备酸碱。BMED膜堆包括阳离子交换膜、阴离子交换膜和双极膜(A、D)。已知:在直流电源的作用下,双极膜内中间界面层发生水的解离,生成H+和OH-。下列说法错误的是A.电极a连接电源的正极B.B为阳离子交换膜C.电解质溶液采用Na2SO4溶液可避免有害气体 的产生D.Ⅱ口排出的是淡水
2025年高考化学大一轮大单元二 第五章 热点强化10 喷泉实验及拓展(课件+讲义+练习): 这是一份2025年高考化学大一轮大单元二 第五章 热点强化10 喷泉实验及拓展(课件+讲义+练习),文件包含大单元二第五章热点强化10喷泉实验及拓展pptx、大单元二第五章热点强化10喷泉实验及拓展教师版docx、大单元二第五章热点强化10喷泉实验及拓展学生版docx等3份课件配套教学资源,其中PPT共8页, 欢迎下载使用。
2025年高考化学大一轮大单元三 第八章 热点强化14 微粒空间结构 大π键的判断(课件+讲义+练习): 这是一份2025年高考化学大一轮大单元三 第八章 热点强化14 微粒空间结构 大π键的判断(课件+讲义+练习),文件包含大单元三第八章热点强化14微粒空间结构大π键的判断pptx、大单元三第八章热点强化14微粒空间结构大π键的判断教师版docx、大单元三第八章热点强化14微粒空间结构大π键的判断学生版docx等3份课件配套教学资源,其中PPT共22页, 欢迎下载使用。
大单元四 第十章 热点强化18 离子交换膜电化学装置-备战2025年高考化学大一轮复习课件(人教版): 这是一份大单元四 第十章 热点强化18 离子交换膜电化学装置-备战2025年高考化学大一轮复习课件(人教版),文件包含大单元四第十章热点强化18离子交换膜电化学装置pptx、大单元四第十章热点强化18离子交换膜电化学装置教师版docx、大单元四第十章热点强化18离子交换膜电化学装置学生版docx等3份课件配套教学资源,其中PPT共19页, 欢迎下载使用。