所属成套资源:2025年高考化学大一轮复习讲义【配套PPT+教师版+学生版+同步练习】
2025年高考化学大一轮大单元一 第一章 热点强化3 情景方程式的书写(课件+讲义+练习)
展开
这是一份2025年高考化学大一轮大单元一 第一章 热点强化3 情景方程式的书写(课件+讲义+练习),文件包含大单元一第一章热点强化3情景方程式的书写pptx、大单元一第一章热点强化3情景方程式的书写教师版docx、大单元一第一章热点强化3情景方程式的书写学生版docx等3份课件配套教学资源,其中PPT共10页, 欢迎下载使用。
1、全面、系统复习回顾基本知识。了解知识规律的来龙去脉,透彻理解概念的内涵外延,让学生经历教材由薄变厚的过程。要正确理解基础,不是会做几个简单题就叫基础扎实。对于一轮复习,基础就是像盖房子一样,需要着力做好两件大事:一是夯实地基,二是打好框架。2、扎实训练学科基本技能、理解感悟学科基本方法。一轮复习,要以教材为本,全面细致的回顾课本知识,让学生树立“教材是最好的复习资料”的观点,先引导学生对教材中所涉及的每个知识点进行重新梳理,对教材中的概念、定理、定律进一步强化理解。3、培养学生积极的学习态度、良好的复习习惯和运用科学思维方法、分析解决问题的能力。落实解题的三重境界:一是“解”,解决问题。二是“思”,总结解题经验和方法。三是“归”,回归到高考能力要求上去。解题上强化学生落实三个字:慢(审题),快(书写),全(要点全面,答题步骤规范)。 4、有计划、有步骤、有措施地指导学生补齐短板。高三复习要突出重点,切忌主次不分,无的放矢。要在“精讲”上下足功夫。抓住学情,讲难点、重点、易混点、薄弱点;讲思路、技巧、规范;讲到关键处,讲到点子上,讲到学生心里去。
2025年高考化学大一轮复习
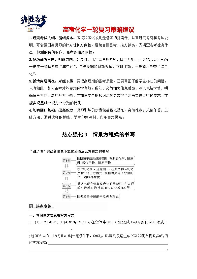
“四步法”突破新情景下氧化还原反应方程式的书写
一、依据陈述信息书写方程式1.(1)[2023·湖北,16(4)改编]C(OH)2在空气中850 ℃煅烧成C3O4的化学方程式:________________________________。(2)[2023·山东,16(3)ⅱ改编]一定条件下,CuCl2、K与F2反应生成KCl和化合物K2CuF4的化学方程式:_______________________________。(3)[2023·重庆,16(2)③改编]将CO通入足量银氨溶液中生成单质银的化学方程式:_____________________________________________。
4K+2F2+CuCl2===K2CuF4+2KCl
CO+2[Ag(NH3)2]OH===2Ag↓+(NH4)2CO3+2NH3
2.[2023·辽宁,16改编](1)C(OH)2可被氧化成CO(OH),该反应的化学方程式为_________________________________。(2)pH=4,Mn2+被过一硫酸(H2SO5)氧化为MnO2,该反应的离子方程式为_________________________________________(H2SO5的电离第一步完全,第二步微弱)。
4C(OH)2+O2===4CO(OH)+2H2O
二、依据流程信息书写方程式3.[2022·江苏,16(1)]实验室以二氧化铈(CeO2)废渣为原料制备Cl-含量少的Ce2(CO3)3,其部分实验过程如右:“酸浸”时CeO2与H2O2反应生成Ce3+并放出O2,该反应的离子方程式为_____________________________________________。
2CeO2+H2O2+6H+===2Ce3++O2↑+4H2O
根据信息可知反应物为CeO2与H2O2,产物为Ce3+和O2,根据得失电子守恒、电荷守恒和元素守恒可知其离子方程式为2CeO2+H2O2+6H+===2Ce3++O2↑+4H2O。
三、依据反应机理图书写方程式4.在酸性条件下,黄铁矿(FeS2,其中S为-1价)催化氧化的反应转化如图所示。总反应:2FeS2+7O2+2H2O===2Fe2++ +4H+。(1)分别写出反应Ⅰ、Ⅱ的离子方程式:①反应Ⅰ:________________________________________。②反应Ⅱ:_________________________________________。(2)NO在总反应中的作用是__________。
4Fe(NO)2++O2+4H+===4Fe3++4NO+2H2O
5.NaClO氧化可除去氨氮,反应机理如图所示(其中H2O和NaCl略去)。NaClO氧化NH3的总反应的化学方程式为_____________________________________。
2NH3 +3NaClO===N2+3H2O+3NaCl
相关课件
这是一份2025年高考化学大一轮大单元一 第一章 热点强化2 氧化还原反应基本规律及应用(课件+讲义+练习),文件包含大单元一第一章热点强化2氧化还原反应基本规律及应用pptx、大单元一第一章热点强化2氧化还原反应基本规律及应用教师版docx、大单元一第一章热点强化2氧化还原反应基本规律及应用学生版docx等3份课件配套教学资源,其中PPT共14页, 欢迎下载使用。
这是一份2025年高考化学大一轮大单元一 第一章 热点强化1 与量有关的离子方程式的书写(课件+讲义+练习),文件包含大单元一第一章热点强化1与量有关的离子方程式的书写pptx、大单元一第一章热点强化1与量有关的离子方程式的书写教师版docx、大单元一第一章热点强化1与量有关的离子方程式的书写学生版docx等3份课件配套教学资源,其中PPT共12页, 欢迎下载使用。
这是一份大单元一 第一章 热点强化3 情景方程式的书写-备战2025年高考化学大一轮复习课件(人教版),文件包含大单元一第一章热点强化3情景方程式的书写pptx、大单元一第一章热点强化3情景方程式的书写教师版docx、大单元一第一章热点强化3情景方程式的书写学生版docx等3份课件配套教学资源,其中PPT共9页, 欢迎下载使用。

