












人教版(2024)八年级上册第4节 眼睛和眼镜图片ppt课件
展开1.了解眼睛的构造,知道眼睛是怎样看见物体的。2.通过了解晶状体的调节过程,知道人眼观察远处和近处物体都能看清楚的原因。3.通过分析近视和远视形成的原因,了解眼镜是怎样矫正视力的。4.知道用眼常识,并养成爱护眼睛的好习惯。
小明的爷爷年纪大了,看近处的物体总是模糊不清,配戴了一副老花镜之后,他才能看清物体,图甲所示的是小明爷爷的老花镜。小明由于平时看书学习时离书太近,导致眼睛近视,于是他配戴了一副近视镜,图乙所示的是小明的近视眼镜。 你能看出小明的眼镜与小明爷爷的眼镜有什么不同吗?它们是如何矫正视力的?
近视眼和远视眼是如何形成的?
人眼是如何看到物体的?
对比发现眼睛和照相机的成像原理相同。
成一个倒立、缩小的实像
(1)照相机如何使远近不同的物体都在底片上成清晰的像?(2) 人眼如何使远近不同的物体都在视网膜上成清晰的像?
晶状体自动调节折光能力
通过调节焦距来改变像距
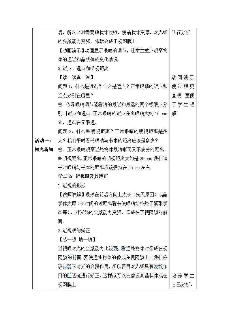
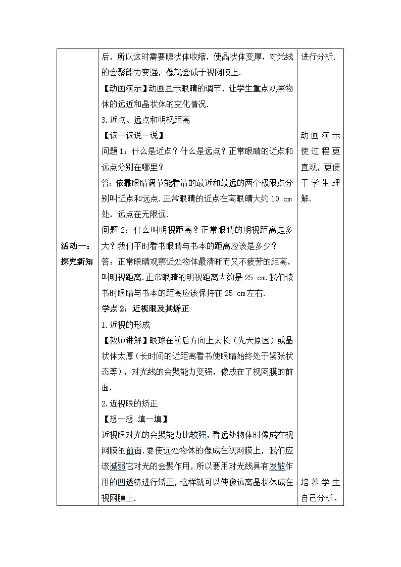
(1)照相机是通过调焦使远近不同的物体都在底片上成清晰像的。(2)当睫状体收缩时,晶状体变厚,对光的折射能力变强,近处物体射来的光会聚在视网膜上,眼睛可以看清近处的物体。当睫状体放松时,晶状体变薄,对光的折射能力变弱,远处物体射来的光刚好会聚在视网膜上,眼睛可以看清远处的物体。
依靠眼睛的调节作用所能看清的最远点,叫远点,正常眼的远点在极远处;眼睛所能看清最近的点,叫近点,正常眼的近点在约10cm。
正常眼睛观察近处物体最清晰而又不疲劳的距离大约是25cm,这个距离叫做明视距离。
图所示是正常眼睛看近处物体的光路图,晶状体和角膜的共同作用相当于凸透镜,来自物体的光会聚在视网膜上,形成物体的像。关于眼睛的调节,下列说法正确的是( )A.物体远离眼睛,晶状体变薄,视网膜上能形成物体的像B.物体远离眼睛,晶状体变厚,视网膜上能形成物体的像C.物体靠近眼睛,像远离晶状体,物体的像变大D.物体靠近眼睛,像靠近晶状体,物体的像变大
【解析】物体远离眼睛时,睫状体要放松,晶状体变薄,对光的偏折能力变小,远处物体射来的光刚好会聚在视网膜上,眼睛可以看清远处的物体,故A正确,B错误;对于眼睛,物体靠近时,晶状体的焦距要变小,像距不变,像变大,故C、D错误。
若晶状体不能调节或调节能力减弱会出现近视和远视。
只能看清近处的物体看不清远处的物体
只能看清远处的物体看不清近处的物体
晶状体太厚或眼球前后方向上太长
二、近视眼及其矫正
(1)青少年近视的常见原因有那些?(2)怎么预防近视眼?
(1)少年近视的原因一般认为主要有两个方面,一是遗传因素,二是环境因素。其中环境因素是形成学生近视眼的主要因素。(2)①读书、写字姿势要正确,眼与书的距离约25 cm;②看书约一小时后休息或远眺几分钟;③不要在直射强光下看书;④不在光暗的地方看书;⑤不躺卧着看书;⑥不在走路时看书。
【解析】如果晶状体太厚或眼球的前后径过长,形成的像就会落在视网膜的前方,形成近视眼。应配戴发散透镜,使光推迟会聚,即近视眼需要配戴凹透镜进行矫正,故D选项符合题意。
图所示为近视眼的成像特点及矫正示意图,据图分析下列有关近视眼的描述,错误的是( )A.近视眼的晶状体曲度过大B.近视眼的眼球前后径过长C.物体的像落在视网膜的前方D.可以配戴适度的凸透镜加以矫正
三、远视眼及其矫正
晶状体太薄或眼球前后方向上太短
透镜焦距 f 的长短标志着折光本领的大小。 焦距越短,折光本领越大,通常把透镜焦距的倒数叫做透镜焦度. 用 Φ 表示,即 。凸透镜(远视镜片)的度数是正数,凹透镜(近视镜片)的度数是负数。
【解析】由图可知,人眼看近处物体时,像成在了视网膜后面,该人是远视眼,应该配戴凸透镜制成的眼镜进行矫正。
图所示是某人眼看近处物体时的光路图,由图可知该人是_____眼,矫正的方法是戴一副由透镜制成的_______眼镜。
1.关于近视眼及其矫正,下列说法正确的是( )A.近视眼只能看清近处物体,看不清远处物体B.近视眼成因是晶状体太厚,或眼球前后方向上太长C.来自远处物体某点的光还未会聚已到达近视眼的视网膜D.近视眼的矫正方法是在眼睛前面放一个凸透镜
2.关于远视眼及其矫正,下列说法正确的是( )A.远视眼只能看清近处物体,看不清远处物体B.远视眼成因是晶状体太薄,或眼球前后方向上太短C.来自近处物体某点的光还未会聚已到达远视眼的视网膜D.远视眼的矫正方法是在眼睛前面放一个凸透镜
3.在模拟近视眼的实验中,将蜡烛放在离凸透镜较远的位置,如图所示,给凸透镜“戴”上近视眼镜,此时光屏上能成一清晰的像;若“取”下近视眼镜,为使光屏上的像清晰,在保持烛焰和透镜位置不变的条件下,应该将光屏( )A.远离透镜B.靠近透镜C.保持在原来的位置D.靠近透镜和远离透镜都可以
3.在探究近视眼视力矫正问题时用如图所示的装置模拟眼睛,烧瓶中的着色液体相当于玻璃体,烧瓶左侧紧靠瓶壁的凸透镜相当于眼球的晶状体,右侧内壁相当于视网膜。下面的四幅图是一些同学描绘近视眼矫正的方法和光路,其中能达到近视眼矫正目的的是( )
物理八年级上册第1节 透镜教学ppt课件: 这是一份物理八年级上册<a href="/wl/tb_c4050953_t3/?tag_id=26" target="_blank">第1节 透镜教学ppt课件</a>,文件包含第1节透镜pptx、第1节透镜doc、补充习题第1节透镜docx、凸透镜和凹透镜对光线的作用mp4、透镜对光的作用swf等5份课件配套教学资源,其中PPT共27页, 欢迎下载使用。
人教版(2024)八年级上册第5节 光的色散授课ppt课件: 这是一份人教版(2024)八年级上册<a href="/wl/tb_c4050950_t3/?tag_id=26" target="_blank">第5节 光的色散授课ppt课件</a>,文件包含第5节光的色散pptx、第5节光的色散doc、补充习题第5节光的色散docx、光的色散mp4、色光的混合mp4等5份课件配套教学资源,其中PPT共20页, 欢迎下载使用。
初中物理人教版(2024)八年级上册第4节 光的折射备课课件ppt: 这是一份初中物理人教版(2024)八年级上册<a href="/wl/tb_c4050949_t3/?tag_id=26" target="_blank">第4节 光的折射备课课件ppt</a>,文件包含第4节光的折射pptx、第4节光的折射doc、补充习题第4节光的折射docx、光的折射与生活mp4、光的折射现象mp4、光路可逆mp4、探究光的折射mp4等7份课件配套教学资源,其中PPT共25页, 欢迎下载使用。